专题06 密度 压强(讲练)- 中考物理二轮复习讲与练(全国通用)
展开知识建构3
考点一 密度4
【真题研析·规律探寻】 4
\l "_Tc24181" 【核心提炼·考向探究】 6
\l "_Tc4643" 【题型特训·命题预测】 7
考点二 压强10
【真题研析·规律探寻】 10
\l "_Tc24181" 【核心提炼·考向探究】 11
\l "_Tc4643" 【题型特训·命题预测】 11
考点三 液体的压强15
【真题研析·规律探寻】 15
\l "_Tc24181" 【核心提炼·考向探究】16
\l "_Tc4643" 【题型特训·命题预测】 16
考点四 大气压强和流体压强20
【真题研析·规律探寻】 20
\l "_Tc24181" 【核心提炼·考向探究】21
\l "_Tc4643" 【题型特训·命题预测】 21
考点一 密度
1.(2022·湖北·中考真题)2020年12月17日,“嫦娥五号”在月球上收集了一满罐的月球土壤(简称“月壤”),科研人员称出其质量为1731g,与计划的2000g存在差距,主要原因是收集罐的容积是按照月壤密度为1.6×103kg/m3而设计的。以下说法正确的是( )
A.月壤从月球带回地球后质量变小了
B.若将月壤分成等质量的两份,则每份的密度都变小
C.收集罐的容积为1.25×10-3m3
D.月壤的实际密度大于1.6×103kg/m3
2.(2022·上海·中考题)同学发现冬天水管会“爆裂”,他通过查阅资料获得以下信息:
(1)物体膨胀时如果遇到障碍,会产生很大的力;
(2)金属会热胀冷缩;
(3)水和冰在不同温度下的密度如表所示:
①根据表格中温度和密度的数据,得出结论:在1个标准大气压下,当温度为0 ~ 4 ℃ 时, ;
② 请你指出水管“爆裂”的原因,并写出分析过程 。
3.(2023·山东东营·统考中考真题)如图是a、b两种液体的质量与体积的关系图像,由此可知,b液体的密度等于 kg/m3;相同质量的a、b两种液体, 的体积较小。
4.(2023·辽宁阜新·中考真题)阜新有“玛瑙之都”的美誉。小新为了解玛瑙石的密度,将两块不同大小的玛瑙石带到实验室,准备用天平、量筒、烧杯和水等器材进行如下操作:
(1)小新用正确的方法测小玛瑙石的质量时,所用的砝码及游码的位置如图甲所示,其质量为
g;
(2)将小玛瑙石放入装有40mL水的量筒中后,液面位置如图乙所示,则小玛瑙石的体积为 cm3.,根据公式 ,计算出小玛瑙石的密度是 kg/m3;
(3)小新想用同样方法测出大玛瑙石的密度,当他用天平测出大玛瑙石的质量m后,发现大玛瑙石不能直接放入量筒,于是聪明的小新进行了如图丙所示的操作:
①将大玛瑙石浸没在装有水的烧杯中,标记水面位置后取出玛瑙石;
②在量筒中装入适量水,记下水的体积为V1,用量筒往烧杯中加水至标记处;
③记下量筒中剩余水的体积为V2.;
④大玛瑙石的密度表达式为:ρ玛瑙= (用物理量符号表示)。
⑤此方法测出大玛瑙石的密度可能比实际密度 (选填“偏大”或“偏小”)。
1.【新科技】如图所示,花朵上立着一块体积为100cm3的“全碳气凝胶”,全碳气凝胶是浙江大学研究的一种比空气还轻的固体材料,主要成分为碳纤维和石墨烯纤维,密度为0.16mg/cm3,仅是空气密度的六分之一,具有高弹性和强吸油能力,并具有良好的隔热效果。则下列关于该材料的说法正确的是( )
A.该材料可以处理海洋中的石油污染
B.该材料制成的物品带到太空,质量减小
C.100cm3该材料的质量是16g
D.该材料体积越大,密度越大
2. 图为用水泥砖块铺地面的情景,下列对于工人手中所拿砖块的估测,最符合实际的是( )
A.宽约10cm B.体积约10dm3
C.质量约10kg D.密度约1×103kg/m3
3.下列关于托盘天平的使用,正确的是( )
A.称量前,游码放到标尺左端的零刻度线处
B.称量时,物体放在右盘,砝码放在左盘
C.称量时,若横梁不平衡,应调节平衡螺母
D.读数时,被测物体的质量与砝码的质量一定相等
4. 甲、乙、丙三种物质的质量与体积的关系如图所示,ρ甲、ρ乙、ρ丙、ρ水分别代表甲、乙、丙和水的密度,下列说法正确的是(ρ水=1×103kg/m3)( )
A.ρ丙>ρ乙>ρ甲且ρ甲>ρ水 B.ρ甲>ρ乙>ρ丙且ρ丙>ρ水
C.ρ甲>ρ乙>ρ丙且ρ乙=ρ水 D.ρ乙>ρ丙>ρ甲且ρ甲<ρ水
5. 小丽在乒乓球比赛中获得一枚金牌,她想测出该金牌的密度。她先用天平测出金牌的质量m1,然后将金牌浸没到装满水的溢水杯中,溢出的水流入质量为m2的空烧杯中,测得烧杯和溢出水的总质量为m3。已知水的密度为ρ水,则金牌的密度为( )
A.B.C.D.
6.【新情境】俗话说“兵马未动,粮草先行”,为保障我国载人航天任务的顺利进行,2023年5月10日,“运载能力世界第一”的神舟六号货运飞船成功发射。该飞船携带3人280天总质量约5.8吨的航天员生活和实验物资等。从地球进入太空的过程中这些物资的质量 (选填“变大”、“变小”或“不变”),因为质量是物体的一个基本 。
7. 2023年12月16日,受强冷空气影响,福建部分乡镇迎来了今冬的第一场雪。小华往量筒里装了80mL的雪,待量筒里的雪完全熔化成水后,测得水的体积为32mL,则量筒里雪的重为 N,量筒里雪的密度为 g/cm3。(已知ρ水=1.0g/cm3)
8. 小丽去买A4打印纸,小丽发现纸非常“重”,猜测打印纸甚至比水更“重”,她想快速测算出打印纸的密度。纸包装上标有张数、尺寸和面密度(“面密度:80g/m2”代表一张打印纸每平米的质量是80g),并测量出一包打印纸总厚度为5cm(外包装厚度忽略不计)。
(1)请计算一包打印纸的体积为多少cm3;
(2)小丽根据尺寸算出了一张打印纸面积为0.06m2,根据该面积和面密度,算出一张打印纸的质量;
(3)小丽认为打印纸比水更“重”,“重”是指打印纸的 更大(填物理量);请计算出纸的密度,论证小丽的猜测是否正确 。(水的密度为1g/cm3)
9. 某制药公司生产的药品F(名称代号)颗粒,其说明书的部分内容如表所示。
(1)辅料B的质量为 g;
(2)某同学测量了2袋药品F颗粒的总体积为6cm3,则药品F颗粒的密度为多少kg/m3 ?
(3)为了方便患者服用,该公司将60g的药品F颗粒完全溶解于180mL的纯水中,制成一瓶口服液。已知每3g药品F颗粒与水完全溶解后,液体的体积增加1mL;
①一瓶口服液的质量是多少克 ?
②口服液的用量应标注为每次多少毫升 ?
10.多种复合材料具有密度小、强度大的优点, 被广泛应用于制造业。现小明同学测量某一实心复合材料块的密度,测材料块质量托盘天平平衡时右盘所加砝码及游码的位置如图甲所示,则材料块质量为 g;按照图乙和图丙所示,通过观察量筒水位的变化,可获得该材料块的体积,若按照图丙中眼晴从B处读数,会导致所测密度 (填“偏大”、“偏小”或“无误差”); 纠正错误后, 材料块的密度是 kg/m3。
考点二 压强
1. (2023·湖北随州·中考真题)物理课《压强》正在愉快地进行,在“举例与辩论”环节小刚与小强成了“正方与反方”,小刚主张履带式挖掘机的履带是减小压强的例子,因为在松软的泥土上它没有陷进去;小强则认为挖掘机从门前平展的水泥路面经过时,钢铁履带上的棱条将路面压出许多“破损的白痕”属于增大压强。
请你运用“压力、受力面积、压强三者关系”对双方的观点进行分析说明:
(1)同一挖掘机在松软的泥土上(提示:受力面积如何,压强如何): ;
(2)同一挖掘机在水泥路面上(提示:受力面积如何,压强如何): 。
2.(2023·四川甘孜·统考中考真题)关于压强的说法,正确的是( )
A.把菜刀刀刃磨得很锋利是为了减小压强
B.马德堡半球实验测出了大气压强的值
C.高压锅利用了“气压大沸点低”的原理
D.书包背带做得很宽大是为了减小压强
3.(2022·四川凉山·统考中考真题)在“探究压力作用效果与哪些因素有关”的实验中,某同学利用了多个完全相同的铁块和海绵进行了如图所示的实验。
(1)实验中通过观察海绵的 来比较压力作用效果;
(2)由 两图可以探究压力作用效果与压力大小的关系;
(3)对比乙、丙两图可以得出:当压力一定时, 越小,压力作用效果越明显;
(4)对比甲、丙两图,该同学认为压力作用效果与压力大小无关,他的观点是 (选填“正确”或“错误”)的,理由是 。
4.(2023·湖南衡阳·中考真题)如图所示是北京冬奥会中国女子冰壶比赛时的情景。冰壶由花岗岩凿磨而成,质量为20kg,体积为8×10-3 m3,停在冰面上时冰壶与冰面的接触面积为0.02m2。某次比赛中,投掷手将冰壶推出,冰壶在12s内向前滑行了18m。求:
(1)冰壶在滑行过程中的平均速度;
(2)冰壶的密度;
(3)冰壶停在水平冰面上时,冰壶对冰面的压强。
1. 2022年北京冬奥会吉祥物冰墩墩,可展示各种可爱的动作。下图中,同一冰墩墩对地面压强最小的是( )
A.双脚站立 B.单脚冰刀滑行 C.双脚雪橇滑行D.双脚冰刀滑行
2. 关于压强在生活中的应用,下列说法正确的是( )
A.篆刻刀的刀口做得很锋利,是通过增大压力来增大压强
B.排水管的U形“反水弯”是利用连通器原理
C.用注射器将药液注入肌肉是利用大气压强实现的
D.高压锅是利用液体的沸点随着气压的增大而降低来工作的
3. 【传统文化】(多选题)以下文字选于朱自清的《春》:“小草偷偷地从土里钻出来,嫩嫩的,绿绿的”“坐着,躺着,打两个滚,踢几脚球”关于文中所涉及到的现象解释正确的是( )
A.“小草偷偷地从土里钻出来”,草对土有力的作用
B.“坐着,躺着”,由坐到躺,人对地面的压强变小
C.“打两个滚”,在草地上滚动,人不受摩擦力
D.“踢几脚球”,踢出的球由于具有惯性能继续运动
4. 热爱思考的小聪在沙滩上游玩时看到这样一幕:一个较浅的小手掌印旁边有一个较深的猫爪印,如图所示。假设沙滩各处的松软程度相同,则下列推断合理的是( )
A.手掌印面积较大,所以手掌对沙滩的压力更大
B.猫爪印面积较小,所以猫爪对沙滩的压强更小
C.猫爪印陷得较深,所以猫爪对沙滩的压强更大
D.二者对沙滩的压力、压强大小均无法判断
5.(多选题)篆刻是中国传统技艺的重要组成部分。如图所示,用篆刻刀在质地均匀的印章上刻字的过程中,下列说法正确的是( )
A.篆刻完成前后,印章的质量变小
B.篆刻完成前后,印章的密度不变
C.篆刻刀刀刃做的锋利,是为了增大压力
D.篆刻刀刀柄表面粗糙,是为了增大摩擦
6. 【新情境】神舟十五号返回舱进入大气层时,速度急剧减小,这时航天员会受到来自座椅几倍于自身重力的压力,其原因是航天员具有 。如图所示,航天员要平躺在座椅上,尽量增大人体与座椅的接触面积,是为了减小座椅对人体的 。
7. 在“探究影响压力作用效果的因紧”中,实验现象如图所示
(1)过过观察海绵的 来比较压力作用的效果;
(2)通过比较 两次实验,可知受力面积相同时,压力越大,压力作用的效果越 (选填“明显”或“不明显”);
(3)通过比较 两次实验,可知压力作用的效果跟受力面积有关;这种研究问题的方法是 法。
8.【学科综合】本溪市各学校开始陆续更换塑胶操场,小董找来新旧操场使用塑胶的样本A、B进行研究:
(1)为了比较样本的防滑性设计了如下实验:
①因为操场的防滑性与走路时鞋踩在操场上的摩擦力大小有关,于是小董将A、B两个样本平铺在水平桌面上,用弹簧测力计沿水平方向拉着同一只正放的运动鞋,在样本表面做 运动,通过弹簧测力计的示数比较两次摩擦力的大小从而判断防滑性;
②实验前,应在 (填“竖直”或“水平”)方向对弹簧测力计调零;
③若拉动运动鞋在B样本表面进行实验时,弹簧测力计的示数更大,则 防滑性更好。
(2)小董听体育老师介绍操场太硬不宜于长跑。那么A、B两个样本哪个硬度更大呢?他设计了如下实验:
①将装满水的柱形瓶分别正放在A、B两个样本上,A样本的凹陷小于B样本的凹陷。说明样本 的硬度更大;
②通过计算分析两次实验,A样本受到的压强 (填“>”、“=”或“<”)B样本受到的压强。这个实验也表明压力的作用效果与 有关。
9. 【学科综合】阅读下列短文,完成相关问题:
2022年4月16日,航天员翟志刚、王亚平、叶光富完成六个月的飞行任务后,搭乘神舟十三号载人飞船返回舱平安回家。返回舱的下面扣着一个弧形“防热大底”,如图甲所示。返回舱在穿越大气层的过程中和大气层摩擦并挤压空气产生上千摄氏度的高温。返回舱及防热大底表面涂有耐高温、高强度、重量轻、蜂窝状的防热材料,它在高温烧蚀过程中变成液态、气态,保证航天员的安全。
返回舱返回时由于高速运动而会剧烈震荡,有可能导致返回舱内空空气泄漏,航天员会由于失压而血液沸腾失去生命,所以要穿上厚厚的宇航服,起到保护作用。
地球测控站通过雷达确定返回舱的位置。在距地面10km左右的高度,返回舱将打开降落伞并抛掉防熟大底,使返四轮速度由20m/s左右减速至3.5m/s左右;如图乙所示,在距地面1m左右时启动反推发动机,给返回舱最后一次减速,最终使返回轮实现安全着陆。
(1)请从短文描述中找出蕴含的物理知识。(至少二条,知识点不能重复)举例:地球测控站通过雷达确定返回舱的位置,说明电磁波能够传递信息。
① ;② ;
(2)返回舱返回时,宇航员通过舷窗发现地球迎面而来,是以 为参照物。
(3)已知返回舱落地时总质量为2.8t,与水平地面接触面积约4m2,请求出返回舱落地后静止时对地面的压强 。(g取10N/kg)
10. (2023·四川甘孜·统考中考真题)如图所示,人工智能逐渐融入我们的生活,餐饮服务行业中,机器人随处可见。在一次送餐服务中,托着饮料的机器人总质量为52kg,与地面接触的面积为。若机器人沿水平地面匀速运动了20m,用时20s。g取10N/kg。求:
(1)机器人的速度;
(2)机器人和饮料的总重力;
(3)机器人对地面的压强。
考点三 液体的压强
1.(2022·贵州黔西·中考题)如图,容器中间用隔板分成左右两部分,隔板下部有一圆孔用薄橡皮膜封闭,橡皮膜两侧压强不同时其形状发生改变。它可以用来做“探究液体压强是否跟深度、液体密度有关”的实验。现有酒精和浓盐水,要检验“液体压强跟液体密度有关”这一结论时:
(1)实验方法: ;
(2)应该观察什么现象: 。
2.(2023·哈尔滨·中考真题)如图所示,水龙头放水时,水管与水塔组成 ;水龙头关闭时,A处水龙头所受水的压强为 Pa。(g=10N/kg;ρ水=1.0×103kg/m3)
3.(2023·湖北襄阳·中考题)在“探究液体压强与哪些因素有关”的实验中。
(1)图甲中压强计气密性良好,则U形管 (选填“属于”或“不属于” 连通器;
(2)小冯同学由乙图到丙图的操作是为了探究在同一液体中液体压强与液体 的关系;
(3)在图丙中,若只将烧杯中的水换成盐水,其他条件不变,则可以观察到U形管两侧液面的高度差 (选填“变大”、“变小”或“不变” ;
(4)小冯同学对比乙、丙两图,得出一个猜想:在同一液体中,探头距离烧杯底部距离越小,液体压强越大。小俊同学只利用图丙中现有器材,保持探头位置不动,进行了简单操作后跟图乙对比(若图乙中探头的深度为,就验证了小冯同学的猜想是错误的。小俊同学的操作是: 。
1.同学们可能做过这样的实验:在敞口塑料瓶侧壁上钻两个大小相同的小圆孔a、b,注入水,水从两个小圆孔喷出。在某一时刻,从两个小圆孔喷出的水分别落到水平地面上的c、d两处,其中d离塑料瓶远些,如图所示。下列说法正确的是( )
A.图中d是从a孔喷出水的落点
B.这次实验初步说明水内部压强的大小与水的深度有关
C.这次实验初步说明液体内部压强的大小与液体的密度有关
D.在相同的时间内a孔喷出水的质量比b孔喷出水的质量多
2.(多选题)如图所示,取一个不易形变的饮料瓶,用橡皮膜扎紧瓶口,在其侧面开一小孔,用插有玻璃管的橡皮塞塞紧,玻璃管中有一段红色液柱,将瓶内气体密封,橡皮膜受到的压力发生变化,红色液柱会移动,从而制成一个简易压强计。下列分析正确的是( )
A.橡皮膜受到的压力相同时,玻璃管内径越粗,液柱上升越明显
B.将饮料瓶放入水中,液柱上升,表明液体内部有压强
C.饮料瓶在水中的位置越深,液柱上升越高,表明同种液体的压强随深度的增加而增大
D.将饮料瓶放入不同液体相同深度处,液柱上升高度不同,表明液体的压强与液体密度有关
3.如图是一种压力传感器,现将传感器的探头放入水中,显示器放在地面上,这时显示器显示压力为100N,经测量,探头与水的接触面积为0.001m2,水的密度为1.0g/cm3,则水的深度为 m。
4. 2022年11月27日,“奋斗者”号再一次执行深海探索任务,小明在新闻上看到潜航员可以通过观察窗视察水下情况,他注意到观察窗厚度比金属外壳薄,于是认为观察窗受到的压强肯定小于周围同高度的金属壳受到的压强。请你分析小明的观点是 (选填“正确”或“错误”)的,理由是 。
5. 小红用U形管、适量的水、刻度尺来测花生油的密度(已知花生油的密度比水的密度小)。
(1)先将U形管开口沿竖直向上放置,往一侧管中注入适量的水,两管中水面相平。再从管的另一侧缓慢注入适当高度的花生油(如图),管的 侧液柱是花生油(填“左”或“右”);
(2)用刻度尺测出液柱的高度h1,测出两侧液面的高度差h2,若水的密度为ρ,则油的密度
ρx= 。(用已知量的字母表示)
6. 为探究液体压强与哪些因素有关,取一个空的透明塑料瓶,在瓶口扎上橡皮膜,将塑料瓶浸在液体中,橡皮膜向瓶内凹进得越多,表明液体的压强越大。
(1)将塑料瓶竖直地浸入水中,第一次瓶口朝上(如图甲),第二次瓶口朝下(如图乙),两次塑料瓶在水里的位置相同。图乙中的橡皮膜凹进得更多,则可得到的实验结论是:同种液体中, ,液体的压强越大;
(2)若用体积相同的酒精(ρ酒精<ρ水)进行实验,如图丙所示,塑料瓶在酒精里的位置与图乙相同,则图 (选填“乙”或“丙”)中的橡皮膜凹进得更多。
7. 实验员把一个圆柱形的空桶放在电子秤上,电子秤的示数如图甲,然后在空桶中倒入搅拌均匀的盐水,放在电子秤上,电子秤的示数如图乙,测出盐水的体积为2×10-2 m3。(g取10N/kg)
(1)此时桶里盐水的质量为 kg,密度为 kg/m3;
(2)如图丙,此时桶中盐水密度不变,A点处所受液体压强为多少Pa,写出计算过程: ;
(3)某时刻盐水在容器底产生的压强为p1,盐水放置一段时间之后,水分蒸发,液面下降,如图丁,盐水的密度增大,此时盐水在容器底产生的压强为p2。则p1 p2,(选填“<”、“ >”“=”)。并写出你判断p1与p2大小关系的依据 。
8.【学科综合】“奋斗者”号是我国研发的万米载人潜水器,它的长10.3m,宽3.2m,高4.5m,质量为36t,它的前端有三个观察窗,每个观察窗的表面积大约是0.2m2。2020年11月10日8时12分,“奋斗者”号载人潜水器在马里亚纳海沟成功坐底,坐底深度10909m,创造了中国载人深潜的新纪录,并带回了海沟底部的岩石、海水、生物等珍贵样品。
(1)“奋斗者”号在马里亚纳海沟成功坐底后,三个观察窗所受到的海水的总压力多大?
(2)设想你在6km深的“奋斗者”号潜水器中把一只脚伸到外面的水里,请你估算海水对你脚背压力的大小相当于多少个人所受的重力?(海水密度取ρ=1.0×103kg/m3,脚背面积近似取130cm2,人的质量约为60kg)
9.(2023·辽宁朝阳·中考真题)小明在研究“液体内部的压强”实验中:
(1)如图甲所示,从结构上看,压强计 (选填“属于”或“不属于”)连通器;
(2)他通过比较乙、丙两图可以得出:同种液体, ,压强越大;
(3)若丙图中,探头在水中的深度为5cm时,请你计算该处水的压强为 ;
(4)小明还想研究液体内部压强与液体密度的关系,于是他向丙图烧杯中多次加盐水,发现U形管两侧液面高度差不断的增大,于是得出液体密度越大,压强越大的结论。他的结论是 (选填“正确”或“错误” )的,理由是 。
10. 【学科综合】在探究性学习活动中,某学习小组做了以下系列实验探究。
(1)探究影响压力作用效果的因素,该小组用一块海绵、一张小桌和一个砝码,做了如图所示实验。请根据 两图中的情景,提出一个要探究的问题是: 。经过多次实验表明影响压力作用效果的因素是 。根据实验结论,建立了压强概念和压强的表达式p=F/S;
A. B. C.
(2)该小组取三个高度均为h,密度同为ρ的实心均匀物体A、B、C。A、C是圆柱体,B是长方体,A、B的底面积都为S,C的底面积为s/2。把它们放在水平桌面的海绵上,如图乙所示,发现海绵被压下的深度相同。该小组结合在(1)中得到的结论和表达式,分析出了A、B、C三个物体对海绵的压强均为p= (只写出结果),解释了“海绵被压下的深度相同”的原因;
(3)该小组研究液体内部的压强,用图丙A所示的器材进行实验探究。他们利用这些器材 (选填“能”或“不能”)探究液体的压强跟液体的深度、液体的密度有关。此过程用的实验方法是
(只写出一种);
该小组对液体压强的大小跟液体的深度、液体的密度之间的定量关系进一步思考。在图乙B容器内装有密度为ρ的液体,他们受到上面实验的启发,要想得到液面下深度h处的压强,可以设想这里有一个水平放置的“平面”,平面的面积为S。这个平面以上的液柱对平面的压力等于液柱所受的重力。因此,液面下深度h处的压强为p= (写出推导过程);
(4)由(3)推导出的表达式, (选填“能”或“不能”)应用于大气压强。
考点四 大气压强和流体压强
1.(2023·广东·中考真题)如题图所示,用两个吸盘模拟马德堡半球实验;将两个吸盘对接,用力挤压出空气后难以将其分开,说明吸盘内部气体压强 (选填“大于”“等于”或“小于”)大气压强;若在吸盘上截一个小孔,吸盘内部气体压强会变 ;若在海拔更高的地方做同样的实验,将其分开所需的力更小,说明海拔越高,大气压强越 。
2.(2023·山东淄博·中考真题)“做中学”是一种重要的学习方式,小明用吸管进行科学研究,正确的说法是( )
A.图甲:吸管的一端做得很尖,是为了减小压强
B.图乙:用吸管制成水气压计,从山下移到山顶时管内的水柱下降
C.图丙:用吸管自制温度计显示温度高低,利用了液体热胀冷缩的性质
D.图丁,用吸管对着两个乒乓球的中间吹气,乒乓球会向两边分开
3.(2023·西藏·中考真题)卓玛学习了大气压强之后,用密度为p的液体自制了气压计,气压计放在一楼时,细玻璃管内外液面相平,如图(甲)所示,她乘坐电梯到达顶楼时,细玻璃管内液面上升的高度为h,如图(乙)所示。液面上升的原因是随高度的增加,大气压强变 ;已知到达顶楼时瓶内气压为p,请你用题中的物理量符号表示顶楼的大气压强 (结果还需用到符号g)。
1. 能用纸锅烧开水吗?小华带着疑问进行了如图的实验探究。她惊奇地发现:水真的能烧开!对实验分析正确的是( )
A.水烧开时水中的气泡是液化形成的
B.水面上方的“白气”是汽化形成的
C.水烧开时纸锅底部温度低于水的温度
D.水的沸点低于纸的着火点故纸没烧着
2. 【学科综合】关于生活现象的解释,下列说法中错误的是( )
A.高压锅煮食物熟得快,是因为锅内气压大,沸点低
B.人出汗后吹风扇会感觉更凉快,是因为加快了蒸发
C.夏天,从冰箱拿出来的饮料瓶外壁会冒汗,这是一种液化现象
D.湖南的冬季,窗户上的小水珠常出现在玻璃内侧
3.又到了轻松而愉快的周末,家住成都的小新同学起床洗漱后,吃着糕点,喝着牛奶,推窗远望,眼前是城区与雪山同框的一幅美丽画卷。对于小新生活场景(如图)的分析,正确的是( )
A.甲图中,塑料吸盘挂钩靠分子引力贴在墙壁上
B.乙图中,吸管一端做成斜切口是为了增大压力
C.丙图中,使用吸管喝牛奶利用了大气压的作用
D.丁图中,远处雪山山顶的大气压比成都城区高
4. “风雨兼程十余载,逐梦蓝天向未来”。承载着中国人“大飞机梦”的C919于2023年5月28日圆满完成首个商业航班飞行,该机型的全部设计均由中国人自己的团队自主完成,标志着中国航空工业的飞跃。下列描述正确的是( )
A.飞机在空中飞行时相对于地面是静止的
B.乘客乘坐飞机时系好安全带是为了减小惯性
C.飞机停在机场时,它受到的重力和地面对它的支持力是一对平衡力
D.飞机产生升力的原因是机翼上表面受到的压力大于下表面受到的压力
5. 如图甲是装有自动供水装置的盆景,在 的作用下可使盆景盘中水位保持一定的高度,图乙是创意气压计,A为玻璃管且上端与大气相通,B为密闭的厚空心玻璃球,A与B下部相通,该气压计 (选填“属于”或“不属于”)连通器。
6. 如图是我国“辽宁舰”和“山东舰”双航母编队航行的情景,两艘航母以相同的速度行驶,此时以辽宁舰为参照物,山东舰是 (选填“运动”或“静止”)的;航母之间需要保持一定的距离,以防止航母间的海水流速增大,压强 (选填“增大”或“减小”)而发生碰撞事故;由于航母的 很大,所以惯性很大。
7. 小明在高海拔地区旅行,发现鸡蛋煮不熟,查阅资料发现煮鸡蛋需要达到一定温度,水温达到沸点后温度不再升高,不同气压下沸点不同,以下是气压和温度之间的关系。
(1) 气压和沸点的关系 ;
(2) 说明鸡蛋煮不熟的原因 ;
(3)在高原上想要快速煮熟鸡蛋需要: ;
A.耐烧的锅;B.比热容大的锅;C.内部气压高的锅
8. 我国载人月球探测工程登月阶段任务已启动实施,计划在2030年前实现中国人首次登陆月球。近期,学校举行了以“奔月”为主题的科技制作大赛。图甲是小华的参赛作品——用饮料瓶制作的“水火箭”,向瓶内打气,当瓶内气压增大到一定程度时,“水火箭”向下喷水从而获得升空的动力,这是利用物体间力的作用是 的,这个力的施力物体是 。小明准备制作一款如图乙所示的滑翔机模型,机翼的横截面应设计成图丙中 (填序号)的形状。
9. 2023年5月28日,中国东方航空使用中国商飞全球首架交付的C919大型客机,从上海虹桥机场飞往北京首都机场,开启了国产大飞机C919的全球首次商业载客飞行,如图所示。飞机在升空过程中,乘客行李箱的惯性 (选填“变大”、“变小”或“不变”);乘客相对于座椅是 (选填“静止”或“运动”)的;此时机翼 方(选填“上”或“下”)的空气流速快,压强小;随着海拔高度的升高,外界大气压强 (选填“变大”、“变小”或“不变”)。
10.【科普阅读题】阅读短文,回答问题。
一起向未来
2022年4月16日,圆梦天宫,英雄凯旋,在太空“出差”183天的中国航天员三人组平安返回地球。随着我国航天事业的不断发展,让普通人进入太空旅行的计划正在逐步实施。未来,会有更多的人实现上九天揽月的飞天梦。
太空中没有空气,人若暴露在太空中无法获得氧气,这种状态下1s就会失去意识;太空中没有作用于身体的大气压,体液就会快速沸腾,从而使身体组织膨胀,体温降低而冻结;太空中处于真空状态,阳光直射下温度可高达120℃,而在阴影处温度则会骤降至-150℃;太空中还有速度极快的微小陨石,人体一旦碰到将造成极大伤害。
为实现太空旅行,人们不断研发各类宇航服,每一批新型宇航服的诞生都是人类技术的又一次巨大飞跃。可以想象,未来的宇航服将是个人太空旅行的宇宙飞船。
(1)太空中没有作用于人体的大气压,体液就会快速 ,其原因是 。
(2)沙克尔顿环形山位于月球南极,在山的边缘阴影区永无日照,保持着太阳系最低温的记录,请你推测这个最低温可能是 ℃。
(3)假如,你穿着自己设计制作的宇航服,在星空中遨游、月球上漫步。你的宇航服应具备哪些功能? 。
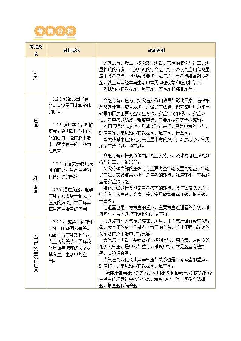
考点要求
课标要求
命题预测
密度
1.2.2 知道质量的含义。会测量固体和液体的质量。
1.2.3 通过实验,理解密度。会测量固体和液体的密度。能解释生活中与密度有关的一些物理现象。
1.2.4 了解关于物质属性的研究对生产生活和科技进步的影响。
2.2.7 通过实验,理解压强。知道增大和减小压强的方法,并了解其在生产生活中的应用。
2.2.8 探究并了解液体压强与哪些因素有关。知道大气压强及其与人类生活的关系。了解流体压强与流速的关系及其在生产生活中的应用。
命题点有:质量的概念及其测量、密度的概念与计算、测量物质的密度、密度知识的综合应用等。密度的应用和测量属于常考热点,但也经常会和压强与浮力等考点结合组成考题,以上考点经常与生活中常见物理现象和应用相结合。
考试题型有选择题、填空题、实验题和综合题等。
压强
命题点有:压力、探究压力作用效果的影响因素、压强概念及其计算、增大或减小压强的方法等。探究影响压力作用效果的因素主要考查实验方法、实验结论的得出、实验评估,是中考的热点,难度中等,主要题型是实验探究题。
应用压强公式p=F/s及其变形式进行计算是中考的热点,难度中等,常见题型有选择题、填空题、计算题。
增大或减小压强的方法也是中考的热点,难度较小,常见题型有选择题、填空题。
液体压强
命题点有:探究液体内部的压强特点、液体内部压强的分析与计算、连通器等。
探究液体内部的压强特点主要考查实验装置的检查、实验的方法、实验结果分析,是中考的热点,难度较小,主要题型是实验探究题。
液体压强的计算也是中考考查的热点,常与密度以及浮力结合在一起考查,难度中等,常见题型有选择题、填空题、计算题。
连通器也是中考考查的重点,主要考查连通器的实例,难度较小,常见题型有选择题、填空题。
大气压强与流体压强
命题点有:大气压的存在、测量、用大气压强解释有关现象、大气压的变化及沸点与气压的关系、流体压强与流速的关系及解释生活中的现象等。
大气压的测量主要考查托里拆利实验或用吸盘、注射器等粗测大气压,是中考的重点,难度中等,常见题型有选择题、实验探究题。
大气压的变化及沸点与气压的关系也是中考考查的重点,难度较小,常见题型有选择题、填空题。
流体压强与流速的关系及利用流体压强与流速的关系解释生活中的现象是中考的热点,难度较小,常见题型有选择题、填空题和简答题。
形态
水
冰
温度(℃)
4
3
2
1
0
0
密度(千克/米3)
0.9998
0.9996
0.9994
0.9991
0.9990
0.9101
知识
概念
理解
质量
(1)质量:物体所含物质的多少。
(2)单位:
国际单位:kg;常用单位:t、g、mg。
1t=103kg 1g=10-3kg 1mg=10-3g=10-6kg
(3)质量是物体本身的一种 性。
(4)天平的使用。
物体的质量不随它的形状、物态、位置和温度而改变,是物体本身的一种 性。
密度
(1)定义
物理学中,某种物质组成的物体的质量与它的体积之比叫做这种物质的密度。
(2)密度是物质的一种 性。
(3)公式:ρ=m/V
(4)单位: 1g/cm3= kg/m3
同种物质的质量跟体积成 比,质量跟体积的比值是一个定值。不同物质,这个比值一般 ,说明这个比值反映的是物质的某种特性,质量跟体积的比值就是密度。
密度的测量
(1) 测量固体的密度
(2)测量液体的密度
(3)特殊方法测密度
测量密度比水小的物体的密度;有天平无砝码测量石块的密度;有天平无量筒测量密度等。
【药品名称】:F颗粒
【成份】:物质A、辅料B。
【性状】:类白色颗粒;味甜、微苦。
【规格】:每袋6g(物质A含量为500mg)。
【用法】:本品用温开水完全溶解后口服。
【用量】:一次6g(1袋),一日3次。
【包装】:复合膜,每盒装10袋。
知识
概念
理解
压强
(1)物理意义:表示压力的作用效果。
(2)定义:物体所受压力的大小与受力面积之比叫做压强。
(3)公式: p=
适用于所有物体间的压强计算,包括气体、固体、液体。
(4)单位: pa。
作用在物体表面上的力叫做压力,影响压力作用效果的因素: 大小和 。
柱体产生的压强可以用p= 分析。
压强的改变
(1)减小方法:当受力面积一定时,减小 ;当压力一定时,增大 。
(2)增大方法:当受力面积一定时,增大 ;当压力一定时,减小 。
生活中减小、增大压强的事例。
知识
概念
理解
液体
压强
(1)液体内部压强的大小特点
在液体内部的同一深度,向各个方向的压强都 ;深度越深, 越大,液体的压强越大。
(2)液面下深度为h处液体的压强 p=
(3)压强计:测量液体内部压强的仪器。
液体内部压强只跟液体 和 有关。
连通器
(1)连通器:上端开口、下端连通的容器。
(2)连通器的特点
连通器里装 液体,当液体 时,连通器各部分中的液面总是 的。
(3)连通器的应用。
船闸是巨大的连通器。
知识
概念
理解
大气
压强
(1)概念:大气对浸在它里面的物体产生的压强叫做大气压强。
(2)大气压的测量:托里拆利实验。
(3)气压计。
(4)大气压的变化。
(5)大气压的应用。
液体的沸点与液体表面上方的气压有关,气压降低,沸点 ;气压升高,沸点 。
流体
压强
(1)在流体中,流速越大的位置,压强越 。
(2)飞机的升力:机翼上、下表面的 差是产生升力的原因。
一些与“流体压强与流速的关系”有关的事例:
火车站台的安全线、草原犬鼠的洞穴、跑车的气流偏导器等。
实验序号
大气压(kPa)
沸点(℃)
1
0.51
81
2
1.01
100
3
2.03
120
专题06 密度 压强(测试)- 中考物理二轮复习讲与练(全国通用): 这是一份专题06 密度 压强(测试)- 中考物理二轮复习讲与练(全国通用),文件包含专题06密度压强测试教师卷-中考物理二轮复习精讲练全国通用docx、专题06密度压强测试学生卷-中考物理二轮复习精讲练全国通用docx等2份试卷配套教学资源,其中试卷共29页, 欢迎下载使用。
专题05 运动和力(讲练)- 中考物理二轮复习讲与练(全国通用): 这是一份专题05 运动和力(讲练)- 中考物理二轮复习讲与练(全国通用),文件包含专题05运动和力讲练教师卷-中考物理二轮复习精讲练全国通用docx、专题05运动和力讲练学生卷-中考物理二轮复习精讲练全国通用docx等2份试卷配套教学资源,其中试卷共68页, 欢迎下载使用。
专题04 内能 内能的利用(讲练)- 中考物理二轮复习讲与练(全国通用): 这是一份专题04 内能 内能的利用(讲练)- 中考物理二轮复习讲与练(全国通用),文件包含专题04内能内能的利用讲练教师卷-中考物理二轮复习精讲练全国通用docx、专题04内能内能的利用讲练学生卷-中考物理二轮复习精讲练全国通用docx等2份试卷配套教学资源,其中试卷共50页, 欢迎下载使用。

