安徽省淮北市国泰中学2023-2024学年高一下学期第一次月考地理试题
展开
这是一份安徽省淮北市国泰中学2023-2024学年高一下学期第一次月考地理试题,共20页。试卷主要包含了请将答案正确填写在答题卡上等内容,欢迎下载使用。
注意事项:
1.答题前填写好自己的姓名、班级、考号等信息
2.请将答案正确填写在答题卡上
第I卷(选择题)
一、选择题
根据第七次人口普查结果显示,与2010年第六次全国人口普查相比,东部地区人口所占比重上升2.15个百分点,中部地区人口所占比重下降0.79个百分点,西部地区人口所占比重上升0.22个百分点,东北地区人口所占比重下降1.20个百分点。据此完成下面小题。
1. 与第六次人口普查相比,第七次人口普查时( )
A. 人口区域差异缩小B. 中部地区人口最多
C. 西部地区人口稳定D. 东部地区增速最快
2. 东北部地区人口所占比重下降可能会使得该地区( )
A. 劳动力流失严重B. 自然环境恶化C. 社会治安变差D. 区内发展差异扩大
【答案】1. D 2. A
【解析】
【1题详解】
东部地区人口比重提高的速度快于其他地区,而东部地区人口比重一直高于其他地区,因此人口区域差异扩大,A错误;人口多集中在我国东部地区,因而中部地区人口不是最多,B错误;全国总人口增加,西部地区人口比重上升,人口增加,C错误;东部地区人口比重上升幅度最大,人口增速最快,D正确。故选D。
【2题详解】
东北地区人口所占比重减小,说明其经济吸引力差,可能导致劳动力流失,A正确;其自然环境和社会治安不会变差,BC错误;人口比重下降,对区内的发展差异影响不大,D错误。故选A。
【点睛】由东北至西南,从黑龙江黑河到云南腾冲作一条直线,就是我国的人口地理分界线。以此线为界,约有94%的人口居住在约占全国土地面积42.9%的东南部地区,约6%的人口居住在约占全国土地面积57.1%的西北部地区。
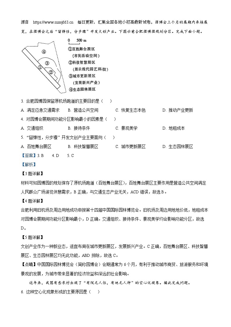
合肥利用旧机场及周边用地成功申报第十四届中国国际园林博览会。园博园的规划保存了原机场跑道(百姓舞台展区),以城中园博、全域园博、城市更新、智慧园博、节约园博、永续园博为六大亮点,在试卷来这里 全站资源一元不到!源自 每日更新,汇集全国各地小初高最新试卷。园博会三个月的展期内承接展览,在园博会之后“留弹性,分步骤”开发文创产业。下图示意合肥园博园规划分区。完成下面小题。
3. 合肥园博园保留原机场跑道的主要目的是( )
A. 满足应急交通需求B. 营造公共空间C. 恢复生态本色D. 推动产业更新
4. 对园博会展期间功能分区影响最小的因素是( )
A. 交通组织B. 接待条件C. 景观美学D. 地租成本
5. “留弹性,分步骤”开发文创产业主要面向( )
A. 百姓舞台展区B. 科技智慧展区C. 城市更新展区D. 生态园林展区
【答案】3. B 4. D 5. C
【解析】
【3题详解】
材料可知园博园的规划保存了原机场跑道(百姓舞台展区),百姓舞台展区主要作用是营造公共空间满足人民群众广场游览休憩需求,B正确,与交通生态产业无关,ACD错误,故选B。
【4题详解】
合肥利用旧机场及周边用地成功申报第十四届中国国际园林博览会。旧机场及周边用地地价低,地租成本对园博会展期间功能分区影响最小,D正确。交通组织、接待条件、景观美学均会影响功能分区,故选D。
【5题详解】
文创产业作为一种新业态,适宜布局在城市更新展区,发展新兴产业。C正确,百姓舞台展区、科技智慧展区、生态园林展区均无此功能,ABD排除,故选C。
【点睛】中国国际园林博览会(简称园博会)会期通常为6个月,有利于推动城市商贸、旅游服务和环境景观的发展,为城市带来显著的经济效益和深远的社会影响。
近年来,我国有些农村出现了“有院无人住,有地无人种”的空心化现象。据此完成问题。
6. 这种空心化现象形成的主要原因是( )A. 城市自然环境好B. 农村收入低
C. 城市人均居住面积大D. 农村人口自然增长率低
7. “有院无人住,有地无人种”带来( )
A. 城乡协调发展B. 农业发展水平提高
C. 土地资源浪费D. 农村老龄化程度降低
【答案】6. B 7. C
【解析】
【6题详解】
城市环境主要体现人文环境,自然环境不如农村好,A错误;有些农村出现了“有院无人住,有地无人种”的空心化现象,主要是城乡收入差距大,农村收入低,城市收入高,农村人口迁移到城市务工、经商,导致农村出现空心化现象,B正确;城市土地面积较小,人口数量较多,城市人均居住面积小,C错误;农村人口自然增长率高于城市,D错误。故选B。
【7题详解】
“有院无人住,有地无人种”,造成了土地资源荒芜、浪费,C正确;无人耕种,农业发展水平落后,造成城乡差距进一步扩大,A、B错误;迁出的多是青壮年劳动力人口,留守的是老年人口,导致农村老龄化程度升高,D错误。故选C。
【点睛】人口大量由农村迁往城市,会导致农村青壮年劳动力减少,不利于农村社会经济的发展。
8. 亚洲人口分布稠密的地区有( )
①东南亚 ②西亚 ③南亚 ④东亚
A. ①②③B. ①②④C. ①③④D. ②③④
【答案】C
【解析】
【详解】根据所学知识,亚洲是世界上人口最多的大洲, 约占世界总人口的63%。东亚、东南亚、南亚人口稠 密,世界上人口超过1亿的国家,大多数在这里。 西亚气候干旱,中亚地区和北亚地区自然条件恶劣,人口稀少。因此①③④正确,排除②。故选C。
9. 下图是表示人口迁移的拉力和推力示意图。下列表示推力因素的是( )
A. 环境污染严重B. 老龄化严重C. 矿产资源丰富D. 文化教育发达
【答案】A
【解析】
【详解】老龄化严重,会导致劳动力短缺,就业机会多,吸收人口迁入,属于拉力因素,排除B;矿产资源丰富地区,开发利用矿产资源可以促进经济发展,需要大量劳动力,可以吸引人口迁入,属于拉力因素,排除C;文化教育发达,吸引大量年轻人前来求学,促进人口迁入,属于拉力因素,排除D;环境污染严重,居住环境差,会导致部分人口迁出,属于推力因素,A符合题意。故选A。
下图为某城镇土地利用类型分布示意图,完成下面小题。
10 ① 地最适宜建( )
A. 幼儿园B. 疗养院C. 精密仪器厂D. 物流园
11. 该城镇住宅区西南部楼盘售价较高的原因可能是( )
① 靠近荒地,开发空间大 ② 交通便利 ③ 地处河流上游 ④ 位于盛行风上风向
A. ① ②B. ① ③C. ③ ④D. ② ④
【答案】10. D 11. C
【解析】
【10题详解】
图中①地位于铁路和高速公路沿线,交通便捷,同时位于城市外缘,地价相对较低,且距离工业区较近,适宜建物流园,D正确;幼儿园、疗养院、科研所应布局在环境质量优越的地方,该地有铁路和高速公路经过,且距离工业区较近,环境污染较严重,不适合布局,ABC错误。故选D.
【11题详解】靠近荒地,开发空间大不是楼盘售价较高的原因,①错误;图中西南部交通线比较少,交通不便,②错误;河流由西南流向东北,西南部位于河流上游,水质较好,③正确;当地盛行西南风,西南部为盛行风的上风向,空气污染小,④正确。综上所述,③④正确,故选C。
【点睛】对大气有污染的工业,应布局在城市常年盛行风的下风向,或常年盛行风的垂直郊外,或当地最风频的上风向;对河流有污染的工业,应布局在河流的下游并对污水处理后达标排放,以免影响下游河段地区城市用水。
12. 与地区人口容量呈负相关的因素是( )
A. 资源与环境B. 科技水平C. 消费水平D. 地区开放程度
【答案】C
【解析】
【详解】根据所学知识可知,资源越丰富,人口容量越大,二者呈正相关,A不符合题意;科技水平越高,资源利用率较高,人口容量越大,二者呈正相关,B不符合题意;消费水平越高,人口容量越小,二者呈负相关,C符合题意;地区开放程度越高,人口容量越大,二者呈正相关,D不符合题意。故选C。
13. 乡村土地占地规模最大的是( )
A. 居住用地 B. 农业用地 C. 公共用地D. 绿化用地
【答案】B
【解析】
【详解】乡村的主要功能是进行农业活动,因此乡村土地占地规模最大的一般是农业用地,乡村中居住用地、公共用地和绿化用地占地规模相对较小,B符合题意,排除ACD。故选B。
读我国人口分布图,完成下面小题。
14. 我国人口分布特点是( )A. 北部多,南部少B. 西北部多,东南部少
C. 东部多,西部少D. 东北部多,西南部少
15. 下图中大致反映出了我国人口分布可以分为东南和西北人口疏密悬殊的两部分,东南半壁人口稠密,西北半壁人口稀少,此递变分界线是( )
A. 黑河—腾冲线B. 秦岭—淮河一线
C. 800毫米年等降水量线D. 南北方地区分界线
【答案】14. C 15. A
【解析】
【14题详解】
图中体现了我国人口地理分界线黑河—腾冲线,该线以东地区人口数量多、密度大,该线以西地区人口数量少、密度小,我国人口分布特点是东部多,西部少,C正确,ABD错误。故选C。
【15题详解】
据图可知,图中东南部人口稠密,西北部人口稀疏,且该线连接了黑龙江黑河和云南腾冲,故为黑河—腾冲线,A正确;秦岭—淮河一线呈东西走向,同时也是800毫米等降水量线、南北方地区分界线,与题意的“东南半壁人口稠密,西北半壁人口稀疏”不符合,BCD错误。故选A。
【点睛】我国的人口受自然条件和社会经济条件的影响,人口主要分布在黑龙江黑河至云南腾冲一线以东,占了全国94%以上的人口,而此线以西自然环境恶劣,生存条件差,人口十分稀少,只占全国人口的4%,所以黑河-腾冲一线成了我国重要的人口分界线。
16. 从城市功能分区看,一般分布在城市外围远离居民、交通便利、土地资源充足的地区是( )
A. 商业区B. 居住区C. 工业区D. 风景区
【答案】C
【解析】
【详解】商业区一般位于市中心,居住区紧邻商业区,也距离市中心较近,AB错误;工业区占地面积大,且可能有一定的环境污染,一般分布在城市外围远离居民、交通便利、土地资源充足的地区,C正确;风景区不属于城市功能分区,D错误。故选C。
图为江苏省各区域人口密度分布示意图。完成下面小题。
17. 江苏省各区域人口分布状况一直比较稳定,其主导因素是( )
A. 自然环境B. 河湖分布C. 经济格局D. 国家政策
18. 缓解江苏省人口分布不均的合理措施是( )
A. 鼓励生育政策,提高人口素质B. 优化资源配置,实现优势互补
C. 实施移民搬迁,分散大城市职能D. 完善信息网络,监测人口流动
【答案】17. C 18. B
【解析】
【17题详解】
据图,结合所学知识,江苏省沿江及南部地区经济发展程度高,是我国最富裕的地区,人口分布比例一直高于其他地区,故经济格局是人口分布格局稳定的主导因素,C正确;江苏省内自然环境、河湖分布差异不大,对人口分布格局有一定的影响,但不是主导因素,AB错误;国家发展政策是一直变化的,但是江苏省南部的人口分布格局一直比较稳定,所以不是主导因素,D错误。故选C。
【18题详解】
由题意可知,导致区域人口分布不均的主导因素是经济差异,故优化资源配置,实现优势互补,缩小区域经济差异,是解决人口分布不均的最合理措施,B正确;鼓励生育政策,提高人口素质、实施移民搬迁,分散大城市职能、完善信息网络,监测人口流动不能从根本上缓解江苏人口分布不均的状况,ACD错误。故选B。
【点睛】影响人口分布的因素,我们可以从自然环境因素与社会经济因素两方面来分析:自然环境因素:地形、气候、河流、土壤、矿产资源:矿产资源、自然灾害;社会经济因素:交通、开发历史、工农业基础、经济发展水平、政治因素、宗教、习俗、政策等。
下表为云贵高原地区某市水资源、能源、建设用地、耕地能够承载的人口数量统计表。据此回答下面小题。
资源
承载人口数量/万人
19. 该市的资源环境承载力是( )
A. 300万人B. 900万人C. 420万人D. 289万人
20. 提高该市资源环境承载力的正确途径是( )
A. 加强对地表水资源的开发B. 开垦荒地,扩大市域用地面积
C. 提高科技水平,提高耕地资源利用率D. 增加就业机会,提高人均消费水平
【答案】19. D 20. C
【解析】
【分析】
【19题详解】
资源环境承载力是指在一定的社会经济和技术条件下,一个地区的环境资源能够支持的人口数量、经济规模和生活质量的能力。环境承载力是一个综合指标,受到各种因素的相互制约,在实际研究中,环境承载力通常取决于各种因素中的最小值。依据图中给的数据可以看出耕地承载人口数量最少,数量为289万人,所以D项正确,ABC三项错误。故选D。
【20题详解】
依据题意可以得知,提高该市资源环境承载力的正确途径应当是提高耕地资源承载人口的上限,而耕地对人类的影响在于农作物产量,要提升农作物产量有两种方法,一要增加可种植的耕地面积,二是在通过技术在有限的耕地上提升农作物的单产量,提高耕地资源利用率。A项中开发的是水资源而不是耕地,所以A错误;B项中开垦荒地用作城市建设,并不能增加耕地面积,所以B错误;C项中提高科技水平,提高耕地资源利用率,可以在有限的耕地上提升农作物的单产量,所以C正确;D项中的提高人均消费水平,这与环境承载力呈现负相关的关系,会消耗资源,降低该地区承载人口的数量。所以D错误。综上所述,C答案准确,故选D。
【点睛】 环境人口容量的影响因素(人类的生存条件在很大程度上取决于资源状况,因此资源是制约人口容量的主要因素。)
水资源
300
能源
900
建设用地
420
耕地
289
制约因素
相关性
影响
苍南县位于浙江省最南端,东与东南濒临东海,西南毗连福建省福鼎市。苍南县地处玉苍山之南,属山地丘陵区,耕地资源十分有限。某学者基于建设空间、水资源和粮食供给能力三方面对苍南县人口容量进行测算,结果如下表所示。据此完成下面小题。
21. 苍南县的人口合理容量约为( )
A. 220万人B. 178.1万人C. 236.7万人D. 153万人
22. 苍南县提高人口合理容量可采取的合理措施是( )
A. 降低人均消费水平,减少资源消耗B. 加快城市发展,增加建设空间
C. 改善农业生产条件,提高粮食产量D. 建设水利设施,增加水资源供给
【答案】21. D 22. C
【解析】
【21题详解】资源丰富程度
呈正相关
资源越丰富,人口容量越大;资源越贫乏,人口容量越小
科技发展水平
呈正相关
科技发展水平越高,人口容量越大;科技发展水平越低,人口容量越小
地区开放程度
呈正相关
地区对外开放的程度越高,人口容量越大;地区对外开放的程度越低,人口容量越小
人口的生活消费水平
呈负相关
消费水平越高,人口容量越小;消费水平越低,人口容量越大
方案
测算角度
总人口
方案一
基于建设空间容量角度
220万人
方案二
基于水资源承载量
178.1万人-236.7万人
方案三
基于粮食承载力角度
153万人
根据“木桶理论”,一只木桶盛水的多少,并不取决于桶壁上最高的那块木板,而是取决于桶壁上最短的那块。一个地区的人口容量取决于该地区最少的那种资源。由材料可知,粮食承载力最小,故苍南县的合理人口容量约为153万人,D正确,A、B、C错误。故选D。
【22题详解】
由上题分析可知,制约苍南县人口合理容量的首要因素是粮食,因此可以加大农业技术投入,提高粮食产量以提高该地的人口合理容量,C正确。人均消费水平、建设空间、水资源均不是制约苍南县人口合理容量的首要因素,A、B、D错误。故选C。
【点睛】人口容量的影响因素有资源、地区开发程度、科技发展水平,经济发达程度,受教育水平,生活和消费水平,其中首要因素是自然资源。
下图示意我国某城市商业、居住、工业用地面积的空间变化,完成下面小题。
23. 图中曲线①②③对应的用地类型分别是( )
A. 商业用地、居住用地、工业用地B. 商业用地、工业用地、居住用地
C. 居住用地、商业用地、工业用地D. 工业用地、居住用地、商业用地
24. 该城市市中心三种用地面积均较小的原因最可能是( )
A. 地租高B. 环境质量差C. 历史悠久D. 地势起伏大
【答案】23. A 24. C
【解析】
【23题详解】
曲线②总面积最大,为居住用地;曲线①在市中心附近面积最大,为商业用地;曲线③在城区外缘总面积最大,为工业用地,故选A。
【24题详解】
城市市中心处地租高,但是商业活动付租能力强,往往形成商业用地,A错;工业用地的位置选择对环境质量要求不高,B错;城市中心一般地势起伏不会很大,D错。一些历史悠久的城市,市中心处古建筑较多,不易形成其他功能区,C对。
【点睛】商业用地:面积较小,多集中在城市中心、主干道两侧、街角路口处。住宅用地:面积广,多位于工业用地与商业用地之间。工业用地:多分布在城市外缘,处于对外交通干线附近。下图为2017年珠三角城市群流入人口的主要来源分布图,图中线条宽度与流入人口占比相关,线条越宽占比越高。读图完成下面小题。
25. 甲省人口流入珠三角城市群主要考虑( )
①工资水平②空间距离③土地价格④环境质量
A. ①②B. ②③C. ③④D. ①④
26. 人口流入对珠三角的影响是( )
A. 粮食总产量增加B. 老年人口比例增加C. 缓解劳动力不足D. 环境人口容量提高
【答案】25. A 26. C
【解析】
【分析】
【25题详解】
甲省是湖南省,经济相对落后,人口流入珠三角城市群,是为了寻求更多的就业机会,更高的工资水平,①正确;湖南省临近珠江三角地区,空间距离较近,有利于人口流入珠三角城市群,②正确;当前经济因素是引起人口流动的主要因素,土地价格和环境质量对人口流动的影响较小,③④错误。综合起来,A正确,BCD错误。故选A。
【26题详解】
流入珠三角的人口的主力多为务工人员,不从事农业生产,无法增加该地的粮食总产量,A错误;流入人口多为为年轻人,可以缓解当地劳动力不足的问题,C正确;能降低迁入地老年人口的比例,B错误;环境人口容量受资源数量、科技水平、消费水平以及地区开放程度的影响,人口流入对环境人口容量影响不大,D错误。故选C
【点睛】人口迁移一般指的是人口在两个地区之间的空间移动。其影响因素有:(1)自然环境因素:气候、淡水、土壤、矿产、自然灾害;(2)社会经济因素:交通和通信、文化教育事业、婚姻和家庭;(3)政治因素:政策、战争、政治变革。一般而言,经济因素是影响人口迁移的主要因素。
区域资源环境承载力是指某区域在既定的对外联系、经济技术水平、社会文化条件下,由本地自然资源和自然环境所决定的人口规模。完成下面小题。
27. 对区域资源环境承载力的大小影响不大的是( )A. 民族和种族构成B. 地区消费水平
C. 科技发展水平D. 自然资源的质量
28. 能提高区域资源环境承载力的合理措施有( )
①发展科技②鼓励人口外迁③鼓励高消费④禁止开发自然资源
A. ①B. ①②C. ①②③D. ①②③④
【答案】27. A 28. A
【解析】
【27题详解】
对区域资源环境承载力的大小与自然资源的数量与质量、地区消费水平、科技发展水平、经济发展水平等密切相关,BCD错误;受民族和种族构成影响不大,A正确,故选A。
【28题详解】
发展科技,提高资源利用率等,能提高区域资源环境承载力,①对;高消费会降低区域资源环境承载力;鼓励人口外迁,对区域资源环境承载力影响不大;禁止开发自然资源不合理,②③④错误,A正确,BCD错误。故选A。
【点睛】影响人口容量和环境承载力主要因素:资源、技术、开放程度、消费水平等。人口容量和环境承载力与资源、技术、开放程度呈正相关,与消费水平呈负相关。
甘肃省东部部分地区经济发展缓慢,加之自然灾害影响,威胁人民生存。2022年甘肃省对该地区进行移民搬迁。具体做法是:原有住房、宅基地要拆除,平整土地退房还耕,为下一步进行封山育林和草原封禁打好基础。据此,完成下面小题。
29. 影响甘肃省东部地区移民搬迁的主要因素有( )
①经济因素②自然环境③文化因素④政策因素
A. ①②③B. ①②④C. ②③④D. ①③④
30. 该省移民对迁出地的影响主要是( )
A. 减少洪涝灾害的发生B. 增加就业机会
C. 降低了人口合理容量D. 改善生态环境
【答案】29. B 30. D
【解析】
【分析】
【29题详解】结合材料分析,甘肃省东部部分地区经济发展缓慢,经济因素是移民搬迁的主要因素,①正确;东部地区自然灾害多发,生态环境脆弱,环境承载力低,可知自然环境也是移民搬迁的主要因素,②正确;移民搬迁是由政府主导的,政策因素也是移民搬迁的主要因素,④正确;材料没有体现文化因素的影响,③错误。①②④正确,故选B。
【30题详解】
结合材料分析,迁出地自然灾害多发,生态环境脆弱,经济发展水平低,移民迁出后进行封山育林和草原封禁,有利于改善生态环境,增加人口合理容量,C错误,D正确;洪涝属于自然灾害,移民对减少迁出地洪涝灾害的发生影响不大,A错误;迁出地以生态保护为主,移民迁出不会增加迁出地的就业机会,B错误。故选D。
【点睛】人口迁移正面影响:对迁移者来说,可以获得更多的工作机会和较高的经济收入;对迁出地来说人口的迁出,减轻了当地的资源和环境压力;对迁入地来说,劳动力的迁入,可以缓解劳动力短缺状况;人口迁移加强了人口空间流动,有助于不同地方之间文化交流。
第II卷(非选择题)
二、综合题
31. 阅读图文材料,完成下列问题。
我国东部某地理研学小组考察了所在城镇,提出了该城镇进一步规划的建议。下图为研学小组成员绘制的该城镇简图。
(1)说出甲所属的功能区,并说明该功能区的布局特征。
(2)说出丙所属的功能区,并说明该功能区的布局特征。
(3)判断图中①②③三处中哪一处宜建高级住宅区,试说明原因。
(4)分析该城市汽车4S店布局的合理性。
(5)下列地租水平曲线能正确反映沿图中POQ一线的是____。A. B.
C. D.
【答案】(1)甲为商业区。特征:位于市中心,交通干线交汇处。
(2)丙为工业区。特征:位于城市的边缘;靠近交通干线;布局在最小风频的上风向,河流的下游。
(3)③处原因:位于河流上游,靠近风景区,环境优美。
(4)位于交通干线交会处,交通便利;地处城市外缘,土地租金低。 (5)C
【解析】
【分析】本题以我国东部某城镇为背景区域,涉及城市功能分区、影响地租的因素等知识点,考查学生的材料分析和解读能力,有效信息的提取和应用能力,体现学生的区域认知、综合思维、地理实践力等学科素养。
【小问1详解】
甲属于商业区。商业区的布局特征是位于市中心,该位置属于城镇主要道路交汇之处,交通便利,通达度高。
【小问2详解】
丙为工业区,工业区的布局特征是位于城市的边缘,该位置靠近交通干线,且布局在最小风频的上风向,河流的下游,对市区的污染较小。
【小问3详解】
图中①②③三处中③处宜建高级住宅区。原因:①处靠近高铁站和铁路,噪音较大,不宜布局高级住宅区。②处靠近工业区,污染较严重,不宜布局高级住宅区。③处位于河流上游,地势较高,靠近风景区,环境优美。
【小问4详解】
据图可知,该城市汽车4S店位于交通干线交会处,交通便利;且该地位于城市外缘,土地租金低,4S店占地面积大,会选址在地租较低的地方。
【小问5详解】影响地租的有因素有距离市中心远近和交通通达度。市中心地租最高,距离市中心越远,地租越低,故BD错误;②地附近有公路经过,地租较高,故靠P那一侧会有一个地租次高峰,A错误,C正确。故选C。
32. 阅读图文材料,完成下列要求
位于阿拉伯半岛上的沙特阿拉伯(位置如下图)石油资源极其丰富,经济发展较快,而且生活富足,吸引了大量外国人前来打工谋生。沙特阿拉伯政府也希望通过吸引外来人口解决劳动力短缺的问题。目前,在沙特阿拉伯约有1000万外籍劳工,他们大部分工作在石油、服务、建筑等行业,印度、巴基斯坦的劳工是沙特阿拉伯外籍劳工的主要生力军。
(1)根据人口迁移的“推拉理论”,写出沙特阿拉伯吸引外籍劳工的拉力条件。
(2)印度、巴基斯坦的劳工是沙特阿拉伯外籍劳工的主要生力军,分析其原因。
(3)简述沙特阿拉伯外籍劳工对自身和迁出地的积极影响。
【答案】(1)劳动力短缺,就业机会多;政府吸引外来人口的政策优惠;经济发展快,收入高,生活富足。
(2)巴基斯坦和印度人口多,劳动力丰富;巴基斯坦和印度距沙特阿拉伯较近;巴基斯坦和印度经济落后,工资较低,而沙特阿拉伯的工资较高,吸引力强。
(3)对自身的积极影响:获得较好的就业机会和更高的经济收入,更好的生活等;
对迁出地的积极影响:减轻迁出地的资源和环境压力。
【解析】
【分析】本题以沙特阿拉伯外籍工人为材料设置试题,涉及影响人口迁移的因素和人口迁移的影响等相关知识点,考查学生获取和解读地理信息,调动和运用地理知识的能力,同时考查学生的区域认知水平、综合思维能力、地理实践力以及人地协调观的核心素养。
【小问1详解】根据材料和所学知识可知,沙特阿拉伯吸引外籍劳工的拉力条件有以下几个方面:由材料“沙特阿拉伯政府也希望通过吸引外来人口解决劳动力短缺的问题”可知,沙特劳动力短缺,就业机会多,政府吸引外来人口的优惠政策;由材料“石油资源极其丰富,生产石油的沙特阿拉伯经济发展较快,而且生活富足”可知,沙特经济发展快,收入高,生活富足。外籍劳工来沙特可以获得更好的就业机会,更高的收入,更好的生活。
小问2详解】
根据所学知识可知(印度,巴基斯坦的地理位置,人文地理特征等) ,印度、巴基斯坦都是人口大国,人口多、剩余劳动力丰富;距离沙特阿拉伯较近,有利于人口的迁入;两国都属于发展中国家,劳动力廉价,工资较低。
【小问3详解】
由材料和所学知识可知,沙特阿拉伯石油经济发展较快,本国劳动力短缺,而且沙特生活富足,这些对于沙特阿拉伯外籍劳工自身来说,可以获得较好的就业机会和更高的经济收入,更好的生活等;沙特阿拉伯外籍劳工多来自印度、巴基斯坦等国,这些国家地狭人稠,经济发展较慢,因此对迁出地来说可以减轻迁出地的资源和环境压力。
相关试卷
这是一份安徽省淮北市国泰中学2023-2024学年高一下学期期中地理试题(原卷版+解析版),文件包含安徽省淮北市国泰中学2023-2024学年高一下学期期中地理试题原卷版docx、安徽省淮北市国泰中学2023-2024学年高一下学期期中地理试题解析版docx等2份试卷配套教学资源,其中试卷共24页, 欢迎下载使用。
这是一份安徽省淮北市树人高级中学2023-2024学年高一下学期开学考试地理试题(原卷版+解析版),文件包含精品解析安徽省淮北市树人高级中学2023-2024学年高一下学期开学考试地理试题原卷版docx、精品解析安徽省淮北市树人高级中学2023-2024学年高一下学期开学考试地理试题解析版docx等2份试卷配套教学资源,其中试卷共19页, 欢迎下载使用。
这是一份176,安徽省淮北市国泰中学2023-2024学年高二上学期期末考试地理试题,共18页。试卷主要包含了请将答案正确填写在答题卡上等内容,欢迎下载使用。

