16,四川省巴中市巴州区巴中市实验小学2023-2024学年六年级下学期5月月考数学试题
展开
这是一份16,四川省巴中市巴州区巴中市实验小学2023-2024学年六年级下学期5月月考数学试题,共6页。试卷主要包含了统计图分为统计图等内容,欢迎下载使用。
姓名: 得分:
认真填空。(每空2分,共40分)
1、统计图分为( )统计图、( )统计图和( )统计图。要想统计某位病人的体温变化情况,应选用( )统计图;要表示希望小学六年级学生中最喜欢语文、数学、英语科学及其他学科的百分比情况,应该绘制( )统计图。
2、在生活中,如果要表示各部分数量同总数量之间的关系,可以选用( )统计图。( )统计图能清楚地表示出数量的多少。既要知道数量的多少,又要知道数量的增减变化情况,可以选用( )统计图。
3、在“中国航天日”启动仪式上,中国行星探测任务被命名为“天问系列”。据了解,在首次火星探测任务名称征集活动中,排名前八的工程候选名称分别为天问、凤凰、追梦、朱雀、凤翔、腾龙、麒麟、火星。若想直观看到这8个名称在网络投票中的数量,应该选( )统计图;若想知道这8个名称分别占总投票数的百分比,应选用( )统计图。
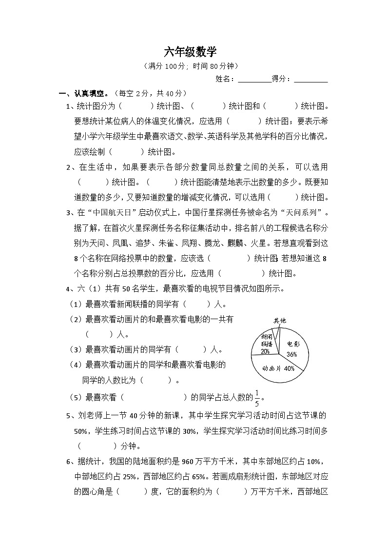
4、六(1)共有50名学生,最喜欢看的电视节目情况如图所示。
(1)最喜欢看新闻联播的同学有( )人。
新闻
联播
20%
动画片40%
其他
电影
36%
(2)最喜欢看动画片的和最喜欢看电影的一共有
( )人。
(3)最喜欢看动画片的同学有( )人。
(4)最喜欢看动画片的同学和最喜欢看电影的
同学的人数比为( )。
(5)最喜欢看( )的同学占总人数的。
5、刘老师上一节40分钟的新课,其中学生探究学习活动时间占这节课的50%,学生练习时间占这节课的30%,学生探究学习活动时间比练习时间多( )分钟。
6、据统计,我国的陆地面积约是960万平方千米,其中东部地区约占10%,中部地区约占25%,西部地区约占65%。若画成扇形统计图,东部地区对应的圆心角是( )度,它的面积约为( )万平方千米,西部地区来这里 全站资源一元不到!试卷源自 每日更新,汇集全国各地小初高最新试卷。对应的圆心角是( )度。它的面积约为( )万平方千米。
仔细判断。(对的打“√”,错的打“×”。每小题2分,共10分)
7、扇形统计图比折线统计图和条形统计图好用。 ( )
8、要表示聪聪家上月各项收入占总收入百分比情况,用扇形统计图。( )
9、在扇形统计图中,扇形面积越大,对应的百分比就越大。 ( )
10、条形统计图也能表示一年的气温变化情况。 ( )
11、统计我国五大名山主峰的海拔用折线统计图。 ( )
三、谨慎选择。(把正确答案的番号填在括号里。每小题2分,共10分)
已用
空间
40%
可用
空间
12、一台电脑D盘存储空间使用情况如图所示,下列说法不正确的是( )。
A、D盘还有60%的可用空间
B、可用空间是已用空间的1.5倍
C、已用空间一定是0.4G(G是计算机存储信息单位)
13、一个林场去年种杉树的棵树比种松树的棵树多600棵,
杉树
40%
松树
25%
柏树
35%
右图是林场去年种树的情况,根据统计图可
知柏树种了( )棵。
财经版
体育版
新闻版
娱乐版
广告版
A、1400 B、1000 C、1600
下面是对一份杂志(共200页,如右图 )
各板版块的统计结果,体育版约有
( )页。
A、50 B、30 C、20
面积
种类
0
面积
种类
0
面积
种类
0
15、某圆形花坛内种花的面积情况如右下图所示,可以用( )中的条形图表示各种花占地面积的关系。
牡丹
菊花
月季
A B C
16、下面信息资料中,最适合用扇形统计图表示的是( )。
A、学校各班的学生数 B、电脑市场各品牌的占有率
C、乐乐5次单元测试的成绩四、问题解决。(每小题10分,共40分)
17、李东大学毕业后在一家公司工作,下面是他第一个月的各项支出统计
其他
房屋租金
14%
服装
12%
伙食费
24%
交通费
16%
图。已知他的伙食费比房屋租金费多300元,
李东这个月的总支出是多少元?(10分)
18、某小学六年级有学生300人,学校把同学们期中和期末的数学考试成绩分别制成如下统计图。观察统计图,回答问题。
及格
40%
良
30%
20%
不及格
优20%
六年级学生期中数学考试成绩统计图 六年级学生期末数学考试成绩统计图
不及格
4%
优
24%
良40%
及格
32%
说一说六年级学生期中到期末数学考试成绩的变化情况。(3分)
六年级学生期末数学考试成绩为优、良、及格和不及格的各有多少人?(4分)
(3)这两次考试中,六年级不及格学生人数有什么变化?(3分)
19、聪聪收集并记录了自己家一周(7)天产生各类垃圾的质量情况,如下表。
其他
垃圾
厨余
垃圾
可回收物
有害垃圾
之间的关系。(3分)
其他
垃圾
其他
垃圾
厨余
垃圾
可回收物
有害
垃圾
可回收物
厨余
垃圾
有害垃圾
A B C
(2)亮亮家这一周平均每天厨余垃圾( )kg。(得数保留一位小数,3分)
(3)厨余垃圾经过特殊处理能转化成有机肥,转化后得到有机肥的质量约占厨余垃圾总量的20%,亮亮家这一周产生的厨余垃圾大约能够转化成( )kg的有机肥。(4分)
20、习近平总书记在关于大力推进生态文明建设的重要讲话中指出:“绿水青山就是金山银山。”近年来,蚌埠市大力倡导绿色出行。下面是调查蚌埠市某学校教师出行方式的不完整统计图。
步行
开车
坐公交车
骑车
出行方式
20
36
84
20
0
40
60
80
100
人数
骑车
42%
步行
18%
坐公交车30%
开车
( )%
一共调查了( )名教师。(3分)种类
可回收物
厨余垃圾
有害垃圾
其他垃圾
质量(kg)
3.6
17.1
0.9
8.4
先计算,再将条形统计图和扇形统计图补充完整。(4分)
你认为这所学校的教师在绿色出行方面做得怎么样?为什么?(3分)
相关试卷
这是一份20,四川省巴中市巴州区巴中市实验小学2023-2024学年三年级下学期5月月考数学试题,共4页。试卷主要包含了认真填空,仔细判断,谨慎选择,正确计算,我挑战,我会想,解决问题等内容,欢迎下载使用。
这是一份18,四川省巴中市巴州区巴中市实验小学2023-2024学年四年级下学期5月月考数学试题,共6页。试卷主要包含了认真审题,准确填空,仔细推敲,认真判断,反复比较,慎重选择,按要求做一做,动手操作,用活知识,解决问题等内容,欢迎下载使用。
这是一份19,四川省巴中市巴州区巴中市实验小学2023-2024学年五年级下学期5月月考数学试题,共4页。试卷主要包含了认真填空,仔细判断,谨慎选择,细心计算,问题解决等内容,欢迎下载使用。

