





云南省大理白族自治州下关第一中学2023-2024学年高一下学期5月期中考试地理试题
展开本试卷分第Ⅰ卷(选择题)和第Ⅱ卷(综合题)两部分,第Ⅰ卷第1页至第7页,第Ⅱ卷第8页至第10页。考试结束后,请将答题卡交回。满分100分,考试用时90分钟。
第Ⅰ卷(选择题,共70分)
注意事项:
1.答题前,考生务必用黑色碳素笔将自己的姓名、班级、准考证号、考场号、座位号在答题卡上填写清楚。
2.每小题选出答案后,用2B铅笔把答题卡上对应题目的答案标号涂黑。如需改动,用橡皮擦干净后,再选涂其他答案标号。在试题卷上作答无效。
单项选择题(本大题共35小题,每小题2分,共70分。在每小题给出的四个选项中,只有一项是符合题目要求的)
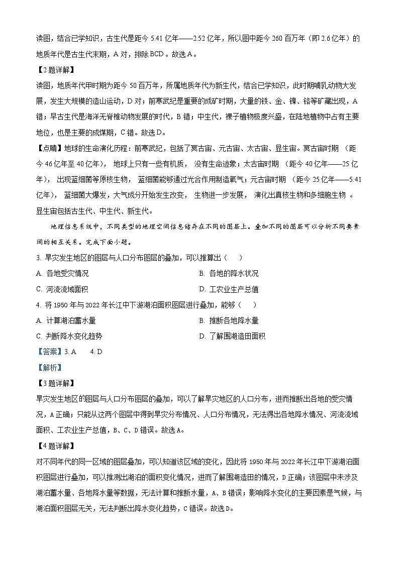
下图为寒武纪末期到现在全球海洋动物种类变化图,据此完成下面小题。
1. 推测图中距今260百万年的地质年代是( )
A. 古生代末期B. 寒武纪末期C. 中生代早期D. 新生代早期
2. 下列关于地质年代甲时期的叙述正确的是( )
A. 岩浆活动强烈,也是重要的铁矿形成时期
B. 海生无脊椎动物繁盛,欧亚大陆雏形形成
C. 裸子植物迅速发展,也是重要的造煤时期
D. 哺乳动物大发展,发生大规模的造山运动
地理信息系统中,不同类型的地理空间信息储存在不同的图层上。叠加不同的图层可以分析不同要素间的相互关系。完成下面小题。
3. 旱灾发生地区的图层与人口分布图层的叠加,可以推算出( )
A. 各地受灾情况B. 各地的降水状况
C. 河流流域面积D. 工农业生产总值
4. 将1950年与2022年长江中下游湖泊面积图层进行叠加,能够( )
A. 计算湖泊蓄水量B. 推断各地降水量
C. 判断降水变化趋势D. 了解围湖造田面积
某同学乘坐飞机去青海旅行,出发当天小雨。飞机起飞后,迅速爬升,经历了一段颠簸后,进入平稳状态。到达青海省会西宁(东经101°77'、北纬36°62')时正值中午,感觉阳光比天津强烈。据此完成下面小题。
5. 飞机起飞后经历颠簸的原因是( )
A. 在对流层,大气水平运动剧烈B. 在平流层,天气现象复杂
C. 在对流层,大气对流运动剧烈D. 在平流层,大气运动平稳
6. 西宁阳光强烈主要是因为( )
A. 地面反射太阳辐射强烈B. 天气晴朗,大气反射作用强
C. 低纬度,太阳高度角大,太阳辐射强烈D. 高海拔,大气对太阳辐射的削弱作用弱
土壤形成往往需要经过漫长过程,下图为土壤形成不同阶段剖面示意图。读图,完成下面小题。
7. 以下排序能够正确反映成土过程的是( )
A. ①②④③B. ④③②①C. ③④②①D. ②①④③
8. 降水条件主要影响土壤( )
A. 矿物质含量B. 有机质成分C. 基岩的类型D. 淋溶层厚度
在陕北黄土高原,在一道黄土墚靠近冲沟的边缘地区,平坦的墚面上突然出现了一个巨大的塌陷,颇似一个“大脚印天坑”,这个大坑并非天坑,而是一个黄土落水洞。一般分布在沟谷两岸的地表水与地下水转换较快的部位。下图示意黄土落水洞形成过程。据此完成下面小题。
9. 黄土落水洞形成过程先后顺序为( )
A. ①②③④B. ①②④③C. ③④①②D. ②③④①
10. 黄土落水洞形成的主要地质作用是( )
A 断裂塌陷B. 断层发育C. 流水侵蚀D. 溯源侵蚀
11. 黄土落水洞大都发育在黄土梁延伸向黄土沟的斜面上,主要是由于该处( )
A. 汇水面积充足B. 地势平坦开阔C. 黄土质地疏松D. 裂隙发育较好
下图为“表层海水温度、盐度、密度随部分纬度变化图”。完成下面小题。
12. 图中①②曲线分别表示海水表层的( )
A. 温度和盐度B. 盐度和温度C. 密度和盐度D. 温度和密度
13. 影响曲线①随纬度分布变化的因素是( )
A. 大气环流B. 海水洋流C. 河流径流D. 太阳辐射
国庆期间,王老师带领地理研学小组到山东省某地进行实地考察研学。如图为考察区域等高线(单位:米)地形图。完成下面小题。
14. 通过考察可知( )
A. 该地以盆地地形为主B. 山峰目测高度915米
C. 该地地势西北高东南低D. 乙地可观测到丁地植被
15. 图中( )
A. 乙坡为可种植的缓坡B. 甲地径流速度小于丙处
C. 丁坡为夏季风的迎风坡D. 桥梁海拔可能是320米
16. 图示区域的最大高差最接近( )
A. 555米B. 585米C. 615米D. 655米
读某国城市化进程和人口自然增长率变化曲线图,完成下列各题。
17. 该国人口达到顶峰的时期为( )
A. ①B. ②C. ③D. ④
18. 下列各国中,人口发展情况与图示类型一致的是( )
A. 埃及B. 中国C. 德国D. 新加坡
19. 当前,该国城市化进程所处的阶段是( )
A. IB. I和ⅡC. ⅡD. Ⅲ
黑龙江省鹤岗市是东北重要的老工业基地,百年煤城。目前,鹤岗市在尚有26亿吨煤炭资源有待开发的条件下,自身发展却面临诸多困难。据统计,截至2020年11月1日零时,鹤岗市常住人口为89.1万人,与2010年第六次全国人口普查的105.9万人相比,减少16.8万人,下降15.81%。鹤岗人正努力把鹤岗从“一煤独大”到“多业并举”,读图完成下面小题。
20. 鹤岗市在城市发展水平中,目前处于()
A. 成长期B. 兴盛期C. 衰退期D. 再生期
21. 鹤岗市今后的发展面临诸多困难,其外部因素主要是()
A. 环境污染严重B. 国际市场萎缩C. 新技术的冲击D. 煤炭资源枯竭
22. 鹤岗市“多业并举”可行的有()
①发展煤化工业,延长产业链
②加大技术研发,促进废弃物循环利用
③实行科技振兴,重点发展高新技术工业
④加大开采力度,促进煤炭资源综合利用
A ①②B. ③④C. ①③D. ②④
某中德合资大型汽车企业总部设在吉林省长春市,从1991年成立至今,已形成长春、成都、佛山、青岛等生产基地。长春基地原来生产高中低档各种车型,现主要保留高档车型的生产,中低档车型的生产大部分转移到其他基地。据此完成下列小题。
23. 长春基地高档车型的合理市场定位是
A. 吉林省市场B. 东北市场
C. 全国市场D. 欧洲市场
24. 与保留生产中低档车型相比,长春基地保留生产高档车型可以
A. 减少运输成本B. 降低生产成本
C. 获取更多利润D. 扩大市场占有率
25. 该汽车企业在成都等地建生产基地的主要目的是
A. 利用当地的廉价劳动力B. 抢占当地的消费市场
C. 利用当地的交通优势D. 借助当地的科技优势
游牧的本质是指牧民在一定的区域内不同牧场之间移动放牧。目的是为牲畜找到合适的牧场,做到夏避酷暑、冬避严寒,与之对应形成了游牧民族特有的季节性固定居址。下图为夏季新疆天山北麓温泉县牧民的传统居址平面图。据此完成下面小题。
26. 由图可推测该羊圈( )
A. 应该远离水源地B. 墙体厚利于圈养
C. 地处高海拔地区D. 安置在山麓地带
27. 图中居址门朝向是( )
A. 东B. 南C. 西D. 北
2021年12月3日,中国昆明至老挝万象的铁路开通。这是中国和中南半岛连成一体的开端。中老铁路建设难度极大,建设者们表示,这条路不是铺出来的、而是挖出来、架出来的。中老铁路朝发夕至,从此中老两国山不再高,路不再长,打造出的“黄金线路”造福两国民众。据此完成下面小题。
28. 中老铁路建设中的“挖”和“架”主要是为了( )
A. 抵御地质灾害,减缓线路起伏B. 减缓线路起伏,缩短线路长度
C. 抵御地质灾害,加快工期进度D. 缩短线路距离,加快工期进度
29. 中老铁路运输物资百余种,开往中国的列车主要运输的是( )
①百货、化肥、蔬菜②电子产品、光伏、纺织品
③钾盐、铁矿石、锌精矿④橡胶、薏仁米、木薯粉
A. ①③B. ①④C. ②④D. ③④
30. 重点物资通过中老铁路送达我国的运费几乎与海运费用持平,这说明中老铁路运输( )
A. 能力弱B. 补贴多C. 效率高D. 成本高
我国海水养殖空间正在由近岸向深远海扩展。深远海养殖涉及苗种、装备、加工、物流等多个环节,对配套产业的依赖度较强。“深蓝1号”为我国大型深远海养殖装备,在距山东日照海岸线约130海里的黄海海域成功养殖三文鱼(如下图所示)。读图,完成下面小题。
31. 图所示“深蓝1号”的放置位置在我国的( )
A. 领海B. 内水
C. 毗连区D. 专属经济区
32. 相对于近岸养殖,深远海养殖( )
①开发成本低②技术依赖性强③自然风险小④产业关联度高⑤养殖容量大
A. ①②③B. ①③⑤C. ②③④D. ②④⑤
33. 我国发展深远海养殖有利于( )
①维护国家海洋权益②增加海洋生物资源种类
③开发海洋空间资源④改善深远海域生态环境
A. ①②B. ①③C. ②④D. ③④
澜沧江—湄公河是东南亚最重要的一条国际河流,有“东方多瑙河”的美称。该河流源于我国青海唐古拉山,全长4880千米,流经缅甸、老挝、泰国、柬埔寨、越南等国家,最后在越南胡志明市附近注入太平洋。20世纪90年代以来,湄公河流域的共同开发和经济合作成为国际社会关注的新热点。完成下面小题。
34. 合作开发湄公河流域过程中,将会遇到的最大障碍是( )
A. 生态恶化B. 资金短缺
C. 技术薄弱D. 边界问题
35. 有关开发湄公河流域的作用叙述正确的是( )
①推动我国的西部大开发 ②带动新疆和中亚地区的发展
③促进该流域旅游业发展 ④加强中国—东盟的经济合作
A. ①②④B. ①②③④C. ②④D. ①③④
第Ⅱ卷(综合题,共30分)
注意事项:
第Ⅱ卷用黑色碳素笔在答题卡上各题的答题区域内作答,在试题卷上作答无效。
36. 阅读图文材料,完成下列要求。
材料一 巴厘岛是世界著名的旅游景点,该岛东部有世界著名火山——阿贡火山。2022年6月29日,阿贡火山再次喷发,持续了大约7分钟,向空中喷射了大量的火山碎屑流。火山喷发后当地及时对游客发布了地震等次生地质灾害预警。
材料二 如图左图为巴厘岛等高线及城市分布图,右图为巴厘岛气候资料图。
(1)巴厘岛人口分布特征为____、____。
(2)火山向空中喷射大量碎屑流使得大气对太阳辐射____(填削弱作用类型)作用增强,引起当地气温下降。空气中弥漫大量火山灰及碎屑流使得当地昼夜温差____(填“增大”或“减小”)。
(3)巴厘岛的典型植被为____。根据巴厘岛气温特征分析,当地植被____(填“有”或“无”)季相变化的特征。树木树根呈____(填“板状”“线状”或“面状”)以应对大风暴雨的袭击和树冠宽大导致的头重脚轻问题。
(4)除地震外,当地在火山喷发后预警的次生地质灾害可能是____。
37. 阅读图文材料,完成下列要求。
兰州市山区面积占85%,盆地和谷地面积仅占15%。兰州市是我国西部重要的石化工业城市。兰州新区为国家级新区,位于距兰州市区北部38.5千米的秦王川盆地。如图为兰州市行政区和兰州市城市规划简图。
(1)说明兰州城区形态呈条带状东西分布的原因。
(2)兰州石化规划布局在甲区域,你是否赞成该布局?请表明态度并说明你的理由。
38. 读如图世界主要稻谷生产国生产状况图(左)及我国水稻优势种植区分布图(右),完成下列要求。
(1)世界上稻谷种植面积最大的国家是____、单产最高的国家是____。
(2)从社会经济条件看,这些国家发展水稻种植业的共同优势是____。
(3)我国水稻优势种植区的优势气候条件是____。
(4)东北平原的农业地域类型主要是____,该农业地域类型主要有____等特点,近年来该地水稻产量不断提高,其主导的因素是_____。
39. 阅读图文材料,完成下列要求。
如图为中国地壳厚度等值线分布图。青藏高原被认为是天文观测的最佳地点,其主要优势是空气透明度高。
(1)沿北纬30°纬线地壳分布特点西厚东薄,其主要影响因素是____。在莫霍面处,纵波和横波的波速发生明显变化,地震波自上而下经过莫霍面时,纵波速度____。
(2)拉萨具有丰富的太阳能资源,大量使用可有效减少____等气体排放,有利于缓解全球变暖。
(3)青藏高原的主要水体类型是冰川水,随着全球气候变暖,该地下垫面对太阳辐射____作用下降,增强了____辐射,使大气温度进一步升高。
(4)指出青藏高原空气透明度高的原因。
云南省大理白族自治州下关第一中学2023-2024学年高一下学期5月期中地理试题: 这是一份云南省大理白族自治州下关第一中学2023-2024学年高一下学期5月期中地理试题,共15页。试卷主要包含了飞机起飞后经历颠簸的原因是,西宁阳光强烈主要是因为,降水条件主要影响土壤,黄土落水洞形成过程的先后顺序为,黄土落水洞形成的主要地质作用是等内容,欢迎下载使用。
云南省大理白族自治州祥云县祥云祥华中学2023-2024学年高一下学期5月期中地理试题: 这是一份云南省大理白族自治州祥云县祥云祥华中学2023-2024学年高一下学期5月期中地理试题,共5页。
云南省下关第一中学2023-2024学年高一下学期3月月考地理试题(原卷版+解析版): 这是一份云南省下关第一中学2023-2024学年高一下学期3月月考地理试题(原卷版+解析版),文件包含云南省下关第一中学2023-2024学年高一下学期3月月考地理试题原卷版docx、云南省下关第一中学2023-2024学年高一下学期3月月考地理试题解析版docx等2份试卷配套教学资源,其中试卷共35页, 欢迎下载使用。