





2024芜湖师大附中高一下学期4月期中生物试题含解析
展开一、选择题题(本题包括15个小题,每小题4分,共60分,每小题只有一个选项符合题意)
1. 下列有关孟德尔一对相对性状杂交实验的说法中,不正确的是( )
A. 豌豆是自花受粉,实验过程免去了人工授粉的麻烦
B. 解释实验现象提出的“假说”是:F1产生配子时,成对的遗传因子分离
C. 解释性状分离现象的“演绎”过程是:若F1产生配子时,成对的遗传因子分离,则测交后代出现两种表现型,且比例接近1:1
D. 检测假设阶段完成的实验是让子一代与隐性纯合子杂交
2. 下列有关遗传学基本概念的叙述中,正确的是( )
①纯合子杂交产生子一代所表现的性状就是显性性状
②表现型相同,基因型也相同
③杂种后代中,同时出现显性性状和隐性性状的现象叫做性状分离
④一对同源染色体的同一位置上控制相对性状的基因叫等位基因
⑤一种生物的同一性状的不同表现类型,叫做相对性状
A. ①②⑤B. ①③④C. ③④⑤D. ②④⑤
3. 以下人体细胞细胞内没有同源染色体的是( )
A. 精原细胞B. 卵原细胞
C. 次级精母细胞D. 初级精母细胞
4. 下图为小鼠不同个体某些细胞减数分裂的过程。相关叙述错误的是( )
A. 甲、丙两细胞处于减I后期,乙、丁两细胞处于减II后期
B 上图中4个细胞各有4条染色体,甲、丙细胞各有8条染色单体
C. 乙、丁细胞中的染色体数目与体细胞均相同
D. 甲、丙细胞中同源染色体间还会发生交换和重组
5. 山羊毛色受一对等位基因控制,遗传系谱图如图所示。根据系谱图,判断山羊毛色的遗传方式不可能是( )
A. 伴X染色体显性遗传和伴Y染色体遗传
B 常染色体隐性遗传和常染色体显性遗传
C. 伴X染色体隐性遗传和常染色体隐性遗传
D. 常染色体显性遗传和伴X染色体隐性遗传
6. 人的红绿色盲属伴性遗传病,多指症属常染色体显性遗传病。一对夫妇,丈夫正常,妻子患多指,他们生有一个患红绿色盲但手指正常的男孩,若他们再生一个女孩,则该女孩表现正常的概率是( )
A. 9/16B. 3/4C. 3/16D. 1/2
7. 彩椒有绿椒、黄椒、红椒三种类型,其果皮色泽受三对等位基因控制。当每对等位基因都至少含有一个显性基因时彩椒为绿色,当每对等位基因都不含显性基因时彩椒为黄色,其余基因型的彩椒为红色。现用三株彩椒进行如下实验:
实验一:红色×绿色→绿色∶红色∶黄色=9∶22∶1
实验二:绿色×黄色→绿色∶红色∶黄色=1∶6∶1
对以上杂交实验分析错误的是( )
A. 控制彩椒果皮色泽的三对等位基因的遗传遵循自由组合定律
B. 实验一子代中绿色个体纯合子比例为0
C. 实验一亲本红色个体隐性基因有4个
D. 实验二子代中红色个体可能的基因型有4种
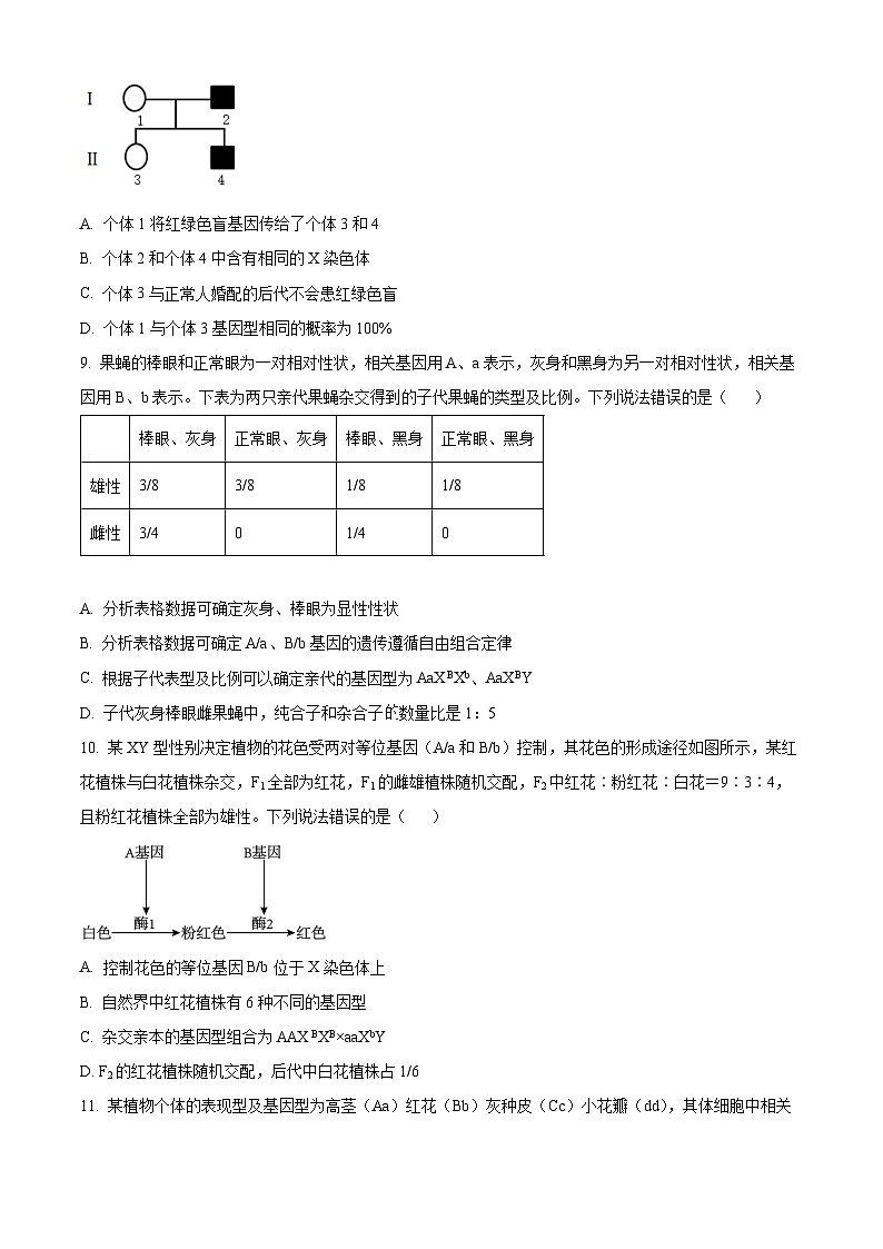
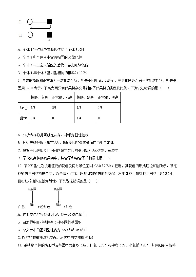
8. 如图是某家族红绿色盲的遗传系谱图,下列有关分析正确的是( )
A. 个体1将红绿色盲基因传给了个体3和4
B. 个体2和个体4中含有相同的X染色体
C. 个体3与正常人婚配的后代不会患红绿色盲
D. 个体1与个体3基因型相同的概率为100%
9. 果蝇的棒眼和正常眼为一对相对性状,相关基因用A、a表示,灰身和黑身为另一对相对性状,相关基因用B、b表示。下表为两只亲代果蝇杂交得到的子代果蝇的类型及比例。下列说法错误的是( )
A. 分析表格数据可确定灰身、棒眼为显性性状
B. 分析表格数据可确定A/a、B/b基因的遗传遵循自由组合定律
C. 根据子代表型及比例可以确定亲代的基因型为AaXBXb、AaXBY
D. 子代灰身棒眼雌果蝇中,纯合子和杂合子数量比是1:5
10. 某XY型性别决定植物的花色受两对等位基因(A/a和B/b)控制,其花色的形成途径如图所示,某红花植株与白花植株杂交,F1全部为红花,F1的雌雄植株随机交配,F2中红花∶粉红花∶白花=9∶3∶4,且粉红花植株全部为雄性。下列说法错误的是( )
A. 控制花色的等位基因B/b位于X染色体上
B. 自然界中红花植株有6种不同的基因型
C. 杂交亲本的基因型组合为AAXBXB×aaXbY
D. F2的红花植株随机交配,后代中白花植株占1/6
11. 某植物个体的表现型及基因型为高茎(Aa)红花(Bb)灰种皮(Cc)小花瓣(dd),其体细胞中相关基因与染色体的位置关系如图所示。不考虑突变和染色体的交叉互换,下列相关叙述正确的是( )
A. 理论上,该植株能产生的配子种类数为8种
B. 理论上,该植株基因型为AbCd的配子所占比例为1/8
C. 理论上,该植株自交所得子代中AaBbccdd所占比例为1/8
D. 理论上,该植株自交所得子代中高茎红花灰种皮小花瓣个体所占比例为27/64
12. 荧光标记染色体上的着丝点可研究染色体的行为和数量变化。取果蝇(2n=8)的一个正在分裂的细胞,用不同颜色的荧光标记其中两条染色体的着丝点(分别用“●”和“”表示),在荧光显微镜下观察到它们的移动路径如图甲箭头所示;图乙是该细胞分裂过程中染色体的数量变化。据图分析,下列说法正确的是( )
A. 若该细胞中有5种不同形态的染色体,则该果蝇为雌性
B. 图甲中荧光点从①向②移动的过程中,发生的染色体行为是同源染色体联会
C. 图甲所示染色体变化处于图乙的bc段,图乙cd段时细胞染色体数为8条
D. 荧光点移动到③时细胞处于有丝分裂中期,荧光点移动到④时着丝点分裂
13. 某家系中有甲、乙两种单基因遗传病(如下图),其中一种是伴性遗传病。相关分析正确的是( )
A. 甲病是伴X染色体显性遗传、乙病是常染色体隐性遗传
B. Ⅱ-3的致病基因均来自于I-2
C. Ⅱ-2有一种基因型,Ⅲ一8基因型有四种可能
D. 若Ⅲ一4与Ⅲ一5结婚,生育一患两种病孩子的概率是1/12
14. 下列关于生物体遗传物质的叙述,正确的是( )
A. 生物的遗传物质都是核酸,但有的生物主要是DNA,有的主要是RNA
B. 细胞核和拟核中的遗传物质是DNA,细胞质中遗传物质是RNA
C. 核酸是生物遗传信息的载体,其核苷酸的排列顺序蕴藏着遗传信息
D. 烟草花叶病毒的遗传物质是DNA或RNA
15. 艾弗里用去污剂裂解被加热杀死的S型肺炎链球菌细胞,然后将裂解产物依次进行下图所示的处理后,再分别进行肺炎链球菌的体外转化实验。下列有关叙述错误的是( )
A. 实验①和⑤对照能说明转化因子是S型细菌的DNA
B. 该实验的设计遵循了自变量控制的减法原理
C. ①②③④组实验中均只有S型细菌,且未出现R型细菌
D. 该实验的无关变量有培养基的成分、培养条件、培养时间等
二、非选择题(共3题,共40分)
16. 安哥拉兔性别决定方式为XY型,其繁殖速度快,常用于科学研究。安哥拉兔的毛色受两对等位基因控制,其毛色形成途径如图所示。现有纯合黄色雌兔与纯合白色雄兔杂交得F1,F1再相互交配得F2,结果如下表。回答下列问题:
(1)F1黑色雌兔的基因型为_________。F2中黑色雌兔有_________种基因型,占F2的比例为_________。
(2)若将F2中黑色个体混合饲养,所得雄性子代的表型及比例为_________。
(3)若亲代雌兔在减数分裂时偶尔发生X染色体不分离而产生异常卵,这种不分离可能发生时期有_________,该异常卵与亲代雄兔产生的正常精子受精后,可能产生的合子主要类型有_________。
(4)已知安哥拉兔的长尾和短尾是另一对等位基因控制的相对性状,控制该性状的等位基因不在Y染色体上。若提供纯合的长尾和短尾雌雄个体,设计实验通过一代杂交确定这对等位基因是位于常染色体上还是X染色体上。_________(写出实验思路,并预测结果及结论)
17. 蟠桃果皮有毛和无毛为一对相对性状,由等位基因A/a控制,果形的蟠桃形和圆形为一对相时性状。由等位基因B/b控制。下表为桃树两个杂交组合的实验结果。回答下列问题:
(1)蟠桃果皮有毛对无毛为___________性状。
(2)根据上述实验无法确定果形的显隐性,请利用上述材料设计实验进行判断______________________。
(3)若已经确定蟠桃为显性性状,则甲组亲本基因型为___________.为探究控制两对相对性状的基因是位于一对同源染色体上还是位于两对同源染色体上,请你利用甲组实验材料进行实验并得出预期结论。
实验思路:_______________________________________________________;
预期实验结论:_______________________________________________________
18. 某生物兴趣小组用模型模拟T2噬菌体侵染大肠杆菌实验的过程如图,据下图回答下列问题。
(1)将上述b~f以正确的时间顺序排列(a模拟的是子代噬菌体):_____________(用字母和箭头表示)
(2)在T2噬菌体侵染大肠杆菌的实验中,利用放射性同位素标记技术的目的是_________;该实验分别用32P或35S标记噬菌体的DNA和蛋白质,在下图中标记元素所在部位是_________。
(3)下列曲线中,用来表示T2菌体侵染大肠杆菌实验中保温时间长短与放射性高低的关系图,最合理的是(甲组为35S标记的T2噬菌体,乙组为32P标记的T2噬菌体) 。
A. 甲组-上清液-①B. 乙组-上清液-②
C. 甲组-沉淀物-③D. 乙组-沉淀物-④
(4)在赫尔希和蔡斯的噬菌体侵染细菌实验中,用32P标记的噬菌体侵染大肠杆菌,在理论上上清液中不含放射性,下层沉淀物中具有很高的放射性,而实验的实际最终结果显示;在离心后的上清液中,也具有一定的放射性,而下层的沉淀物放射性强度比理论值略低。在理论上,上清液放射性应该为0,其原因是_________。
(5)科学家在研究了噬菌体的蛋白质和DNA在侵染过程中的功能时,检测上清液中的放射性,得到如下图所示的实验结果
实验中搅拌的目的__________________,据图分析搅拌时间应至少大于2min,否则上清液中的放射性较_________(高或低),当搅拌时间足够长时,上清液中的35S和32P分别占初始标记噬菌体放射性的80%和30%,说明DNA进入细菌,蛋白质没有进入细菌,但上清液中32P的放射性仍达到30%,其原因可能是_________,图中“被侵染细菌”的存活率曲线的意义是作为对照,如果明显低于100%,则上清液放射性物质32P的含量会_________。棒眼、灰身
正常眼、灰身
棒眼、黑身
正常眼、黑身
雄性
3/8
3/8
1/8
1/8
雌性
3/4
0
1/4
0
子代
表型及比例
F1
黑色雌兔:黄色雄兔=1:1
F1相互交配得F2
黄色:黑色:白色=3:3:2
组别
亲本组合
子一代表现型
有毛蟠桃
有毛圆桃
无毛蟠桃
无毛圆桃
甲
有毛圆桃①×无毛蟠桃
51
49
50
52
乙
有毛圆桃②×有毛圆桃③
0
149
0
51
2024芜湖师大附中高一下学期3月月考生物试题含解析: 这是一份2024芜湖师大附中高一下学期3月月考生物试题含解析,文件包含安徽省芜湖市安徽师范大学附属中学2023-2024学年高一下学期3月月考生物试题含解析docx、安徽省芜湖市安徽师范大学附属中学2023-2024学年高一下学期3月月考生物试题无答案docx等2份试卷配套教学资源,其中试卷共24页, 欢迎下载使用。
2024芜湖师大附中高三下学期二模生物试题含解析: 这是一份2024芜湖师大附中高三下学期二模生物试题含解析,文件包含安徽省芜湖市安徽师范大学附属中学2024届二模生物试题含解析docx、安徽省芜湖市安徽师范大学附属中学2024届二模生物试题无答案docx等2份试卷配套教学资源,其中试卷共30页, 欢迎下载使用。
2024省哈尔滨师大附中高一下学期开学考试生物含解析: 这是一份2024省哈尔滨师大附中高一下学期开学考试生物含解析,共53页。试卷主要包含了单选题,不定项选择题,非选择题等内容,欢迎下载使用。