04,江苏省淮安市协作体联盟2023-2024学年高二下学期4月期中物理试题
展开
这是一份04,江苏省淮安市协作体联盟2023-2024学年高二下学期4月期中物理试题,共12页。试卷主要包含了单项选择题,非选择题等内容,欢迎下载使用。
考试时间:75分钟:总分:100分
一、单项选择题(共11题,每题4分,共44分。每题只有一个选项最符合题意。)
1. 以下说法正确的是( )
A. 自然界的能量都是守恒的,所以我们不用节约能源
B. 光具有波动性也有粒子性,即具有波粒二象性
C. 法拉第发现了电流的磁效应
D. 麦克斯韦的电磁场理论说明:变化的电场都能产生电磁波
【答案】B
【解析】
【详解】A.自然界中的能量守恒,但能量转化和转移具有方向性,能够被人类利用的能源不断减少(能源的品质降低),所以节约能源非常有必要,故A错误;
B.光的衍射证明光的波动性,光电效应证明光的粒子性,即光具有波动性也有粒子性,即具有波粒二象性,故B正确;
C.奥斯特发现了电流的磁效应,故C错误;
D.均匀变化的电场产生恒定的磁场,非均匀变化的电场才产生变化的磁场,均匀变化的电场不能产生电磁波,故D错误。
故选B。
2. 通过对下列哪个实验现象的研究提出了原子的核式结构模型( )
A. 光电效应B. 黑体辐射实验
C. 粒子散射实验D. 康普顿效应
【答案】C
【解析】
【详解】卢瑟福通过对粒子散射实验现象的研究提出了原子的核式结构模型。
故选C。
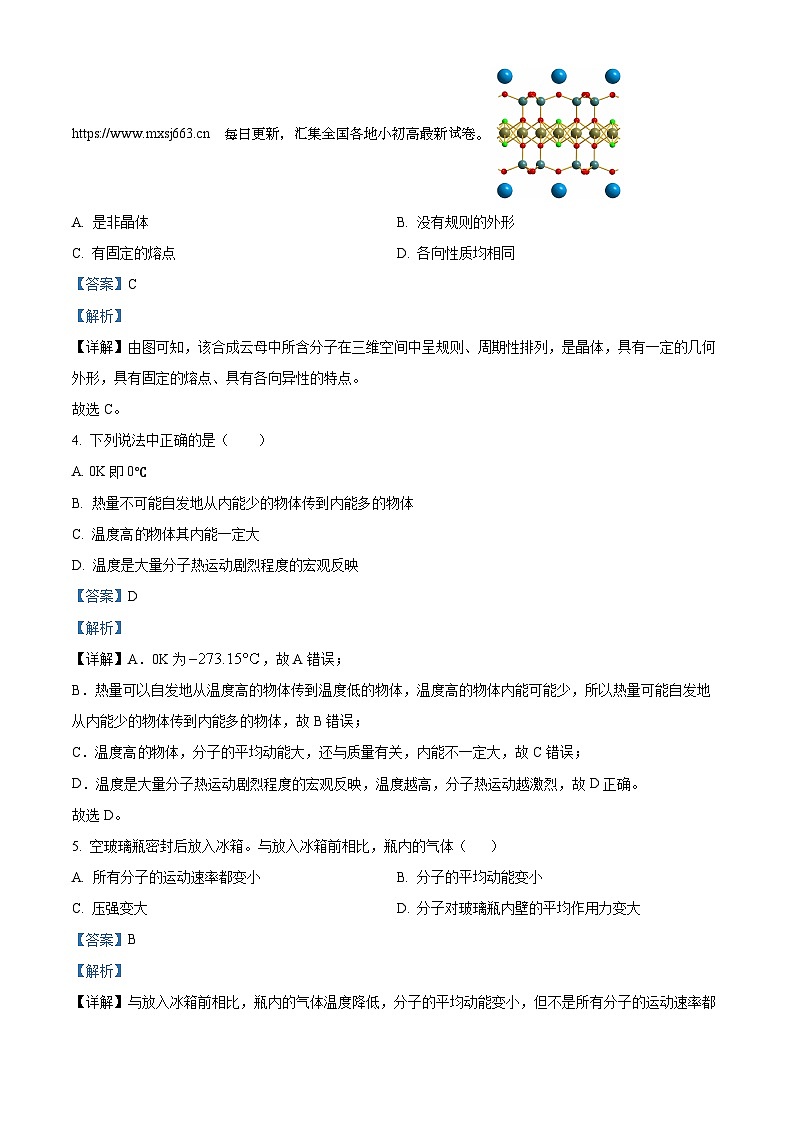
3. 2023年5月,中国科学技术大学团队利用纳米纤维与合成云母纳米片研制出一种能适应极端环境的纤维素基纳米纸材料。如图所示为某合成云母的微观结构示意图,则该合成云母( )试卷源自 每日更新,汇集全国各地小初高最新试卷。
A. 是非晶体B. 没有规则的外形
C. 有固定的熔点D. 各向性质均相同
【答案】C
【解析】
【详解】由图可知,该合成云母中所含分子在三维空间中呈规则、周期性排列,是晶体,具有一定的几何外形,具有固定的熔点、具有各向异性的特点。
故选C。
4. 下列说法中正确的是( )
A. 0K即0℃
B. 热量不可能自发地从内能少的物体传到内能多的物体
C. 温度高物体其内能一定大
D. 温度是大量分子热运动剧烈程度的宏观反映
【答案】D
【解析】
【详解】A.0K为,故A错误;
B.热量可以自发地从温度高的物体传到温度低的物体,温度高的物体内能可能少,所以热量可能自发地从内能少的物体传到内能多的物体,故B错误;
C.温度高物体,分子的平均动能大,还与质量有关,内能不一定大,故C错误;
D.温度是大量分子热运动剧烈程度的宏观反映,温度越高,分子热运动越激烈,故D正确。
故选D。
5. 空玻璃瓶密封后放入冰箱。与放入冰箱前相比,瓶内的气体( )
A. 所有分子的运动速率都变小B. 分子的平均动能变小
C. 压强变大D. 分子对玻璃瓶内壁的平均作用力变大
【答案】B
【解析】
【详解】与放入冰箱前相比,瓶内的气体温度降低,分子的平均动能变小,但不是所有分子的运动速率都变小;由于气体发生等容变化,根据
可知瓶内的气体压强变小,则分子对玻璃瓶内壁的平均作用力变小。
故选B。
6. 用图示的实验装置来“探究压强不变时气体体积与温度的关系”。往杯中加入适量的热水,使注射器内的空气柱位于水面之下,每隔几分钟,记录气体体积和此时温度计的示数;用表示水降低的摄氏温度,用表示注射器内气体体积的改变量。根据测量数据作出的图线是( )
A. B.
C. D.
【答案】A
【解析】
【详解】压强不变时,有
可得
可见当气体压强不变时,体积变化与温度的变化的关系是成正比的。
故选A。
7. 某实验小组利用如图所示的装置探究气体等温变化的规律,以下措施有助于满足等温条件的是( )
A. 用橡皮帽堵住注射器的小孔B. 在柱塞上涂适量润滑油
C. 实验时缓慢推动柱塞D. 实验时快速推动柱塞
【答案】C
【解析】
【详解】探究气体等温变化的规律,实验时应缓慢推动柱塞,保证气体温度与环境温度相同,使得气体发生等温变化。
故选C。
8. 如图所示,一定质量的理想气体从状态A等压变化到状态B,下列说法正确的是( )
A. 气体的温度降低
B. 气体放出热量
C. 气体的内能减少
D. 单位体积内的分子数减少
【答案】D
【解析】
【详解】D.一定质量的理想气体从状态A等压变化到状态B,气体体积变大,单位体积内的分子数减少,故D正确;
ABC.根据
气体体积变大,则气体温度升高,则气体的内能增大,由于气体对外界做功,根据热力学第一定律可知,气体从外界吸热,故ABC错误。
故选D。
9. 氢原子核外电子从第3能级跃迁到第2能级时,辐射的光照在某金属上恰能发生光电效应,那么,以下几种跃迁能辐射光子且能使金属发生光电效应的为( )
A. 处于第2能级的氢原子向第1能级跃迁
B. 处于第1能级的氢原子向第2能级跃迁
C. 处于第4能级的氢原子向第3能级跃迁
D. 处于第3能级的氢原子向第4能级跃迁
【答案】A
【解析】
【详解】A.从第2能级的氢原子向第1能级跃迁辐射的光子能量大于从第3能级跃迁到第2能级跃迁辐射的光子能量,则处于第2能级的氢原子向第1能级跃迁能辐射光子且能使金属发生光电效应,故A正确;
B.处于第1能级的氢原子向第2能级跃迁需要吸收能量,故B错误;
C.从第4能级的氢原子向第3能级跃迁辐射的光子能量小于从第3能级跃迁到第2能级跃迁辐射的光子能量,则处于第4能级的氢原子向第3能级跃迁能辐射光子,但不能使金属发生光电效应,故C错误;
D.处于第3能级的氢原子向第4能级跃迁需要吸收能量,故D错误。
故选A。
10. 氢原子的能级图如图所示,已知可见光光子能量在1.64~3.11eV之间。处在能级的氢原子向能级跃迁时,辐射的光子属于电磁波谱中的( )
A 可见光B. 紫外线
C. 红外线D. 射线
【答案】A
【解析】
【详解】处在能级的氢原子向能级跃迁时,辐射光子的能量为
由于射线是从原子核辐射出来的,又因为可见光光子能量在1.64~3.11eV之间,所以处在能级的氢原子向能级跃迁时,辐射的光子属于电磁波谱中的可见光。
故选A。
11. 如图为氢原子6种可能的跃迁,对它们发出的光,下列说法正确的是( )
A. a光的波长最短
B. c光的频率最大
C. f光的光子能量最大
D. b、d光的光子能量之和大于e光的光子能量
【答案】B
【解析】
【详解】A.由图可知a光对应跃迁到辐射的光,所以a光的光子能量最小,频率最小,波长最长,故A错误;
BC.由图可知c光对应跃迁到辐射的光,所以c光的光子能量最大,频率最大,故B正确,C错误;
D.由图可知b、d光的光子能量之和为
e光的光子能量为
由于
则有
故D错误。
故选B。
二、非选择题:共5题,共56分。其中第13-16题解答时请写出必要的文字说明、方程式和重要的演算步骤,只写出最后答案的不能得分;有数值计算时,答案中必须明确写出数值和单位。
12. 在“用DIS研究温度不变时一定质量的气体压强与体积的关系”实验中,某组同学先后两次使用如图(a)所示实验装置获得多组注射器内封闭气体的体积V和压强p的测量值,并通过计算机拟合得到如图(b)所示两组图线。
(1)实验过程中应避免手握注射器含空气柱的部分,这是为了控制气体的_________不发生变化,为检验气体的压强p与体积V是否成反比例关系,可作_________图线(选填:“”、“”)。对图像进行分析,如果在误差允许范围内该图线是一条_________,就说明一定质量的气体在温度不变时,其压强与体积成反比。
(2)两组图线经检验均符合反比例关系,由图判断导致①、②两组数据差异的原因可能是_________。
A. 某组实验中活塞移动太快
B. 两组封闭气体的质量不同
C. 某组器材的气密性不佳
(3)某小组进行实验时缓慢推活塞压缩气体得到了数据图像,验证了玻意耳定律。在这个过程中,理想气体_________(选填“吸热”、“放热”或“无热交换”)。
【答案】(1) ①. 温度 ②. ③. 过原点的倾斜直线
(2)B (3)放热
【解析】
小问1详解】
[1]实验过程中应避免手握注射器含空气柱的部分,这是为了控制气体的温度不发生变化;
[2]根据玻意耳定律可得
可得
为检验气体的压强p与体积V是否成反比例关系,可作图线;
[3]对图像进行分析,如果在误差允许范围内该图线是一条过原点的倾斜直线,就说明一定质量的气体在温度不变时,其压强与体积成反比。
【小问2详解】
AC.若某组实验中活塞移动太快,会使注射器内封闭气体的温度不断变化,此时不可能得到反比例关系图线;同理,某组器材的气密性不佳在实验中会漏气,气体质量会持续变化,此时图线也不可能符合反比例关系,故AC错误;
B.根据
若两组封闭气体的质量不同,则两组封闭气体的摩尔数不同,两组注射器内气体的p与V的乘积不相等,可知对于同一V值所对应的p值不同,故B正确。
故选B。
【小问3详解】
缓慢推活塞压缩气体,气体体积减小,外界对气体做功,而温度保持不变则气体内能不变,根据热力学第一定律可知,在这个过程中,理想气体放热。
13. 已知汞的摩尔质量为,密度为,阿伏加德罗常数为,求:
(1)一个汞原子的质量;
(2)质量为m的汞中汞原子的个数。
【答案】(1);(2)
【解析】
【详解】(1)一个汞原子的质量为
(2)质量为m的汞中汞原子的个数为
14. 如图所示为拧紧瓶盖的空饮料瓶,温度为7℃时,瓶内气体压强为;当温度升高到35℃过程中,瓶内气体吸收了17J的热量,整个过程中瓶内气体视为理想气体且体积保持不变,求:
(1)35℃时,瓶内气体压强;
(2)气体内能增加量。
【答案】(1);(2)17J
【解析】
【详解】(1)气体体积不变,则根据查理定律可知
解得35℃时,瓶内气体压强大小为
(2)气体体积不变,则
W=0
瓶内气体吸收了17J的热量,则
Q=17J
根据热力学第一定律
可得
即气体内能增加17J。
15. 一群氢原子处于能级状态,氢原子的能级的示意图如图所示(),求:
(1)氢原子可能发射几种频率的光子?
(2)氢原子由的能级跃迁到的能级时辐射光子能量;
(3)为使一个处于能级的氢原子电离,至少需要给它多少焦耳的能量?
【答案】(1)3种;(2)1.89eV;(3)
【解析】
【详解】(1)根据
可知氢原子可能发射3种频率的光子
(2)氢原子由的能级跃迁到的能级时,由玻尔的跃迁规律可得辐射光子能量为
(3)为使一个处于能级的氢原子电离,至少需要给它的能量为
16. 从1907年起,密立根就开始测量金属的遏制电压与入射光的频率的关系,由此计算普朗克常量,并与普朗克根据黑体辐射得出的相比较,以检验爱因斯坦光电效应方程的正确性。按照密立根的方法,我们利用图甲所示装置进行实验,得到某金属的图像如图乙所示,电子的电荷量、图中和均已知,求:
(1)金属的截止频率;
(2)普朗克常量;
(3)当入射光的频率为时,逸出光电子的最大初动能。
【答案】(1);(2);(3)
【解析】
【详解】(1)根据金属的图像可知,金属的截止频率为
(2)根据光电效应方程和动能定理可得
,
可得
可知图像的斜率为
解得普朗克常量为
(3)由图像可得
可得金属的逸出功为
当入射光频率为时,根据光电效应方程可得
解得
相关试卷
这是一份辽宁省七校协作体2023-2024学年高二下学期5月期中物理试题,共6页。
这是一份江苏省淮安市协作体联盟2023-2024学年高二下学期4月期中物理试题(原卷版+解析版),文件包含江苏省淮安市协作体联盟2023-2024学年高二下学期4月期中物理试题原卷版docx、江苏省淮安市协作体联盟2023-2024学年高二下学期4月期中物理试题解析版docx等2份试卷配套教学资源,其中试卷共18页, 欢迎下载使用。
这是一份江苏省淮安市高中校协作体高二下学期期中物理试题,共8页。试卷主要包含了单选题,实验题,解答题等内容,欢迎下载使用。

