16,江西省宜春市丰城市第九中学2023-2024学年高二下学期4月期中生物试题
展开本试卷总分值为100分考试时间75分钟
考试范围:必修二2、选择性必修1第一章至第四章
一、选择题:本题共12小题,每小题2分,共24分。在每小题给出的4个选项中,只有1项是符合题目要求的,答对得2分,答错得0分。
1. 下列关于孟德尔的遗传定律及其研究过程的分析,错误的是( )
A. 提出问题是建立在豌豆纯合亲本杂交和F1自交实验基础上的
B. 孟德尔假说的核心内容是“生物性状是由染色体上的基因决定的”
C. 为了验证作出的假设是否正确,孟德尔完成了测交实验
D. 孟德尔定律只适于解释进行有性生殖的真核生物的细胞核遗传
【答案】B
【解析】
【分析】1、孟德尔在做豌豆杂交实验时,用豌豆纯合亲本杂交得F1,然后让F1自交,发生性状分离,经思考提出问题;孟德尔所作假设包括四点:
(1)生物性状是由遗传因子决定的。
(2)遗传因子在体细胞中成对存在,在生殖细胞中成单存在。
(3)生物体在形成配子时,成对的遗传因子彼此分离,分别进入不同的配子中。
(4)受精时,雌雄配子的结合是随机的。
2、为了验证作出的假设是否正确,孟德尔设计并完成了测交实验。
3、基因分离定律的细胞学基础是同源染色体分离。
4、适用范围
(1)真核生物有性生殖的细胞核遗传。
(2)一对等位基因控制的一对相对性状的遗传。
【详解】A、孟德尔在纯合豌豆亲本杂交和 Fl自交遗传实验的基础上提出“F2为什么会出现3∶1的性状分离比”,A正确;
B、孟德尔时代没有认识到染色体的存在,没有提出基因的概念,B错误;
C、孟德尔让F1个体和隐性个体进行测交实验,验证了假设正确性,C正确;
D、孟德尔发现的两大遗传规律仅适用于进行有性生殖的真核生物的细胞核遗传,D正确。
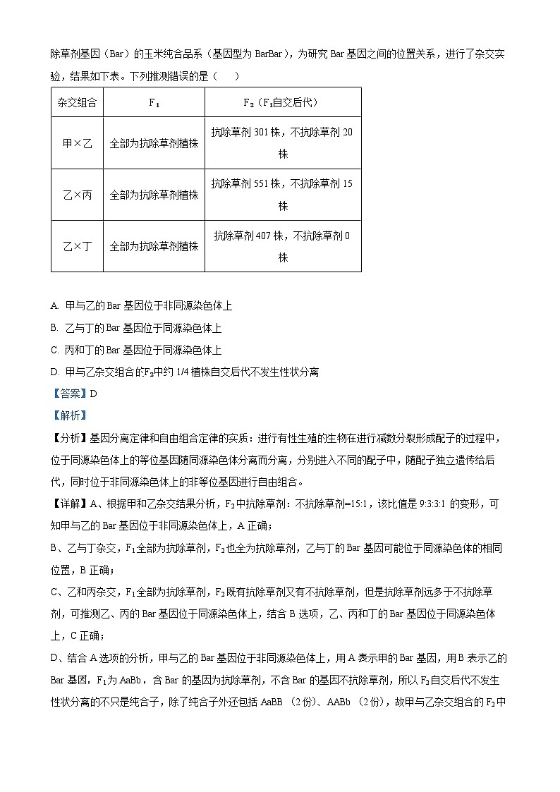
故选B。试卷源自 每日更新,汇集全国各地小初高最新试卷。2. 现有四个转抗除草剂基因(Bar)的玉米纯合品系(基因型为BarBar),为研究Bar基因之间的位置关系,进行了杂交实验,结果如下表。下列推测错误的是( )
A. 甲与乙的Bar基因位于非同源染色体上
B. 乙与丁的Bar基因位于同源染色体上
C. 丙和丁的Bar基因位于同源染色体上
D. 甲与乙杂交组合F₂中约1/4植株自交后代不发生性状分离
【答案】D
【解析】
【分析】基因分离定律和自由组合定律的实质:进行有性生殖的生物在进行减数分裂形成配子的过程中,位于同源染色体上的等位基因随同源染色体分离而分离,分别进入不同的配子中,随配子独立遗传给后代,同时位于非同源染色体上的非等位基因进行自由组合。
【详解】A、根据甲和乙杂交结果分析,F2中抗除草剂:不抗除草剂=15:1,该比值是9:3:3:1的变形,可知甲与乙的Bar基因位于非同源染色体上,A正确;
B、乙与丁杂交,F1全部为抗除草剂,F2也全为抗除草剂,乙与丁的Bar基因可能位于同源染色体的相同位置,B正确;
C、乙和丙杂交,F1全部为抗除草剂,F2既有抗除草剂又有不抗除草剂,但是抗除草剂远多于不抗除草剂,可推测乙、丙的Bar基因位于同源染色体上,结合B选项,乙、丙和丁的Bar基因位于同源染色体上,C正确;
D、结合A选项的分析,甲与乙的Bar基因位于非同源染色体上,用A表示甲的Bar基因,用B表示乙的Bar基因,F1为AaBb,含Bar的基因为抗除草剂,不含Bar的基因不抗除草剂,所以F2自交后代不发生性状分离的不只是纯合子,除了纯合子外还包括AaBB(2份)、AABb(2份),故甲与乙杂交组合的F2中自交后代不发生性状分离的植株比例为(1AABB+1AAbb+1aaBB+1aabb+2AaBB+2AABb)/16=1/2,D错误。
故选D。
3. 蛋白质的磷酸化与去磷酸化被比喻为一种分子开关,机理如下图所示,形成有活性的蛋白质是一个磷酸化的过程、即“开”的过程;形成无活性的蛋白是一个去磷酸化的过程,即“关”的过程。下列有关分子开关的说法错误的是( )
A. 细胞呼吸产生的ATP可以用于分子开关中蛋白质的磷酸化过程
B. 分子开关可能是通过改变组成蛋白质的氨基酸的序列来实现“开”和“关”的
C. 由图示过程可知:无活性的蛋白质被磷酸化的过程是一个吸能反应
D. 从反应条件、反应物等角度看,蛋白质的磷酸化和去磷酸化不属于可逆反应
【答案】B
【解析】
【分析】分析题图:蛋白质磷酸化过程是一个吸能反应,与ATP的水解相联系,蛋白质去磷酸化过程没有产生ATP。
【详解】A、由图可知,ATP水解产生的磷酸基团可参与蛋白质的磷酸化过程,A正确;
B、结构决定功能,分子开关可能是通过改变蛋白质的空间结构来实现“开”和“关”的,没有改变氨基酸的序列,B错误;
C、无活性的蛋白质被磷酸化的过程消耗了ATP,是一个吸能反应,C正确;
D、蛋白质的磷酸化和去磷酸化两个过程所需的酶的种类不同,不属于可逆反应,D正确。
故选B。
4. 自然界新物种形成可通过渐变式、骤变式形成,据图分析自然界新物种形成过程的表述正确的是( )
A. a代表基因突变和基因重组,导致种群基因频率定向改变
B. d是隔离,是生物进化的必要条件
C. 骤变式物种形成不需要经过地理隔离,因此一般不与环境发生协同进化
D. 图中a、c均参与形成生物多样性
【答案】D
【解析】
【分析】现代进化理论的基本内容是:①进化是以种群为基本单位,进化的实质是种群的基因频率的改变。②突变和基因重组产生进化的原材料。③自然选择决定生物进化的方向。④隔离导致物种形成。
【详解】A、a代表可遗传变异,即突变和基因重组,提供进化原材料,不定向,A错误;
B、d表示地理隔离,是物种形成的必要条件,B错误;
C、自然界物种形成均需与其他生物、无机环境间相互影响、协同进化,C错误;
D、a可构成遗传多样性,c构成物种多样性,D正确。
故选D。
5. “白肺”在临床上称为“急性肺损伤”,患者肺部显影常呈现大片白色。“白肺”患者的血氧饱和度降低,临床表现为胸闷气短、呼吸不畅等,通过吸氧可缓解相关症状。下列有关叙述正确的是( )
A. “白肺”患者吸入的O2可与NADH结合生成水
B. “白肺”患者肝细胞无氧呼吸产生的CO2将增多
C. “白肺”患者血浆中乳酸含量升高会使pH明显降低
D. “白肺”患者葡萄糖进入线粒体氧化分解的速率加快
【答案】A
【解析】
【分析】有氧呼吸过程:第一阶段,在细胞质基质,1分子的葡萄糖分解成2分子的丙酮酸,产生少量的[H],释放少量的能量;第二阶段,在线粒体基质,丙酮酸和水彻底分解成CO2和[H],释放少量的能量;第三阶段,在线粒体内膜,前两个阶段产生的[H],经过一系列反应,与O2结合生成水,释放出大量的能量。
【详解】A、患者吸入的O2可参与有氧呼吸第三阶段的反应,与NADH结合生成水,A正确;
B、人体肝细胞无氧呼吸不产生CO2,B错误;
C、人体肝细胞无氧呼吸会产生乳酸,血浆中乳酸含量会上升,但由于缓冲物质的存在,血浆pH不会明显降低,C错误;
D、葡萄糖必须分解成丙酮酸后才能进入线粒体中进一步氧化分解,D错误。
故选A。
6. 某同学以清水、缓冲液和血浆分别为实验材料进行“探究血浆是否具有维持pH稳定的功能”的实验,实验结果如图所示。下列相关叙述中,错误的是( )
A. 图中的结果表明缓冲液组维持pH稳定的能力强于血浆组
B. 所得结果不合理的是清水组
C. 该实验结果说明血浆组缓冲物质的缓冲能力是有限的
D. 起对照作用的是清水组和缓冲液组
【答案】A
【解析】
【分析】内环境的理化性质主要包括温度、pH和渗透压:(1)人体细胞外液的温度一般维持在37℃左右;(2)正常人的血浆接近中性,pH为7.35~7.45.血浆的pH之所以能够保持稳定,与它含有的缓冲物质有关;(3)血浆渗透压的大小主要与无机盐、蛋白质的含量有关。
【详解】A、通过对照实验可以得出的结论是血浆与缓冲液一样具有维持pH值相对稳定的功能,且血浆的这种能力比较强,A错误;
B、清水组实验前是呈中性,但是加HCl后,溶液pH值下降,因此清水组预期结果中明显不符合科学,B正确;
C、该实验结果说明血浆组缓冲物质的缓冲能力是有限的,超过调节能力,再加入HCl后,pH会下降,C正确;
D、根据图中曲线可以分析,缓冲液组具有一定的维持pH的能力,血浆组维持pH组能力最强,由此可得知,实验中清水组和缓冲液组与血浆组起对照作用,D正确。
故选A。
7. 科研人员将枪乌贼离体的神经纤维置于培养液中研究兴奋的产生和传导,装置如图。已知图示神经元释放兴奋性神经递质,并连有电表Ⅰ、Ⅱ、Ⅲ。下列叙述错误的是( )
A. 若增大培养液Na+浓度,在P点给予适宜的刺激,三块电表指针偏转幅度都会增大
B. 在T点给予适宜的刺激,神经纤维膜内电流的方向与兴奋传导方向相同
C. 在T点给予适宜刺激,三块电表都将发生两次偏转
D. 当兴奋性递质与突触后膜上的受体结合后,会引起突触后膜发生去极化
【答案】A
【解析】
【分析】静息时,神经细胞膜对钾离子的通透性大,钾离子大量外流,形成内负外正的静息电位;受到刺激后,神经细胞膜的通透性发生改变,对钠离子的通透性增大,钠离子大量内流,因此形成内正外负的动作电位。
【详解】A、图中电表Ⅲ的两电极分别位于膜的内外,测定的是静息电位,静息电位主要是钾离子外流造成的,增大培养液Na+浓度,与钾离子外流无关,所以其读数不会明显增大,电表Ⅱ的两电极在膜外,但兴奋只能从T传向P,刺激P点电表Ⅱ的指针会发生一次偏转,偏转幅度增大,电表Ⅰ的两电极在膜外,刺激P点电表Ⅰ的指针会发生两次偏转,偏转幅度增大,A错误;
B、在T点给予适宜的刺激并产生兴奋后,神经纤维膜内电流的方向与兴奋传导方向相同,B正确;
C、由于突触的存在,兴奋只能从T传向P,在T点给予适宜刺激,兴奋会先后依次经过三块电表的两电极,且都将发生两次偏转,C正确;
D、在神经传递过程中,兴奋性递质由突触前膜释放,然后扩散到突触间隙,并与突触后膜上的特异性受体结合,这种结合会导致突触后膜上的某些离子通道打开,使得特定离子(如钠离子Na+)得以流入细胞内,从而使突触后膜发生去极化,去极化是指细胞的静息电位向正值方向变化的过程,是细胞兴奋的标志之一,D正确。
故选A。
8. 窦房结细胞是典型的慢反应细胞,有心肌细胞普遍的特征(兴奋性、传导性等)。但窦房结细胞膜中钠、钾通道都缺乏,所以动作电位主要通过钙电流,造成去极化(膜电位绝对值降低)速度慢,如图为心房肌细胞和窦房结细胞动作电位的比较。下列叙述错误的是( )
A. 窦房结慢反应细胞膜两侧的静息电位为外正内负
B. 窦房结细胞去极化速度慢可能与Na+增多有关
C. 与心房肌相比,窦房结细胞动作电位的幅值降低
D. 心肌缺氧等因素会影响Ca2+的运输,可能导致心律失常
【答案】B
【解析】
【分析】静息时,神经细胞膜对钾离子的通透性大,钾离子大量外流,形成内负外正的静息电位;受到刺激后,神经细胞膜的通透性发生改变,对钠离子的通透性增大,钠离子内流,形成内正外负的动作电位。
【详解】A、据图分析,窦房结慢反应细胞静息时膜电位为负值,说明细胞膜两侧的静息电位为外正内负,A正确;
B、窦房结细胞膜中钠、钾通道都缺乏,去极化与Na+内流有关,因此窦房结细胞去极化速度慢可能与Na +减少有关,B错误;
C、据图分析,与心房肌相比,窦房结细胞动作电位的幅值降低,C正确;
D、心肌缺氧等因素导致ATP缺乏,从而影响Ca2+的运输,可能导致心律失常,D正确。
故选B。
9. 人体短时间内快速摄入大量水分可能导致水中毒。下列有关叙述正确的是( )
A. 正常人体内水的来源全部来自于饮水和食物
B. 迅速大量饮水导致抗利尿激素的分泌和释放增加
C. 水中毒说明水的摄入量超过了大脑皮层的调节能力
D. 机体主要通过调节肾的排尿量来实现水平衡
【答案】D
【解析】
【分析】水的来源:饮食、代谢产生;去路排尿排汗、排便呼气。其饮食中的水是主来源,排尿是主要的去路。体内失水过多或物咸时:细胞外液渗透压升高→下丘脑器刺激→垂体释放利尿激素多→肾、吸收加→量少,同时脑皮层产生渴觉(饮水)
【详解】A、正常人体内水的来源主要来自于饮水和食物,还可以来自于物质代谢,A错误;
B、迅速大量饮水导致抗利尿激素的分泌和释放减少,B错误;
C、下丘脑是水盐平衡调节中枢,因此水中毒说明水的摄入量超过了下丘脑的调节能力,C错误;
D、机体主要通过调节肾的排尿量来实现水平衡,少量也可以通过排便呼气的形式,D正确。
故选D。
10. 人体每天都通过饮食获得水和各种无机盐, 同时又通过多种途径排出一定的水和无机盐, 其中抗利尿激素在人体水平衡的调节过程中起重要作用。尿崩症分为两种类型: 因抗利尿激素缺乏而引起的中枢性尿崩症和因肾脏对抗利尿激素敏感性缺陷而引起的肾性尿崩症。下列叙述正确的是( )
A. 垂体合成的抗利尿激素能增加肾小管细胞上水通道蛋白的数量
B. 给肾性尿崩症患者适量注射抗利尿激素能达到理想的治疗效果
C. 肾小管腔中液体的渗透压升高,有利于肾小管对水分的重吸收
D. 水和无机盐的平衡主要是机体通过调节尿量和尿的成分来实现的
【答案】D
【解析】
【分析】当人体失水过多或吃的食物过咸,细胞外液渗透压升高,刺激下丘脑渗透压感受器,由下丘脑产生、垂体释放的抗利尿激素增加,促进肾小管、集合管重新吸收水分,减少尿量的排出,同时大脑皮层渴觉中枢兴奋产生渴觉,主动饮水,以降低细胞外液渗透压。
【详解】A、抗利尿激素由下丘脑合成,A错误;
B、肾性尿崩症是由于肾脏对抗利尿激素敏感性缺陷而引起,所以不能通过适量注射抗利尿激素来治疗,B错误;
C、肾小管腔中流动的是原尿,当肾小管腔中液体的渗透压升高时,会增大对水的吸引力,不利于肾小管对水分的重吸收,C错误;
D、水和无机盐的平衡是机体通过调节尿量和尿的成分来实现的,D正确。
故选D。
11. IgM和IgG是机体受抗原刺激后产生的两种抗体,前者产生的时间较早,量少且存在时间短;后者产生时间较晚,量多且持续时间较长。下表表示与病毒X感染者(戊)有过接触的四个人的与病毒X相关抗体的检测结果。下列叙述正确的是( )
注:“+”表示检测出相关抗体;“-”表示未检测出相关抗体
A. 丙只含有IgM,说明丙在接触戊前接种过病毒X的疫苗
B. B淋巴细胞受到病毒X刺激即可活化并分泌IgM和IgG
C. 若未接种过病毒X的疫苗,则甲在接触戊前未感染病毒X
D. 若未接种过病毒X的疫苗,则丁可能在接触戊前已感染病毒X
【答案】D
【解析】
【分析】抗体是B细胞或者记忆B细胞接受抗原刺激后增殖分化为浆细胞所产生的球蛋白,主要存在于血清等体液中,是介导体液免疫的重要效应分子,能与相应抗原特异性结合,发挥免疫功能。
体液免疫的过程:病原体侵入机体后,一些病原体被树突状细胞、B细胞等抗原呈递细胞摄取,这为激活B细胞提供了第一个信号;抗原呈递细胞将抗原处理后呈递在细胞表面,然后传递给辅助性T细胞;辅助性T细胞表面的特定分子发生变化并与B细胞结合,这为激活B细胞提供了第二个信号,辅助性T细胞开始分裂、分化,并分泌细胞因子;B细胞受到两个信号的刺激后开始分裂、分化,大部分分化为浆细胞,小部分分化为记忆B细胞,细胞因子促进B细胞的分裂、分化过程;浆细胞产生和分泌大量抗体,抗体可以随体液在全身循环并与这种病原体结合,抗体与病原体结合可以抑制病原体增殖或对人体细胞的黏附。
【详解】A、丙只含有IgM,说明感染时间较短,丙在接触戊前未接种过病毒X的疫苗,A错误;
B、B淋巴细胞受到病毒X刺激以及辅助性T细胞表面的特定分子发生变化并与B细胞结合,B细胞受到两个信号的刺激后开始分裂、分化,产生的浆细胞分泌IgM和IgG,B错误;
C、甲两项都呈阳性,若未接种过病毒X的疫苗,说明甲在接触戊前感染病毒X,C错误;
D、丁IgM检测呈阴性而IgG检测呈阳性说明感染时间较长,若未接种过病毒X的疫苗,则丁可能在接触戊前已感染病毒X,D正确。
故选D。
12. 在花粉播散期,由于空气中花粉较多,对花粉过敏的鼻炎患者的病情就会发作,有关叙述错误的是( )
A. 过敏原第一次进入机体时不出现过敏反应
B. 过敏反应中产生的抗体主要分布在血清中
C. 过敏原刺激机体产生抗体的过程属于体液免疫
D. 过敏反应有快慢之分,还有遗传倾向和个体差异
【答案】B
【解析】
【分析】过敏反应:指已免疫的机体在再次接受相同物质的刺激时所发生的反应,引起过敏反应的物质叫做过敏原。
【详解】A、人体第一次接触过敏原时不会发生过敏反应,再次接触过敏原时才会发生过敏反应,A正确;
B、过敏反应中产生的抗体主要分布在某些细胞的膜表面,B错误;
C、过敏原刺激机体产生抗体的过程属于体液免疫,过敏反应是体液免疫失调导致的疾病,C正确;
D、过敏反应有快慢之分,过敏者可能在接触过敏原后数分钟内出现反应,也可能24小时后才有症状。许多过敏反应有明显的遗传倾向和个体差异,D正确。
故选B。
二、选择题:本题共4小题,每小题4分,共16分。在每小题给出的4个选项中,有2个或2项以上符合题目要求,全部选对的得4分,选对但不全的得2分,有选错的得0分。
13. 心肌细胞与神经细胞类似,均具有生物电现象。两者静息电位的形成机制相似,但动作电位明显不同,心肌细胞的动作电位分为0~4五个时期,其膜电位变化及形成机制如下图所示:
下列说法正确的是( )
A. 若适当增大细胞外溶液的K+浓度,则静息电位的绝对值将变小
B. 神经递质作用于心肌后,一定引起Na+通道介导的Na+内流,出现0期
C. 在2期中,Ca2+内流量和K+外流量相等,所以膜电位变化非常平缓
D. 在4期中,Ca2+运出细胞方式为主动运输,需要消耗能量
【答案】AD
【解析】
【分析】由于细胞膜内外这种特意的离子分布特点,细胞膜两侧的电位表现为内负外正,这称为静息电位。这是由于钾离子外流导致的。若受到刺激后,钠离子大量内流,使细胞膜两侧的电位表现为内正外负,这称为动作电位。动作电位恢复为静息电位的过程中,钾离子内流,此外还需钠—钾泵排出Na+并吸收K+,从而维持细胞膜内外的离子分布,为下次兴奋做准备。
【详解】A、适当增大细胞外溶液的K+浓度,会导致静息状态下K+外流减少,则静息电位的绝对值变小,A正确;
B、神经递质作用于受体引发电位变化的前提之一是要有足够量的神经递质,另外,兴奋性神经递质可引起后一个细胞兴奋,抑制性神经递质不会引起Na+通道介导的Na+内流,B错误;
C、根据图中信息,在2期中,Ca2+内流和K+外流相当,但电荷量发生了改变,所以膜电位发生变化,不会出现平台现象,C错误;
D、在4期中,Ca2+通过Na+—Ca2+交换逆浓度排出细胞的动力直接来自细胞内外的Na+浓度差,而形成细胞内外的Na+浓度差的动力来自ATP,D正确。
故答案为:AD。
14. 为探讨黄芪多糖(APS)调节高脂饮食小鼠血糖的可能机制,选取相同正常小鼠设置对照组(C:正常,正常饮食)、模型组(M:高脂饮食)、黄芪多糖组(D:高脂饮食和APS溶液),各组小鼠空腹血糖(FBG)浓度和空腹胰岛素(FINS)浓度,结果如图所示。下列说法错误的是( )
A. 高脂饮食能够使小鼠的空腹血糖和胰岛素水平升高
B. APS可以升高高脂饮食所引起的空腹高血糖和高胰岛素水平
C. 实验结果分析可得出APS能够降低糖尿病患者空腹血糖
D. APS可能通过抑制脂肪向糖类的转化从而降低血糖
【答案】BC
【解析】
【分析】分析题意,本实验目的是探讨黄芪多糖(APS)调节高脂饮食小鼠血糖的可能机制,结合题图可知实验的自变量是饮食情况和所加物质的类型,因变量是空腹血糖(FBG)浓度和空腹胰岛素(FINS)浓度,据此分析作答。
【详解】A、据图可知,与对照(C)相比,高脂饮食M组的空腹血糖和空度胰岛素浓度均升高,说明高脂饮食能够使小鼠的空腹血糖和胰岛素水平升高,A正确;
B、据图可知,与M组高脂饮食相比,D组(高脂饮食和APS溶液)的空腹血糖和空腹胰岛素有所下降,说明APS可以降低高脂饮食所引起的空腹高血糖和高胰岛素水平,B错误;
C、本实验目的是探讨黄芪多糖(APS)调节高脂饮食小鼠血糖的可能机制,没有对于糖尿病患者的实验数据,不能得出APS能够降低糖尿病患者空腹血糖的结论,C错误;
D、脂肪向糖类转化能够使血糖浓度升高,APS可能通过抑制脂肪向糖类的转化从而降低血糖,D正确。
故选BC。
15. 某少年意外被锈钉扎出一较深伤口,经查体内无抗破伤风的抗体。医生建议使用破伤风类毒素(抗原)和破伤风抗毒素(抗体)以预防破伤风。下列叙述错误的是( )
A. 伤口清理后,须尽快密闭包扎,以防止感染
B. 注射破伤风抗毒素可能出现的过敏反应属于免疫防御
C. 注射破伤风类毒素后激活的记忆细胞能产生抗体
D. 有效注射破伤风抗毒素对人体的保护时间长于注射破伤风类毒素
【答案】ACD
【解析】
【分析】体液免疫中的三个“唯一”:唯一能产生抗体的细胞是浆细胞;唯一没有识别功能的细胞是浆细胞;唯一没有特异性识别功能的细胞是吞噬细胞。
【详解】A、破伤风杆菌是厌氧菌,伤口清理后,若密闭包扎会导致破伤风杆菌大量繁殖,使病情加重,A错误;
B、注射破伤风抗毒素出现的过敏反应是机体排除外来异物的一种免疫防护功能,属于免疫防御,B正确;
C、注射破伤风类毒素(抗原),能激活产生记忆细胞,抗体是浆细胞产生的,C错误;
D、有效注射破伤风抗毒素(抗体),发生的是被动免疫,保护时间较短,而注射破伤风类毒素(抗原),发生的是主动免疫,能激活产生记忆细胞,保护时间较长,D错误。
故选ACD。
16. 科研人员获得某植物位于4号染色体的Abs基因隐性突变体,表现为雄性不育,但在环境温度或光照时间的影响下可能恢复育性。在雄性不育系大田中发现一株绿茎突变体,紫茎对绿茎为显性,受一对等位基因控制。SSR是DNA中的简单重复序列,非同源染色体上的SSR和不同品种的相同序号染色体上的SSR都不同,因此常用于染色体特异性标记进行基因在染色体上的定位。现将紫茎和绿茎杂交,F1自交后单株提取F2中绿茎突变体的叶肉细胞DNA,共50株。利用4号染色体上特异性的SSR标记(与Abs基因紧密连锁,不发生交叉互换)进行PCR扩增,扩增部分结果如下图。下列推测合理的是( )
A. 杂交育种过程中,雄性不育系用作母本,可以省去去雄操作,简化育种流程
B. 如果扩增结果的类型有2种且比例是1:1.则绿茎基因位于4号染色体上
C. 如果扩增结果的类型有3种且比例是1:2:1.则绿茎基因不位于4号染色体上
D. 推测绿茎突变体不育系可通过改变环境条件实现自交留种,用于每年制种
【答案】ABC
【解析】
【分析】1、基因分离定律的实质是:在杂合体的细胞中,位于一对同源染色体上的等位基因,具有一定的独立性,在减数分裂形成配子的过程中,等位基因会随同源染色体的分开而分离,分别进入两个配子中,独立地随配子遗传给后代。
2、基因自由组合定律的实质是:位于非同源染色体上的非等位基因的分离或组合是互不干扰的;在减数分裂过程中,同源染色体上的等位基因彼此分离的同时非同源染色体上的非等位基因自由组合。
【详解】A、在杂交育种时,选育雄性不育植株做母本的优点是无需去雄,简化育种进程,大大减轻了杂交育种的工作量,A正确;
BC、依据题干信息,①在非同源染色体上SSR不同,②一对相对性状相关的基因所在的同源染色体上的SSR也不同,所以,若扩增结果的类型有2种且比例是1:1.则绿茎基因位于4号染色体上;若扩增结果的类型有3种且比例是1:2:1.则绿茎基因不位于4号染色体上,BC正确;
D、绿茎突变体不育系雄性不育,故只能做母本,不能自交,D错误。
故选ABC。
三、非选择题:本题共5小题,共60分。
17. 我国科学家首次通过实验揭示了“恶心-呕吐”的生理机制,绘制出了当胃肠道遭受毒素入侵后,从肠道到大脑的防御反应神经通路(如下图)。研究结果显示,脑干孤束核中有多种神经元,其中只有表达速激肽基因的神经元(M神经元)才能接收到迷走神经传来的信息,并通过释放速激肽(一种神经递质)来传导信息,最终激活“呕吐中枢”,通过调节负责膈肌和腹肌同时收缩的神经元,引发呕吐行为。
(1)食物中的毒素与肠嗜铬细胞膜上特异性受体结合后,引发Ca2+以_____ 方式进入细胞。
(2)作为小分子物质,5-HT需通过_____ 方式释放到突触间隙,其原因是:_____ 。5-HT引发下一个神经元膜外电位发生的变化是_____ 。
(3)食源性细菌被机体摄入后,会在肠道内产生毒素,刺激机体的“厌恶中枢”,在_____ 产生与“恶心”相关的厌恶性感觉,引发的呕吐行为可将摄入的有毒食物排出消化道。结合上述信息可知,由变质食物引发呕吐的反射弧中,效应器是_____ 。
(4)临床研究发现,化疗药物会激活癌症患者体内与上述相同的神经通路。科研人员欲根据实验揭示的“恶心-呕吐”的生理机制,研发针对化疗患者的抗恶心药物,请根据上述图文信息,为研究人员提供一个合理的研发路径:_____ 。
【答案】(1)协助扩散
(2) ①. 胞吐 ②. 5-HT是神经递质,胞吐方式可保证其在短时间内大量释放,引起突触后膜电位变化 ③. 由正电位变成负电位
(3) ①. 大脑皮层 ②. 传出神经末梢及其所支配的膈肌和腹肌
(4)抑制Ca2+通道的活性,减少Ca2+内流(或抑制M神经元中的速激肽基因的表达)
【解析】
【分析】由图可知:当食物中的毒素会与肠嗜铬细胞膜上的受体特异性结合,膜上的钙离子通道打开,使钙离子内流,从而引起突触囊泡的囊泡蛋白分子簇与突触前膜上的膜蛋白分子簇结合,随后突触小泡膜与突触前膜融合,5-羟色胺以胞吐的方式释放。释放到突触间隙的5-羟色胺可与5-羟色胺受体结合,实现了神经元之间的信息传递。
【小问1详解】
由图可知,食物中的毒素与肠嗜铬细胞膜上特异性受体结合后,引发Ca2+以协助扩散(需要蛋白质的协助,不消耗能量)方式进入细胞。
【小问2详解】
作为小分子物质,5-HT需通过胞吐方式释放到突触间隙的原因是5-HT是神经递质,胞吐方式可保证其在短时间内大量释放,引起突触后膜电位变化。迷走神经感觉末梢的特异性受体与5-HT结合后,产生兴奋,形成动作电位,膜外电位由正电位变成负电位。
【小问3详解】
产生与“恶心”相关的厌恶性情绪,这属于感觉,所以产生部位在大脑皮层,由题干信息“只有表达速激肽基因的神经元(M神经元)才能接收到迷走神经传来的信息,并通过释放速激肽来传导信息,最终激活‘呕吐中枢’,通过调节负责膈肌和腹肌同时收缩的神经元,引发呕吐行为”,在食用变质食物后引发呕吐的反射弧中,效应器是传出神经末梢及其所支配的膈肌和腹肌。
【小问4详解】
当胃肠道遭受毒素入侵后,分布在肠嗜铬细胞膜上的Ca2+通道被激活,Ca2+大量内流,并释放大量5-羟色胺(5-HT),作用到脑干孤束核,其中只有表达速激肽基因的神经元(M)能接收到迷走神经传来的信息,并通过释放速激肽来传导信息,进而引起呕吐行为,据此可知,针对化疗患者的抗恶心药物的作用机制可能是抑制Ca2+通道的活性,减少Ca2+内流(抑制M神经元中的速激肽基因的表达)。
18. Ⅱ型糖尿病的病因尚不清楚,其胰岛素作用不足的发病机理主要是胰岛B细胞分泌功能异常和外周胰岛素抵抗的存在,两者哪一方占主要地位决定Ⅱ型糖尿病表现的多态性和不同的治疗反应。下图为血糖浓度刺激下胰岛素的分泌机制,回答下列问题:
(1)据图分析当内环境中血糖降低时,胰岛A细胞分泌的胰高血糖素增加,胰岛B细胞分泌的胰岛素____(填“增加”“减少”或“不变”)。
(2)Ⅱ型糖尿病肥胖者血浆胰岛素浓度比非糖尿病肥胖者多,可能的原因是Ⅱ型糖尿病肥胖者____。
(3)经常处于焦虑等应激状态,会引起人体内胰岛素的生物学效应下降,这种生理现象称为胰岛素抵抗。下列有关叙述正确的是____(填字母)。
A. 胰岛素受体敏感性下降不会引起胰岛素抵抗
B. 应激状态下血糖升高能促进胰岛素的分泌
C. 长期摄入过高的含糖物质往往会导致人体出现胰岛素抵抗
D. 调整心态、积极锻炼有利于预防Ⅱ型糖尿病
(4)血糖浓度上升,葡萄糖经载体蛋白进入细胞,氧化生成ATP进而生成cAMP,cAMP作为第二信使激活PKA:一方面使ATP敏感钾通道关闭,阻止K+外流,引起钙离子通道打开,促进____内流,进一步促进____;另一方面____。
【答案】(1)增加 (2)胰岛素受体敏感性下降,细胞吸收和利用葡萄糖的能力减弱,导致血糖增高,促进胰岛素分泌 (3)BCD
(4) ①. Ca2+ ②. 胰岛素分泌 ③. 促进胰岛素基因的转录
【解析】
【分析】血糖平衡的调节是生命活动调节的一部分,是保持内环境稳态的重要条件,血糖平衡的调节途径有激素调节和神经—体液(激素)调节,当人体的血糖调节失衡后会引起多种疾病,其中糖尿病在生活中发病率较高,对人体危害比较严重。为此我们应当养成良好的生活习惯,更加珍爱自己的生命。
【小问1详解】
胰岛B细胞上有胰高血糖素受体,当胰高血糖素分泌增加,会促进胰岛素的分泌。
【小问2详解】
由于糖尿病肥胖患者体内出现了胰岛素抵抗,所以糖尿病肥胖患者体内胰岛素受体的敏感性降低,对葡萄糖的吸收和利用减弱,进而促进胰岛素大量分泌,进而导致糖尿病肥胖患者体内的胰岛素量增加。
【小问3详解】
A、由于胰岛素受体敏感性下降,进而导致机体对葡萄糖的吸收和利用减弱,所以会引起胰岛素抵抗,出现血糖升高,A错误;
B、应激状态下血糖升高能促进胰岛素的分泌,起到降低血糖的作用,B正确;
C、长期摄入过高的含糖物质往往会导致胰岛β细胞功能受损,分泌胰岛素能力下降,人体出现胰岛素抵,C正确;
D、调整心态、积极锻炼可以降低胰岛素抵抗,有利于预防Ⅱ型糖尿病,D正确。
故选BCD。
【小问4详解】
根据图示可知,胰岛素的分泌过程受到神经调节,钙离子内流引起胰岛素分泌,另一方面促进胰岛素基因的转录和翻译进而促进胰岛素合成。
19. 新型隐球菌是一种低毒性病原体,能侵染人和动物,从而造成危害。某实验小组通过实验研究了太子参须多糖对隐球菌感染模型小鼠的免疫调理作用。他们将小鼠随机分成空白对照组、隐球菌感染模型组、太子参须多糖治疗组进行实验。回答下列问题:
(1)新型隐球菌初次侵入小鼠体内后,机体的免疫防御机制启动,首先由_____细胞处理侵入机体 的新型隐球菌。细胞免疫在隐球菌侵入机体后,对维持机体的稳态起到关键作用,其作用机理是__。
(2)在实验中,给药方案为;第 1~2d 对空白组小鼠作去离子水滴鼻处理,模型组及治疗组小鼠的处理为_____;第 7d 以后,空白组小鼠灌服蒸馏水,治疗组小鼠灌服等量适宜浓度的太子参须多糖,模型组小鼠的处理为_________,连续处理 7d,期间各组均自由摄食和饮水,分别于相应时间对小鼠进行称体质量,并记录其体质量的变化。
(3)上述实验的实验结果如图所示。与模型组相比,治疗组体质量_____(填“低于”“等于”或“高于”) 模型组,且经过太子参须多糖治疗后小鼠体质量恢复到与对照组相近,这说明_____。
【答案】(1) ①. 抗原呈递 ②. 细胞毒性T细胞与被新型隐球菌感染的靶细胞密切接触,使靶细胞裂解死亡,抗原暴露,最终通过抗体的作用将其消灭
(2) ①. 用等量的含有新型隐球菌去离子水进行滴鼻处理 ②. 灌服等量的蒸馏水
(3) ①. 高于 ②. 太子参须多糖对隐球菌感染小鼠的免疫功能具有调理作用
【解析】
【分析】免疫防御是机体排除外来抗原性异物的一种免疫防护作用,这是免疫系统最基本的功能。该功能正常时,机体能抵抗病原体的入侵;异常时,免疫反应过强、过弱或缺失,可能会导致组织损伤或易被病原体感染等问题。
【小问1详解】
新型隐球菌初次侵入小鼠体内后,作为抗原性异物会使机体的免疫防御机制启动,首先由抗原呈递细胞处理侵入机体的新型隐球菌。细胞免疫在隐球菌侵入机体后,此时细胞免疫起作用,其其作用机理为细胞毒性T细胞接受抗原刺激后,细胞毒性T细胞大量增殖分化出新的细胞毒性T细胞,同时细胞因子能加强该作用,细胞毒性T细胞与被新型隐球菌感染的靶细胞密切接触,使靶细胞裂解死亡,抗原暴露,最终通过抗体的作用将其消灭。
【小问2详解】
本实验的目的是研究太子参须多糖对隐球菌感染模型小鼠的免疫调理作用,实验的自变量为是否用太子参须多糖对感染小鼠进行处理,因变量是被感染小鼠的体质量的变化。据此可知实验设计的过程为给药方案为;第1~2d对空白组小鼠作去离子水滴鼻处理,模型组及治疗组小鼠的处理为用等量的含有新型隐球菌去离子水进行滴鼻处理;第7d以后,空白组小鼠灌服蒸馏水,治疗组小鼠灌服等量适宜浓度的太子参须多糖,模型组小鼠的处理为灌服等量的蒸馏水,连续处理7d,期间各组均自由摄食和饮水,分别于相应时间对小鼠进行称体质量,并记录其体质量的变化。
【小问3详解】
根据图示的实验结果可知。与模型组相比,治疗组体质量高于模型组,且经过太子参须多糖治疗后小鼠体质量恢复到与对照组相近,该实验结果能说明太子参须多糖对隐球菌感染小鼠的免疫功能具有调理作用。
20. 脊柱外科手术过程中渗血较多,患者术后易因失血发生内环境稳态失调。急性高容量血液稀释(AHH)是在术前快速输入一定量的胶体溶液或晶体溶液使血容量(血管中的血液总量)增加的一种血液保护技术,某小组欲研究AHH对脊柱手术患者内环境稳态的影响,进行了相关实验,结果如表所示(除pH以外,表中指标均为相对值)。回答下列问题。
T0:AHH前。T1:AHH并手术后。对照组只进行麻醉、切开后缝合皮肤等操作,不做真正的手术。
(1)内环境稳态是机体进行正常生命活动的必要条件,内环境稳态是指___________。
(2)对照组只进行麻醉、切开后缝合皮肤等操作而不做真正的手术,目的是___________。
(3)实验中测定血浆中Na+和Cl-含量变化的原因是___________。
(4)乳酸是体内葡萄糖代谢过程中产生的中间产物,若血液中乳酸含量增加,说明机体出现了___________现象。
(5)本研究表明AHH对脊柱手术患者内环境稳态的影响是___________。
【答案】(1)正常机体通过调节作用,使各个器官、系统协调活动,共同维持内环境的相对稳定状态
(2)排除手术创伤等无关变量对实验结果造成的影响
(3)细胞外液渗透压的90%以上来源于Na+和Cl-,血浆属于细胞外液,血浆中的Na+和Cl-的含量可以反映血浆渗透压的大小,而血浆渗透压是衡量内环境稳态的重要指标
(4)缺氧 (5)有助于患者内环境稳态的维持
【解析】
【分析】1、体液是由细胞内液和细胞外液组成,细胞内液是指细胞内的液体,而细胞外液即细胞的生存环境,它包括血浆、组织液、淋巴等,也称为内环境。
2、内环境稳态是指正常机体通过调节作用,使各个器官,系统协调活动,共同维持内环境的相对稳定状态。内环境稳态是机体进行生命活动的必要条件,其稳态的调节机制是靠神经一体液一免疫调节网络。
【小问1详解】
内环境稳态是正常机体通过调节作用,使各个器官、系统协调活动,共同维持内环境的相对稳定状态。
【小问2详解】
对照组只进行麻醉、切开后缝合皮肤等操作而不做真正的手术,目的是排除手术创伤等无关变量对实验结果造成的影响。
【小问3详解】
细胞外液渗透压的90%以上来源于Na+和Cl-,血浆属于细胞外液的一部分,其中的Na+和Cl-的含量可以反映渗透压的大小,而血浆渗透压是衡量内环境稳态的重要指标,因此要测定Na+和Cl-含量的变化情况。
【小问4详解】
乳酸是体内细胞以葡萄糖为底物进行无氧呼吸的产物,它可反映机体内氧代谢和供需状况,血液中乳酸含量是衡量机体是否缺氧的重要指标之一。
【小问5详解】
结合表中数据可知(T1:AHH并手术后,各项数据与T1对照组差不多),说明AHH有助于脊柱手术患者内环境稳态的维持。
21. 家蚕(2n=56)的性别决定为ZW型,正常自然种群中雌雄个体数量基本相等。研究发现由于雄蚕生殖腺发育所需的营养物质比雌蚕少,体质更强壮、结茧层率高、蚕丝多、质量好,养殖雄蚕具有更高的经济效益,因此选择性地调控家蚕的性别比例有助于促进蚕丝产业的发展。
(1)欲测定家蚕基因组序列,需要对家蚕__________条染色体的DNA进行测序。雌蚕处于减数分裂II后期的细胞含有__________条W染色体。
(2)家蚕的体色多样,已知黑色对赤色为显性,且相关基因只位于Z染色体上。将赤色雄蚕与黑色雌蚕杂交,F1中出现了一只黑色雌蚕,推测其原因可能是:
①__________(填“父本”或“母本”)在减数分裂前的间期发生了基因突变;
②亲本决定黑色的基因所在的染色体片段与其他染色体片段发生了交换,该变异类型属于染色体结构变异中的__________。
为验证上述推测,请写出最简便的区分方法:___________________________________。
(3)研究发现,决定赤色的基因还决定了胚胎期的热敏致死性,即在高温干燥(30℃,相对湿度60%)条件下胚胎致死。请设计一次杂交实验及培育方案以达到只孵化雄蚕的目的(简要写出培育思路及预期结果):__________________________。
【答案】(1) ①. 29 ②. 0或2
(2) ①. 父本 ②. 染色体结构变异(或易位) ③. 对该F1雌蚕具有分裂能力的休细胞进行显微观察,观察性染色体形态是否发生改变
(3)选用赤色雄蚕与黑色雌蚕为亲本杂交,在F1胚胎期时对卵进行高温干燥处理
预期结果:雌蚕卵热敏致死,雄蚕卵正常孵化
【解析】
【分析】基因突变、基因重组和染色体变异
(1)基因突变是基因结构的改变,包括碱基对的增添、缺失或替换。基因突变发生的时间主要是细胞分裂的间期。基因突变的特点是低频性、普遍性、随机性、不定向性。
(2)基因重组的方式有同源染色体上非姐妹单体之间的交叉互换和非同源染色体上非等位基因之间的自由组合,另外,外源基因的导入也会引起基因重组。
(3)染色体变异是指染色体结构和数目的改变。染色体结构的变异主要有缺失、重复、倒位、易位四种类型。染色体数目变异可以分为两类:一类是细胞内个别染色体的增加或减少,另一类是细胞内染色体数目以染色体组的形式成倍地增加或减少。
【小问1详解】
由题意知,家蚕的染色体数目是56条,包括27对常染色体和1对性染色体,由于Z、W染色体是异型同源染色体,因此若对家蚕基因组进行研究,需对27+1+1=29条染色体中的DNA进行测序;雌蚕的性染色体组成为ZW型,在减数第一次分裂后期同源染色体分离,故处于减数第二次分裂后期的细胞经着丝粒(着丝点)分裂后含有0条或2条W染色体。
【小问2详解】
①若相关基因用B/b表示,则将赤色雄蚕(ZbZb)与黑色雌蚕(ZBW)杂交,F1中出现了一只黑色雌蚕(ZBW),则该个体产生的原因可能有:“父本”在减数分裂前的间期发生了基因突变,即产生了基因型为ZB的精子,参与受精导致;
②亲本控制体色的基因所在的Z染色体片段与其他染色体片段发生了交换,该变异类型是染色体结构变异,即母本在产生卵细胞的过程中Z染色体上的B基因转移到了W染色体上,进而产生了基因型为ZbWB的后代。
由于染色体变异在显微镜下观察到,故区分上述两种可能原因最简单的方法是:对该F1雌蚕具有分裂能力的体细胞进行显微观察:若为第二种可能,则可通过显微镜观察到性染色体形态改变,否则为第一种可能。
【小问3详解】
由于决定赤色的基因还决定了胚胎期的热敏致死性,即在高温干燥(30℃,相对湿度60%)条件下胚胎致死,故要达到一次杂交实验以达到只孵化雄蚕的目的,可以选用赤色雄蚕(ZbZb)与黑色雌蚕(ZBW)为亲本杂交,在F1胚胎期时对卵进行高温干燥处理,使雌蚕卵(ZbW)热敏致死,雄蚕卵(ZBZb)正常孵化。杂交组合
F₁
F₂(F₁自交后代)
甲×乙
全部为抗除草剂植株
抗除草剂301株,不抗除草剂20株
乙×丙
全部为抗除草剂植株
抗除草剂551株,不抗除草剂15株
乙×丁
全部为抗除草剂植株
抗除草剂407株,不抗除草剂0株
甲
乙
丙
丁
IgM
+
-
+
-
IgG
+
-
-
+
观察组
对照组
T0
T1
T0
T1
动脉血pH
7.47
7.35
7.45
7.46
血乳酸
1.32
1.37
1.35
1.38
血糖
5.53
6.43
5.93
8.54
Na+总量
141.。6
141.3
141.3
149.5
K+总量
3.87
3.89
3.86
4.00
Ca2+总量
1.15
1.16
1.14
1.36
Cl-总量
105.61
107.5
103.7
108.2
江西省宜春市丰城市东煌学校2023-2024学年高二下学期4月期中生物试题(原卷版+解析版): 这是一份江西省宜春市丰城市东煌学校2023-2024学年高二下学期4月期中生物试题(原卷版+解析版),文件包含江西省宜春市丰城市东煌学校2023-2024学年高二下学期4月期中生物试题原卷版docx、江西省宜春市丰城市东煌学校2023-2024学年高二下学期4月期中生物试题解析版docx等2份试卷配套教学资源,其中试卷共32页, 欢迎下载使用。
江西省宜春市丰城市第九中学2023-2024学年高二下学期4月月考生物试题(原卷版+解析版): 这是一份江西省宜春市丰城市第九中学2023-2024学年高二下学期4月月考生物试题(原卷版+解析版),文件包含江西省宜春市丰城市第九中学2023-2024学年高二下学期4月月考生物试题原卷版docx、江西省宜春市丰城市第九中学2023-2024学年高二下学期4月月考生物试题解析版docx等2份试卷配套教学资源,其中试卷共28页, 欢迎下载使用。
江西省宜春市丰城市江西省丰城中学2023-2024学年高二下学期3月月考生物试题(原卷版+解析版): 这是一份江西省宜春市丰城市江西省丰城中学2023-2024学年高二下学期3月月考生物试题(原卷版+解析版),文件包含江西省宜春市丰城市江西省丰城中学2023-2024学年高二下学期3月月考生物试题原卷版docx、江西省宜春市丰城市江西省丰城中学2023-2024学年高二下学期3月月考生物试题解析版docx等2份试卷配套教学资源,其中试卷共31页, 欢迎下载使用。

