所属成套资源:2024年中考物理押题(南京专用)
押题2(选择与填空):机械运动及基本估测--2024年中考物理押题(南京专用)
展开
这是一份押题2(选择与填空):机械运动及基本估测--2024年中考物理押题(南京专用),文件包含押题2选择与填空机械运动及基本估测原卷版docx、押题2选择与填空机械运动及基本估测解析版docx等2份试卷配套教学资源,其中试卷共33页, 欢迎下载使用。
估测类题型在广东的三套题中,基本属于必考的题型,一般出现在选择题中的第1题的位置。考查学生对长度、温度、质量、功和时间等物理量的估测。考查方式分为数值判断式和单位判断式两种,常通过图片让考生估测其值的大小,属于送分题。
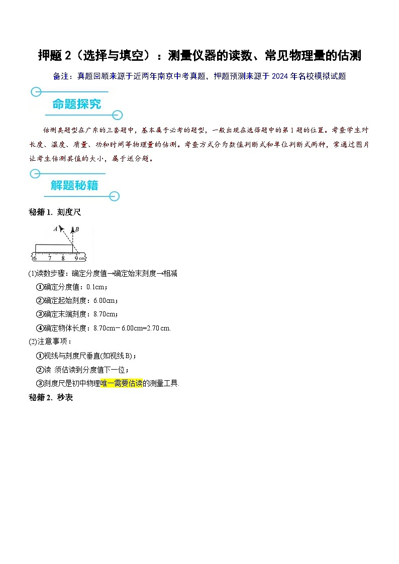
秘籍1. 刻度尺
(1)读数步骤:确定分度值→确定始末刻度→相减
①确定分度值:0.1cm;
②确定起始刻度:6.00cm;
③确定末端刻度:8.70cm;
④确定物体长度:8.70cm-6.00cm=2.70 cm.
(2)注意事项:
①视线与刻度尺垂直(如视线B);
②读 须估读到分度值下一位;
③刻度尺是初中物理唯一需要估读的测量工具.
秘籍2. 秒表
(1)读数步骤:确定分度值→确定分针的位置及读数→确定秒针的读数→相加
①分针的分度值:0.5min;
②秒针的分度值:0.ls;
③分钟:4min,过半格;
①秒针:由于分针过半格,读数从30开始,秒针读数为39.5s;
⑤确定时间:4min39.5s(或279.5s).
(2)注意事项:
大表盘读数时应注意小表盘中分针的指针是否过半格(半分钟),过半格大表盘的读数在30s之上,没有过半格读数在30s之下.
秘籍3.温度计
(1)读数步骤:
①温度计的示数由下至上变大,则可确定所读示数为零上温度;
②在 40℃~50℃之间共有 10 小格,则温度计的分度值为1℃;
③温度计液柱的液面与示数40℃以上的第8小格相平,则温度计的读数为40℃+8×1℃=48℃
(2)注意事项:
①读温度计示数时一定要注意是零上温度还是零下温度;
②读数时玻璃泡要继续留在被测物体中;
③读数时视线与温度计垂直(如视线B)
秘籍4. 天平
(1)读数步骤:确定砝码的质量一确定标尺分度值→确定标尺示数→相加
①确定砝码质量:20g+10g+5g-35 g;
②确定标尺分度值:0.2g;
③确定标尺的示数:3g+1×0.2g=3.2g;
④确定物体的质量:35g+3.2g=38.2 g.
(2)注意事项:
①天平放水平,游码归至零,测量前“左偏右调、右偏左调”;
②标尺读数时应读游码左侧对应的刻度值;
(2)注意事项:
①天平放水平,游码归至零,测量前“左偏右调、右偏左调”;
②标尺读数时应读游码左侧对应的刻度值;
③测量过程中,平衡螺母是不能移动的.
秘籍5. 量筒
(1)读数步骤:确定分度值→确定示数
①确定分度值:1mL;
②确定量筒的示数:10mL+8×1mL=18 mL.
(2)注意事项:
读数时视线与凹液面底部相平
秘籍6. 弹簧测力计
(1)读数步骤:确定分度值→确定弹簧测力计示数
①确定分度值:0.2N;
②确定弹簧测力计示数:2N+3×0.2N=2.6 N.
(2)注意事项:
使用前应对弹簧测力计进行调零
秘籍7. 电流表
(1)读数步骤:观察电流表所选的量程→确定分度值→确定电流表示数
①确定所选的量程:0~0.6A;
②确定分度值:0.02A;
③确定电流表示数:0.4A+2×0.02 A=0.44 A.
(2)注意事项:
串联接入电路,“十”进“-”出.
秘籍8. 电压表
(1)读数步骤:观察电压表所选的量程→确定分度值→确定电压表示数
①确定所选的量程:0~3V;
②确定分度值:0.1V;
③确定电压表示数:2V+5×0.1V=2.5 V.
(2)注意事项:并联接入电路,“十”进“一”出.
秘籍9. 电能表
(1)读数:
①电能表上最后一位数字表示小数点后一位.如图所示电能表示数为248.6kW·h,即248.6度;
②1920r/(kW·h)表示转盘每转1920r电路消耗的电能为1kW·h.
(2)计算电能的方法:
①W=W末-W初;②w=nN kw·h
秘籍10. 常见物理量估测
1.(2022·江苏南京·中考真题)2022年4月,中国神舟十三号人飞船返回能成功着陆且呈直立状态,根据图示信息,返回舱的高度约为( )
A.1.5mB.2.5mC.3.5mD.4.5m
2.(2023·江苏南京·中考真题)下列测量工具的使用操作正确的是( )
A. B. C.D.
3.(2023·江苏南京·中考真题)下列估测符合实际的是( )
A.家用电视机的功率约为1000WB.一元硬币的质量约为6mg
C.洗澡时合适的水温约为40℃ D.初三学生百米赛跑的平均成绩约为8s
1.(2024·广东珠海·一模)“估测”是物理学中常用的一种方法。下列估测最符合实际的是( )
A.一个鸡蛋的质量约500gB.全新的2B铅笔的长度约为18cm
C.多数人脉搏跳动100次用时约5minD.家用电冰箱正常工作的电流约为4A
2.(2024·四川广元·二模)下列说法不正确的是( )
A.两个鸡蛋所受的重力约为1kgB.做一遍眼保健操的时间约为5min
C.手机电池电压约为3.7VD.家用节能灯正常工作时电流约为0.1A
3.(2024·陕西商洛·一模)杭州亚运会上,我国运动员表现出色,下列运动员的比赛成绩符合实际的是( )
A.谢震业男子100米的决赛成绩是9秒97B.熊诗麒跳远决赛的成绩是673毫米
C.李发彬男子举重比赛的总成绩是31千克D.李玲女子撑竿跳高决赛的成绩是46.3米
4.(2024·山西朔州·二模)百团大战是抗日战争相持阶段八路军在华北地区发动的一次规模最大、持续时间最长的战役。小明怀着崇敬的心情参观了位于山西阳泉的百团大战纪念馆,图示为抗战英雄人物的雕像,根据图像信息估测人物雕像的高度(含底座)约为( )
A.1mB.3mC.8mD.15m
5.(2024·山西大同·二模)如图所示是清代宝川局遗址出土的乾隆通宝钱币,它是研究清代铸币工艺流程难得的实物范例。根据图片信息,请你估测一枚钱币的直径为( )
A.1.5mmB.1.5cmC.1.5dmD.1.5m
6.(2024·湖南娄底·一模)下列估测数据中最接近实际的是( )
A.一张试卷厚度大约1cm
B.家用电风扇正常工作的电流约为4.2A
C.汽车校园内的通道行驶时限速为80m/s
D.小明同学将两个鸡蛋举高1m,克服鸡蛋重力所做的功约为1J
7.(2024·广东江门·一模)学校对初三级的学生进行体质健康测试,下面记录了初三学生小明的一组测试数据,你认为测试数据中最不符合小强实际的是( )
A.身高160mB.体温36.8℃C.体重50kgD.脉搏70次/分钟
8.(2024·广东东莞·一模)科学研究过程中经常要进行各种测量。请根据图示填空。
(1)图甲中,物体的长度是 cm;
(2)图乙是常用的温度计,此时指示的温度是 ℃;
(3)图丙机械秒表的读数是 s。
9.(2024·湖南永州·二模)下列对生活中常见物理量的估测,合理的是( )
A.小明完成1000m跑步的时间约为4分钟B.小红立定跳远的距离约为10m
10.(2024·陕西·二模)学物理、识生活。下列关于生活中物理量的估测,最接近实际的是( )
A.一支铅笔的长度约为15dmB.家庭电路的电压为36V
C.冰箱冷冻室的温度约为20℃D.人正常行走的速度约是4km/h
11.(2024·陕西榆林·模拟预测)如图所示的是5号干电池,以下相关物理量的估测最符合实际的是( )
A.长度约50cmB.质量约200gC.电压约1.5 VD.密度约0.2g/cm³
12.(23-24九年级下·江西抚州·期中)对中学生相关数据的估测,符合实际的是( )
A.立定跳远的跳跃距离约为2mB.正常骑行自行车的速度约为1.1m/s
C.800m比赛后体温约为45℃D.我国家庭电路的电压约为380V
13.(2024·四川广安·一模)下列数据最接近生活实际的是( )
A.普通中学生步行的速度约为5m/sB.一支铅笔的长度约为0.8m
C.正常人1min的脉搏跳动的次数约为70次D.人洗澡时水的温度约为80℃
14.(2024·广东深圳·二模)(1)图甲中机械停表的读数是 s;
(2)图乙中木块的质量是 g。
15.(2024·湖南岳阳·一模)图甲中小木块长度是 cm,图乙中秒表的读数是 s。
16.(2024·黑龙江哈尔滨·二模)如图所示,下列说法正确的是( )
A.温度计的示数为39℃
B.通电螺线管的左端为S极
C.物体的长度为
D.用天平测得的质量是为
17.(2024·江苏南通·一模)如图所示,小明用一端磨损的刻度尺测量橡皮长度,刻度尺的读数为( )
A.3.17cmB.3.170cmC.2.17cmD.2.170cm
18.(2024·湖北随州·二模)下列物理量最接近实际的是( )
A.一支新2B铅笔的长度约18cm
B.一名中学生的质量约500kg
C.教室里一盏日光灯的工作电流约为2A
D.中学生步行的速度约为5m/s
19.(2024·广东深圳·二模)生活中处处有物理,下列估测符合实际情况的是( )
A.教室节能灯的电流约为5A
B.物理课本的宽度约为18cm
C.中学生双脚的面积约为
D.深圳市一年的平均气温约为40℃
20.(2024·黑龙江哈尔滨·二模)学习符合实际地估测物理量是物理学科培养的基本素养,下列估测中最接近实际的是( )
A.居民楼房每层楼的高度约为1mB.一个鸡蛋的质量约为5g
C.人的正常体温约为36.5℃D.中学生正常步行的速度约为10m/s
21.(20-21八年级下·辽宁沈阳·阶段练习)关于生活中的一些常识,下列数据符合事实的是( )
A.一个苹果所受重力约为12N
B.一支新的2B铅笔的长度约为18mm
C.物理课本平放在桌面上的压强约为6Pa
D.人的正常步行的速度约为4km/h
22.(2024·河南开封·一模)在生活中时常需要对一些物理量进行估测,下列估测值最接近实际的是( )
A.物理课本的长约180cm
B.演奏国歌所需的时间约为50s
C.一位初三学生体积约为500cm³
D.人体感到最舒服的气温约为40℃
23.(23-24八年级下·云南昭通·期中)下列估测最符合实际的是( )
A.某中学生的身高为160cm
B.中学生百米赛跑的速度可达20m/s
C.一本物理课本的质量为2kg
D.托起两个鸡蛋的力大约为2N
24.(23-24九年级下·江西抚州·期中)如图所示,在测量物体的长度时,读数正确的是图中的 (选填“甲”或“乙”),铅笔的长度为 cm。
25.(23-24九年级下·江西九江·期中)“估测”是物理学中常用的一种方法,下列估测与实际情况最接近的是( )
A.学考考试用跳绳的质量约为300gB.家用节能灯正常工作的电流约为1A
C.中学生眼保健操的时间约为2minD.初中物理课本的长度约为26dm
26.(2024·广东广州·一模)如图所示,图甲中木块的长度为 cm;天平平衡时,放在天平右盘中的砝码和游码的位置如图乙所示,所测物体的质量为 g。
27.(2024·广东·一模)如图所示,为建筑工人用水泥砖块铺修地面的情景,下列对于工人手中所拿砖块的估测,最符合实际的是( )
A.宽约10cmB.体积约1000dm3
C.质量约500kgD.密度约0.5×103kg/m3
28.(2024·北京·模拟预测)(1)如图1所示,电阻箱的示数为 Ω。
(2)如图2所示,电流表的示数为 A。
(3)如图3所示,弹簧测力计的示数为 N。
(4)如图4所示,物体A的长度为 cm。
29.(23-24九年级下·湖南长沙·期中)实验中,我们直接用来测量电流的器材是( )
A.B.
C.D.
30.(2024·江苏南京·一模)下列测量工具的使用,操作正确的是( )
A.B.C.D.
31.(2024·辽宁盘锦·模拟预测)坐在考场中的你,对自身和周围环境进行了估测,其中最接近事实的是( )
A.走进考场时,你东张西望,心想教室里日光灯正常工作的电流约为4A
B.和蔼可亲的监考老师带着试卷以正常的速度步入考场,大约是1.1m/s
C.刚刚拿到期待已久的物理卷,你心情激动,此时心跳1次的时间约为0.1s
D.读完第一题后,你的内心波澜不惊,感觉此时体温不高于35℃
32.(2024·河北·一模)下列说法中,与中学生相关的表述符合实际的是( )
A.中学生体感舒适温度约为40℃B.一名普通中学生的质量约为120kg
C.中学生正常步行速度约为1m/sD.中学教室的高度约为5m
33.(2024·四川内江·一模)下列数据,符合事实的是( )
A.物理课本中一张纸的厚度约为1cmB.水银的密度为1×103kg/m3
C.内江今天的大气压强约为100PaD.我国家庭使用的交流电的频率是50Hz
34.(2024·四川内江·一模)下列数据,符合事实的是( )
A.物理课本中一张纸的厚度约为1cmB.水银的密度为1×103kg/m3
C.内江今天的大气压强约为100PaD.我国家庭使用的交流电的频率是50Hz
35.(2024·江西吉安·二模)对物理量的估测,是学好物理的基本功之一。下列对一些物理量的估测正确的是( )
A.一元硬币的厚度约为B.小明跳绳一分钟后的体温约为37℃
C.教室里的气压大约为D.初中生的脉搏每分钟跳动700次左右
36.(2024·四川广元·二模)下列叙述与实际相符的是( )
A.正常人1分钟内脉搏跳动150次B.普通中学生的身高约为165m
C.人体的正常体温约为37℃D.普通中学生对地面的压力约为50N
37.(2024·广东汕头·一模)下列说法正确的是( )
A.人的正常体温约为 39℃B.中学生手掌的宽度约10cm
C.家用台灯正常工作时的电流约为10AD.一个鸡蛋的重力约为5N物理量
常见物理量估测
长度
①普通中学生身高约为1.6 m;②中学生手掌宽约10 cm;③初三同学一拃(张开的拇指和中指指端之间的距离)约为20 cm;④一支新铅笔的长度约为15 cm;⑤跳绳时离脚地面高度大约是5 cm;⑥中学生立定跳远成绩约为2 m;⑦课桌的高度约为80 cm;⑧物理课本的长度约为260 mm,宽度约为180mm;⑨吃饭用的筷子长度约为0.2m;⑩教室黑板的长度约4m;⑪乒乓球的直径约为4 cm;⑫物理课本中一张纸的厚度约为0.1 mm;⑬教室的每层楼高约3 m;⑭中学生步长约50~70 cm
时间
①上自习课时,同学们脉搏跳动的平均时间间隔约为1 s;②完整播放一遍中华人民共和国国歌所需的时间约为50 s;③普通中学生百米赛跑的成绩约为13 s;④一块橡皮从课桌上落到地面所用的时间约为0.5 s;⑤一节物理课的时间约为40 min;⑥随着音乐做一套眼保健操用时约为4 min;⑦你正常呼吸一次所用时间约为3 s;⑧篮球从篮板上的篮框位置落到地面的时间约为1 s;⑨中学生体测时跑完1000 m的时间约4 min;⑩跳远运动员起跳后,在空中的滞留时间约2 s
速度
①正常人步行的速度约为1.1 m/s;②声音在15 ℃的空气中的传播速度为340 m/s;③光在空气中的传播速度约为3×105 km/s;④男同学跑1000 m时的平均速度约为4 m/s;⑤骑自行车的速度约为5 m/s;⑥世界上短跑运动员的最快速度可达36 km/h;⑦一般高速公路上小轿车的最大速度约为33 m/s;⑧中学生百米赛跑的速度约为7 m/s
温度
①人洗澡时的最佳水温约为40 ℃;②人正常的体温约为37 ℃;③教室内感觉比较舒适的温度约为23 ℃;④冰箱冷藏室的温度一般为4~8 ℃,冷冻室的温度约为-18 ℃;⑤炎热的夏天,太阳下摸起来烫手的石头,温度一定高于37 ℃;⑥考场的温度为25~30 ℃;⑦标准大气压下,冰水混合物的温度为0 ℃,沸水的温度为100 ℃;⑧盛夏中午,室外气温约38 ℃
质量
①物理教科书的质量约200 g;②一个篮球的质量约500 g;③一个苹果的质量约200 g;④一瓶矿泉水质量约500 g;⑤一枚鸡蛋的质量约50 g;⑥一根新买的2B铅笔的质量约8 g;⑦一袋早餐奶的质量约为200 g;⑧一份理科综合试卷的质量约8 g;⑨一块学生用的橡皮的质量约10 g;⑩一名中学生的质量约50 kg
重力
①一颗铁钉重约0.05 N;②一名中学生重约500 N;③一枚一元硬币重约0.05 N(可根据质量的估测值再利用公式G=mg得出重力)
压强
①标准大气压为1.013×105 Pa;②中学生双脚站立时对地面的压强约为104 Pa;③物理课本平放在桌面上时对桌面的压强约为60~80 Pa
电流
①30 W普通照明灯正常工作时的电流约为140 mA;②电饭锅正常工作时电流约为4 A;③家用空调正常工作时的电流约为5 A;④家用电冰箱正常工作时的电流约为1 A;⑤台灯正常工作时的电流约为0.05 A;⑥教室里日光灯正常发光时的电流约为0.2 A
电压
①一节干电池的电压是1.5 V;②一节蓄电池是2V;③手机电池的电压约为3.7 V;④对人体的安全电压不超过36 V;⑤我国家庭电路的电压是220 V
电功率
①手电筒的额定功率为0.5~1 W;②全自动洗衣机的功率为300 W;③节能灯的功率约为15~40 W;④家用电冰箱的功率约200 W;⑤液晶电视的功率约100 W;⑥台式计算机的功率约为200 W;⑦空调的功率约为1000 W;⑧电吹风机的功率约500 W;⑨电饭煲的功率约为800 W
相关试卷
这是一份2023年江苏南京中考物理考前押题卷(含答案),共24页。试卷主要包含了选择题,填空题,解答题等内容,欢迎下载使用。
这是一份2023年中考押题预测卷02(南京卷)-物理(答案),共3页。
这是一份2023年江苏南京中考物理预测押题练习二,共21页。试卷主要包含了单选题,填空题,解答题等内容,欢迎下载使用。

