





所属成套资源:2024年中考地理真题题型分类总结(全国通用)
题型突破03 地形地势与河湖水文水系特征分析-2024年中考地理真题题型分类总结(全国通用)
展开
这是一份题型突破03 地形地势与河湖水文水系特征分析-2024年中考地理真题题型分类总结(全国通用),文件包含题型突破03地形地势与河湖水文水系特征分析-备战2024年中考地理真题题型分类总结全国通用原卷版docx、题型突破03地形地势与河湖水文水系特征分析-备战2024年中考地理真题题型分类总结全国通用解析版docx等2份试卷配套教学资源,其中试卷共33页, 欢迎下载使用。
题型解题建模
命题角度解密
角度一 地形类型判断及地形特征的描述
角度二 地形地势特征对河流、气候、交通、水能等方面的影响
角度三 河流水文、水系特征的成因、描述
角度四 河流对沿岸流域的影响
真题进阶训练
角度一 地形类型判断及地形特征的描述
(2022·陕西咸阳·中考真题)某中学七年级3班的同学探究了北美洲地形特征及其对河流的影响。读“北美洲地形简图”(下图),完成下列问题。
(1)北美洲地形主要以山地、高原、平原为主,西部为 ,东部为低矮的山脉和高原,中部为 ,地势 高, 低。
(2)受地形地势的影响,密西西比河干流的流向大致是 ,该河流的水系形状是 (填字母)。
A.B.C.D.
【角度分析】
【答题模板】
【尝试解答】
(1) 山地 平原 东西 中部(中间)
(2) 自北向南 A
【分析】
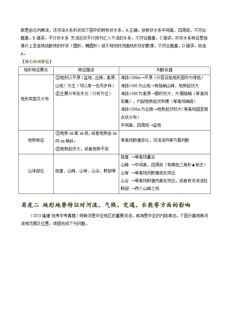
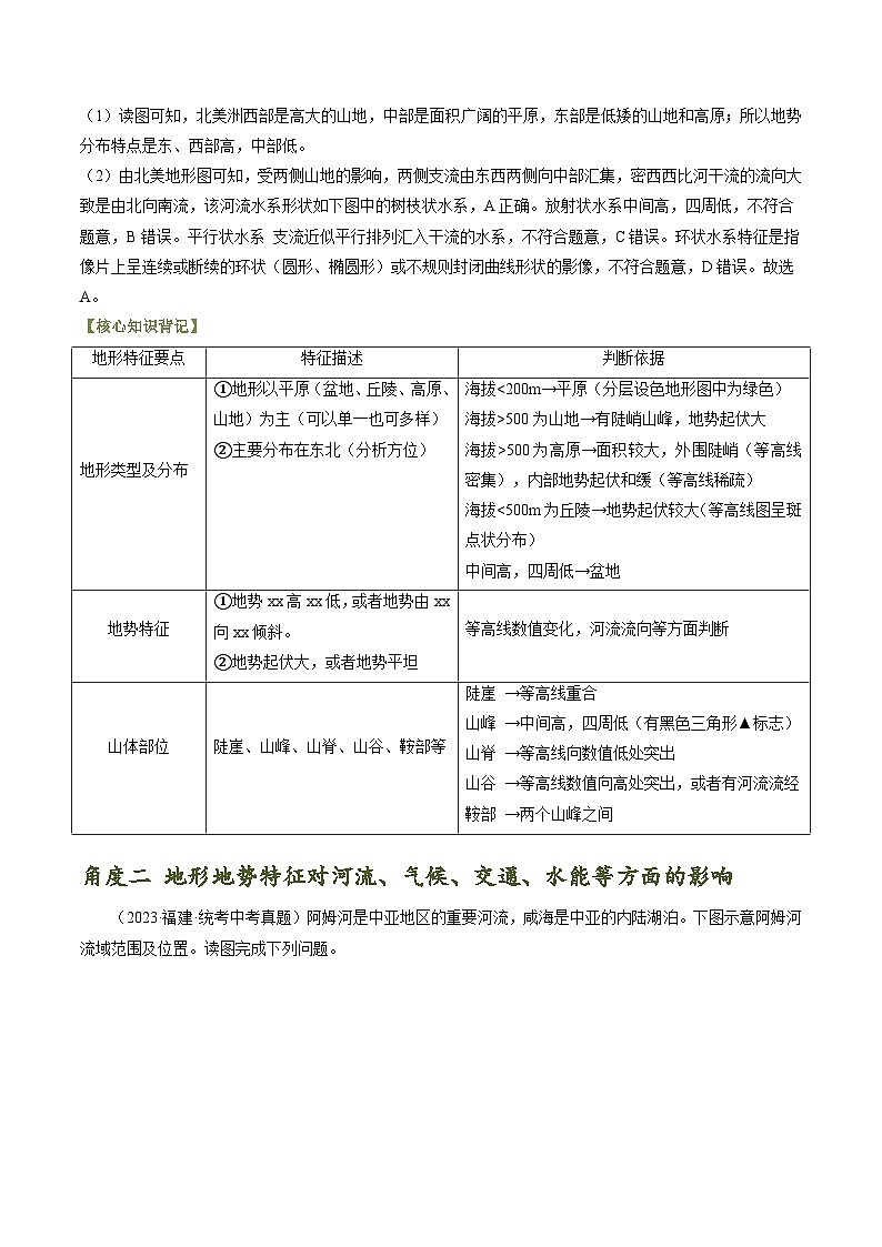
(1)读图可知,北美洲西部是高大的山地,中部是面积广阔的平原,东部是低矮的山地和高原;所以地势分布特点是东、西部高,中部低。
(2)由北美地形图可知,受两侧山地的影响,两侧支流由东西两侧向中部汇集,密西西比河干流的流向大致是由北向南流,该河流水系形状如下图中的树枝状水系,A正确。放射状水系中间高,四周低,不符合题意,B错误。平行状水系 支流近似平行排列汇入干流的水系,不符合题意,C错误。环状水系特征是指像片上呈连续或断续的环状(圆形、椭圆形)或不规则封闭曲线形状的影像,不符合题意,D错误。故选A。
【核心知识背记】
角度二 地形地势特征对河流、气候、交通、水能等方面的影响
(2023·福建·统考中考真题)阿姆河是中亚地区的重要河流,咸海是中亚的内陆湖泊。下图示意阿姆河流域范围及位置。读图完成下列问题。
(1)阿姆河最终流入 ,或消失于荒漠中,因此,阿姆河属于 河。
(2)根据河流源头以最远为正源的原则,判断图示甲、乙两条源流中为阿姆河源头的是 。
(3)AB、CD两河段平均流速较快的是 河段,理由是 。
(4)描述阿姆河流域的地势特征 。
【角度分析】
首先需要了解内流河和外流河的定义及特点,从而分析阿姆河最终流入阳海或消失于荒漠中而判断其属于内流河;其次,根据河流源头的正源原则,考生需要对源流的位置进行辨析,从而判断出阿姆河的源头;进一步,通过对AB、CD两河段地势特征的分析,考生可以推断哪段河流的流速更快;最后,描述阿姆河流域的地势特征需要考生运用地形学知识进行分析,包括地势起伏、地形类型以及对河流的影响等方面。综合考虑这些因素,考生可以全面而准确地回答题目。
【答题模板】
对河流影响—流向、流速、流域面积等。
对气候影响—降水、气温、气候类型等。
对交通影响—分布
对水能影响—分布
【尝试解答】(1)咸海(内陆湖) 内流
(2)乙
(3)CD CD河段等高线较密集.河流落差较大,流速较快
(4)地势由东南向西北倾斜(地势东南高,西北低);地势起伏大
【分析】(1)读图可知,阿姆河受地势的影响,自东南往西北流入咸海,或消失于荒漠中,因此,阿姆河属于内流河。
(2)根据“河流源头以最远为正源的原则”可知,甲距离较近,乙距离较远,故乙位于河流源头以最远为正源,是阿姆河源头。
(3)读图可知,CD河段等高线较密集.河流落差较大,流速较快;AB河段等高线较稀疏.河流落差较小,流速较慢。
(4)前面分析可知,阿姆河受地势的影响,自东南往西北流入咸海,河流由地势高处流向地势低处,故阿姆河流域的地势由东南向西北倾斜;东南地区海拔高,西北地区海拔低,地势起伏大。
【核心知识背记】
角度三 河流水文、水系特征的成因、描述
(2023·山东菏泽·统考中考真题)黄河和长江都被誉为中华民族的“母亲河”。下表为黄河与长江概况,下图为中国干湿地区的划分图。阅读图文材料,完成下列要求。
表:黄河与长江概况
(1)与长江相比,分析黄河年径流量较小的原因。
(2)与长江相比,黄河含沙量大,说出其主要原因及危害。
(3)黄河与长江相比,流量季节变化和年际变化更大,分析该特点易产生的问题,并提出解决这些问题的工程措施。
【角度分析】
根据区域等高线地形图、区域地形图、气候资料统计图表等 →分析河流水文、水系特征 →找出河流间水文、水系特征的相同点和不同点
【答题模板】
【尝试解答】
(1)流域内降水较小;集水区域面积较小,流程短。
(2)原因:黄河中游流经水土流失严重的的黄土高原。主要危害:形成地上河,多次决口,改道,形成严重的水灾。
(3)易产生的问题:汛期和流量大的年份易形成洪涝灾害,枯水期和流量小的年份易形成干旱灾害。解决的措施:修建水库;跨区域的调水;退耕还林还草等。
【分析】
(1)长江支流众多,流域面积大,流程长;长江位于秦岭淮河以南,流域内属于亚热带季风气候,降水量大。黄河流域主要是温带季风气候,降水量较小;黄河支流较少,集水区域面积较小,流程短。
(2)黄河中游穿行于土质疏松、植被稀少的黄土高原,在夏季暴雨的冲刷下,黄土高原水土流失严重,有汾河、渭河等支流汇入,随着流量的不断增加,河水的含沙量也急剧上升。与长江相比,黄河含沙量要大,主要原因是中游流经土质疏松的黄土高原。主要危害:黄河含沙量大,进入华北平原河道展宽,流速减慢,泥沙沉积,黄河形成地上河。地上河过去多次决口,改道,形成严重的水灾。
(3)黄河与长江相比,由于流域内属于温带季风气候 ,降水量较小,流量季节变化和年际变化更大,容易造成旱涝灾害,影响流域内的生产和生活。解决的措施包括:修建水库,调节降水的时间不均问题;进行跨区域的调水,例如南水北调工程,缓解水资源不足问题;退耕还林还草,提高涵养水源、保持水土的能力。
【核心知识背记】
角度四 河流对沿岸流域的影响
(2023·河北石家庄·统考中考真题)滔滔大河,逐水而居。阅读图文资料,完成以下问题。人类往往逐水而居,因为河流具有航运、灌溉、发电、养殖、旅游、调节气候等作用。河流在不同地区发挥的作用有所不同。图为我国局部地区图。
【滔滔大河】
(1)长江共流经我国 级阶梯,其流向是 ,是我国水量最大的河流。
(2)雅鲁藏布江是海拔较 (高/低)的大河。
【河流与聚落】
(3)雅鲁藏布江河谷的聚落多呈 状分布,其聚落的建筑比较 (密集/稀疏),聚落沿雅鲁藏布江河谷分布的最主要原因是 。
(4)长江流经上海发挥的作用主要是 。
【河流与区域发展】
(5)有人计划在雅鲁藏布江的墨脱建水电站,你是否同意并说明理由。
【角度分析】
首先需要通过图文资料了解不同地区的河流特点及对当地的影响,如长江的级阶梯、雅鲁藏布江的海拔高低,以及各自对当地的作用。在回答问题时,根据河流特点和地理位置分析其对当地聚落的影响,如建筑分布密集程度、聚落分布规律等方面展开回答;同时,要考虑长江流经上海和雅鲁藏布江在墨脱建水电站等具体事例,探讨河流对区域发展的贡献和挑战。
【答题模板】
【尝试解答】
(1) 三 自西向东
(2)高
(3) 条带 密集 河谷地区海拔较低,气温较高,风力较小,水源充足,土壤肥沃等
(4)长江为上海提供便利的航运、充足的水资源、灌溉和养殖的有利条件等
(5)同意;原因:墨脱地势落差大,水流急,这里位于河流下游,河流的水量较大,建设水电站可以为当地提供充足的水电资源,促进当地的经济发展,为当地提供更多的就业机会,增加财政收入等
不同意;原因:墨脱地处青藏高原,生态环境脆弱,人口较少,经济不发达,建设水电站会破坏当地的生态环境
【分析】(1)长江发源于青藏高原的唐古拉山脉,自西向东流经我国地势的三级阶梯,最后注入东海,是我国水量最大的河流。
(2)雅鲁藏布江在我国境内主要流经青藏高原,是一条海拔较高的大河。
(3)雅鲁藏布江河谷的聚落多呈条带状分布,受地形限制其聚落建筑比较密集,聚落沿着雅鲁藏布江分布的最主要原因是河谷地带,海拔较低,气温较高。
(4)长江流经上海为上海提供了丰富的水源和便利的航运。
(5)同意的原因是:墨脱地势落差大,水流急,这里位于河流下游,河流的水量较大,建设水电站可以为当地提供充足的水电资源,促进当地的经济发展,为当地提供更多的就业机会,增加财政收入等;不同意的原因:墨脱地处青藏高原,生态环境脆弱,人口较少,经济不发达,建设水电站会破坏当地的生态环境,一旦破坏难以恢复。
【核心知识背记】
(2022·山东济宁)区域的水系特征深受本区地形和气候的影响。读下图完成下面小题。
1.关于亚洲的叙述,正确的是( )
A.世界上面积最大的大洲B.全部位于北半球
C.东临大西洋,西临太平洋D.北部地区人口稠密
2.关于该大洲水系特征的叙述,错误的是( )
A.缺少内流河,内流流域面积狭小B.东部季风气候显著流量具有季节性
C.西部河流少,径流量小D.广阔的地域为形成众多的大河提供了条件
3.亚洲河流分布形态可以用下列哪个简图示意( )
A.B.C.D.
(2023·郑州)2023年11月15日,国家主席习近平在美国旧金山斐洛里庄园同美国总统拜登举行中美元首会晤。双方决定推动商业、经济、金融、出口管制等各领域的机制性磋商,下图为北美洲地形图,读图完成下面小题。
4.下列关于甲河水系特点的描述正确的是( )
A.支流少B.落差大C.流域面积广D.航运价值小
5.能正确反映美国旧金山所在大洲北美洲中部自西向东地势起伏的地形剖面图是( )
A.B.
C.D.
(2023·海南·统考中考真题)自2020年1月1日起,国家对长江实施十年禁渔,期间禁止天然渔业资源的生产性捕捞。读下图“长江水系图”,据此完成下列小题。
6.长江十年禁鱼的积极意义有( )
①保护渔业资源 ②防止水土流失 ③保护生态环境 ④防止洪涝灾害
A.①②B.①③C.②④D.③④
7.关于长江干流各河段,叙述正确的是( )
A.甲河段地势落差小B.乙河段水能资源丰富
C.丙河段江阔水深D.乙河段位于地势第一阶梯
(2023·江苏徐州·统考中考真题)“黄河宁,天下平”。保护黄河是事关中华民族伟大复兴的千秋大计。图为黄河干流纵剖面及主要水文站观测数据图。据此完成下面小题。
8.下列关于黄河的说法正确的是( )
A.黄河全长5464米B.桃花峪至利津河段水能资源丰富
C.兰州水文站年平均流量最小D.中游河段年平均含沙量急剧上升
9.下列关于黄河流域生态保护措施合理的是( )
①源头地区加强湿地保护②上游地区治理地上河③中游地区加强水土保持④下游地区治理荒漠化
A.①②B.①③C.②④D.③④
(2022·山东菏泽·统考中考真题)松花江发源于长白山天池,主要流经东北平原的湿润和半湿润地区,是黑龙江在中国境内的最大支流。读松花江某水文站多年平均径流量图及黄河和松花江流域面积、径流量对比表,完成下面小题。
10.4月份松花江径流量较大的主要原因是松花江流域( )
A.降水量大B.积雪融化C.土壤解冻D.冰川融化
11.与黄河相比,松花江径流量较大的主要原因是( )
A.松花江主要流经湿润和半湿润地区B.松花江主要流经平原地区
C.松花江冬季有较长时间的结冰期D.松花江上修建的水库较少
(2022·海南·统考中考真题)表为某年我国东部季风区某河流下游河段水运交通各月旅客发送量统计表,据此完成下面小题。
12.该河段位于( )
A.河套平原B.东北平原C.华北平原D.长江中下游平原
13.该河段8月份旅客发送量最大,其影响因素最可能是( )
A.气温B.降水C.经济D.交通
(2022·湖北·统考中考真题)北京冬奥会,冬残奥会总结表彰大会于2022年4月8日在人民大会堂举行,习近平总书记出席大会并发表重要讲话。据此完成下面小题。
14.关于北京市自然地理特征的描述,下列选项正确的是( )
①地势西北高东南低②降水集中于夏季③河流属于黄河水系④冬季寒冷而干燥
A.①②③B.①②④C.①③④D.②③④
(2022·山东德州·统考中考真题)笤帚苗是一种极为耐旱、耐贫瘠的野草,人们用其编扎成打扫工具——笤帚。内蒙古自治区巴林左旗西靠大兴安岭,被称为“中国茗帚苗之乡”。近年来,巴林左旗发展了集种植、加工、销售为一体的茗帚苗产业。读巴林左旗简图,完成下面小题。
15.关于巴林左旗的叙述,正确的是( )
A.总体地势呈现为东南高、西北低B.河流水量较充沛,无结冰期
C.乡镇多分布于河流沿岸地区D.森林面积广,土层深厚肥沃
16.为促进笤帚苗产业进一步发展,下列措施可以采取的是( )
①加大技术投入,研发多种笤帚苗品种②根据市场需求,创新设计笤帚苗制品
③完善交通设施,积极拓展国内外市场④利用沿河农田,扩大笤帚苗种植面积
A.①②③B.①②④C.①③④D.②③④
17.(2023·山东东营·统考中考真题)东营,共和国最年轻的土地。黄河从这里入海,农田与油井交互辉映,构成了一道独特靓丽的风景线。结合图文资料,回答下列问题。
浮桥,指用船或浮箱代替桥墩,浮在水面的桥梁,搭建和拆除都很方便。为方便两岸交通,东营境内的黄河上建有多座浮桥。小磊家住利和浮桥附近,他发现每年初春、夏季和初冬某些时段,因需要浮桥会被临时拆除。
(1)从黄河水文特征角度,分析浮桥被临时拆除的原因。
东营市土地资源丰富,人均占有量是全省人均占有土地的2倍多。
(2)读东营市土地利用类型构成图(下图),说出东营市的土地利用类型构成特点。
东营市水产养殖业发达,水产品种类丰富,其中黄河口大闸蟹、东方对虾是本市地标产品。
(3)据图分析东营市发展水产养殖的有利条件。
18.(2023·贵州遵义·统考中考真题)阅读图文资料,完成下列要求。
孔拉水电站是孔多克里夫电站和拉巴朗科萨电站的简称,主要由中国承建。两座水电站大坝位于圣克鲁斯河中游,电站建成后超50%的圣克鲁斯河河段将变为水库。水电站建成后不仅将明显提升阿根廷发电水平,每年还可为该国节约11亿美元燃油进口外汇。如图示意孔拉水电站位置。
简述大坝修建后给阿根廷带来的益处。
19.(2023·内蒙古通辽·统考中考真题)【追根溯源大河贡献】
长江是我国第一大河,在其开发利用上应遵循生态优先、绿色发展理念。位于长江上游的白鹤滩水电站,在建设中斩获6项“世界第一”,该水电站与长江其它水电站联合调度,形成世界上最大的清洁能源走廊。下图为长江流域示意图。读图并结合材料,完成下列各题。
(1)长江发源于A 山脉,干流全长:6300余千米,自西向东注入B 海。
(2)白鹤滩水电站建在此处的原因是 (答出两点即可)。
(3)长江被誉为“黄金水道”,说出长江中下游发展航运有利的自然条件 (答出一点即可)。
20.(2023·黑龙江绥化·统考中考真题)读我国的黄河流域水系图,回答下列问题。
(1)“黄河之水天上来,奔流到海不复回。”这“天上”当是指青藏高原上的A 山脉。黄河从这里发源,曲折东流,流入B 海。
(2)黄河是我国的第 长河。
(3)黄河流经的地形区C是 高原。
(4)黄河进入 (选填“中游”或“下游”)平原地区,成为“地上河”。
地势特征
①地势xx高xx低,或者地势由xx向xx倾斜。
②地势起伏大,或者地势平坦
等高线数值变化,河流流向等方面判断
地形特征要点
特征描述
判断依据
地形类型及分布
①地形以平原(盆地、丘陵、高原、山地)为主(可以单一也可多样)
②主要分布在东北(分析方位)
海拔500为山地→有陡峭山峰,地势起伏大
海拔>500为高原→面积较大,外围陡峭(等高线密集),内部地势起伏和缓(等高线稀疏)
海拔
相关试卷
这是一份专题05 亚洲、我们邻近的地区和国家-2024年中考地理真题题型分类总结(全国通用),文件包含专题05亚洲我们临近的地区和国家-备战2024年中考地理真题题型分类总结全国通用原卷版docx、专题05亚洲我们临近的地区和国家-备战2024年中考地理真题题型分类总结全国通用解析版docx等2份试卷配套教学资源,其中试卷共88页, 欢迎下载使用。
这是一份专题04 居民与聚落、发展与合作-2024年中考地理真题题型分类总结(全国通用),文件包含专题04居民与聚落发展与合作-备战2024年中考地理真题题型分类总结全国通用原卷版docx、专题04居民与聚落发展与合作-备战2024年中考地理真题题型分类总结全国通用解析版docx等2份试卷配套教学资源,其中试卷共47页, 欢迎下载使用。
这是一份专题03 天气和气候-2024年中考地理真题题型分类总结(全国通用),文件包含专题03天气和气候-备战2024年中考地理真题题型分类总结全国通用原卷版docx、专题03天气和气候-备战2024年中考地理真题题型分类总结全国通用解析版docx等2份试卷配套教学资源,其中试卷共57页, 欢迎下载使用。
