资料中包含下列文件,点击文件名可预览资料内容
还剩4页未读,
继续阅读
2024届广东省顺德区普通高中高三下学期适应性考试历史试题(原卷版+解析版)
展开
这是一份2024届广东省顺德区普通高中高三下学期适应性考试历史试题(原卷版+解析版),文件包含2024届广东省顺德区普通高中高三下学期适应性考试历史试题原卷版docx、2024届广东省顺德区普通高中高三下学期适应性考试历史试题解析版docx等2份试卷配套教学资源,其中试卷共21页, 欢迎下载使用。
相关试卷
2024届广东省顺德区普通高中高三下学期适应性考试历史试题(无答案):
这是一份2024届广东省顺德区普通高中高三下学期适应性考试历史试题(无答案),共6页。试卷主要包含了 5,本试卷分第Ⅰ卷两部分,明代民歌《时尚劈破玉歌》唱道等内容,欢迎下载使用。
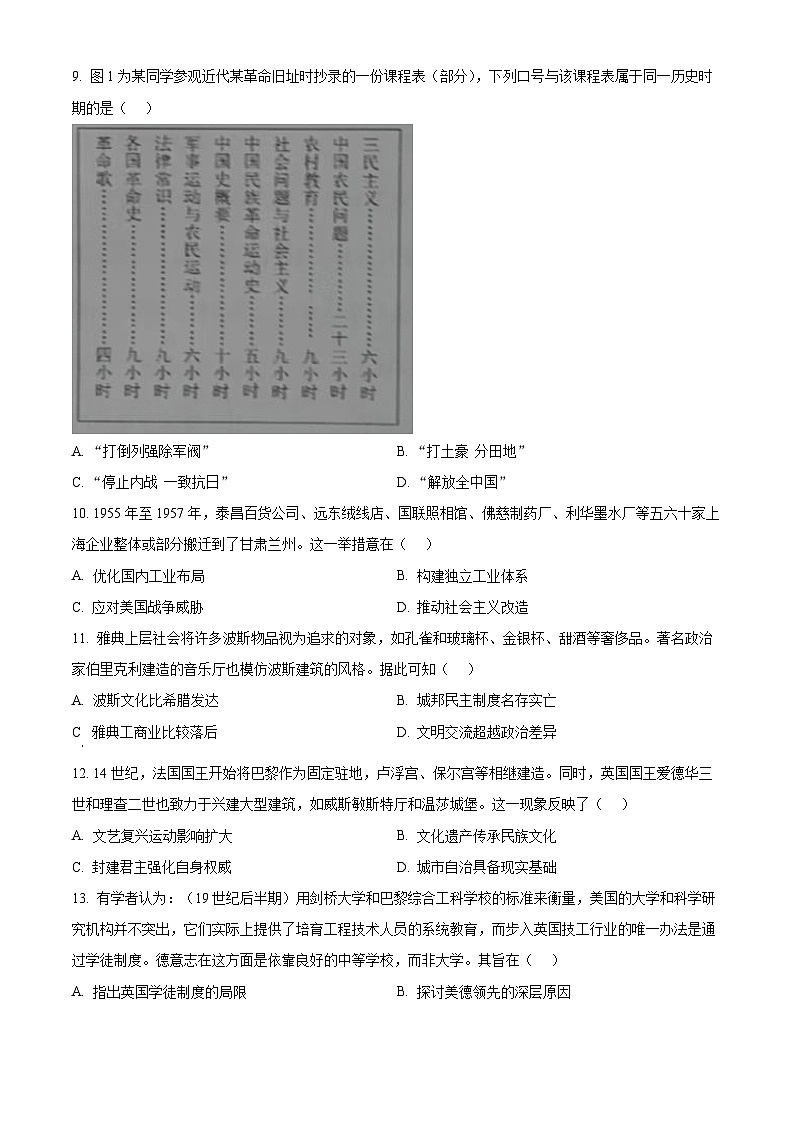
广东省汕头市金山中学2024届高三下学期第一次适应性考试历史试题(原卷版+解析版):
这是一份广东省汕头市金山中学2024届高三下学期第一次适应性考试历史试题(原卷版+解析版),文件包含广东省汕头市金山中学2024届高三下学期第一次适应性考试历史试题原卷版docx、广东省汕头市金山中学2024届高三下学期第一次适应性考试历史试题解析版docx等2份试卷配套教学资源,其中试卷共18页, 欢迎下载使用。
2024届广东省高州市高三高考适应性考试(三模)历史试题(原卷版+解析版):
这是一份2024届广东省高州市高三高考适应性考试(三模)历史试题(原卷版+解析版),文件包含2024届广东省高州市高三高考适应性考试三模历史试题原卷版docx、2024届广东省高州市高三高考适应性考试三模历史试题解析版docx等2份试卷配套教学资源,其中试卷共20页, 欢迎下载使用。

