还剩6页未读,
继续阅读
所属成套资源:2024年四川省各地中考模拟卷
成套系列资料,整套一键下载
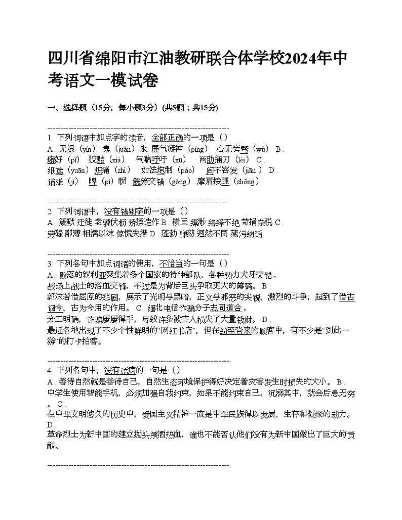
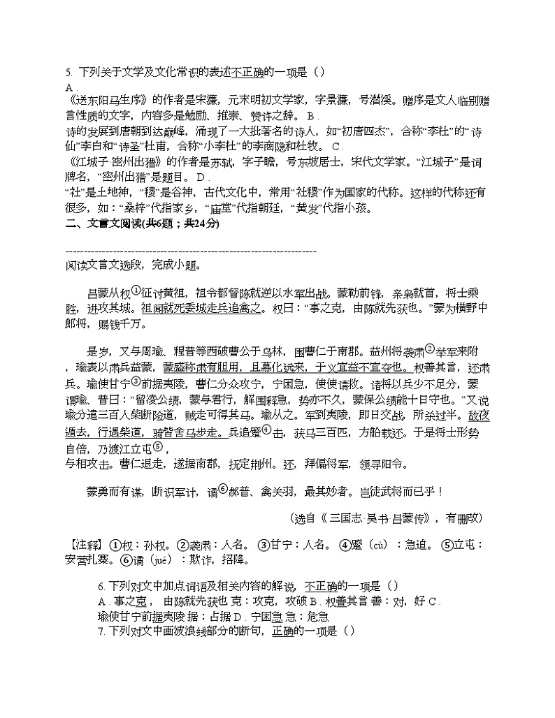
四川省绵阳市江油教研联合体学校2024年中考语文一模试卷
展开相关试卷
2024年四川省绵阳市江油教研联合体学校中考一模语文试题 (原卷版+解析版):
这是一份2024年四川省绵阳市江油教研联合体学校中考一模语文试题 (原卷版+解析版),文件包含2024年四川省绵阳市江油教研联合体学校中考一模语文试题原卷版docx、2024年四川省绵阳市江油教研联合体学校中考一模语文试题解析版docx等2份试卷配套教学资源,其中试卷共24页, 欢迎下载使用。
2024年四川省绵阳市江油市中考一模语文试题(扫描版无答案):
这是一份2024年四川省绵阳市江油市中考一模语文试题(扫描版无答案),共8页。
2023年四川省绵阳市江油市中考语文一模试卷(含答案解析):
这是一份2023年四川省绵阳市江油市中考语文一模试卷(含答案解析),共19页。试卷主要包含了 读诗歌,完成下列问题, 名篇名句默写等内容,欢迎下载使用。

