广东省韶关市仁化县2023-2024学年七年级上学期语文期中试卷
展开第Ⅰ卷的注释
第Ⅱ卷 主观题
第Ⅱ卷的注释
一、积累与运用(30分)(共8题;共30分)
---------------------------------------------------------------------
1. 根据课文默写古诗文。
(1) 夕阳西下,。(《天净沙·秋思》)
(2) 曹操的《观沧海》中描写出海岛上欣欣向荣景象的句子是,。
(3) ,洪波涌起。(曹操《观沧海》)
(4) 李白的《闻王昌龄左迁龙标遥有此寄》中与“仰头看明月,寄情千里光”意境相似的句子是:“,”。
(5) 默写王湾的《次北固山下》。客路青山外,行舟绿水前。,。,。乡书何处达?归雁洛阳边。
---------------------------------------------------------------------
2. 根据拼音写出相应的词语。
(1) 一阵微风吹来,枫叶像一个个líng dāng发出清脆的铃声,天女散花似的落到地上。
(2) 祖母在那时已是常常胃疼得fān lái fù qù地睡不着觉。
(3) 而那萌发的叶子,简直就像起伏着一层绿茵茵的波浪,水珠子从花苞里滴下来,比少女的眼泪还jiā mèi。半空中似乎总挂着透明的水雾的丝帘,牵动着阳光的彩léng jìng。
---------------------------------------------------------------------
3. 下列病句的修改不正确的一项是( )
A . 我们要引导青少年用美的眼光和用美的心灵去感受世界。(删去“和用美的心灵”) B . 通过这次社会实践活动,使我们磨炼了意志,增长了见识。(删去“通过”或“使”) C . 为了防止不再出现这样的问题,我们班全体同学专门研究并制定出具体的改进措施。(删去“不”) D . 为了更好地加强未成年人的思想教育,我们一定要做好引导学生学习先进人物。(在“先进人物”后加上“的工作”)
---------------------------------------------------------------------
4. 下列句子中加点的词语使用不恰当的一项是( )
A . 他俩在某个问题上有了分歧 , 争得面红耳赤。 B . 那些对自己的事业有探索精神并乐此不疲的人,最终都走向了成功。 C . 他想不起来把钥匙放在哪儿了,在抽屉里翻来覆去地找了好几遍也没找到。 D . 大型舞台剧《太极秀》融合声光电技术,场面极其壮观,令人叹为观止。
---------------------------------------------------------------------
班级拟开展“走近鲁迅”主题活动,请按要求完成下列任务。
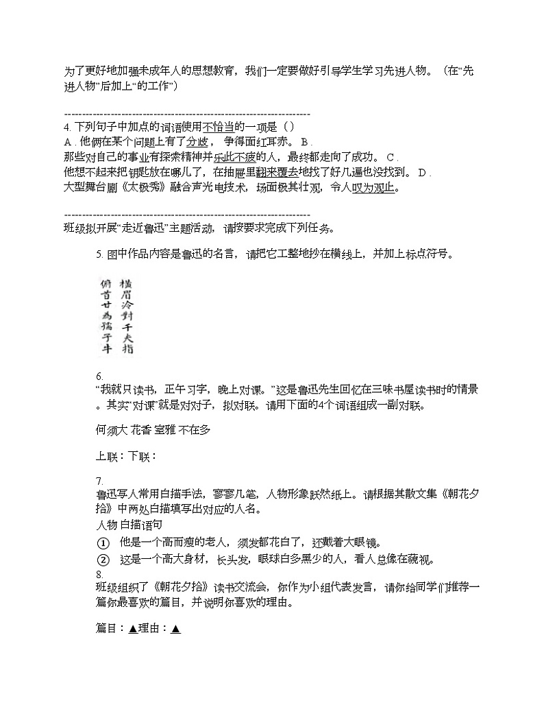
5. 图中作品内容是鲁迅的名言,请把它工整地抄在横线上,并加上标点符号。
6. “我就只读书,正午习字,晚上对课。”这是鲁迅先生回忆在三味书屋读书时的情景。其实“对课”就是对对子,拟对联。请用下面的4个词语组成一副对联。
何须大 花香 室雅 不在多
上联:下联:
7. 鲁迅写人常用白描手法,寥寥几笔,人物形象跃然纸上。请根据其散文集《朝花夕拾》中两处白描填写出对应的人名。
8. 班级组织了《朝花夕拾》读书交流会,你作为小组代表发言,请你给同学们推荐一篇你最喜欢的篇目,并说明你喜欢的理由。
篇目:▲理由:▲
二、阅读与理解(40分)(共12题;共40分)
---------------------------------------------------------------------
阅读下面文章,完成下面小题。
【甲】
陈太丘与友期行,期日中。过中不至,太丘舍去,去后乃至。元方时年七岁,门外戏。客问元方:“尊君在不?”答曰:“待君久不至,已去。”友便怒曰:“非人哉!与人期行,相委而去。”元方曰:“君与家君期日中,日中不至,则是无信;对子骂父,则是无礼。”友人惭,下车引之。元方入门不顾。
【乙】疑人窃履
昔楚人有宿于其友之家者,其仆窃友人之履以归,楚人不知也。适使其仆市履于肆,仆私其直而以窃履进,楚人不知也。他日,友人来过,见其履在楚人之足,大骇曰:“吾固疑之,果然窃吾履。”遂与之绝。逾年而事暴,友人踵①楚人之门,而悔谢曰:“吾不能知子,而缪②以疑子,吾之罪也。请为以如初。”
(选自《历代寓言大观》,作者王守仁)
【注释】①踵:到,走到。②缪:“谬”,错误,荒谬。
9. 解释下列句中加点的词。
相委而去 尊君在不 与友期行
10. 将文中画线句子翻译成现代汉语。
①过中不至,太丘舍去,去后乃至。
②友人惭,下车引之。元方入门不顾。
11. 根据《古汉语常用字字典》提供的主要义项,为下面句中加点的词选择恰当的解释。
①友人来过( )
A.走过,经过 B.胜过,超越 C.错误,过失 D.拜访,探望
②逾年而事暴( )
A.暴露,显露 B.凶恶残酷的 C.突然 D.欺凌,损害
12. 翻译句子:吾固疑之,果然窃吾履。
13. 联系全文,你认为友人是一个怎样的人?并请结合你的生活体验加以评价。
---------------------------------------------------------------------
阅读选段,完成下面小题。
①盼望着,盼望着,东风来了,春天的脚步近了。
②一切都像刚睡醒的样子,欣欣然张开了眼。____,____,____。
③小草偷偷地从土里钻出来,嫩嫩的,绿绿的。园子里,田野里,瞧去,一大片一大片满是的。坐着,躺着,打两个滚,踢几脚球,赛几趟跑,捉几回迷藏。风轻悄悄的,草软绵绵的。
④桃树、杏树、梨树,你不让我,我不让你,都开满了花赶趟儿。红的像火,粉的像霞,白的像雪。花里带着甜味儿,闭了眼,树上仿佛已经满是桃儿、杏儿、梨儿!花下成千成百的蜜蜂嗡嗡地闹着,大小的蝴蝶飞来飞去。野花遍地是:杂样儿,有名字的,没名字的,散在草丛里像眼睛,像星星,还眨呀眨的。
⑤a.“吹面不寒杨柳风”,不错的,像母亲的手抚摸着你。b.风里带来些新翻的泥土气息,混着青草味儿,还有各种花的香都在微微润湿的空气里酝酿。e.鸟儿将窠巢安在繁花嫩叶当中,高兴起来了,呼朋引伴地卖弄清脆的喉咙,唱出宛转的曲子,与轻风流水应和着。d.牛背上牧童的短笛,这时候也成天嘹亮地响。
⑥雨是最寻常的,一下就是两三天。可别恼。看,像牛毛,像花针,像细丝,密密地斜织着,人家屋顶上全笼着一层薄烟。树叶子却绿得发亮,小草儿也青得逼你的眼。傍晚时候,上灯了,一点点黄晕的光,烘托出一片安静而和平的夜。乡下去,小路上,石桥边,有撑起伞慢慢走着的人;还有地里工作的农夫,披着蓑,戴着笠。他们的房屋,稀稀疏疏的,在雨里静默着。
⑦天上风筝渐渐多了,地上孩子也多了。城里乡下,家家户户,老老小小,也赶趟儿似的,一个个都出来了。舒活舒活筋骨,抖擞精神,各做各的一份儿事去了。“一年之计在于春”,刚起头儿,有的是工夫,有的是希望。
⑧春天像刚落地的娃娃,从头到脚都是新的,它生长着。
⑨春天像小姑娘,花枝招展的,笑着,走着。
⑩春天像健壮的青年,有铁一般的胳膊和腰脚,领着我们上前去。
14. 请根据课文内容完成文段中空缺处的填写。
一切都像刚睡醒的样子,欣欣然张开了眼。,,。
15. 在描写春风的段落中找出写各种感觉的句子,并填入相应的序号。
写听觉:;写触觉:;写嗅觉:
16. 请从修辞的角度赏析下列句子。
①野花遍地是:杂样儿,有名字的,没名字的,散在草丛里,像眼睛,像星星,还眨呀眨的。
②“吹面不寒杨柳风”,不错的,像母亲的手抚摸着你。
---------------------------------------------------------------------
阅读下面文章,完成下面小题。
姥姥的花茶
①我小学一放暑假就会耗在姥姥家玩。我贪玩,一天在屋里也待不了几分钟,一跑到外面就想不起喝水。经常是回屋拿个什么东西或者从家门口跑过的时候被姥姥薅住,提溜到放着搪瓷缸的窗台前喝水。
②姥姥沏的花茶,闻着香,喝着甜,我一口气下去至少喝进半缸子。因为着急,我把花茶大口猛灌进去,茶水从嘴边漏出半口,顺着扬起的脖子流下去。姥姥就会说:“叫你喝的时候你不喝,现在喝起来饮驴似的。”
③后来我上了初中,进了青春期,开始觉得过去的一切都没劲。我渐渐不再想去姥姥家,不得不去的时候,对她也没个好脸,对于她主动发起的一切对话都爱搭不理,认为她所有的关心都是对我的一种打扰,她的一切示好都让我更加烦躁,她试图跟我之间产生的一切互动,我都回以冷言冷语。
④我那时候性子暴戾,挨了训挨了揍,心里不痛快了,在家里不敢发泄的气也会在她这里全部出来。我能够如此理直气壮,是因为我心里知道她对我的容忍限度。
⑤我大学毕业后打算出国留学,报了姥姥家附近的雅思班。在这段日子里,我每天中午就到姥姥家吃饭。像以前一样,她每天还会给我沏花茶,所问的仍旧是那些诸如渴不渴、饿不饿、想吃什么、冷还是热的问题。
⑥她不会关注我雅思要考多少分才合格,出去了要读什么专业,回来能做什么工作。她不懂这些,而她的这些“不懂”,让我可以暂时忘掉烦恼,得一时喘息。
⑦那段时间我曾经下过几次决心,觉得是不是要对当年自己的表现跟她说点什么,但终归没开口。
⑧大概在这一年多后,姥姥做了个胆囊手术。手术后我去看她,她看起来只是有些虚弱,但精神还不错。
⑨那天我坐在病床边,几乎没怎么说话,一如既往地不知如何张嘴,我只是握着她骨瘦如柴的手,她看着我笑。我握了10分钟左右,已经算是近10年中与她身体接触时间最长的一次了。而上一次可能还是允许她抱一抱我的年纪。
⑩我走的时候说了一句:“您好好养着。”这话多少显得有点生分和客套,但除此之外,也不知该说些什么
⑪若干年后,我每次想到那个场景,都会在脑子里安排很多的对话,觉得自己太傻,当时明明可以说说这个,说说那个。如果我能再一次坐在她身边,一定要把所有想说和该说的话都说出来。
(选自《青年文摘》,有删改)
17. 第①段中“薅住”的“薅”怎么读?是什么意思?下面是《现代汉语词典》中“薅”的读音及释义,据此推断本段“薅”的意思是( )(填序号)
薅:hā ①用手拔(草等);②揪。
18. 请你从描写方法的角度,赏析下面的句子。
因为着急,我把花茶大口地猛灌进去,茶水从嘴边漏出半口,顺着扬起的脖子流下去。
19. 结合文章内容,分析姥姥的人物形象。
20. 结合第①段“如果我能再一次坐在她身边,一定要把所有想说和该说的话都说出来”,“我”当时“想说和该说的话”是什么? 如果“这些话”“我”都说出来了,你觉得姥姥会怎样?请发挥想象,用几句话描写姥姥的反应。
三、阅读材料,完成作文。(50分)(共1题;共50分)
---------------------------------------------------------------------
21. 在成长的路上,总会有一些温暖的瞬间铭刻在我们心里,这些瞬间,就像一束阳光,照亮、温暖着我们的心灵,让我们感动万分。请以《温暖的瞬间》为题,写一篇记叙文。
要求:①再现当时的瞬间,要尽可能写得生动具体,还要写出当时的感受;
②恰当抒发自己的真情实感,文中不得出现真实的校名、人名、地名;
③不少于500字。不得抄袭、套作,文体不限,诗歌除外。
④书写规范,卷面整洁。
难度系数:0.69
第Ⅰ卷 客观题
第Ⅱ卷 主观题
一、积累与运用(30分)
1 2 3 4 5-8
二、阅读与理解(40分)
9-13 14-16 17-20
三、阅读材料,完成作文。(50分)
21
人物
白描语句
①
他是一个高而瘦的老人,须发都花白了,还戴着大眼镜。
②
这是一个高大身材,长头发,眼球白多黑少的人,看人总像在藐视。
2022-2023学年广东省韶关市仁化县八年级下学期期中语文试题及答案: 这是一份2022-2023学年广东省韶关市仁化县八年级下学期期中语文试题及答案,共21页。试卷主要包含了基础,阅读,作文等内容,欢迎下载使用。
2022-2023学年广东省韶关市仁化县八年级下学期期中语文试题及答案: 这是一份2022-2023学年广东省韶关市仁化县八年级下学期期中语文试题及答案,共13页。试卷主要包含了默写古诗文,根据拼音写出相应的词语,阅读下面的文字,完成问 题,阅读下面的文字,完成问题,按要求作文等内容,欢迎下载使用。
广东省韶关市仁化县2023-2024学年九年级上学期期中考试语文试题(无答案): 这是一份广东省韶关市仁化县2023-2024学年九年级上学期期中考试语文试题(无答案),共6页。试卷主要包含了全卷共6页,满分120分,考生务必保持答题卡的整洁,把下列句子翻译成现代汉语,请用“/”给文中画线句子断句等内容,欢迎下载使用。

