









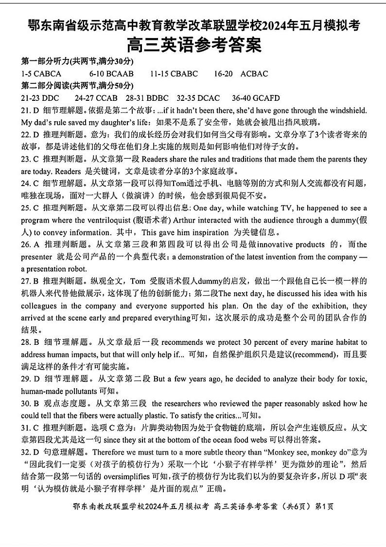
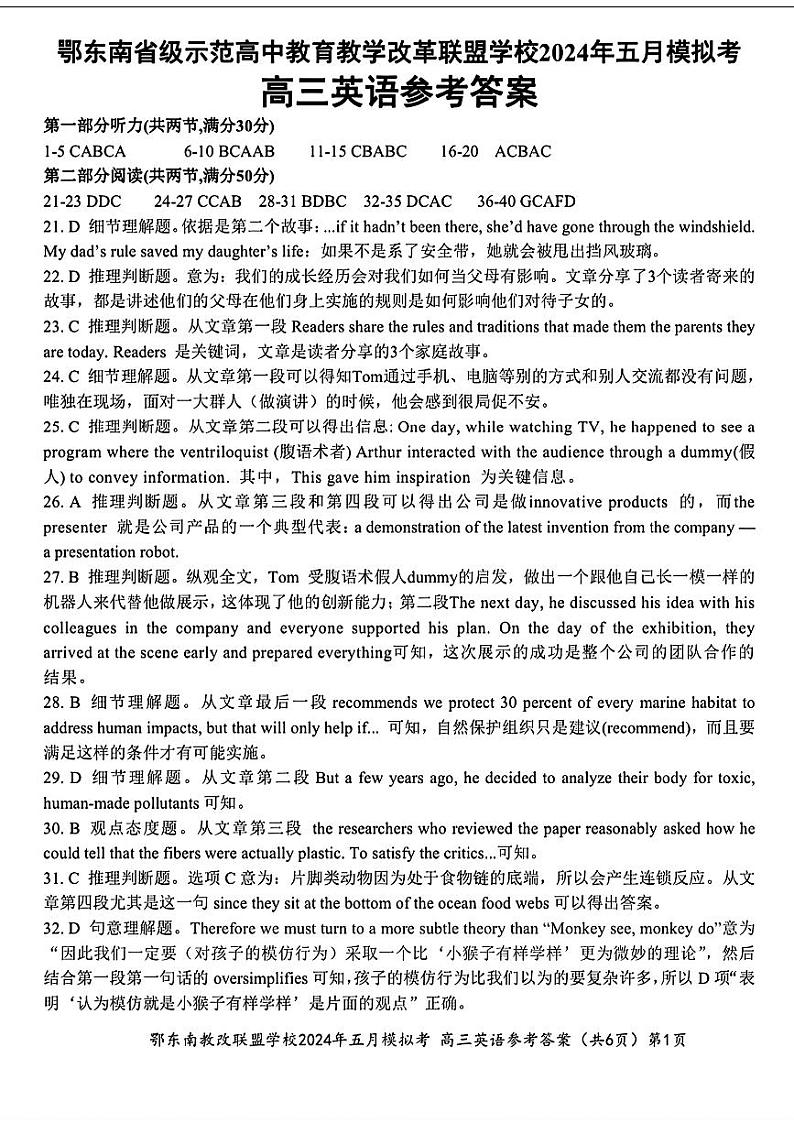
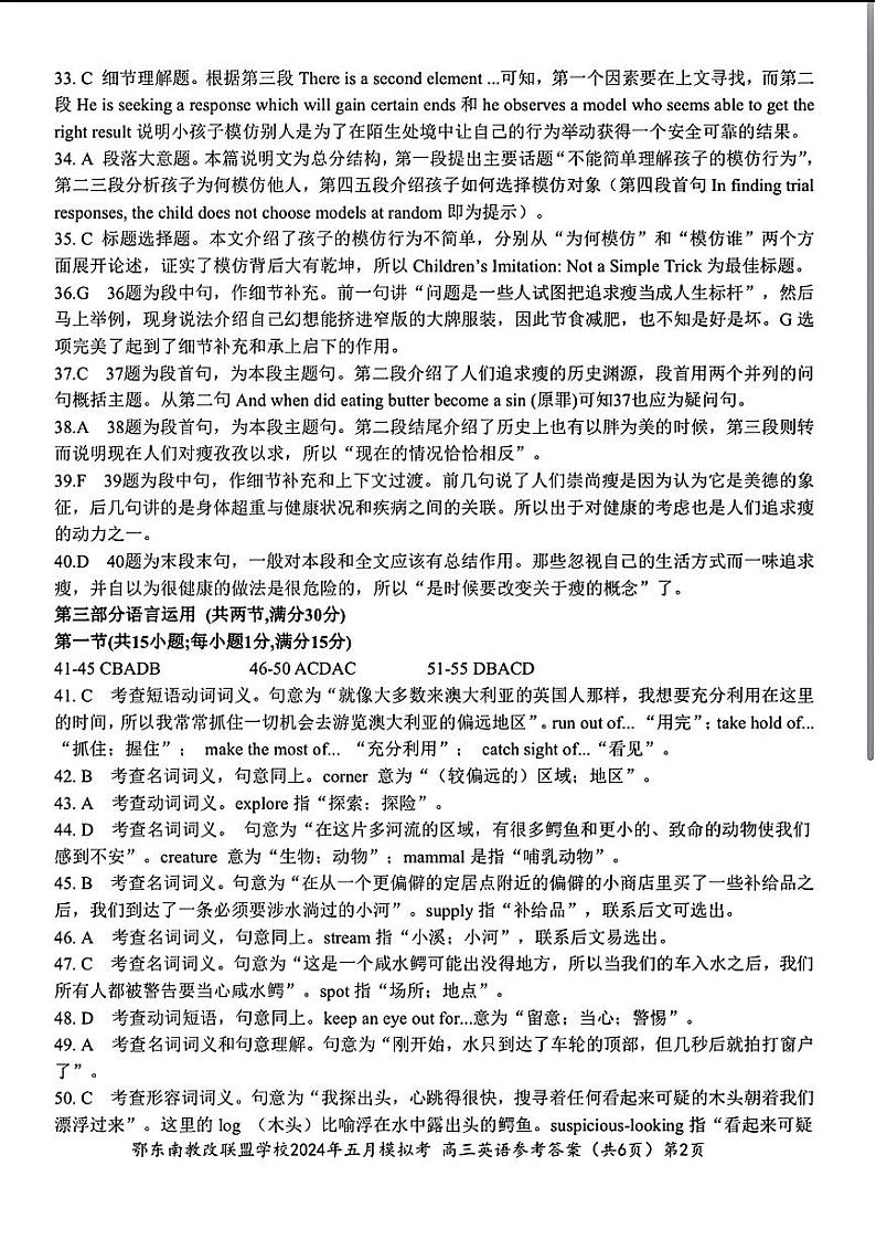
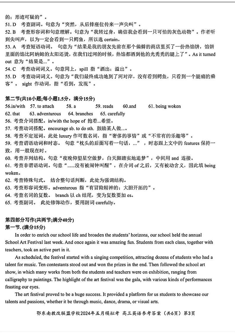
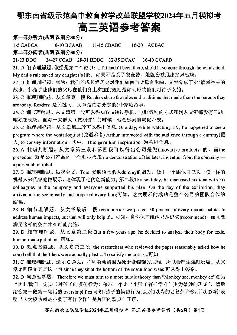
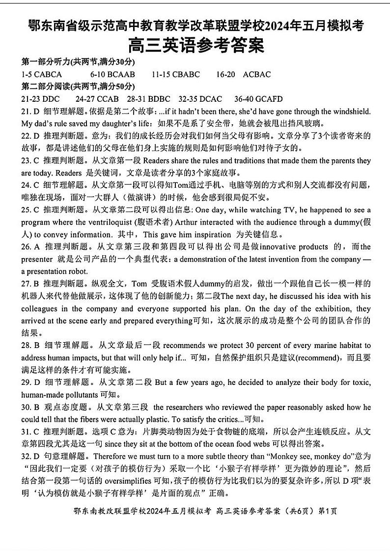
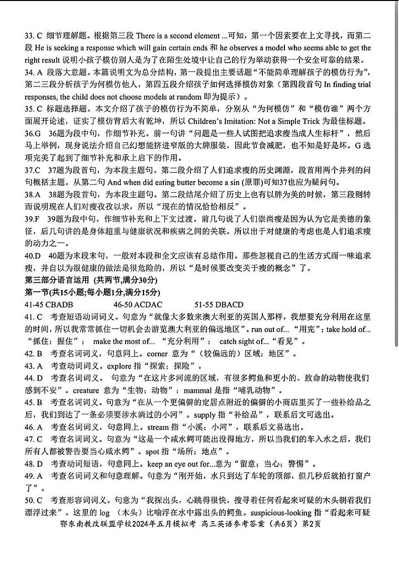
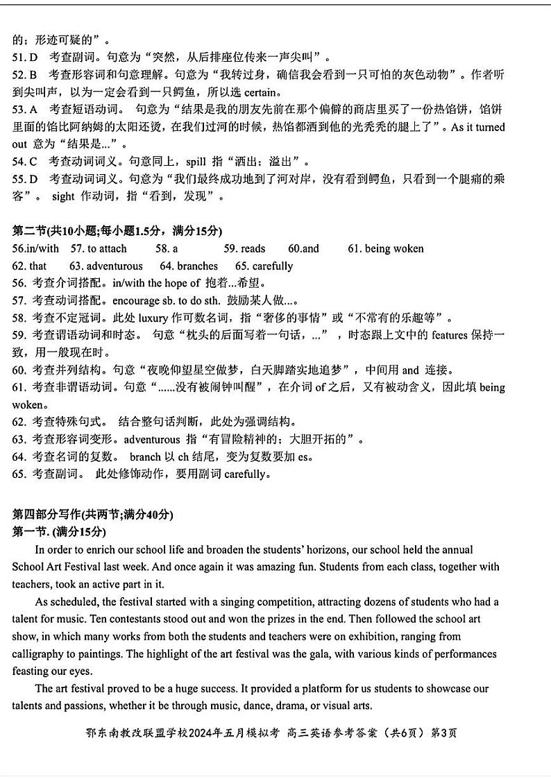
湖北省鄂东南省级示范联盟学校2024届高三下学期5月一模试题英语PDF版含解析
展开2024届湖北省鄂东南省级示范联盟学校高三下学期5月第一次联考英语试题: 这是一份2024届湖北省鄂东南省级示范联盟学校高三下学期5月第一次联考英语试题,文件包含去手写_高三英语参考答案1pdf、湖北省鄂东南省级示范联盟学校2024年高三5月第一次联考一模英语pdf等2份试卷配套教学资源,其中试卷共11页, 欢迎下载使用。
湖北省鄂东南省级示范联盟学校2024届高三下学期5月一模试题 英语 PDF版含解析: 这是一份湖北省鄂东南省级示范联盟学校2024届高三下学期5月一模试题 英语 PDF版含解析,文件包含去手写_高三英语参考答案1pdf、湖北省鄂东南省级示范联盟学校2024年高三5月第一次联考一模英语pdf等2份试卷配套教学资源,其中试卷共11页, 欢迎下载使用。
2024湖北省鄂东南省级示范联盟学校高三下学期5月一模试题英语PDF版含解析: 这是一份2024湖北省鄂东南省级示范联盟学校高三下学期5月一模试题英语PDF版含解析,文件包含去手写_高三英语参考答案1pdf、湖北省鄂东南省级示范联盟学校2024年高三5月第一次联考一模英语pdf等2份试卷配套教学资源,其中试卷共11页, 欢迎下载使用。