还剩5页未读,
继续阅读
所属成套资源:2024娄底高三下学期5月月考试题及答案(九科)
成套系列资料,整套一键下载
- 2024娄底高三下学期5月月考英语试题含听力含解析 试卷 0 次下载
- 2024娄底高三下学期5月月考政治试题含解析 试卷 0 次下载
- 2024娄底高三下学期5月月考地理试题含解析 试卷 0 次下载
- 2024娄底高三下学期5月月考生物试题含解析 试卷 0 次下载
- 2024娄底高三下学期5月月考物理试题含解析 试卷 0 次下载
2024娄底高三下学期5月月考历史试题含解析
展开
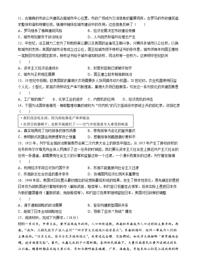
这是一份2024娄底高三下学期5月月考历史试题含解析,共8页。试卷主要包含了清康熙三十八年,下表为近代中国等内容,欢迎下载使用。
相关试卷
2024长沙师大附中高三下学期月考(七)历史试题含解析:
这是一份2024长沙师大附中高三下学期月考(七)历史试题含解析,文件包含湖南省长沙市师范大学附属中学2023-2024学年高三下学期月考七历史试题含解析docx、湖南省长沙市师范大学附属中学2023-2024学年高三下学期月考七历史试题无答案docx等2份试卷配套教学资源,其中试卷共23页, 欢迎下载使用。
2024届湖南省娄底市高三下学期三模历史试题:
这是一份2024届湖南省娄底市高三下学期三模历史试题,文件包含娄底市2024届高考仿真模拟考试答案-历史答案1docx、2024届娄底市高考仿真模拟历史试题docx等2份试卷配套教学资源,其中试卷共15页, 欢迎下载使用。
2024重庆市南开中学高三下学期3月月考历史试题含解析:
这是一份2024重庆市南开中学高三下学期3月月考历史试题含解析,文件包含重庆市南开中学2023-2024学年高三下学期3月月考历史试题含解析docx、重庆市南开中学2023-2024学年高三下学期3月月考历史试题无答案docx等2份试卷配套教学资源,其中试卷共20页, 欢迎下载使用。

