





四川省绵阳市涪城区2023-2024学年七年级下学期期中地理试题(原卷版+解析版)
展开注意事项:
1.答题前,考生务必将自己的姓名、准考证号用0.5毫米的黑色墨迹签字笔填写在答题卡上,并认真核对条形码上的姓名、准考证号、考点、考场号。
2.第I卷答案使用2B铅笔填涂在答题卡对应题目标号的位置上,第II卷答案使用0.5毫米的黑色墨迹签字笔书写在答题卡的对应框内,超出答题区域书写的答案无效;在草稿纸、试题卷上答题无效。
3.考试结束后,将试题卷和答题卡一并交回。
一、选择题(每小题2分,共40分)
1. 关于亚洲位置的叙述,正确的是( )
A. 全部位于北半球
B. 东侧濒临印度洋
C. 全部位于西半球
D. 西侧与欧洲紧邻
【答案】D
【解析】
【详解】亚洲主要位于东半球和北半球.从纬度位置来看,亚洲北部深入北极圈内,南部延伸到赤道以南;从海陆位置来看,亚洲东、北、南三面分别濒临太平洋、北冰洋和印度洋,西与欧洲相连,西南与非洲邻,东北隔白令海峡与北美洲相望,故本题选D。
2. 亚洲的大河多发源于中部,呈放射状流向周边的海洋。亚洲的地势特征是( )
A. 东西高,中部低B. 地势低平
C. 中部高,四周低D. 南高北低
【答案】C
【解析】
【分析】
【详解】亚洲地势中部高、四周低,决定了大河多发源于中部的高原山地,呈放射状流向周边的海洋。故选C。
【点睛】本题直接考查学生对亚洲地势特征的知识。理解即可。
3. 关于南北美洲气候的比较,正确的是( )
A. 西部沿海地区的气候类型都相同B. 两洲都有大面积温带大陆性气候
C. 南美洲热带气候分布范围广,北美洲热带气候相对狭窄D. 两大洲气候都具有暖湿的特征
【答案】C
【解析】
【分析】该题考查掌握南北美洲的气候差异特点。本题难度一般,通过对比两洲的气候差异,掌握美洲气候分布特点。
【详解】南北美洲所处地理位置不同,存在气候差异。美洲地区西部沿海,北美洲没有南美洲的热带雨林气候,故A描述有误。北美洲比南美洲温带大陆性气候广大,故B描述有误。因赤道穿过南美洲地区,故南美洲热带气候分布广,北美洲热带气候相对狭窄,C描述正确。北美洲比南美洲地区纬度较高,南美洲比北美洲暖湿,气候差异明显,D描述有误。所以选C。
4. 下列气候类型中,在亚洲没有分布的是
A. 温带海洋性气候B. 温带季风气候
C. 地中海气候D. 热带雨林气候
【答案】A
【解析】
【分析】亚洲的气候复杂多样,多种气候类型在亚洲均有分布,但没有温带海洋性气候和热带草原气候。
【详解】亚洲的气候复杂多样,由于亚洲位于亚欧大陆的东部,温带海洋性气候分布在亚欧大陆的西部北纬40°-60°大陆西岸。所以亚洲缺少的是温带海洋性气候;故选A。
【点睛】该题考查亚洲的气候。
5. 暑假期间,甲、乙、丙、丁四位同学分别到亚洲四个不同的地区旅游。回校后他们各自描述了自己的所见所闻,其中描述不正确的是( )
A. 甲:我到了世界陆地的最低点—死海
B. 乙:我见到了世界最大的湖—贝加尔湖
C. 丙:我见到了世界最高峰—珠穆朗玛峰
D. 丁:我游览了世界最大的半岛—阿拉伯半岛
【答案】B
【解析】
【详解】根据所学知识可知,死海的海拔为-430米,为世界陆地最低点,A正确;世界最大的湖泊为里海,B不正确;世界最高峰是喜马拉雅山脉的主峰珠穆朗玛峰,C正确;世界最大的半岛为阿拉伯半岛,D正确。依据题意,故选B。
6. 依据板块构造学说,日本多火山地震的原因是( )
A. 位于太平洋沿岸
B. 太平洋板块与美洲板块挤压
C. 位于地中海一喜马拉雅地震带上
D. 亚欧板块与太平洋板块挤压
【答案】D
【解析】
【详解】日本是一个多火山地震的国家,其原因是由于日本处于亚欧板块与太平洋板块的挤压碰撞处,地壳活动频繁,多火山、地震灾害,故选D。
7. 日本经济以加工贸易为主,某同学认为有下列几个方面的原因,其中错误的是( )
A. 海运便利B. 矿产资源丰富
C. 发达的科技D. 高素质的劳动力和高效率的管理
【答案】B
【解析】
【详解】日本因矿产资源缺乏,但海岸线曲折,多优良港湾,海运便利,有利于进口原料和出口产品,加上日本科技发达,有丰富的劳动力和高效率的管道,使日本经济以加工贸易为主,成为亚洲的发达国家,B错误,ACD正确。故选B。
8. 下列是小丽出行日本之旅后的描述,哪一句是不可信的( )
A. 到热带雨林探险B. 日本人传和服,欢度“成人节”
C. 享受美味生鱼片D. 日本现代建筑都有防震设施
【答案】A
【解析】
【详解】日本以亚热带季风气候和温带季风气候为主,故A错;日本以大和民族为主,传统服饰是和服,故B对;日本四面环海,渔业发达,海产品丰富,故C对;日本位于亚欧板块和太平洋板块交界处,故D对;故选A。
9. 日本被誉为樱花之国,下图为日本樱花开放时间图.读图,为了感受樱花的魅力,小明在5月初去日本看樱花,应去( )
A. 北海道岛B. 本州岛C. 四国岛D. 九州岛
【答案】A
【解析】
【详解】据图可知,受纬度因素的影响,从3月到5月,樱花依次从南向北开放,也就是沿九州岛、四国岛、本州岛、北海道岛依次开放,所以为了感受樱花的魅力,小明小明在5月初去日本看樱花,应去北海道岛,A正确;本州岛樱花的开放时间为3月底到4月,四国岛和九州岛樱花的开放时间在3月,BCD错误。故选A。
10. 东南亚成为世界重要的热带作物生产基地的主要原因是( )
A. 气候湿热,适宜种植热带作物B. 殖民统治的结果
C. 火山较多,火山灰是肥沃的土壤D. 种植历史悠久,技术水平高
【答案】A
【解析】
【详解】东南亚以热带季风和热带雨林气候为主,气候高温多雨,雨热同期,适合水稻和天然橡胶等热带经济作物生长,是世界上经济作物种植集中的地区之一,与BCD错误,故选A。
11. 2023年“五一”假期,我国消费持续升温,人们出行出游热情高涨。东南亚成为许多中国人出境游的火爆目的地之一,其优势条件是( )
A. 东南亚雪峰高耸,是登山和滑雪的理想场所
B. 博物馆、艺术馆、音乐厅等在世界上享有盛誉
C. 东南亚的热带风光旖旎,而我国主要在温带地区
D. 东南亚发达国家集中,交通便利,接待服务水平高
【答案】C
【解析】
【详解】东南亚绝大部分位于热带,全年高温,没有高耸的雪峰,不适合滑雪,A错误;博物馆、艺术馆、音乐厅等在世界上享有盛誉的是欧洲西部,B错误;东南亚有独特的热带自然景观、风土人情和宗教文化,而我国主要在温带地区,和我国广大地区有较大差异,C正确;东南亚为发展中国家,D错误。故选C。
12. 家住黑龙江的小明到东南亚旅行,不需要携带的物品是( )
A. 雨伞B. 防晒霜C. 手机D. 羽绒服
【答案】D
【解析】
【详解】东南亚由中南半岛和马来群岛组成,中南半岛以热带季风气候为主,马来群岛以热带雨林气候为主,全年高温,降水充沛,旅行需要携带雨伞、防晒霜和必备物品手机,不需要携带羽绒服;ABC对,D错,故选D。
13. 印度有“世界办公室”之称,服务外包产业发展迅速,该产业的特点是( )
①信息技术含量高 ②利润高 ③资源消耗小 ④不需要劳动力.
A. ①②③B. ②③④C. ①③④D. ①②④
【答案】A
【解析】
【详解】服务外包产业具有信息技术含量高、利润大、资源消耗低、环境污染少、吸纳就业(特别是大学生就业)能力强、国际化水平高等特点.故选项A符合题意,故选A.
14. 印度人口的特点是( )
①人口众多②人口增长较慢③人口稀少④人口增长较快
A. ①②B. ②③C. ③④D. ①④
【答案】D
【解析】
【详解】印度人口的特点是但是①人口众多,仅次于中国;④人口增长较快,属于世界人口高增长率的国家;印度人口分布不均匀,恒河平原人和半岛沿海地区口比较稠密,高原内陆地区人口比较稀疏。故选D。
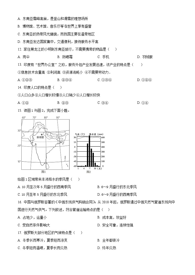
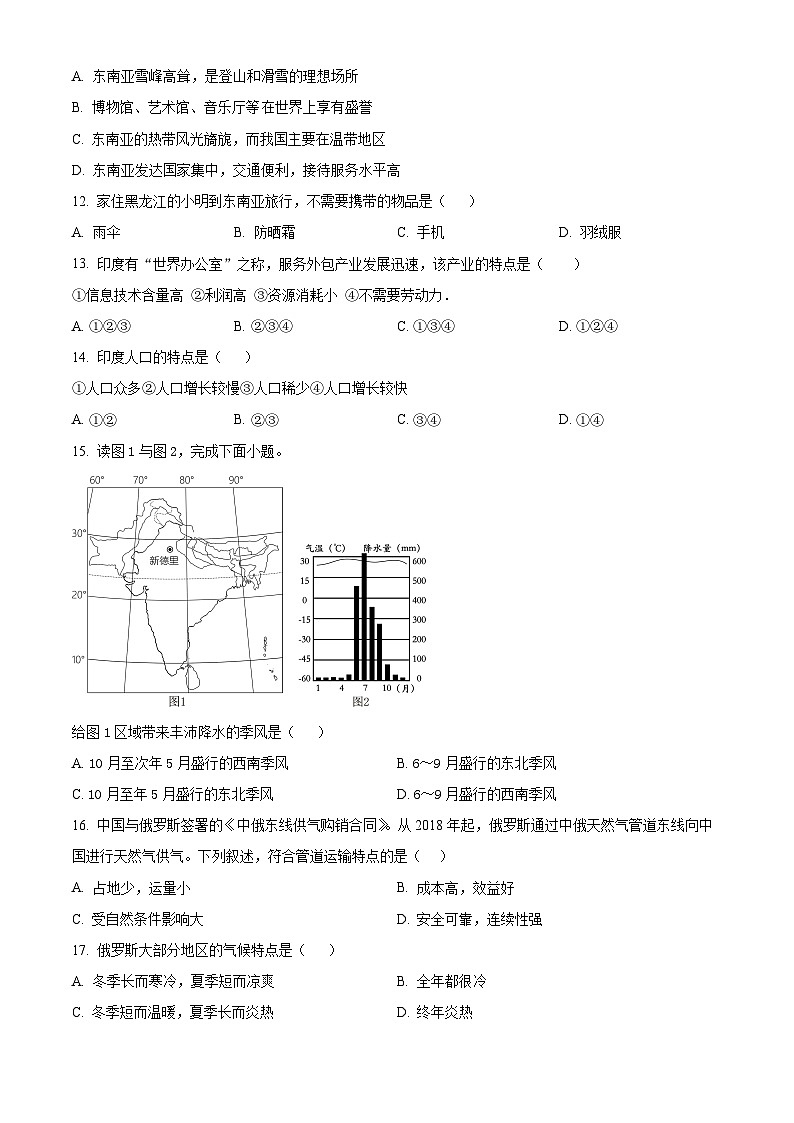
15. 读图1与图2,完成下面小题。
给图1区域带来丰沛降水的季风是( )
A. 10月至次年5月盛行的西南季风B. 6~9月盛行的东北季风
C. 10月至年5月盛行的东北季风D. 6~9月盛行的西南季风
【答案】D
【解析】
【详解】读图2可知,图1区域的降水主要集中在6~9月,说明给图1区域带来丰沛降水的季风是6~9月盛行的来自印度洋的西南季风,故选D。
16. 中国与俄罗斯签署的《中俄东线供气购销合同》。从2018年起,俄罗斯通过中俄天然气管道东线向中国进行天然气供气。下列叙述,符合管道运输特点的是( )
A. 占地少,运量小B. 成本高,效益好
C. 受自然条件影响大D. 安全可靠,连续性强
【答案】D
【解析】
【详解】管道运输运量大,A错。效益需要结合区域实际分析,所以B错。管道埋藏于地下,受自然条件影响小,C错。管道安全可靠、连续性强、可昼夜不停运输,D正确。故选D。
17. 俄罗斯大部分地区的气候特点是( )
A. 冬季长而寒冷,夏季短而凉爽B. 全年都很冷
C. 冬季短而温暖,夏季长而炎热D. 终年炎热
【答案】A
【解析】
【分析】
【详解】俄罗斯幅员辽阔,面积1709.8万千米,是世界上面积最大的国家,也是唯一地跨亚、欧两大洲和东、西两半球的国家。俄罗斯地处中、高纬度地区,以温带大陆性气候为主,冬季严寒而漫长,夏季凉爽而短促,A正确,故选A。
【点睛】
18. K3次列车是由北京开往莫斯科的国际列车。右上图为K3次列车线路示意图。乘坐K3次列车沿途可以看到( )
①世界最深湖泊——贝加尔湖 ②亚欧两洲分界线乌拉尔山
③俄罗斯的母亲河——伏尔加河 ④莫斯科的居民以黄色人种为主
A. ①②③B. ①②④C. ①③④D. ②③④
【答案】A
【解析】
【详解】据图可知,K3次列车由北京开往莫斯科,沿途经过世界最深的湖泊——贝加尔湖 、亚欧两洲分界线乌拉尔山、俄罗斯的母亲河——伏尔加河,①②③正确,莫斯科的居民以白色人种为主,④错误,故选A。
19. 北京首趟中欧班列2023年3月16日开行,行程约9000公里,直达莫斯科。读图,列车上物资满满,物资清单中最不可能出现的是( )
A. 建材、汽车配件B. 家电、家居C. 服装、玩具D. 煤炭、木材
【答案】D
【解析】
【详解】 俄罗斯煤炭、石油、天然气、森林等资源十分丰富,大量出口,但服装、玩具、家电、家居等轻工业的发展却相对滞后,建材和汽车配件产业也比较落后,故从中国到俄罗斯的列车上物资满满,物资清单中最不可能出现的是煤炭、木材,D符合题意。故选D。
20. 读俄罗斯沿60°N纬线地形剖面图,甲乙丙丁代表地形区,其中叙述正确的是( )
A. 甲是东欧平原
B. 乙是中西伯利亚高原
C. 俄罗斯地形以山地和高原为主
D. 叶尼塞河是亚洲和欧洲的分界线
【答案】A
【解析】
【详解】图中甲位于乌拉尔山以西,为东欧平原,A正确;乙位于乌拉尔以东,是西西伯利亚平原,,B错;俄罗斯地形以平原、高原为主,C错误;乌拉尔山脉、乌拉尔河是亚洲和欧洲分界线,叶尼塞河位于亚洲,D错误。故选A。
二、解答题(共60分)
21. 读下图,回答下列问题。
(1)由图可知,亚洲主要位于东西半球中的____半球,南北半球中的北半球。
(2)由图可知,亚洲大致介于南纬11°至北纬81°之间,地跨热带、北温带、北寒带;亚洲东西跨经度____多度,东西时差近11个小时。
(3)图中数字所在半岛位于亚洲分区中的哪一区域?
①位于____,②位于____,③位于____。
【答案】(1)东 (2)160
(3) ①. 西亚 ②. 南亚 ③. 东南亚
【解析】
【分析】本题以亚洲位置和范围图为材料,考查半球划分、亚洲分区等知识,考查学生读图能力及对基础知识的掌握。
【小问1详解】
由图示可以粗略估计,亚洲的纬度范围为11°S~0°~81°N,绝大部分在北纬,即绝大部分在北半球;亚洲经度范围为26°E~180°~170°W,绝大部分位于26°E~160°E之间,即绝大部分位于东半球。
【小问2详解】
结合上题分析可知,亚洲经度范围为26°E~180°~170°W,跨160多个经度,东西时差接近11个小时。
【小问3详解】
人们根据亚洲的地理特点,把它分为东亚、东南亚、南亚、西亚、中亚和北亚六大地理单元。读图可知,①为阿拉伯半岛,位于西亚,②为印度半岛,位于南亚,③为中南半岛,位于东南亚。
22. 2022年6月21日,首届俄吉国际工业博览会在吉尔吉斯斯坦首都举行。读俄罗斯主要工业区分布图,完成下列问题。
(1)俄吉国际工业博览会上俄罗斯展示了钢铁、交通等领域的创新产品,体现了俄罗斯的工业特点是_______(填“重”或“轻”)工业发达。
(2)据图可知,俄罗斯欧洲部分铁路线密集,以首都_______为中心呈_______状分布。
(3)据图可知,俄罗斯主要工业区靠近________和_______。
(4)俄罗斯河流众多,但主要工业区之间主要的交通运输方式是_______运输,原因是_______。
【答案】(1)重 (2) ①. 莫斯科 ②. 放射
(3) ① 矿产资源 ②. 铁路线
(4) ①. 铁路 ②. 俄罗斯铁路线呈东西方向延伸,连接了主要工业区:河流多南北流向,与运输需求方向不一致,且河流结冰期长,航运价值低
【解析】
【分析】本大题以俄罗斯主要工业区分布图为材料设置试题,涉及俄罗斯的工业及其分布、首都、运输方式等相关知识,考查学生相关知识掌握程度和阐释地理事物的能力,体现区域认知、综合思维的核心素养。
【小问1详解】
根据所学知识,钢铁、交通属于重工业,体现了俄罗斯工业特点是重工业发达。
【小问2详解】
俄罗斯的首都是莫斯科,是俄罗斯最大的城市;欧洲部分铁路线密集,以莫斯科为中心呈放射状分布,亚洲部分铁路线稀疏。
【小问3详解】
依据所给材料和所学知识分析,俄罗斯各类矿产资源丰富的地区和铁路较为密集的地区出现了面积较大的工业区,因此俄罗斯主要工业区的分布特点为靠近矿产资源产地和沿铁路线分布。
【小问4详解】
依据所给材料和所学知识分析,俄罗斯河流众多,但主要工业区之间主要的交通运输方式是铁路运输,原因是俄罗斯的铁路线呈现东西方向延伸,连接了主要的工业区,且俄罗斯的河流大多自南向北流淌,由于所处纬度较高的原因,河流结冰期较长,航运价值低。
23. 阅读图文材料,完成下列各题。
随着“一带一路”倡议逐步落实,沿线众多国家的命运更紧密地交织在一起,每天有大量人员和物资往返于中国和“一带一路”沿线,其中往来最频繁的区域,就是东南亚地区。
材料一
材料二
(1)东南亚位于亚洲东南部,包括中南半岛和______群岛两大部分,中南半岛上山脉、大河多由北向南延伸,具有______的特点。中南半岛的大城市主要分布在河流沿岸及______,其有利条件______。
(2)根据材料一,分析曼谷的气候类型______,其特征为______。
(3)根据材料二,东南亚地处“十字路口”。位于马来半岛和______岛之间的马六甲海峡,是______、非洲 与东南亚、东亚各港口最短航线的必经之地,是连接太平洋与______洋的重要海上通道。
(4)近几年,随着“一带一路”倡议的实施,我国不少企业选择到东南亚投资建厂,例如生产轮胎。我国企业到东南亚投资建轮胎厂的主要原因______。
【答案】(1) ①. 马来 ②. 山河相间,纵列分布 ③. 河口三角洲 ④. 地形平坦,土壤肥沃,易于灌溉,交通便利等(答案合理即可)
(2) ①. 热带季风 ②. 全年高温,降水有明显的旱季和雨季
(3) ①. 苏门答腊 ②. 欧洲 ③. 印度
(4)轮胎的主要原料是橡胶,东南亚高温多雨的气候适宜橡胶的生长。靠近原料产地,可降低生产成本。(答案合理即可)
【解析】
【分析】本题以东南亚部分地区简图、曼谷多年平均各月气温和降水量图和经过马六甲海峡的航线示意图为素材,设置了4道小题,涉及东南亚的组成、地形特点、气候、城市分布、马六甲的地理位置等知识点,要求学生具有一定的读图识图能力及运用所学知识分析问题和解决问题的能力,旨在培养学生区域认知和综合思维的核心素养。
【小问1详解】
东南亚位于亚洲东南部,包括中南半岛和马来群岛两大部分,处在亚洲与大洋洲、印度洋与太平洋的“十字路口”。东南亚中南半岛上山脉、河流多由北向南延伸,形成了山河相间、纵列分布的特点,自西向东有伊洛瓦底江、萨尔温江、湄南河、湄公河和红河,河流自北向南流,流入印度洋和太平洋。中南半岛的大城市主要分布在河流沿岸及河口三角洲,其主要原因是这里地形平坦、土壤肥沃,水源充足,易于灌溉、气候湿润、交通便利,工农业发达等。
【小问2详解】
据东南亚部分地区简图可知,泰国曼谷地处热带;根据曼谷多年平均月气温和降水量图可知,气候特点是终年高温,降水分旱雨两季,属于热带季风气候。
【小问3详解】
根据材料二可知,东南亚地处亚洲与大洋洲、太平洋与印度洋之间的“十字路口”,自古至今都是东西联系的交通要道,近代东南亚发展为世界海洋运输和航空运输的重要枢纽,马六甲海峡位于马来半岛和苏门达腊岛之间,是欧洲、非洲与东南亚、东亚各港口之间最短航线的必经之地,是连接太平洋与印度洋的重要海上通道,称之为“海上生命线”。
【小问4详解】
根据所学知识可知,泰国是世界上最大的天然橡胶生产国与出口国,轮胎的主要原料是橡胶,东南亚高温多雨的气候适宜橡胶的生长,且靠近原料产地,可降低生产成本;当地的劳动力也较为廉价与充足,适宜投资建厂。
四川省江阳区第二学区2023-2024学年七年级下学期期中地理试题(原卷版+解析版): 这是一份四川省江阳区第二学区2023-2024学年七年级下学期期中地理试题(原卷版+解析版),文件包含四川省江阳区第二学区2023-2024学年七年级下学期期中地理试题原卷版docx、四川省江阳区第二学区2023-2024学年七年级下学期期中地理试题解析版docx等2份试卷配套教学资源,其中试卷共19页, 欢迎下载使用。
四川省绵阳市安州区2023-2024学年八年级下学期期中地理试题(原卷版+解析版): 这是一份四川省绵阳市安州区2023-2024学年八年级下学期期中地理试题(原卷版+解析版),文件包含四川省绵阳市安州区2023-2024学年八年级下学期期中地理试题原卷版docx、四川省绵阳市安州区2023-2024学年八年级下学期期中地理试题解析版docx等2份试卷配套教学资源,其中试卷共25页, 欢迎下载使用。
四川省绵阳市安州区2023-2024学年七年级下学期期中地理试题(原卷版+解析版): 这是一份四川省绵阳市安州区2023-2024学年七年级下学期期中地理试题(原卷版+解析版),文件包含四川省绵阳市安州区2023-2024学年七年级下学期期中地理试题原卷版docx、四川省绵阳市安州区2023-2024学年七年级下学期期中地理试题解析版docx等2份试卷配套教学资源,其中试卷共22页, 欢迎下载使用。