四川省内江市第六中学2023-2024学年下期九年级化学二模考试试题(原卷版+解析版)
展开可能用到的相对原子质量:H-1 C-12 O-16 S-32 Ca-40
A卷
一、选择题(本大题共12个小题,每小题4分,共48分,每小题只有一个符合题意的选项)
1. 《天工开物》是我国古代科技发展的智慧结晶,下列记载的造物过程涉及化学变化的是
A. 楠木制舟B. 轧蔗取浆C. 沙里淘金D. 烧石成灰
2. 意大利科学家最近合成了新型的氧分子,对其说法正确的是
A. 是一种新型的化合物B. 是一种混合物
C. 和都是氧元素的单质D. 一个分子含有2个分子
3. 下列化学用语表述正确的是
A. 1个亚铁离子:Fe2+B. 2个氢原子:H2
C. 3个氨分子:D. 高锰酸钾:
4. 化学基本观念形成有助于我们更好地学习化学。下列化学观念错误的是
A. 微粒观:闻到桂花香是因为分子在不断运动
B. 元素观:一氧化碳和二氧化碳的组成元素相同,化学性质相似
C. 实验观:电解水实验中观察到正极和负极产生气体的体积比为1:2
D. 价值观:利用化学知识治理环境污染,改善我们的生存环境
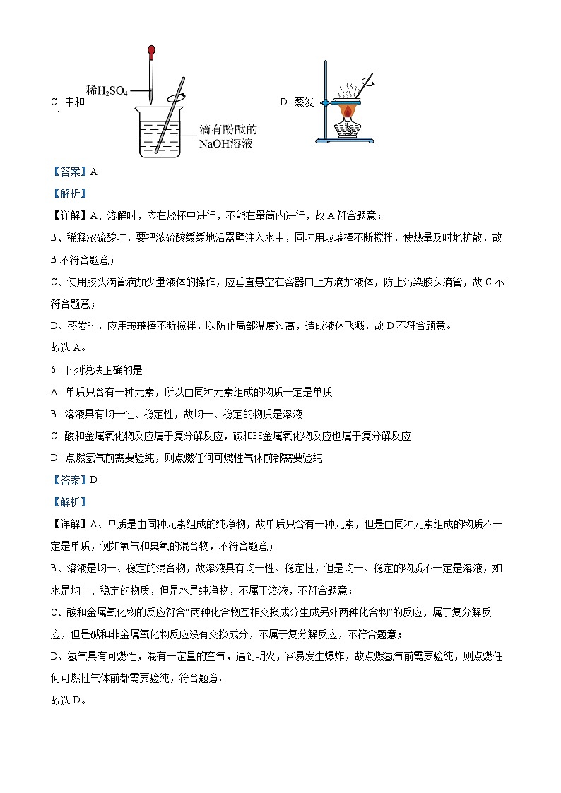
5. 某同学在演示酸碱中和实验,并利用反应后的溶液获得固体,其中操作不正确的是
A 溶解B. 稀释
C. 中和D. 蒸发
6. 下列说法正确的是
A. 单质只含有一种元素,所以由同种元素组成的物质一定是单质
B. 溶液具有均一性、稳定性,故均一、稳定的物质是溶液
C. 酸和金属氧化物反应属于复分解反应,碱和非金属氧化物反应也属于复分解反应
D. 点燃氢气前需要验纯,则点燃任何可燃性气体前都需要验纯
7. 煤气厂常在家用煤气(含有一氧化碳)中掺入微量具有难闻气味的乙硫醇(C2H6S),一旦煤气泄漏,容易引起人们警觉。下列关于乙硫醇的说法正确的是
A. 乙硫醇由碳、氢、硫三种元素组成
B. 乙硫醇中含有硫单质
C. 乙硫醇由2个碳原子、6个氢原子和1个硫原子构成
D. 乙硫醇中氢元素的质量分数最大
8. 将一定量的铁粉加入MgSO4和CuSO4的混合溶液中,充分反应后过滤,得滤液M和滤渣N.然后,向滤渣N中加入足量的稀盐酸,有气泡产生。根据实验现象判断,则滤渣中一定含有
A. 铁、铜B. 铜C. 铜、镁D. 铁、镁、铜
9. 某同学用下图装置探究磷燃烧的条件,下列有关说法错误的是
A. 实验室可通过加热制取
B. 通入后,白磷燃烧,说用物质燃烧的条件只需要
C. 通入后,红磷不燃烧,白磷燃烧,说明白磷着火点比红磷低
D. 通入后,白磷燃烧,产生大量白烟
10. 下列实验操作能达成实验目的是
A. AB. BC. CD. D
11. 如图为两种固体物质(不含结晶水)的溶解度曲线,下列说法正确的是
A. 乙的饱和溶液由t2℃降温至t1℃,变为不饱和溶液
B. t2℃等质量的甲、乙两种物质的饱和溶液中,溶质的质量一定是甲大于乙
C. t1℃甲、乙两种物质的饱和溶液中溶质的质量分数都是50%
D. 甲溶液中含有少量乙,可用蒸发溶剂的方法提纯甲
12. 除去下列物质中的杂质,所选择的方法正确的是
A. AB. BC. CD. D
二、填空题(本大题共4个小题,每空3分,共24分)
13. 某校在“国际化学年”中开展了以下趣味活动。
(1)“1+1<2”:将100 mL酒精与100 mL水充分混合后,体积小于200 mL。用分子的观点解释这一现象:______。
(2)“指纹鉴定”: 向指纹上喷硝酸银溶液, 指纹汗液中含有的氯化钠会转化成氯化银不溶物。写出这一反应的化学方程式:______。
14. 元素周期表是我们学习化学的重要工具。下表是倩倩同学绘制的元素周期表的一部分,根据此表回答问题。
(1)表中有一处元素符号书写不正确,应该改____________。
(2)表格中②和③两种元素组成化合物的化学式____________。
15. 近年来,我国航天事业飞速发展。“神舟十三号”火箭使用偏二甲肼(C2H8N2)和四氧化二氮作为推进剂,下图为二者燃烧时反应的微观示意图。
(1)该反应前后的物质中属于单质的是______(写化学式)。
(2)从“嫦娥五号”取回的月壤中发现了一种具有催化活性的物质,该物质能在光照下将CO2与H2转为CH4和H2O,反应的化学方程式为____________。
16. 化学让世界更美好,随着社会发展,人类对能源需求越来越大,请用所学知识回答问题:
(1)火药起源于唐朝。为使烟火产生耀眼的白光,可在火药中加入______(填物质名称)
(2)铅蓄电池放电过程中,反应化学方程式为,据此可知,电池在放电时,溶液的pH不断______(填“增大”、“减小”或“不变”)。
三、实验题(18分,每空2分)
17. 实验是化学学习的一个重要途径。在之前的学习中,我们了解到有六种途径可以制得氧气,如图1所示,图2是实验室制氧气常用的装置。
(1)图1六种制氧气途径中D跟其他五种途径有本质区别,则D的原料是______;
(2)绿色化学倡导节省资源和节能环保等理念,根据“绿色化学”理念,通常______(填字母代号)途径是实验室制氧气的最佳方法;
(3)写出装置中仪器的名称:a______;
(4)小明同学选择图1中的途径B制备并收集较为纯净的氧气,他应在图2中选择的装置______,反应的化学方程式是为____________;
(5)若用E装置收集氧气,应从导管口______(填导管字母)进入,验满的方法为:____________;
(6)乙炔是一种可燃性气体,密度略小于空气,难溶于水,它可由电石(主要成分是碳化钙)与水反应生成。化学小组同学用B装置制取乙炔时发现反应剧烈,不易收集。为获得平稳的气流,写出对该装置进行的改进措施____________。若用盛满水的E装置收集乙炔,气体应从导管口______(填导管口字母)进入。
四、计算题
18. 传统中药“金银花”的有效成分“绿原酸”具有抗菌杀毒的作用,其分子式为()。已知“绿原酸”的相对分子质量是354,请你计算:
(1)中______。
(2)“绿原酸”中碳元素和氧元素的质量比为______(写最简比)。
(3)“绿原酸”中氧元素的质量分数为______(结果精确到0.1%)。
B卷
19. 某油脂厂废弃的催化剂含金属Ni、Al、Fe及其氧化物。采用如图工艺流程回收其中的镍制备硫酸镍晶体:
回答下列问题:
(1)的名称为偏铝酸钠,它所属物质类别是______。(填“酸”、“碱”、“盐”或“氧化物”)
(2)步骤③中的作用是将转化为______。
(3)步骤④生成的化学方程式为____________,所属基本反应类型为____________。
(4)步骤⑤需要进行的操作为:蒸发浓缩、冷却结晶、______、洗涤。
(5)已知铁能与硫酸镍溶液发生置换反应,则Ni、Al、Fe三种金属在溶液中的活动性由强到弱的顺序为____________。
20. 化学老师在“科技社团”延时服务活动时,拿出了一瓶标签残损的盐溶液(如图),请你和该社团成员一起参加本次探究之旅。
【提出问题】该溶液中溶质是什么?它是否具有盐的化学性质?
探究一:该瓶溶液中的溶质是什么?
【猜想与假设】猜想一:根据残损标签信息,老师提出该溶液中溶质可能是
猜想二:根据残损标签信息,社团团长提出该溶液中溶质可能是
猜想三:根据残损标签信息,你提出该溶液中溶质可能是
【查阅资料】
ⅰ.能与足量盐酸反应,化学方程式为;不与盐酸反应。
ⅱ.能使澄清石灰水变浑浊。
ⅲ.将通入品红溶液中,品红溶液褪色,且加热后又恢复红色,不能使品红溶液褪色。
【设计方案】经讨论,大家决定进行以下探究来检验。
【实验探究1】
(1)请补全表格。
【讨论交流】
(2)大家一致认为步骤b得出的结论不准确,原因是____________,要确认猜想三成立的操作及现象是____________。
【实验结论】猜想三成立。
探究二:该溶质是否具有盐的化学性质?
【实验探究2】
(3)同学们分别取该溶液少许于A、B、C、D四支试管中,按如图分别加入一定量的物质进行实验。
①A试管中发生的实验现象是____________。
②C试管中发生反应的化学方程式是____________。
【实验结论】经过实验探究,大家一致认为该物质具有盐的化学性质。
21. 化学兴趣小组为测定某大理石样品中碳酸钙的含量,进行如下实验:取20 g样品于烧杯中,向其中加入质量分数为5%的稀盐酸(样品中杂质不与盐酸反应),生成气体的质量与加入盐酸的质量关系如图所示,请回答下列问题:
(1)图中“A”点的溶质是______。(填化学式)。
(2)计算该样品中碳酸钙的质量分数。(写出计算过程)选项
实验目的
实验操作
A
验证质量守恒定律
称量镁条在空气中点燃前、后固体的质量
B
检验CO2是否集满
向集气瓶中加入澄清石灰水,振荡
C
比较合金与纯金属的硬度
用黄铜片和纯铜片相互刻划
D
证明CO2能与水反应
向盛满CO2的塑料瓶中倒水,拧紧瓶盖并振荡,观察现象
序号
物质
杂质
除杂方法
A
将气体通过生石灰
B
泥沙
加水溶解、过滤、洗涤、干燥
C
加入足量稀硫酸,过滤,洗涤,干燥
D
溶液
向溶液中加入适量的溶液,过滤
操作步骤
现象
结论
a.取少量溶液于试管中,向其中加入足量稀盐酸
有气泡产生
猜想______不成立
b.将产生的气体通入澄清石灰水中
______
猜想三成立
2024年四川省内江市第二中学中考一模化学试题(原卷版+解析版): 这是一份2024年四川省内江市第二中学中考一模化学试题(原卷版+解析版),文件包含2024年四川省内江市第二中学中考一模化学试题原卷版docx、2024年四川省内江市第二中学中考一模化学试题解析版docx等2份试卷配套教学资源,其中试卷共20页, 欢迎下载使用。
2023年四川省内江市第一中学中考一模化学试题(原卷版+解析版): 这是一份2023年四川省内江市第一中学中考一模化学试题(原卷版+解析版),文件包含2023年四川省内江市第一中学中考一模化学试题原卷版docx、2023年四川省内江市第一中学中考一模化学试题解析版docx等2份试卷配套教学资源,其中试卷共20页, 欢迎下载使用。
2023年四川省内江市第一中学中考二模化学试题(原卷版+解析版): 这是一份2023年四川省内江市第一中学中考二模化学试题(原卷版+解析版),文件包含2023年四川省内江市第一中学中考二模化学试题原卷版docx、2023年四川省内江市第一中学中考二模化学试题解析版docx等2份试卷配套教学资源,其中试卷共23页, 欢迎下载使用。

