





湖南省名校联考联合体2023-2024学年高一下学期期中考试地理试题(原卷版+解析版)
展开时量:75分钟满分:100分
第Ⅰ卷选择题(共60分)
一、单选题(本题共30小题,每小题2分,共60分。在每小题给出的四个选项中,只有一项是符合题目要求的)。
美国大峡谷位于西部科罗拉多高原上,平均深度超过1500米,是举世闻名的自然奇观,有“活的地质史教科书”之称。图为美国大峡谷一段,两侧裸露出清晰可见的沉积地层。据此完成下面小题。
1. 美国大峡谷形成的主要过程是( )
A. 沉积作用--流水侵蚀--地壳抬升B. 沉积作用--地壳抬升—流水侵蚀
C. 地壳抬升—沉积作用—流水侵蚀D. 地壳抬升—流水侵蚀—沉积作用
2. 美国大峡谷有“活的地质史教科书”之称的主要原因是( )
A. 有丰富的各类矿产资源B. 峡谷形成年代比较久远
C. 地层有各时期代表化石D. 地层有丰富多样的岩石
【答案】1. B 2. C
【解析】
【1题详解】
结合景观可知,美国大峡谷是在巨厚的沉积地层基础上由河流深切形成的,其形成过程是沉积作用形成沉积岩,地壳抬升,河流落差增大,流速加快,河流下切侵蚀加剧,形成大峡谷,综上所述,B正确,ACD错误。故选B。
2题详解】
地层中是否含有矿产资源并不能反映地质历史,A错误;形成年代久远不一定便于科研,B错误;美国大峡谷有“活的地质史教科书”之称的主要原因是裸露的地层有各时期代表性化石,C正确;丰富多样的岩石若没有化石,不能体现沉积环境,对于研究地质历史影响不大,D错误。故选C。
【点睛】世界上大多数峡谷的成因都是内力作用与外力作用共同影响的结果。内力作用使得地壳抬升,外力作用以流水下切侵蚀为主。
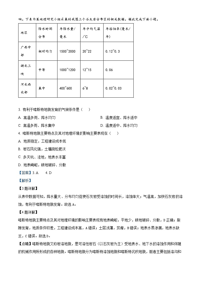
喀斯特地貌在我国分布广泛,对地理环境特征具有重要影响,其发育受到岩石、气候等多种因素影响。下表为某地理研究小组采集的我国三个石灰岩分布区的相关数据。据此完成下面小题。
3. 有利于喀斯特地貌发育的气候条件是( )
A. 高温多雨、降水均匀B. 温度适宜、降水适中
C. 高温多雨、降水集中D. 温度适中、降水均匀
4. 喀斯特地貌主要特点及其对地理环境影响主要表现在( )
A. 地质稳定,工程建设成本低
B. 岩石风化强,土壤疏松肥沃
C. 多天坑、洼地,地表水丰富
D. 地表崎岖,耕地破碎、分散
【答案】3. A 4. D
【解析】
【3题详解】
从表中数据可知,降水量大、分布均匀促使石灰岩受溶蚀的时间长,溶蚀率大;气温高,加快石灰岩的溶蚀,有利于喀斯特地貌发育。故选A。
【4题详解】
喀斯特地貌主要特点及其对地理环境的影响主要表现有地表崎岖,平地少,耕地破碎、分散,D正确;裂隙发育,地质条件较差,工程建设成本高,A错误;土层浅薄,贫瘠,B错误;地表水易渗漏,地表水缺乏,C错误。故选D。
【点睛】喀斯特地貌又称岩溶地貌,是可溶性岩石(以石灰岩为主)受地表水、地下水的溶蚀作用和伴随的机械作用所形成的各种地貌。喀斯特地貌分为喀斯特溶蚀地貌和喀斯特沉积地貌,前者主要包括溶沟和石芽、峰林和孤峰以及溶斗和地下溶洞等;后者主要有各种形态的石钟乳、石笋、石柱和钙华等。
江苏省南部夏季较湿热,冬季较寒冷。当地农村传统民居多坐北朝南,中间是堂屋,东西各有一厢房,屋前一般为水泥地面或石质院坝,屋后种植林木。夏季白天打开前门后窗,纳凉效果好。下图示意该地区农村传统民居侧面示意图。据此完成下面小题。
5. 下图中符合夏季白天纳凉效果好时热力环流状况的是( )
A. B.
C. D.
6. 结合区域特征,为抵御冬季冷空气且提高室内保暖效果,最适宜在屋后栽种( )
A. 针叶林B. 落叶阔叶林
C. 常绿阔叶林D. 热带季雨林
【答案】5. B 6. C
【解析】
【5题详解】
根据热力环流原理,夏季白天屋前院子的水泥地面或石质院坝升温快,气流上升,形成低压;屋后种植林木的泥地升温慢,气流下沉,形成高压;当堂屋前门和后窗都打开时,气流由屋后高压流向屋前低压,通风纳凉效果好,B正确,ACD错。故选B。
【6题详解】
结合材料可知,该地冬季吹偏北风,冬季关闭后窗后室内保暖效果更好,在屋后栽种的植物应该以防风效果好的林木为主,结合当地为亚热带气候,故适宜栽种常绿阔叶林,C正确,ABD错。故选C。
【点睛】热力环流在建筑中的运用:热力环流的实质是同一水平面的两个区域冷热不均引起气压差异和空气运动,所以只要是存在热力差异的两地,就可以形成热力环流。人们可以利用这一原理,营造热力差异,促进热力环流的形成,从而在建筑中形成更适宜的小环境。白天,在太阳照射下,山林增温慢,气温较低,空气下沉,近地面形成高压,石质地面增温快,气温较高,空气上升,近地面形成低压。近地面空气由山林流向石质地面,从房屋中穿过形成“穿堂风”。夜晚,石质地面降温快,温度低,空气下沉,近地面形成高压,而山林降温慢,温度高,空气上升,近地面形成低压。近地面空气由石质地面流向山林,从房屋中穿过,形成方向相反的“穿堂风”。而人为营造的石质地面是为了增加房屋前后的温差,以促进热力环流的形成。
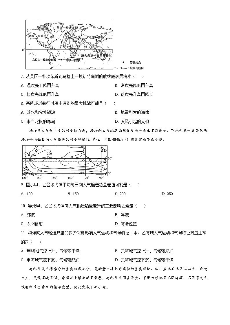
2023年9月3日,里程长达4万海里的环球帆船赛在英国朴次茅斯正式起航,包括“青岛号”和“珠海号”在内的11支参赛队将展开为期近一年、包含多个参赛段的航行。参赛队于2024年3月下旬先后抵达中国珠海和青岛,而后前往美国西雅图等地,最终返回英国朴次茅斯。下图示意2023—2024环球帆船赛航线图。据此完成下面小题。
7. 从英国一朴次茅斯到乌拉圭一埃斯特角城的航线段表层海水( )
A. 温度先下降再升高B. 密度先降低再升高
C. 盐度先降低再升高D. 盐度先升高再降低
8. 赛队环球航行过程中遇到的最大挑战可能是( )
A. 淡水和食物短缺B. 地震引发的海啸
C. 来自北极的寒潮D. 强风引起的大浪
【答案】7. B 8. D
【解析】
【7题详解】
结合所学知识可知,该段航线从北半球温带海域到南半球温带海域、海水温度先升高再降低,海水盐度先升高再降低、再升高再降低,密度先降低再升高。综上所述,B正确,ACD错误,故选B。
【8题详解】
从2023年9月到2024年夏秋季,赛队环球航行过程中遇到的最大威胁可能是强风引起的大浪、热带的酷热高温等,D正确;沿途有各方面保障,淡水和食物不会短缺,A错误;地震引发的海啸具有偶然性,B错误;北极寒潮主要是12月-次年2月多发,此时段航行在南半球或低纬度地区,C错误。故选D。
【点睛】海水温度影响因素 ①纬度:不同纬度得到的太阳辐射不同,则温度不同。全球海水温度分布规律:由低纬度海区向高纬度海区递减。②洋流:同纬度海区,暖流流经海水温度较高,寒流流经海水温度较低。③季节:夏季海水温度高,冬季海水温度低。④深度:表层海水随深度的增加而显著递减,1000米以内变化较明显,1000米——2000米变化较小,2000米以常年保持低温状态。
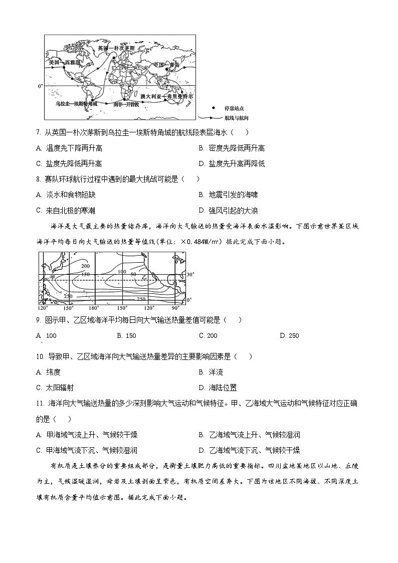
海洋是大气最主要的热量储存库,海洋向大气输送的热量受海洋表面水温影响。下图示意世界某区域海洋平均每日向大气输送的热量等值线(单位:×0.484W/㎡)据此完成下面小题。
9. 图示甲、乙区域海洋平均每日向大气输送热量差值可能是( )
A. 100B. 150C. 200D. 250
10. 导致甲、乙区域海洋向大气输送热量差异的主要影响因素是( )
A. 纬度B. 洋流
C. 太阳辐射D. 海陆位置
11. 海洋向大气输送热量的多少深刻影响大气运动和气候特征。甲、乙海域大气运动和气候特征对应正确的是( )
A. 甲海域气流上升、气候较干燥B. 乙海域气流上升、气候较湿润
C. 甲海域气流下沉、气候较湿润D. 乙海域气流下沉、气候较干燥
【答案】9. C 10. B 11. D
【解析】
【9题详解】
甲海域的热量值为200~250,乙海域的热量值为0~50,故两者差值可能为150~250,故选C。
【10题详解】
从图上可以看出,根据洋流分布,乙海域有寒流流经,降温效果明显,水温低,蒸发弱,向大气输送的热量少;而甲海域有暖流流经,增温效果明显,水温高,蒸发强,因此向大气输送的热量多,B正确。纬度、太阳辐射以及海陆位置等差异不大,ACD错误。故选B。
【11题详解】
甲海域水温高,空气膨胀上升,盛行上升气流,多阴雨,气候湿润;乙海域水温低,空气收缩下沉,盛行下沉气流,少雨,气候干燥。综上所述,D正确,ABC错误,故选D。
【点睛】洋流对地理环境影响:①影响沿岸气候:暖流增温增湿,寒流降温减湿。②对渔场分布的影响:寒暖流交汇处以及上升补偿流附近,底层营养物质上涌,藻类以及浮游生物丰富,饵料充足,鱼类资源丰富。③对海洋航行的影响:顺洋流航行速度加快且节省燃料;寒暖流相遇附近海雾较多,北极地区的冰山随洋流南下,都会影响海洋航行安全。④对污染物的影响:一方面加快了污染物的净化速度,另一方面也扩大了污染物的影响范围。
有机质是土壤养分的重要组成部分,是衡量土壤肥力高低的重要指标。四川盆地某地区以山地、丘陵为主,气候温暖湿润,母岩及土壤剖面呈紫色,有机质空间差异大。下图为该地区不同海拔、不同深度土壤有机质含量平均值示意图。据此完成下面小题。
12. 该地区土壤剖面呈紫色,形成这种土壤现象的主导因素是( )
A. 气候B. 地形C. 生物D. 成土母质
13. 该地区土壤有机质含量的分布特征是( )
①与海拔呈正相关②与海拔呈负相关③与土层深度呈正相关④与土层深度呈负相关
A. ①③B. ①④C. ②③D. ②④
【答案】12. D 13. B
【解析】
【12题详解】
生物、气候、成土母质、地形、时间是形成土壤的因素,成土母质作为土壤物质基础,土壤剖面为紫色,主要成因是成土母质,D正确;气候、地形、生物对于土壤剖面颜色影响小,ABC错误。故选D。
【13题详解】
读图可知,同一土层深度,海拔越高,土壤有机质含量越高,即土壤有机质含量与海拔呈正相关,①正确;②错误;同一海拔范围的土壤,随土层深度增加,有机质含量减小,即土壤有机质含量与土层深度呈负相关,④正确,③错误。综上所述,B正确,ACD错误。故选B。
【点睛】影响土壤肥力的主要因素有:成土母质(决定了土壤矿物质成分和养分状况)、生物因素(有机质的提供以及土壤中的微生物对有机质的分解速度)、气候因素(湿热地区土壤化学风化作用以及淋溶作用强,冷湿环境有利于土壤有机质的积累)、时间因素(影响土壤层的厚度)以及人为因素等。
红树林是主要生长在热带和亚热带淤泥深厚的潮间带(见下图),以红树植物为主体的湿地木本植物群落。中国红树植物分布在广东、广西、海南、福建、浙江等省区。据此完成下面小题。
14. 据红树林生长环境,推测红树林的特点是( )
①不耐盐碱②喜暖怕寒③根系浅④多呼吸根
A. ①②B. ②③C. ②④D. ①④
15. 在泥沙沉积较快的河口及海岸地带,天然生长的红树林树龄( )
A. 由陆地向海洋渐小B. 由陆地向海洋渐老
C. 沿海岸线向北渐小D. 沿海岸线向北渐老
16. 目前我国红树林面积正在增加,对沿岸环境带来的影响有( )
①改善海洋水质②维护生物多样性③减少泥沙淤积④加剧沿海风浪
A. ①②B. ①③C. ②③D. ③④
【答案】14. C 15. A 16. A
【解析】
【14题详解】
红树林生长在热带、亚热带地区淤泥深厚的潮间带,喜暖怕寒,耐盐碱;生长地区多海风、海浪大,为防止冲击,生出很多支柱根,根系深且较发达;从根部长出许多指状的呼吸根露出于海滩地面,在潮水淹没时可以通气,综上所述,②④正确,①③错误。故选C。
【15题详解】
在泥沙沉积较快的河口及海岸地带,陆地不断向海洋淤积、扩展,为红树林的生长及发展提供了良好的条件,故红树林树龄由陆地向海洋渐小,A正确,B错。天然生长的红树林树龄并没有呈现出沿海岸线的变化,CD错。故选A。
【16题详解】
目前我国红树林面积正在增加,红树林生长在热带和亚热带淤泥深厚的潮间带,在净化海水、防风消浪、固碳储碳、维护生物多样性等方面发挥着重要作用,有“海岸卫士”“海洋绿肺”美誉,也是珍稀濒危水禽的重要栖息地,鱼、虾、蟹、贝类的生长繁殖场所,①②正确。红树林面积正在增加,促进泥沙淤积,③错。红树林面积增加,有效削减风浪,④错。故选A。
【点睛】红树林是热带、亚热带海湾、河口泥滩上特有的常绿灌木和小乔木群落;它生长于陆地与海洋交界带的滩涂浅滩,是陆地向海洋过度的特殊生态系;突出特征是根系发达、能在海水中生长。有防风消浪、促淤保滩、固岸护堤、提供生物栖息地、净化海水和空气的功能,被称为“消浪先锋、海岸卫士”。
近些年,我国人口老龄化趋势越来越明显,但各省级行政区存在明显差异,与区域经济发展水平存在不协调的现象。下图为2020年我国各省区老年人口比例与人均国内生产总值四分类图(图中参考线为全国60岁及以上老年人口比例和人均国内生产总值)。据此完成下面小题。
17. 下列地区中,社会养老压力最大的是( )
A. 东部沿海地区B. 西南地区
C. 西北地区D. 东北地区
18. 广东人口老龄化程度较低,主要原因是( )
A. 青壮年迁入多B. 老年人口迁出多
C. 人口出生率高D. 医疗卫生条件好
19. 为缓解老龄化进程,我国应该( )
A. 加快延迟退休步伐B. 增加激励生育措施
C. 扩大外来移民规模D. 完善养老保障体系
【答案】17. D 18. A 19. B
【解析】
【17题详解】
结合材料信息可知,东部沿海地区如北京、上海、江苏、天津是“高老龄化程度-高经济水平”类型中的典型;东北地区的辽宁、吉林、黑龙江以及西南地区的四川是“高老龄化程度-低经济水平”类型中的典型;西北地区如新疆、宁夏属于“低老龄化程度-低经济水平”类型,经济发展水平不高,但保持相对年轻的年龄结构。综上,东北地区属“高老龄化程度-低经济水平”类型,俗称“未富先老”,社会养老压力最大。故选D。
【18题详解】
广东经济发展速度快,青壮年迁入多,人口老龄化程度低,并非老年人口迁出多,A正确,B错。广东经济发展水平高,人们生育观念转变,人口出生率不高,C错。医疗卫生条件好,人均寿命延长,会导致老龄化较高,D错。故选A。
【19题详解】
增加激励生育措施可以提高生育率,增加少年儿童比重,缓解人口老龄化,B正确。加快延迟退休步伐以及完善养老保障体系并不能减少老年人在总人口中占比增高的现状,AD错。扩大外来移民规模可能引发新的社会问题,不是最应该采取的措施,C错。故选B。
【点睛】人口老龄化:一个国家或地区60岁以上老年人口占人口总数的10%,或65岁以上老年人口占人口总数的7%,即意味着这个国家或地区的人口处于老龄化社会。
常德市位于洞庭湖西侧,史称“川黔咽喉,云贵门户”。常德河街,历史上曾是繁荣兴盛的大码头,抗战期间主要建筑群落毁于战火。近年,常德市复原老河街风貌,并于2022年获评国家级旅游休闲街区。下图为常德河街景观。据此完成下面小题。
20. 常德河街曾经繁荣兴盛的主要影响因素是( )
A. 水源丰富B. 商品生产
C. 交通位置D. 政策推动
21. 常德市选择复原老河街风貌主要是因为河街( )
A. 历史文化价值高B. 游客丰富,市场广阔
C. 大量古建筑集聚D. 临近河流,交通便利
【答案】20. C 21. A
【解析】
【20题详解】
常德市位于洞庭湖西侧,号称“川黔咽喉,云贵门户”,其特殊的交通位置使得货物和人员往来频繁,这是常德河街曾经繁荣兴盛的主要因素,C正确。水源丰富虽然也是一个条件,但不是最主要的;商品生产不是直接导致其繁荣的主要因素;政策推动在材料中体现不明显,ABD错误。故选C。
【21题详解】
河街有着悠久的历史,历史文化价值高,复原老河街风貌可以保护和传承历史文化,同时也能利用其文化价值发展旅游等产业,A正确;虽然游客丰富、市场广阔可能是复原后的结果,但不是选择复原的主要原因;材料中提到抗战期间主要建筑群落毁于战火,说明不是大量古建筑集聚,C错误;临近河流、交通便利不是选择复原的最关键因素,关键在于其历史文化价值,D错误。故选A。
【点睛】地域文化对城市的影响。发展历史不同导致城市景观差异:美国城市中心多摩天大楼、欧洲城市中心多广场和教堂;统治权力不同导致城市格局不同:北京市中心为皇宫建筑群、华盛顿以国会大厦和白宫的东西向和南北向两轴线及其交会处为城市中心。
随着社会经济的发展,工业的布局日趋优化。临空经济是指随着航空运输业的快速发展,吸引临空指向型产业在机场周围大规模集聚的一种新型经济形态。下图为深圳机场临空经济区空间布局示意图,其中机场位置位于空港核心区。据此完成下面小题。
22. 影响深圳临空经济区东、西方向发展受限的主要影响因素分别是( )
A. 海洋、地形B. 交通、海洋C. 地形、海洋D. 地形、生态
23. 下列产业布局与其功能分区相匹配的是( )
A. 航空物流—国际会展区B. 手机制造—综合商务区
C. 会议博览—空港核心区D. 生物制药—临空制造区
24. 与传统资源、市场指向型等工业布局相比,众多企业开始围绕航空港布局,主要是为了( )
A. 降低交通运输成本B. 共享基础设施和服务
C. 快速获取市场信息D. 利用航空运输快捷性
【答案】22. C 23. D 24. D
【解析】
【22题详解】
由图可知,该临空经济区东侧为凤凰山和平峦山,受地形限制难以发展;该临空经济区西侧为海洋,受海洋影响难以发展,因此,C正确;ABD错误。故选C。
【23题详解】
手机制造和生物制药需要便捷的空运,可以布局在临空制造区,D正确,B错误;空港核心区以机场为核心,以布局航空物流和航空服务业为主,A错误;会议博览所需面积较大应布局在国际会展区,C错误。故选D。
【24题详解】
结合材料可知,众多企业开始围绕航空港布局,形成临空经济区,主要是为了利用航空运输的快捷性,快速地运输零部件或产品,提高竞争力,D正确,航空运输费用高,A错误;临空经济区多为附加值更高的企业类型,对于共享基础设施和服务的要求不高,B错误;快速获取市场信息需要靠近市场,C错误。故选D。
【点睛】临空经济区是依托机场的集聚效应,在机场周边地区形成的物流、高端制造业、商业、酒店及休闲娱乐等功能区集聚的综合性经济区域。
哈萨克斯坦某农场采用沟渠大水漫灌等较为粗放的生产管理方式,大豆单产较低。为开发海外大豆种植潜力,我国某企业在该农场进行示范与推广新技术,产品优先供给中国。据此完成下面小题。
25. 哈萨克斯坦种植的大豆品质优良,其主要优势条件是( )
A 高温多雨,雨热同期B. 地形平坦,土壤肥沃
C. 光照强,昼夜温差大D. 水源丰富,水质优良
26. 我国企业在哈萨克斯坦农场进行示范与推广的新技术最可能是( )
A. 灌溉技术B. 播种技术C. 温室技术D. 育种技术
【答案】25. C 26. A
【解析】
【25题详解】
结合区域特征,影响哈萨克斯坦大豆品质优良的主要条件是深居内陆,降水少,多晴天,光照强,昼夜温差大,有利于养分的积累,C正确;当地属温带大陆性气候,夏热冬冷,降水少,A错;土壤肥力一般,不是主要优势条件,B错;气候干旱,水源不足,D错。故选C。
【26题详解】
根据题干材料,该农场生产与管理水平较为粗放,如沟渠大水漫灌等,大豆单产低,而哈萨克斯坦降水少,因此最需要改进的是沟渠大水漫灌的灌溉方式,A正确。相比于灌溉技术而言,播种技术、温室技术以及育种技术不是我国企业最有可能在哈萨克斯坦农场进行示范与推广的新技术,BCD错误。故选A。
【点睛】农业的区位条件:气候(光照、热量、降水)、地形、水源、土壤、市场、交通、劳动力、政策、科技、饮食偏好等,有时候也需要考虑自然灾害的影响。
乳制品行业因其本身存在区域性限制,发展早期往往局限于当地营销。但在后期发展壮大的过程中,并购成为最佳的选择。下图为我国某乳业企业发展壮大过程示意图。据此完成下面小题。
27. 影响早期乳制品生产企业区位选择的主导因素是( )
A. 原料地B. 消费市场C. 技术水平D. 劳动力成本
28. 该企业2019、2021年多次并购的主要目的是( )
A. 降低生产投资成本B. 增强产品的多元化
C. 裁减部分低效部门D. 开拓海外低端市场
【答案】27. A 28. B
【解析】
【27题详解】
早期乳制品生产企业以鲜牛奶为原料,因为其容易变质,保质期短,故要靠近原料地,且图示企业早期布局在内蒙古,靠近我国畜牧业基地,原料供应充足,A正确;内蒙古人口密度较小,消费市场较小,B错误;内蒙古科技力量较弱,劳动力不丰富,CD错误。故选A。
【28题详解】
从2019、2021年的并购内容看,主要通过并购生产高端有机奶粉、酸奶及奶酪,拓宽了产品种类,满足市场多元化需求,从而提高企业竞争力,B正确,D错误;澳大利亚属于发达国家,劳动力成本高,A错误;该企业在并购的过程中并没有裁减原有部门,C错误。故选B。
【点睛】乳制品企业若布局在畜牧业发达地区属于原料导向型,若布局在经济发达的大城市周边,则属于市场导向型。
华强方特主题乐园是由某公司打造的系列主题乐园品牌,园内包括非遗展馆、主题项目、大型游乐项目及园区景观。现已在湖南株洲、浙江宁波等地投资建成十余座主题乐园,相对同类著名品牌,其门票价格适中。下图示意某年已开园的华强方特主题乐园分布。据此完成下面小题。
29. 影响华强方特主题乐园在全国多点分散布局的主要因素是( )
A. 交通B. 市场C. 技术D. 集聚
30. 华强方特主题乐园没有在北上广深一线城市布局,主要是考虑( )
①消费水平②市场竞争③政策法规④投资成本
A. ①②B. ③④C. ①③D. ②④
【答案】29. B 30. D
【解析】
【29题详解】
从图中可知,随着我国经济水平的快速提高,大众对主题乐园游乐的需求增长快。华强方特主题乐园布局分散,主要分布在人口较多的二、三线城市,东部密度较大,呈多点分散布局而非集聚布局,距离市场近,能降低大众旅游成本,B正确,D错;交通、技术等不是主要影响因素,AC错。故选B。
【30题详解】
华强方特主题乐园价格适中,在北上广深一线城市,成熟的著名品牌较多,市场竞争激烈,且投资成本相对高,盈利空间有限,②④正确;北上广深一线城市消费水平高,完全有前往华强方特主题乐园的消费能力,①错;与政策关系不大,③错。故选D。
【点睛】服务业的区位选择主要受社会经济因素的影响,包括市场(人口规模、人均消费水平、消费偏好)、劳动力(数量、工资、素质)、历史文化、政策法规、基础设施等。
第Ⅱ卷非选择题(共40分)
二、非选择题(本题共3小题,共40分)。
31. 阅读图文材料,完成下列要求。
材料一 新加坡是世界著名的城市岛国,其扼守的马六甲海峡,被誉为“东方十字路口”。自建国以来,新加坡根据全球产业形势变化及时调整产业发展方向,产业发展主要经历了四个阶段,成功实现产业转型蜕变。图1为新加坡工业化发展阶段。
材料二 近些年新加坡致力打造集生产、办公、研发、设计于一体的现代化工业园区,采用“工业上楼”设计,鼓励“轻小”产业入驻,并加强园区内商业、居住多功能区混合布局,增加立体式“垂直绿化”带,成功实现“居住—工作——休憩—学习”的产城融合。图2为新加坡地理位置及主要工业园区分布图。
(1)新加坡工业化的不同发展阶段其主导因素不同,结合产业类型特点,推测第Ⅰ阶段主导因素是_______,第Ⅱ阶段主导因素是_______,第Ⅲ、Ⅳ阶段主导因素是_______;新加坡致力打造集生产、办公、研发、设计于一体的现代化工业园区,有利于多部门技术交流协作,表明_______因素在工业布局中发挥日益重要作用。
(2)新加坡资源匮乏,却发展成为世界第三大炼油中心,世界最大燃油供应港口。推测新加坡的石油化工中心分布在_______(填“甲”“乙”或“丙”)处,理由是_______。
(3)说明采用“工业上楼”设计,加强园区内商业、居住多功能区混合布局,增加立体式“垂直绿化”带分别对新加坡土地利用、居民生产生活、生态环境的主要意义。
【答案】(1) ①. 交通(地理位置) ②. 劳动力 ③. 技术(知识) ④. 集聚
(2) ①. 甲 ②. 附近有深水良港,海运便利,方便原料进口与产品出口,有利于降低运输成本;远离市区,对市区的污染影响小。
(3)优化土地利用、提高土地利用率;优化生产生活空间,节省出行成本,优化生产环境,提高生活品质;美化环境,调节气候,净化空气,缓解热岛效应等。
【解析】
【分析】本题以新加坡为材料设置试题,涉及工业区位因素等相关内容,考查学生获取和解读地理信息、调动和运用地理知识、基本技能、描述和阐释地理事物、地理基本原理与规律、论证和探讨地理问题的能力,人地协调观、综合思维、区域认知、地理实践力的学科核心素养。
【小问1详解】
由图可知,新加坡第Ⅰ阶段依托东南亚地区最发达的交通货物中转加工产业,主要因素是地理位置(交通)。第Ⅱ阶段以服装、纺织、玩具、家具、电子配件产业为主,属于劳动力导向型工业,主导因素是劳动力。第Ⅲ、Ⅳ阶段以集成电路、计算机、生物医药、信息产业等为主要发展方向,主导因素是技术。工业园区集生产、办公、研发、设计于一体,不同企业布局在同一个工业园区内,表明集聚因素在工业布局中发挥了越来越重要的作用。
【小问2详解】
新加坡石油资源匮乏,凭借优越的地理位置与便捷的海运交通发展成为世界第三大炼油中心,故石油化工中心应靠近港口布局,即分布在甲地。乙地距离新加坡市中心较近,不适合布局占地面积大、有污染的石化工业。丙地靠近机场,适合布局技术导向型产业。
【小问3详解】
新加坡土地资源匮乏,工业上楼、立体开发有利于节约用地,提高土地的利用率。商业、居住、工业位于同一园区,便于居民购物与上下班通勤,节省出行成本,提高出行效率。增加立体式垂直绿化带,可以起到美化环境、调节气候、净化空气、缓解热岛效应等作用,优化生产环境,提高生活品质。
32. 阅读图文材料,完成下列要求。
材料一 黑龙江省地域辽阔,三江平原是我国重要的粮食生产基地,每到秋季,在广袤的田野上,农机轰鸣、稻花飘香、麦浪滚滚。三江平原年产粮食1500万吨,人均耕地面积、人均粮食产量均为全国平均水平的四倍以上,且粮食品质卓越。下图为黑龙江地形分布图。
材料二 哈尔滨冰雕历史悠久,冰雪大世界以美轮美奂的冰雕艺术享誉全国。近些年,哈尔滨政府积极推动“冰雪+”旅游项目,2024年1月5日第四十届国际冰雪节如期举行。春节期间游客接待量与旅游总收入均达到历史峰值,“冷冰雪”点燃“热经济”。下图示意哈尔滨冰雪节的冰雕景观之一。
(1)沼泽是地表长期过湿,积水过多的土地。从水循环角度看,三江平原沼泽广布主要是因为纬度高,气温低,_______;冻土发育,_______;地势低平,_______。
(2)与我国主要农业区相比,热量条件是三江平原农业发展的劣势,但也可以认为热量条件是其优势。请为其热量条件的劣势和优势各找一条理由。
(3)从旅游资源、基础设施、政策、历史等角度说明哈尔滨市发展冰雪旅游的有利区位条件。
【答案】(1) ①. 蒸发量小 ②. 地表水下渗难 ③. 地表径流流速慢
(2)劣势:气候寒冷,生长期短,热量不足,限制了作物品种;耕作制度(一年一熟);同时作物易受低温冻害影响。
优势:温度低,病虫害少,农作物品质好;作物生长周期长,利于营养物质积累;冬季休耕利于土壤积肥。
(3)冬季气温较低、降雪量大,冰雪资源丰富,存续时间长;松花江封江期长,冰雪厚度大,为冰雕等提供了丰富的原料;当地重点发展冰雪经济,政策支持;省会城市,基础设施完善,接待能力强;发展历史悠久,品牌知名度高。
【解析】
【分析】本题以三江平原农业发展和哈尔滨发展冰雪旅游为材料,考查农业和服务业区位因素等相关知识,考查学生获取和解读地理信息、调动和运用地理知识、基本技能、描述和阐释地理事物的能力,以及人地协调观、综合思维、区域认知、地理实践力的学科核心素养。
【小问1详解】
气温低,水分蒸发缓慢,使得更多水分得以留存,这是沼泽形成的重要条件之一;冻土阻碍了水分向地下渗透,导致地表容易积水;低平的地势使水流速度慢,排水不畅,也容易积水形成沼泽。
【小问2详解】
劣势理由:气候寒冷,适合农作物生长的时间有限,一些喜温作物难以良好生长,限制了种植品种的选择范围。热量不足,限制了耕作制度,只能一年一熟,不能像热量条件好的地区那样进行多熟种植,影响农业生产效率。低温可能导致农作物受损,减产甚至绝收。优势理由:温度低,减少了病虫害对农作物的侵害,降低了防治成本,有利于生产绿色农产品。 作物生长周期长,但有充足时间积累更多的营养成分,提升农产品品质。寒冷的冬季让土地有更多时间休养生息,积累肥力。
【小问3详解】
旅游资源:冬季气温较低、降雪量大,冰雪资源丰富,持续性长,松花江冰雪资源的独特性,为冰雪旅游提供了坚实的基础。 基础设施:省会城市通常具备更完善的交通、住宿、餐饮等设施,能更好地满足大量游客的需求,接待能力强。政策:政府的积极推动和支持,为冰雪旅游的发展创造了良好的政策环境,有利于吸引投资和资源。历史:悠久的发展历史使哈尔滨的冰雪旅游具有较高的知名度和品牌效应,更容易吸引游客。
33. 阅读图文材料,完成下列要求。
材料一 潮汐能是一种清洁可再生的海洋能源,其开发的主要方式是利用潮汐能发电,原理是利用潮汐形成的水位差驱动水轮发电机组发电。浙江温岭江厦潮汐电站是目前我国建成最大的潮汐能电站。下图示意我国东南部分区域和江厦潮汐能电站位置。
材料二 下表为某日东门村潮位记录(单位:m)。
(1)利用表中数据,补绘东门村潮汐曲线图。
(2)指出目前潮汐能还没有大规模开发的主要影响因素。
(3)从市场、资金、技术、政策等角度分析浙江省开发潮汐能的有利社会经济条件。
(4)图中M海域形成了我国最大的渔场,说明其饵料、营养物质的主要来源。
【答案】(1)答案见下图:
(2)潮汐周期性强,发电量不稳定;技术要求高;投资成本大(建设难度大)。
(3)经济发达,能源的需求量大,且电站距离市场近;浙江经济发展水平高,技术先进,资金充足;潮汐能属于清洁可再生能源,发展新能源的政策支持。
(4)寒暖流交汇,海水扰动,饵料丰富;长江、钱塘江等江河带来大量营养物质。
【解析】
【分析】本题主要考查潮汐能的开发利用,洋流对地理环境的影响等相关知识,考查学生获取与解读地理信息,调动与运用地理知识的能力,培养学生区域认知,综合思维等学科核心素养。
小问1详解】
根据表中东门村不同时段的潮汐数据进行绘点,然后用光滑的曲线连接起来即可。如下图:
【小问2详解】
每天都有潮涨潮落,且一个月的不同时间潮汐规模强度不一,潮汐的周期性强,发电量不稳定。其次,潮汐发电相应工程其建设难度大,投资成本大,成本回收周期长,并且对技术要求高,使得目前潮汐能还没有被大规模开发应用。
【小问3详解】
从市场角度来说,浙江位于我国东部沿海地区,东部沿海地区经济发达,对能源的需求量大,潮汐发电市场广阔,且靠近市场,运输成本较低。从资金和技术的角度来说,浙江省经济发展水平高,资金充足,技术先进,有利于潮汐能的开发。从政策的角度来说,潮汐能属于清洁可再生能源,有利于促使我国碳达峰和碳中和,利于优化我国能源消费结构,发展新能源得到政府政策的大力支持。
【小问4详解】
结合图中M海域所处的地理位置、河流、洋流等信息可知,该海域位于寒暖流的交汇处,海水扰动大,营养物质丰富,饵料丰富。同时,该海域位于长江、钱塘江等河流的入海口附近,河流注入海洋带来大量的营养物质,使得该海域营养物质丰富。地区
降水时间分布
年降水量/毫米
年平均气温/℃
年溶蚀率(毫米/年)
广西中部
相对均匀
1500~2000
20~22
0.12~0.3
湖北三峡
中等
1000~1200
12~15
0.06
河北西北部
集中
400~600
6~8
0.02~0.03
时间
0:00
3:00
6:00
9:00
12:00
15:00
18:00
21:00
24:00
东门村
7.18
4.08
2.19
5.09
6.65
3.57
1.30
4.34
6.93
湖南省名校联考联合体2023-2024学年高二下学期期中考试地理试题(无答案): 这是一份湖南省名校联考联合体2023-2024学年高二下学期期中考试地理试题(无答案),共6页。试卷主要包含了选择题,非选择题等内容,欢迎下载使用。
湖南省名校联考联合体2023-2024学年高二下学期期中考试地理试题(原卷版+解析版): 这是一份湖南省名校联考联合体2023-2024学年高二下学期期中考试地理试题(原卷版+解析版),文件包含湖南省名校联考联合体2023-2024学年高二下学期期中考试地理试题原卷版docx、湖南省名校联考联合体2023-2024学年高二下学期期中考试地理试题解析版docx等2份试卷配套教学资源,其中试卷共21页, 欢迎下载使用。
湖南省名校联考联合体2023-2024学年高一下学期期中考试地理试题: 这是一份湖南省名校联考联合体2023-2024学年高一下学期期中考试地理试题,文件包含地理试卷高一期中联考pdf、地理答案高一春季期中联考pdf等2份试卷配套教学资源,其中试卷共12页, 欢迎下载使用。