





安徽省六安市霍邱县2023-2024学年九年级下学期4月月考化学试题(原卷版+解析版)
展开这是一份安徽省六安市霍邱县2023-2024学年九年级下学期4月月考化学试题(原卷版+解析版),文件包含安徽省六安市霍邱县2023-2024学年九年级下学期4月月考化学试题原卷版docx、安徽省六安市霍邱县2023-2024学年九年级下学期4月月考化学试题解析版docx等2份试卷配套教学资源,其中试卷共21页, 欢迎下载使用。
1.化学试卷共两大题17小题,满分40分。化学与物理的考试时间共120分钟。
2.试卷包括“试题卷”和“答题卷”两部分,“试题卷”共4页,“答题卷”共2页。
3.请务必在“答题卷”上答题,在“试题卷”上答题是无效的。
4.考试结束后,请将“试题卷”和“答题卷”一并交回。
可能用到的相对原子质量:H-1 C-12 N-14 O-16 Mg-24 Al-27 Cl-35.5 Cu-64
一、选择题(本大题包括12小题,每小题1分,共12分。每小题的4个选项中只有1个符合题意。)
1. “千年窑火不息,青白之色长存”。下列陶瓷制作过程涉及化学变化的是
A. 制坯B. 上釉C. 釉烧D. 磨底
【答案】C
【解析】
【详解】A、制坯过程中没有新物质生成,属于物理变化,该选项不符合题意;
B、上釉过程中没有新物质生成,属于物理变化,该选项不符合题意;
C、釉烧过程中有新物质生成,属于化学变化,该选项符合题意;
D、磨底过程中没有新物质生成,属于物理变化,该选项不符合题意。
故选C。
2. 化学与生活、健康、环境密切相关。下列有关说法正确的是
A. 蛋白质是人体每天都摄入的营养物质之一
B. 霉变大米含有黄曲霉素,用水洗净后再煮饭
C. 微量元素硒可以抗衰老,补充越多越好
D. 为了增加粮食产量,农业上大量施用化肥和农药
【答案】A
【解析】
【详解】A、蛋白质是构成细胞的基本物质,是机体生长及修补受损组织的主要原料,故蛋白质是人体每天都摄入的营养物质之一,符合题意;
B、霉变的大米中含黄曲霉毒素,黄曲霉毒素具有致癌性,用水洗净后也不能食用,不符合题意;
C、微量元素硒可以抗衰老,但是不能补充过多,硒摄入量过高,会使人中毒,不符合题意;
D、大量施用化肥和农药,会污染水源和土壤,应合理施用,不符合题意。
故选A。
3. 骑乘电动车要安全佩戴头盗。制作头盔的塑料属于
A. 金属材料B. 有机合成材料
C. 复合材料D. 无机非金属材料
【答案】B
【解析】
【详解】合成材料主要有三大类,分别是塑料、合成纤维、合成橡胶,制作头盔的塑料属于有机合成材料,故选B。
4. 下列对实验现象的描述或实验操作正确的是
A. 合成纤维灼烧后会产生烧焦羽毛的气味B. 红磷在空气中燃烧会产生大量白雾
C. 硫在空气中燃烧,火焰呈淡蓝色D. 氢氧化钠固体放在纸片上进行称量
【答案】C
【解析】
【详解】A、合成纤维灼烧后有刺激性气味,羊毛制品灼烧后有烧焦羽毛气味,该选项描述不正确;
B、红磷燃烧,产生大量白烟,而不是白雾,该选项描述不正确;
C、硫在空气中燃烧,产生淡蓝色火焰,放热,该选项描述正确;
D、氢氧化钠固体易潮解,且具有腐蚀性,称量时不能放在纸上称量,应放在玻璃器皿中,该选项操作不正确;
故选C。
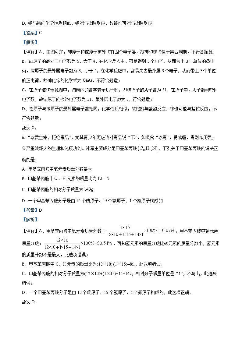
5. 2023年5月30日9时31分,神舟十六载人飞船顺利升空,六位航天员在空间站胜利会师。载人飞船使用的是目前世界上最先进的砷化镓太阳能电池。砷(As)、镓(Ga)的原子结构示意图和镓元素在元素周期表中的信息如图所示,下列说法不正确的是
A. 砷和镓均位于第四周期
B. 砷化镓的化学式为GaAs
C. 镓原子的最外层电子数是31
D. 铝与镓的化学性质相似,铝能与盐酸反应,故镓也可能与盐酸反应
【答案】C
【解析】
【详解】A、由图可知,砷原子和镓原子核外均有四个电子层,故砷和镓均位于第四周期,不符合题意;
B、砷原子的最外层电子数为5,大于4,在化学反应中,容易得到3个电子,从而带上3个单位的负电荷,镓原子的最外层电子数为3,小于4,在化学反应中,容易失去最外层3个电子,从而带上3个单位的正电荷,故砷化镓的化学式为GaAs,不符合题意;
C、在原子结构示意图中,圆圈内的数字表示质子数,即镓原子的质子数为31,在原子中,质子数=核外电子数,故镓原子的核外电子数为31,最外层电子数为3,符合题意;
D、铝原子与镓原子的最外层电子数相同,化学性质相似,故铝能与盐酸反应,镓也可能与盐酸反应,不符合题意。
故选C。
6. “珍爱生命,拒绝毒品”,尤其青少年更应该对毒品说“不”,如吸食“冰毒”,易成瘾,毒副作用强,会严重破坏人的生理和免疫功能。冰毒主要成分是甲基苯丙胺,下列关于甲基苯丙胺的说法正确的是
A. 甲基苯丙胺中氢元素质量分数最大
B. 甲基苯丙胺中元素的质量比为
C. 甲基苯丙胺的相对分子质量为
D. 一个甲基苯丙胺分子是由10个碳原子、15个氢原子、1个氮原子构成的
【答案】D
【解析】
【详解】A、甲基苯丙胺中氢元素质量分数:,甲基苯丙胺中碳元素质量分数:,可知氢元素的质量分数比碳元素的质量分数小,氢元素的质量分数不是最大,此选项错误;
B、甲基苯丙胺中C、H元素的质量比为(12×10):(1×15)=8:1,此选项错误;
C、甲基苯丙胺的相对分子质量为(12×10)+(1×15)+14=149,相对分子质量单位是“1”,不写出,此选项错误;
D、一个甲基苯丙胺分子是由10个碳原子、15个氢原子、1个氮原子构成的,此选项正确。
故选D。
【点睛】本题主要考查化学式的书写及意义等,可以从题干中抽取有用的信息,结合已有的知识进行解题。
7. 某同学探究土壤的酸碱性对植物生长的影响,下列测定土壤酸碱性的实验操作正确的是
A. 溶解样品B. 用胶头滴管吸取液体
C. 滴加石蕊溶液D. 测定溶液的
【答案】A
【解析】
【详解】A、溶解样品在烧杯中进行,且需要用玻璃棒不断搅拌,加速溶解,故A操作正确;
B、使用胶头滴管时,伸入液体前,应捏紧胶头,排出里面的空气,再伸入试剂中吸取液体,图中液体中有气泡产生,说明伸入液体前没有捏紧胶头排出里面的空气,故B操作错误;
C、用胶头滴管滴加少量液体时,注意胶头滴管不能伸入到试管内或接触试管内壁,应垂直悬空在试管口上方滴加液体,防止污染胶头滴管,故C操作错误;
D、用pH试纸测定溶液的pH时,正确的操作方法为在白瓷板或玻璃片上放一小片pH试纸,用玻璃棒蘸取待测液滴到pH试纸上,把试纸显示的颜色与标准比色卡比较,读出pH。不能将pH试纸伸入待测液中,以免污染待测液,故D操作错误;
故选:A。
8. 建立模型有利于将知识形象化,下列图示不正确的是
A. B.
C. D.
【答案】B
【解析】
【详解】A、化学变化和物理变化属于并列关系,选项正确;
B、燃烧与爆炸不存在包含关系,有些爆炸是物理变化引起的,如夏天车胎爆炸,选项错误;
C、甲烷燃烧生成二氧化碳和水,属于氧化反应但不属于化合反应;二氧化碳与水反应生成碳酸,属于化合反应不属于氧化反应;碳在氧气中燃烧生成二氧化碳,既属于氧化反应又属于化合反应,所以氧化反应与化合反应属于交叉关系,选项正确
D、纯碱是碳酸钠的俗称,小苏打是碳酸氢钠的俗称,两种不是同一种物质,但都属于盐类,关系正确,选项正确;
故选B。
9. 类推是学习化学的重要方法,但盲目类推又可能得出错误结论,以下类推正确的是
A. 元素的种类是由原子的质子数决定的,所以质子数相同的原子一定属于同种元素
B. 在同一化合物中金属元素显正价,则非金属元素一定都显负价
C. 氧化物含有氧元素,含有氧元素的化合物一定是氧化物
D. 碳酸盐与稀盐酸反应有气泡放出,所以与稀盐酸反应有气泡放出的一定是碳酸盐
【答案】A
【解析】
【详解】A、质子数决定元素的种类,质子数相同的原子一定属于同种元素,正确,符合题意;
B、碳酸钙中钙元素显+2价,但碳元素显+4价,氧元素显-2价,非金属元素不一定都显负价,错误,不符合题意;
C、氧化物组成中只含两种元素,其中一种一定为氧元素;化合物是由两种或两种以上不同元素组成的纯净物;故氧化物一定含氧元素,含氧元素的物质不一定是氧化物如碳酸钙,错误,不符合题意;
D、金属和盐酸反应也会放出气体,所以与稀盐酸反应生成气体的物质不一定是碳酸盐,还有可能是金属,错误,不符合题意。
故选A。
10. 天然气是优质的化石能源,某化工集团利用天然气制取氢气,反应的微观示意图如下,下列说法正确的是
A. 生成物的分子个数比为B. 反应前后催化剂的质量和性质不变
C. 反应前后原子种类和数目均不变D. 涉及到的物质中,属于化合物的有2种
【答案】C
【解析】
【分析】根据图示可知,该过程表示的是甲烷与水反应生成一氧化碳与氢气,反应的化学方程式为:。
【详解】A、根据分析,该反应中生成物分子个数比为1:3,该选项说法错误;
B、反应前后催化剂的质量和化学性质不变,物理性质可能改变,该选项说法错误;
C、根据质量守恒定律,化学反应前后原子种类和数目均不变,该选项说法正确;
D、涉及到的物质中,属于化合物的有CH4、H2O、CO,共有3种,该选项说法错误;
故选C。
11. 如图是甲、乙两物质溶解度曲线,下列有关的说法不正确的是
A. 甲、乙两物质溶解度都随温度升高而增大
B. 当乙中混有少量甲时,可采用蒸发结晶的方法提纯乙
C. 将t2℃时等质量甲、乙两物质的饱和溶液降温至t1℃析出晶体质量甲大于乙
D. t2℃时,在50g水中加入30g甲物质充分溶解,得到甲溶液溶质质量分数为
【答案】D
【解析】
【详解】A、由图可知,甲、乙两物质溶解度都随温度升高而增大,选项正确;
B、甲、乙物质的溶解度均随温度升高而增大,但乙受温度影响较小,所以可采用蒸发结晶的方法提纯乙,选项正确;
C、如图,甲、乙的溶解度随温度的降低而减小,降温时都会有晶体析出,但甲溶解度受温度影响较大,所以将t2℃时等质量甲、乙两物质的饱和溶液降温至t1℃析出晶体质量甲大于乙,选项正确;
D、t2℃时,甲的溶解度为40g,所以在50g水中加入30g甲物质充分溶解,只能溶解20g,得到甲溶液溶质质量分数为:,选项错误;
故选D。
12. 化学兴趣小组同学设计了如图所示实验装置,下列叙述不正确的是
A. 向充满烧瓶中滴加几滴溶液,气球胀大,说明两者发生了化学反应
B. 向盛有硝酸铵烧瓶中滴加蒸馏水,气球胀大
C. 向盛有生石灰的烧瓶中滴加蒸馏水,气球变瘪
D. 向盛有二氧化锰的烧瓶中滴加过氧化氢,气球变瘪
【答案】A
【解析】
【详解】A、由于氢氧化钠溶液中含有水,二氧化碳能溶于水,也能与水反应,也会导致装置内气体减小,气球胀大,所以向充满 CO2 烧瓶中滴加几滴 NaOH 溶液,气球胀大,不能说明两者发生了化学反应,故A不正确;
B、向盛有硝酸铵的烧瓶中滴加蒸馏水,硝酸铵溶于水吸热,温度降低,装置内压强减小,则气球胀大,故B正确;
C、向盛有生石灰的烧瓶中滴加蒸馏水,生石灰和水反应生成氢氧化钙,放出大量热,装置内压强增大,则气球变瘪,故C正确;
D、向盛有二氧化锰的烧瓶中滴加过氧化氢,过氧化氢在二氧化锰的催化下分解生成氧气和水,装置内气体增多,压强增大,则气球变瘪,故D正确;
故选:A。
二、非选择题(本大题包括5小题,共28分)
13. 阅读下列短文。
碳在自然界中的循环变化,对于生态环境有极为重要的意义。随着工业生产的高速发展和人们生活水平的提高,排入大气中的越来越多,导致温室效应增强。减少排放,实现碳中和,已成为全球共识。碳替代、碳减排、碳封存、碳循环是实现碳中和的主要途径。研究机构发明了转化大气中二氧化碳的技术,该技术是在一定条件下,二氧化碳和氢气反应生成甲醇和水。甲醇的产率除受浓度、温度、压强等因素影响外,还受催化剂的质量分数影响(如图1)。“碳循环”(如图2)是指碳元素在地球上的生物圈、岩石圈、水圈及大气圈中交换,并随地球的运动循环不止的现象。
(1)图2是自然界中的碳循环和氧循环示意图。下列说法正确的是________。
A. 的产生途径主要有化石燃料的燃烧、动植物的呼吸作用和绿色植物的光合作用
B. 碳循环和氧循环分别是指和的循环
C. 碳循环和氧循环过程中均发生了化学反应
(2)写出和在催化剂条件下生成和水的化学方程式:_________。
(3)根据图1写出一条甲醇的产率与质量分数的规律(或关系)____________。
(4)请你谈一谈生活中实现“碳中和”具体措施________(写一条)。
【答案】(1)C (2)
(3)在其他条件相同时,氧化铜的质量分数为50%时,甲醇的产率最高
(4)日常绿色出行,少乘坐私家车
【解析】
【小问1详解】
A、绿色植物的光合作用吸收二氧化碳产生氧气,选项错误;
B、碳循环和氧循环分别是指碳元素和氧元素,选项错误;
C、碳循环和氧循环过程中均生成了新物质,都发生了化学反应,选项正确;
【小问2详解】
O2和H2在催化剂条件下生成CH3OH和水,方程式为:;
【小问3详解】
由图可知,在其他条件相同时,氧化铜的质量分数为50%时,甲醇的产率最高;
【小问4详解】
绿色出行,少乘坐私家车,可以减少二氧化碳的排放,利于碳中和。(合理即可)
14. 科学探究与实践是我们需要不断培养的学科核心素养,实验是科学探究的重要一环。
【实验一】探究实验室制取二氧化碳的反应物
实验小组取等质量的碳酸盐与足量稀盐酸、稀硫酸设计了四组反应,并将得到的数据绘制成“二氧化碳的质量—反应时间”曲线图。结果如图所示:
(1)根据实验结果,实验小组决定选择块状大理石和稀盐酸来制取二氧化碳,该反应的化学方程式为_________。实验小组不选择实验①的原因是_________。
【实验二】探究分子的运动及影响分子运动速率的因素
【查阅资料】浓氨水易挥发出氨气,浓盐酸易挥发出氯化氢气体,二者接触会反应产生白烟,白烟是氯化铵固体.兴趣小组同学设计了如图所示的微型实验。用长柄V形玻璃管进行实验,向左、右两端的V形玻璃管口分别同时滴入等量的浓氨水和浓盐酸,塞紧橡皮塞。稍后,在靠近浓盐酸的一端最先出现白烟。
(2)产生白烟的过程中,分子的种类______(填“发生”或“未发生”)改变。
(3)由实验可知,相同条件下氯化氢分子的运动速率比氨分子的运动速率_____(填“快”或“慢”)。
【实验三】探究水的组成
(4)小组同学利用如图所示实验装置电解水,得到氢气和氧气体积比大于,可能的的原因是___________。
【答案】(1) ①. ②. 碳酸钠粉末与稀盐酸反应速率太快,生成的二氧化碳不易收集
(2)发生 (3)慢
(4)氧气与电极发生了反应(少量氧气溶于水)
【解析】
【小问1详解】
大理石主要成分碳酸钙,碳酸钙与稀盐酸反应产生氯化钙和水和二氧化碳,化学方程式为:;
由图示可知,碳酸钠粉末与稀盐酸反应速率太快,生成的二氧化碳不易收集;
【小问2详解】
白烟是氨气和氯化氢反应的产物氯化铵,属于化学变化,化学变化的本质就是分子分成原子,原子重新组合成新的分子,故分子种类发生改变;
【小问3详解】
由于在靠近浓盐酸的一端最先出现白烟,则说明氯化氢分子的运动速率比氨分子的运动速率慢;
【小问4详解】
氧气化学性质比较活泼,生成氧气可能与电极发生了反应,氧气被消耗,变少了,也有可能少量氧气溶于水了。
15. 我国是一个拥有3.2万公里海岸线的国家,其中大陆海岸线约1.8万公里,海岸上有大量的贝壳类生物,海水晒盐的苦卤中含有等物质,如图是以苦卤为主要原料制取镁的流程。
(1)苦卤是氯化钠的______(填“饱和”或“不饱和”)溶液,过滤操作中用到的玻璃仪器有玻璃棒、烧杯和________。
(2)海水和苦卤都可以作为制取氯化镁的原料,小真同学提出选择苦卤更好,小组同学一致同意他的观点,理由是__________。
(3)写出制取反应的化学方程式____________。
(4)脱水过程中使用气体的作用是___________。
【答案】(1) ①. 饱和 ②. 漏斗
(2)苦卤中氯化镁含量高
(3)
(4)带走水蒸气,同时可以抑制氯化镁水解
【解析】
【小问1详解】
在海盐生产中,海水在盐田里日晒蒸发浓缩,析出食盐,当卤水达到一定浓度时,不再晒盐,该卤水称为苦卤,故苦卤是氯化钠的饱和溶液;
过滤所需的玻璃仪器是:烧杯、漏斗、玻璃棒;
【小问2详解】
海水和苦卤都可以作为制取氯化镁原料,但是苦卤中氯化镁含量高,故选择苦卤更好;
【小问3详解】
由图可知,氯化镁在通电的条件下反应生成镁,根据质量守恒定律,化学反应前后,元素的种类不变,反应物中含Mg、Cl,生成物中含Mg,故生成物中还应含Cl,故还生成了氯气,该反应的化学方程式为:;
【小问4详解】
MgCl2⋅6H2O脱水过程中生成了水蒸气,故使用 HCl 气体的作用是带走水蒸气,同时可以抑制氯化镁水解,防止生成氢氧化镁等。
16. 某化学兴趣小组对酸的性质、用途进行项目式学习。
【项目一】探究酸碱反应后溶质成分
用稀硫酸和氢氧化钠溶液进行中和反应实验,请对烧杯中溶质成分进行探究。
【查阅资料】溶液呈中性。
【提出猜想】猜想1:;
(1)猜想2:_________;
猜想3:和;
猜想4:和.
【交流讨论】
(2)小强同学认为猜想4一定是错误的,他的理由是__________。
【进行实验】
(3)小明同学设计如下实验方案:
【项目二】探究酸在生活中的应用
春节期间,小军在厨房里发现一瓶没有标签的无色液体,为判断该液体是否为白醋,小军进行了以下实验:
(4)取少量该液体放入玻璃杯中,加入适量小苏打粉末(碳酸氢钠),观察,有气泡产生,说明该液体中含有____(填“酸”“碱”或“中”)性物质。
小军选取卫生间无色透明的洁厕液进行探究,将生锈的铁钉投入到足量洁厕液中,发现铁钉表面铁锈消失,溶液变黄色,查看标签主要成分含有稀盐酸。
(5)请写出盐酸除铁锈的化学方程式______。
【项目三】拓展探究
(6)浓盐酸具有挥发性,浓硫酸具有吸水性,请在如图中用曲线绘制敞口浓盐酸、浓硫酸溶液质量(m液)随放置时间的变化趋势,并标注出来______。
(7)将54克镁铝合金投入到足量稀盐酸中,则生成氢气的质量范围是_______。
【答案】(1)Na2SO4和NaOH
(2)H2SO4和NaOH会发生反应生成硫酸钠和水,不能同时存在;
(3)有气泡冒出,放热
(4)酸 (5)
(6) (7)2.25gm6g
【解析】
【小问1详解】
稀硫酸和氢氧化钠溶液反应生成硫酸钠和水,故烧杯中溶质肯定含有硫酸钠,稀硫酸或氢氧化钠可能过量,故猜想2为硫酸钠和氢氧化钠,其化学式为Na2SO4和NaOH;
【小问2详解】
H2SO4和NaOH会发生反应生成硫酸钠和水,不能同时存在,猜想4错误;
【小问3详解】
猜想3正确,故溶液中含有硫酸,锌粒与硫酸反应生成硫酸锌与氢气,故实验现象为:有气泡冒出,放热;
【小问4详解】
碳酸氢钠会与酸反应生成二氧化碳气体,取少量该液体放入玻璃杯中,加入适量小苏打粉末(碳酸氢钠),有气泡产生,说明溶液中含有酸性物质;
【小问5详解】
铁锈的主要成分是氧化铁,氧化铁与稀盐酸反应生成氯化铁与水,该反应的化学方程式为:;
【小问6详解】
浓盐酸易挥发,敞口放置溶液的质量会不断减少,浓硫酸具有吸水性,敞口放置会吸收空气中的水蒸气,故溶液质量会逐渐增大,敞口浓盐酸、浓硫酸溶液质量(m液)随放置时间(t)的变化趋势如图所示,
【小问7详解】
,,生成氢气的质量(m)范围是2.25gm6g。
17. 为测定一瓶溶液中溶质质量分数,兴趣小组进行如下实验:
请计算:
(1)生成氢氧化铜沉淀的质量为_____。
(2)该瓶溶液中溶质的质量分数(写出计算过程)。
【答案】(1)9.8g
(2)解:设该瓶NaOH溶液中溶质的质量分数为x
x=10%
答:该瓶NaOH溶液中溶质的质量分数为10%
【解析】
【小问1详解】
根据质量守恒定律,化学反应前后,物质的总质量不变,则生成氢氧化铜沉淀的质量为:80g+40g-110.2g=9.8g;
【小问2详解】
见答案。
实验步骤
实验现象
实验结论
方案
取少量烧杯中的溶液于洁净的试管中,加入锌粒
________
猜想3正确
相关试卷
这是一份2024年安徽省六安市霍邱县中考二模化学试题(原卷版+解析版),文件包含2024年安徽省六安市霍邱县中考二模化学试题原卷版docx、2024年安徽省六安市霍邱县中考二模化学试题解析版docx等2份试卷配套教学资源,其中试卷共24页, 欢迎下载使用。
这是一份2024年安徽省六安市霍邱县中考模拟预测化学试题(原卷版+解析版),文件包含2024年安徽省六安市霍邱县中考模拟预测化学试题原卷版docx、2024年安徽省六安市霍邱县中考模拟预测化学试题解析版docx等2份试卷配套教学资源,其中试卷共21页, 欢迎下载使用。
这是一份安徽省六安市霍邱县2023-2024学年九年级下学期5月月考化学试题(原卷版+解析版),文件包含安徽省六安市霍邱县2023-2024学年九年级下学期5月月考化学试题原卷版docx、安徽省六安市霍邱县2023-2024学年九年级下学期5月月考化学试题解析版docx等2份试卷配套教学资源,其中试卷共21页, 欢迎下载使用。