资料中包含下列文件,点击文件名可预览资料内容



还剩2页未读,
继续阅读
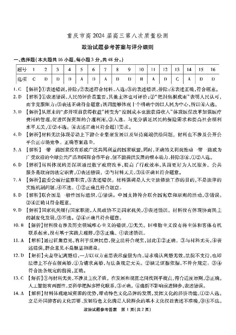
重庆市南开中学2024届高三下学期5月月考试题 政治 PDF版含答案
展开
这是一份重庆市南开中学2024届高三下学期5月月考试题 政治 PDF版含答案,文件包含重庆市南开中学2024年高三5月月考政治pdf、南开第八次联考-政治答案pdf等2份试卷配套教学资源,其中试卷共6页, 欢迎下载使用。
相关试卷
重庆市南开中学2024届高三下学期5月月考试题 政治 PDF版含答案:
这是一份重庆市南开中学2024届高三下学期5月月考试题 政治 PDF版含答案,文件包含重庆市南开中学2024年高三5月月考政治pdf、南开第八次联考-政治答案pdf等2份试卷配套教学资源,其中试卷共6页, 欢迎下载使用。
2024重庆市南开中学高三下学期5月月考试题政治PDF版含答案:
这是一份2024重庆市南开中学高三下学期5月月考试题政治PDF版含答案,文件包含重庆市南开中学2024年高三5月月考政治pdf、南开第八次联考-政治答案pdf等2份试卷配套教学资源,其中试卷共6页, 欢迎下载使用。
重庆市南开中学2024届高三下学期5月月考试题 政治 PDF版含答案:
这是一份重庆市南开中学2024届高三下学期5月月考试题 政治 PDF版含答案,文件包含重庆市南开中学2024年高三5月月考政治pdf、南开第八次联考-政治答案pdf等2份试卷配套教学资源,其中试卷共6页, 欢迎下载使用。