河北省张家口市张北县张北县第三中学2023-2024学年九年级下学期5月月考物理化学试题-初中物理(原卷版+解析版)
展开
这是一份河北省张家口市张北县张北县第三中学2023-2024学年九年级下学期5月月考物理化学试题-初中物理(原卷版+解析版),文件包含河北省张家口市张北县张北县第三中学2023-2024学年九年级下学期5月月考物理化学试题-初中物理原卷版docx、河北省张家口市张北县张北县第三中学2023-2024学年九年级下学期5月月考物理化学试题-初中物理解析版docx等2份试卷配套教学资源,其中试卷共23页, 欢迎下载使用。
2.答题前,考生务必将姓名、准考证号填写在试卷和答题卡的相应位置。
一、选择题(本大题共22个小题,共47分。1~19小题为单选题,每小题的四个选项中,只有一个选项符合题意,每小题2分;20~22小题为多选题,每小题的四个选项中,有两个或两个以上选项符合题意,每小题3分,全选对的得3分,选对但不全的得2分,有错选或不选的不得分)
1. 下列现象能说明分子做无规则运动的是( )
A 春风拂面,柳絮飞扬B. 晨曦微露,雾漫山野
C. 百花齐放,花香四溢D. 天寒地冻,大雪纷飞
【答案】C
【解析】
【详解】A.柳絮飞扬,柳絮不是分子,属于宏观物体的运动,是机械运动,不是分子的无规则运动,故A不符合题意;
B.雾漫山野,雾不是分子,属于宏观物体的运动,是机械运动,不是分子的无规则运动,故B不符合题意;
C.花香四溢是香味分子在空气中发生了扩散现象,扩散现象说明分子在不停地做无规则运动,故C符合题意;
D.大雪纷飞,大雪不是分子,属于宏观物体的运动,是机械运动,不是分子的无规则运动,故D不符合题意。
故选C。
2. 生活中下列做法合理的是( )
A. 用湿抹布擦拭正在发光的台灯
B. 经常用钢丝球擦洗铝制水壶
C. 为延长食品保质期,在食品中添加大量防腐剂
D. 安装螺丝时用垫圈来减小对接触面的压强
【答案】D
【解析】
【详解】A.水是导体,用湿抹布擦拭正在发光的台灯可能会导致触电事故的发生,故A不符合题意;
B.铝制水壶有致密的氧化铝保护膜,可以防止内部的铝进一步被氧化,经常用钢丝球擦洗铝制水壶会破坏氧化铝保护膜,导致内部的铝被氧化,所以不能经常用钢丝球擦洗铝制水壶,故B不符合题意;
C.大量防腐剂可能会对身体造成不利的影响,所以在食品中添加防腐剂的量不能过多,要符合国家的相关标准,故C不符合题意;
D.安装螺丝时用垫圈是在压力一定时,通过增大受力面积来减小对接触面的压强,故D符合题意。
故选D。
3. 我们学习物理要善于发现、善于思考。下列对身边物理量估测的数据,符合实际的是( )
A. 一只公鸡的质量约为20kgB. 运动员百米赛跑的时间约为5s
C. 夏季石家庄气温有时会达到40℃D. 初中物理教材的长度约为26dm
【答案】C
【解析】
【详解】A.一只公鸡的质量大约3kg,故A不符合题意;
B.运动员百米赛跑时间大约12s,故B不符合题意;
C.石家庄在河北,夏季气温较高,有时会达到40℃,故C符合题意;
D.初中物理教材的长度约为26cm,故D不符合题意。
故选C。
4. 水是万物之源,亦是生命之源。斗转星移,岁月更迭,水的形态会发生变化。关于自然界水的物态变化及吸放热,下列说法正确的是( )
A. 滴水成冰,是因为水放热后凝固
B. 游泳上岸后,身上感觉冷是因为水吸热后升华
C. 洗热水澡后,卫生间玻璃变得模糊,是因为水吸热后汽化
D. 寒冬,堆好的雪人过了几天发现变小了,是因为雪吸热后液化
【答案】A
【解析】
【详解】A.滴水成冰,由液态转化为固态,这个过程称为凝固,凝固向外放热,故A正确;
B.游泳上岸后,身上感觉冷是因为水吸热后汽化成水蒸气,故B错误;
C.洗热水澡后,卫生间玻璃变得模糊,是因为水遇冷液化后放热,故C错误;
D.寒冬,堆好的雪人过了几天发现变小了,是因为雪吸热后熔化,故D错误。
故选A。
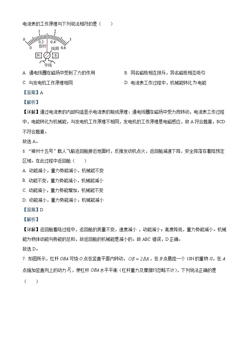
5. 电流表是电学实验中的重要仪器,如图所示是电流表的内部结构简图,将线圈置于两磁极之间,线圈上固定有一指针,有电流通过线圈时,线圈会带动指针一起偏转,线圈中电流越大,指针偏转角度越大。则电流表的工作原理与下列说法相符的是( )
A. 通电线圈在磁场中受到了力的作用B. 同名磁极相互排斥,异名磁极相互吸引
C. 与发电机工作原理相同D. 电流表工作过程中,机械能转化电能
【答案】A
【解析】
【详解】通过电流表的内部构造显示电流表的制成原理:通电线圈在磁场中受力而转动,电流表工作过程中,电能转化为机械能,与发电机工作原理不相同,发电机的工作原理是电磁感应,故A符合题意,BCD不符合题意。
故选A。
6. “神州十五号”载人飞船返回舱接近地面时,反推发动机点火,返回舱减速下降,安全降落在着陆预定区域。在此过程中返回舱( )
A. 动能减小,重力势能减小,机械能不变
B. 动能不变,重力势能减小,机械能减小
C. 动能减小,重力势能增加,机械能不变
D. 动能减小,重力势能减小,机械能减小
【答案】D
【解析】
【详解】返回舱着陆过程中,返回舱的质量不变,速度减小 ,动能减小;高度降低,重力势能减小。机械能为物体动能与势能的总和,故返回舱的机械能是减小的。故ABC错误,D正确。
故选D。
7. 如图所示,杠杆OBA可绕O点在竖直平面内转动,,在B点悬挂一个10N的重物G,在A点施加竖直向上的动力,使杠杆OBA水平平衡(杠杆重力及摩擦均忽略不计),下列说法正确的是( )
A. 作用在A点的力的大小为5N
B. 在A点施加竖直向上的力时,该杠杆是费力杠杆
C. 如果重物的悬挂点B向A点移动,要使杠杆水平平衡,应变大
D. 若将作用于A点的力变为图中,要使杠杆水平平衡,应小于
【答案】C
【解析】
【详解】A.由杠杆平衡条件得,作用在A点的力的大小为
故A错误;
B.在A点施加竖直向上的力时,动力臂大于阻力臂,该杠杆是省力杠杆,故B错误;
C.如果重物的悬挂点B向A点移动,要使杠杆水平平衡,阻力与阻力臂的乘积变大,动力臂不变,由杠杆平衡条件得,应变大,故C正确;
D.若将作用于A点力变为图中,要使杠杆水平平衡,阻力与阻力臂的乘积不变,动力臂变小,由杠杆平衡条件得,变大,大于,故D错误。
故选C。
8. 如图所示,古琴演奏家正在演奏名曲《高山流水》,下列说法正确的是( )
A. 琴声响度越大,它在空气中传播的速度越大
B. 琴声是由琴弦振动产生的
C. 拨动不同琴弦,主要引起琴声音调的改变
D. 用大小不同的力拨动同一根琴弦,琴声响度不同
【答案】BCD
【解析】
【详解】A.声音的传播速度与响度无关,琴声响度变大,它在空气中传播的速度不会变化,故A错误;
B.声音是由物体振动产生的,琴声是由琴弦振动产生的,故B正确;
C.拨动不同的琴弦,琴弦振动频率发生改变,引起琴声音调的改变,故C正确;
D.用大小不同的力拨动同一根琴弦,琴弦振动幅度不同,所以琴声响度不同,故D正确。
故选BCD。
9. 把一个材质均匀的正方体,分别投入甲、乙、丙三种液体中,静止后的状态如图所示,下列说法正确的是( )
A. 三种液体中甲密度最大
B. 在甲液体中正方体受到浮力最大
C. 正方体的密度小于三种液体中的任意一种
D. 三种液体中丙液体密度最接近正方体的密度
【答案】ACD
【解析】
【详解】AB.正方体在三种液体中均处于漂浮状态,浮力等于重力,即在三种液体中正方体所受浮力相等,正方体在甲中排开液体的体积最小,由可知,甲液体密度最大,故A正确,B错误;
C.正方体在三种液体中均处于漂浮状态,由沉浮条件可知,正方体的密度小于三种液体中的任意一种,故C正确;
D.当物体密度等于液体密度时,物体在液体中悬浮,由图可知,正方体在丙中最接近悬浮状态,所以三种液体中丙液体密度最接近正方体的密度,故D正确。
故选ACD。
10. 如图所示,电源电压为18V,小灯泡规格为“10V 10W”且不考虑灯丝电阻随温度变化,为定值电阻。为滑动变阻器,最大阻值为。甲、乙是同种电表,可供选择的电表为双量程电压表(量程分别为,)和电流表(量程分别为,)。闭合开关,在保证电路安全的情况下,调节滑动变阻器,两表示数均有变化且小灯泡亮度发生改变。当小灯泡正常发光时,甲、乙两表示数之比为。下列说法正确的是( )
A. 甲、乙同为电流表
B. 阻值为
C. 调节,通过最小的电流为0.6A
D. 调节,小灯泡的最小功率为3.6W
【答案】BCD
【解析】
【详解】A.若甲乙都为电流表则两个电阻和灯泡为并联关系,移动滑动变阻器灯泡亮度不会发生变化,与题干条件不符,故A错误;
B.由题意可知甲乙都为电压表,电阻和灯泡串联,甲测和的电压,乙测和灯泡电压,当灯泡正常发光时,灯泡两端电压,则和两端电压为
因为甲、乙两表示数之比为,所以乙表示数,所以两端电压
所以两端电压
由得,电路中电流为
所以的电阻
故B正确;
C.当电路中电阻最大时对应电流最小,但是需要考虑电压表示数最大值不能超过15V,又因为灯泡电阻大于电阻,所以增大过程中,乙电压表示数先达到15V,此时两端电压
电路中电流为
此时电路总电阻
滑动变阻器可以使电路满足该电阻大小,故C正确;
D.当电路中电流最小时,小灯泡功率最小
故D正确。
故选BCD。
二、填空及简答题(本大题共9个小题;每空1分,共31分)
11. 家庭电路的部分电路图如图所示(电路连接规范)。只闭合开关S1,灯L1正常发光,此时用试电笔接触a点,试电笔的氖管________(选填“发光”或“不发光”);再闭合开关S2,灯L1马上熄灭,则故障原因可能是灯L2_______(选填“短路”或“断路”)。
【答案】 ①. 不发光 ②. 短路
【解析】
【详解】[1]只闭合开关S1,灯L1正常发光(灯泡两端的电压等于家庭电路的电压),此时用试电笔接触a点,因a点与零线相连,所以此时试电笔的氖管不发光。
[2]根据图可知,灯L1正常发光,再闭合开关S2,灯L1马上熄灭,则故障原因可能是灯L2短路,导致熔丝熔断。
12. 如图所示,用焦距为10.0cm的凸透镜模拟视力矫正的情况。组装并调整实验器材,使烛焰中心、透镜光心和光屏中心位于______。要想在光屏上呈现清晰的像,可以不改变蜡烛和透镜的位置,将光屏向______(选填“左”或“右”)移动;还可以不改变器材的位置,在透镜和蜡烛之间放置合适的______(选填“近视”或“远视”)眼镜片。
【答案】 ①. 凸透镜的主光轴上 ②. 左 ③. 近视
【解析】
【详解】[1]实验中为了使像成在光屏的中央,要求烛焰和光屏的中心位于凸透镜的主光轴上。
[2]不改变器材的位置,此时物距大于二倍焦距,由凸透镜成像规律可知,像应呈现在一倍焦距和二倍焦距之间,而此时光屏的位置也在二倍焦距以外,所以光屏应向左移动到离透镜一二倍焦距之间的位置。
[3] 近视眼镜片为凹透镜,对光有发散作用,可以不改变器材的位置,在透镜和蜡烛之间放置合适的近视眼镜片,使像距变大,使像清晰地成在光屏上。
13. 2023年5月17日10时49分,第56颗北斗导航卫星成功升空进入轨道。卫星的惯性___________(选填“会”或“不会”)消失,卫星通过地面通信站发出的___________接受指令,助推器喷气调整卫星的运行轨迹,说明力能改变物体的___________。
【答案】 ①. 不会 ②. 电磁波 ③. 运动状态
【解析】
【详解】[1]一切物体都有惯性,卫星成功升空进入轨道后,卫星的惯性不会消失,仍然具有惯性。
[2]太空中没有空气,声音不能传播,故卫星只能通过电磁波与地面联系。
[3]助推器喷气调整卫星的运行轨迹,即改变飞船的运动方向,说明力可以改变物体的运动状态。
14. 为全面推进“乡村振兴”工程,加快农业农村绿色发展,石家庄市农村地区已经使用上了天然气烧水煮饭。用天然气烧水煮饭主要是通过________(选填“做功”或“热传递”)的方式增大食物的内能,小明用他家的天然气灶将质量为2kg,初温为20℃的水加热到100℃,水吸收的热量是________J;消耗了的天然气,则此天然气灶的热效率为________。[,]
【答案】 ①. 热传递 ②. ③. 32%
【解析】
【详解】[1]天然气燃烧放热,食物吸收热量温度升高,所以用天然气烧水煮饭主要是通过热传递的方式增大食物的内能。
[2]水吸收的热量
[3]天然气灶的热效率
15. 我国正在大力开发核能发电,核电站利用核反应堆中核,__________(选填“聚变”或“裂变”)来加热水,将核能转化为水蒸气的__________能,再通过蒸汽轮机转化为机械能,带动发电机转动,转化为电能。核能属于__________(选填“可再生”或“不可再生”)能源。
【答案】 ①. 裂变 ②. 内 ③. 不可再生
【解析】
【详解】[1][2]核电站利用核反应堆中核,可控的核裂变来加热水,使水吸收热量,将核能转化为水蒸气的内能,再通过蒸汽轮机转化为机械能,带动发电机转动,转化为电能。
[3]核物质的开采会逐渐枯竭,所以核能属于不可再生能源。
三、实验探究题(本大题共4个小题;第32题4分,第33题6分,第34、35题各7分,共24分)
16. 某小组的同学用如图甲所示器材完成了“探究平面镜成像特点”的实验。
(1)实验中用薄玻璃板代替平面镜的目的是:________;
(2)实验中应选择与蜡烛A外形相同且未点燃的蜡烛B,移动蜡烛B发现其恰好能与蜡烛A的像完全重合,说明像与物________;
(3)若要探究像、物到平面镜距离的特点,需要进行的操作是________;
(4)如图乙所示,将玻璃板倾斜,蜡烛A的像将________(选填“仍然”或“不再”)与蜡烛A关于镜面对称。
【答案】 ①. 便于确定像的位置 ②. 大小相同 ③. 见解析 ④. 仍然
【解析】
【详解】(1)[1]实验时为了便于确定像的位置,通常用玻璃板来代替平面镜进行实验。
(2)[2]蜡烛B与A完全相同,移动蜡烛B发现其恰好能与蜡烛A的像完全重合,说明像与物大小相等,采用了等效替代法。
(3)[3]若要探究像、物到平面镜距离的特点,需要进行的操作是多次改变A的位置,测量像与物到镜面的距离。
(4)[4]将玻璃板倾斜,蜡烛A的像将仍与A关于镜面对称,但因为此时像不在桌面上,所以在桌面上移动蜡烛B,蜡烛B与像不能完全重合。
17. 如图所示为小明探究“影响滑动摩擦力大小的因素”的实验。
(1)实验中,用弹簧测力计沿水平方向______拉动木块,使弹簧测力计的示数等于滑动摩擦力的大小;如图甲所示,此时木块受到的滑动摩擦力大小为______N;
(2)比较______两图可得出:压力相同时,接触面越粗糙滑动摩擦力越大。比较甲、乙两图,可得到实验结论:______;
(3)将木块切去一半,重复甲实验,如图丁所示,发现甲实验弹簧测力计的示数大于丁实验弹簧测力计的示数,小明得出:滑动摩擦力的大小与接触面积的大小有关。小红认为他的结论不可靠,理由是______;
(4)实验后,小明与同学又对实验中存在的问题进行了交流,改进了实验方案设计了如图所示的实验装置,实验中______(选填“一定”或“不一定”)要匀速拉动长木板。
【答案】 ①. 匀速 ②. 3.8 ③. 乙、丙 ④. 在接触面的粗糙程度相同时,压力越大,滑动摩擦力越大 ⑤. 没有控制物体间的压力相同 ⑥. 不一定
【解析】
【详解】(1)[1][2]用弹簧测力计拉动木块时,弹簧测力计显示拉力的大小,当木块在水平方向上做匀速直线运动时,木块处于平衡状态,木块受到的拉力和滑动摩擦力是一对平衡力,这两个力大小相等,所以根据二力平衡的知识可知,滑动摩擦力大小等于拉力大小,此时弹簧测力计的分度值为0.2N,所以滑动摩擦力大小为
(2)[3] 由图可知,比较乙、丙两次实验,可以得出结论:当压力大小一定时,接触面越粗糙,滑动摩擦力越大。
[4]图甲和图乙接触面都为木板表面,粗糙程度相同,压力大小不相等,因此可以验证滑动摩擦力大小与压力大小有关,并可得到实验结论:在接触面的粗糙程度相同时,压力越大,滑动摩擦力越大。
(3)[5]由图甲、丁所示实验可知,接触面的粗糙程度相同而物体间的压力不同,由于没有控制物体间的压力相同,不符合控制变量法的要求,因此他的结论是错误的。
(4)[6]由图所示实验可知,拉动木板时物块保持不动,物块处于平衡状态,滑动摩擦力等于测力计的拉力,实验时不一定要匀速拉动长木板。
18. 实验小组的同学在做“测量小灯泡正常发光时的电阻”的实验时,设计了如图甲所示的实验电路,已知标有“3.8V”字样的小灯泡正常发光时的电阻约为,电源电压为6V,可供选用的滑动变阻器有( 1A)和( 0.2A)。
(1)图甲中有一根导线连接错误,请在这根导线上画“×”并用笔画线代替导线将电路连接正确;_______
(2)为了能完成实验,应该选用的滑动变阻器是________(选填“”或“”);
(3)电路改正后,某次测量时电压表的示数为2.4V,为使小灯泡正常发光,应将滑动变阻器的滑片向________(选填“左”或“右”)端滑动。小灯泡正常发光时,电流表的示数如图乙所示,则小灯泡正常发光时的电阻为________;
(4)小明想用本实验器材探究电流和电压的关系,小红认为不可行,理由:________;
【拓展】小明又取来的定值电阻,利用上述器材设计了如图丙所示的电路图,闭合开关,调节滑动变阻器的滑片,使电流表的示数为________A时,小灯泡正常发光。此时电路的总功率为________W。
【答案】 ①. ②. ③. 右 ④. 9.5 ⑤. 小灯泡的电阻随着温度的升高而增大 ⑥. 0.38 ⑦. 4.68
【解析】
【详解】(1)[1]在“测量小灯泡正常发光时的电阻”的实验中,除电压表外其余元件串联,电压表并在小灯泡两端,故改正如下:
(2)[2]标有“3.8V”字样的小灯泡,即灯的额定电压为3.8V,电阻约为10Ω,由欧姆定律,灯的额定电流约为
要“测量小灯泡正常发光时的电阻”的实验时,应选用“20Ω 1A”的R1。
(3)[3]某次测量时电压表的示数为2.4V,为使小灯泡正常发光,应将小灯泡两端的电压调为3.8V,根据串联正比分压可知,应减小滑动变阻器接入的阻值,故滑片向右端滑动。
[4]由图乙可知,电流表接的是小量程,分度值为0.02A,故小灯泡正常发光时,电流表的示数为0.4A,所以小灯泡正常发光时的电阻为
(4)[5]探究电流和电压的关系,应控制电阻不变,而实验中小灯泡的电阻会随着温度的升高而增大,故不可行。
(5)[6]当小灯泡两端电压为3.8V时,灯泡正常发光,由图可知,灯泡与电阻R并联,两端电压相等,即U=3.8V,根据欧姆定律可得通过电阻R的电流为
故调节滑动变阻器的滑片,使使电流表的示数为0.38A时,灯泡L正常发发光。
[7]根据并联电路电流规律可知,干路电流为
I=0.4A+0.38A=0.78A
则电路的总功率为
P=UI=6V×0.78A=4.68W
四、计算应用题(本大题共3个小题;第36题5分,第37题6分,第38题7分,共18分。解答时,要求有必要的文字说明、公式和计算步骤等,只写最后结果不得分)
19. 如图甲所示,用滑轮组提升600N的重物,物体在拉力F的作用下20s匀速上升了8m。此过程中,拉力F做的功W随时间t的变化图像如图乙所示。
(1)求拉力F的功率;
(2)在图甲中作出重物所受重力的示意图(“O”点为重物的重心);
(3)求滑轮组的机械效率;
(4)若克服动滑轮重力所做的额外功占总额外功的三分之二,求动滑轮的重力。
【答案】(1)300W;(2);(3)80%;(4)100N
【解析】
【详解】:(1)由图乙知,20s拉力做的总功,所以拉力F的功率
(2)重力的方向竖直向下,所用在物体的重心上,如图所示
(3)该滑轮组做的有用功
滑轮组的机械效率
(4)总的额外功
由题知,克服动滑轮重力所做的额外功占总额外功的三分之二,所以克服动滑轮所做的功为
由可得,动滑轮的重力
答:(1)拉力F的功率为300W;
(2)重物所受重力的示意图;
(3)滑轮组的机械效率为80%;
(4)动滑轮的重力为100N。
20. 在如图甲所示的电路中,电源电压保持不变,小灯泡L标有“6V,3.6W”,滑动变阻器R的规格为“,1A”,闭合开关S,移动变阻器的滑片P至距左端位置时,小灯泡正常发光。
(1)求小灯泡正常发光时的电阻;
(2)求此时滑动变阻器R的电功率;
(3)如果电源电压可变并用另一个电阻替换灯泡,在电源两端增加一个电压表,当滑片P置于某一位置时,三个电表偏离零刻度线的角度相同,电流表、电压表的表盘如图乙、丙所示。求可能的阻值及其对应的电源电压U的最大值。
【答案】(1)10Ω;(2)1.44W;(3)20Ω,15V;4Ω,5V
【解析】
【详解】解:(1)灯泡正常发光时的电阻
(2)由图可知,灯泡L与R串联,闭合开关S,移动变阻器的滑片P至距左端位置时,滑动变阻器连入电路的电阻
由于小灯泡正常发光,根据可知电流
滑动变阻器R的电功率
(3)电压表测R两端的电压,电流表测电路电流;在电源两端增加一个电压表,用另一个电阻替换灯泡,替换后电路如下图所示
与R串联,电压表测R两端电压,电压表测电源电压U,根据串联电路的电压规律可知
即电压表的示数会大于的示数,要使它们的指针偏转角度相同,可知电压表采用量程,最小刻度0.1V,电压表采用量程,最小刻度为0.5V,所以,两端电压
电压表、电流表的指针偏离零刻度线的角度恰好相同,则指针偏转的格数n相等,若电流表采用量程,分度值为0.02A,电路中最大电流:,当三表的偏转角度相同(即指针偏转的格数n相等)时,R连入电路的电阻
的电阻
电源最大电压
若电流表采用量程,分度值为0.1A,由滑动变阻器R标有“ 1A”可知,电路中最大电流:,当三表的偏转角度相同(即指针偏转的格数n相等)时,R连入电路的电阻
的电阻
电源最大电压
答:(1)小灯泡正常发光时的电阻为10Ω;
(2)求此时滑动变阻器R的电功率1.44W;
(3)可能的阻值及其对应的电源电压U的最大值为20Ω,15V或4Ω,5V。
。
相关试卷
这是一份04,河北省张家口市张北县第三中学2023-2024学年九年级下学期开学物理试题,共3页。
这是一份04,河北省张家口市张北县第三中学2023-2024学年九年级下学期开学物理试题(1),共2页。试卷主要包含了28×107 920 22, 8 40 24, 左右 发电 26,2×103J/=6,72×105J,,0224kg等内容,欢迎下载使用。
这是一份240,河北省张家口市张北县张北成龙学校2023-2024学年九年级物理下学期开学考试卷,共7页。试卷主要包含了答案须用黑色字迹的签字笔书写,下列关于电功率的说法中正确的是等内容,欢迎下载使用。

