所属成套资源:全套苏教版高中生物选择性必修第二册课时作业+阶段综合测试+模块综合测评含答案
生物选择性必修2 生物与环境第三章 生态系统第二节 生态系统的能量流动当堂检测题
展开
这是一份生物选择性必修2 生物与环境第三章 生态系统第二节 生态系统的能量流动当堂检测题,共9页。
题组一 能量流动的过程
1.(多选)每一个营养级都具有的能量流动方向有( )
A.分解者 B.下一营养级
C.生长、发育和繁殖 D.呼吸散失
ACD [食物链中的最高营养级不能被其他生物捕食,则其固定的能量不会流入下一营养级,因此每一个营养级都具有的能量流动方向为流向分解者、呼吸散失和用于生长、发育和繁殖。]
2.如图表示生态系统中生产者能量的来源和去路,下列说法错误的是( )
A.流经该生态系统的总能量为a
B.b以热能形式散失
C.c用于自身生长发育繁殖
D.若d为下一个营养级同化的能量,则d的量是c的10%~20%
D [若d为下一个营养级同化的能量,则d的量是a的10%~20%。]
3.根据生态系统能量流动过程分析,下列说法正确的是( )
A.初级消费者粪便中的能量属于第二营养级的同化量
B.某一营养级的同化量并不等于该营养级用于生长、发育和繁殖的能量
C.初级消费者同化的能量全部经自身呼吸作用以热能的形式散失
D.每个营养级同化的能量都有一部分要流向下一营养级
B [初级消费者粪便中的能量属于上一营养级的同化量,即生产者(第一营养级)的同化量,A错误;某一营养级同化的能量一部分经自身呼吸作用以热能的形式散失,一部分用于自身生长、发育和繁殖,B正确、C错误;最高营养级同化的能量不会流向下一营养级,D错误。]
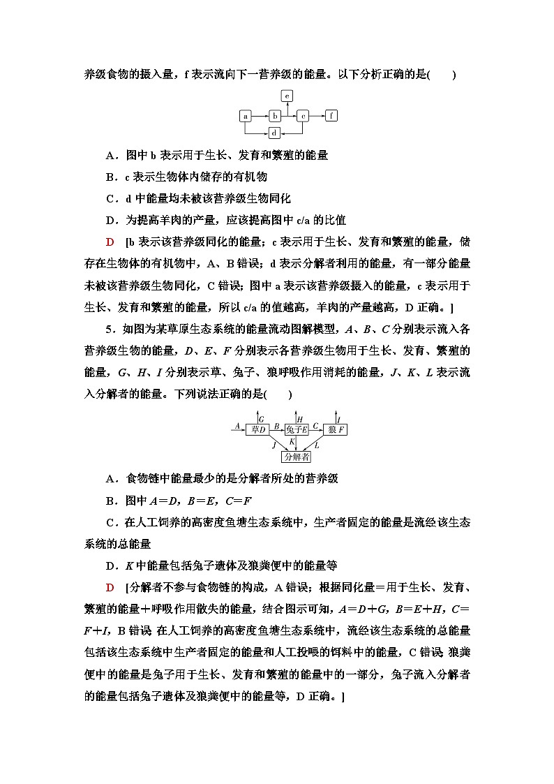
4.如图为某草原生态系统流经第二营养级的能量示意图,其中a表示该营养级食物的摄入量,f表示流向下一营养级的能量。以下分析正确的是( )
A.图中b表示用于生长、发育和繁殖的能量
B.c表示生物体内储存的有机物
C.d中能量均未被该营养级生物同化
D.为提高羊肉的产量,应该提高图中c/a的比值
D [b表示该营养级同化的能量;c表示用于生长、发育和繁殖的能量,储存在生物体的有机物中,A、B错误;d表示分解者利用的能量,有一部分能量未被该营养级生物同化,C错误;图中a表示该营养级摄入的能量,c表示用于生长、发育和繁殖的能量,所以c/a的值越高,羊肉的产量越高,D正确。]
5.如图为某草原生态系统的能量流动图解模型,A、B、C分别表示流入各营养级生物的能量,D、E、F分别表示各营养级生物用于生长、发育、繁殖的能量,G、H、I分别表示草、兔子、狼呼吸作用消耗的能量,J、K、L表示流入分解者的能量。下列说法正确的是( )
A.食物链中能量最少的是分解者所处的营养级
B.图中A=D,B=E,C=F
C.在人工饲养的高密度鱼塘生态系统中,生产者固定的能量是流经该生态系统的总能量
D.K中能量包括兔子遗体及狼粪便中的能量等
D [分解者不参与食物链的构成,A错误;根据同化量=用于生长、发育、繁殖的能量+呼吸作用散失的能量,结合图示可知,A=D+G,B=E+H,C=F+I,B错误;在人工饲养的高密度鱼塘生态系统中,流经该生态系统的总能量包括该生态系统中生产者固定的能量和人工投喂的饵料中的能量,C错误;狼粪便中的能量是兔子用于生长、发育和繁殖的能量中的一部分,兔子流入分解者的能量包括兔子遗体及狼粪便中的能量等,D正确。]
6.如图是某生态系统能量流动过程图解,利用图中箭头的序号回答问题。
(1)流经该生态系统的总能量是________。
(2)图中________为分解者,理由是___________________________________
____________________________________________________________________。
(3)图中哪个箭头是不应存在的?________。
(4)⑫的能量最多时只有④的能量的几分之几?________。
(5)B属于________性动物,它的粪便中的能量会被________利用,通过过程________表示。
[解析] 生产者(图中A)固定的太阳能即图中的①是流经该生态系统的总能量,图中B、C、D是初级、次级、三级消费者,A、B、C、D都有能量流入E,则E为分解者,但E能量不会倒流入A、B、C、D,故图中⑦不存在。⑫的能量最多有⑨的1/5,⑨的能量最多有④的1/5,故⑫最多有④的1/25。
[答案] (1)① (2)E 从生产者到各级消费者都有能量流入E (3)⑦ (4)1/25 (5)植食 E(分解者) ⑥
题组二 能量流动的特点和研究意义
7.肉类和鸡蛋的价格比粮食和蔬菜高,从生态学的观点看,这是由于( )
A.动物饲养投资大
B.食物链延长,能量流失多,生产成本高
C.动物性食品营养价值高
D.植物栽培比较容易
B [依据能量流动的特点可知,要得到同质量的肉类和鸡蛋,与粮食和蔬菜比较,需消耗更多的能量,因此肉类、鸡蛋成本高,价格相应也要高。]
8.在植物→昆虫→鸟的营养结构中,若能量传递效率为10%,以鸟同化的总能量中从昆虫获得的总能量为x轴,植物供能总量为y轴,如图中绘制的相关曲线是( )
A B C D
D [设鸟获得的总能量为常数a,则鸟从昆虫获得的能量为x,从植物直接获得的能量为a-x,可列式为x×10×10+(a-x)×10=y,即y=10a+90x。根据此方程式可知,D项图示正确。]
9.如图是一个处于平衡状态生态系统的能量流动图解,其中A、B、C、D分别代表不同营养级的生物类群,对此图理解正确的是( )
A.流经该生态系统的总能量是A通过光合作用积累的有机物中的能量
B.在此生态系统中,若一只狼捕食了一只野兔,则该野兔中约有10%~20%的能量流入这只狼体内
C.由于流经该生态系统的总能量是一定的,所以B获得的能量越多,留给C、D的能量就越少
D.B同化的能量要大于B、C、D呼吸消耗的能量之和
D [流经该生态系统的总能量是A通过光合作用固定的太阳能;能量的传递效率是指某一营养级的同化量与上一营养级的同化量之比,与个体间的捕食获得的能量没有直接关系,若一只狼捕食了一只野兔,则该野兔中的绝大部分的能量传递给了狼;B获得的能量越多,留给C、D的能量也越多;B同化的能量要大于B、C、D呼吸消耗的能量之和,因为还有一部分能量流向了分解者,所以D选项正确。]
10.(多选)下列四种现象中,适宜用生态系统中能量流动规律进行合理分析的是( )
A.虎等大型肉食动物容易成为濒危物种
B.蓝细菌易在富营养化水体中爆发
C.饲养牛、羊等动物,成本低、产量高
D.巨大的蓝鲸以微小的浮游动物为食
ACD [虎属于最高营养级,获取能量少,容易成为濒危物种;在富营养化的水体中,N、P含量高,蓝细菌会进行爆发式繁殖,但是没有体现出食物链,所以不适宜用能量流动规律来分析;牛、羊属于初级消费者,直接从生产者获取食物,获得的能量多,因此成本低;D项能体现出食物链,能用能量流动规律来解释。]
11.某地区年降雨量丰富,某弃耕农田的食物链之一是“甲→乙→丙”,生态学家对该生态系统的发展以及该食物链的能量流动进行了研究,结果如表,单位为×103J/(hm2·a),回答下列问题:
(1)从生态系统的成分看,食物链中甲是________,流经该生态系统的能量是______×103 J/(hm2·a)。
(2)在食物链“甲→乙→丙”中,能量从乙到丙的传递效率是________,从乙流向分解者的能量包括乙的遗体、分泌物中的能量和________粪便中的能量。
(3)有人发现表中乙或丙的同化量与呼吸量之和不等于摄入量,请分析该现象出现的原因:_______________________________________________________
____________________________________________________________________。
[解析] (1)食物链的起点是生产者,因此甲是生产者,流经该生态系统的能量是生产者所固定的太阳能,由表中数据分析可知生产者固定的太阳能应是24 500×103J/(hm2·a)。(2)能量传递效率是相邻营养级同化量之比,由数据分析可知能量从乙到丙的传递效率应是6/75×100%=8%。某营养级粪便中的能量是上一营养级同化的能量,所以乙流向分解者的能量还包括丙粪便中的能量。(3)摄入量等于同化量加上粪便中的能量,而呼吸量是同化量中的一部分。
[答案] (1)生产者 24 500 (2)8% 丙 (3)摄入量等于同化量加上粪便中的能量,而呼吸量是同化量中的一部分
12.(多选)如图为某人工鱼塘食物网及其能量传递示意图(图中数字为能量数值,单位是J·m-2·a-1)。下列叙述正确的是( )
A.该食物网中最高营养级为第五营养级
B.该食物网中第一到第二营养级的能量传递效率为25%
C.太阳鱼呼吸作用消耗的能量为1 357 J·m-2·a-1
D.该食物网中的生物与无机环境共同构成一个生态系统
AB [题图中最长食物链为浮游植物→浮游动物→幽蚊幼虫→太阳鱼→鲈鱼,故最高营养级为第五营养级,A正确;该食物网中第一营养级同化的能量为31 920 J·m-2·a-1,第二营养级同化的能量为3 780+4 200=7 980J·m-2·a-1,则第一营养级到第二营养级的能量传递效率为7 980÷31 920×100%=25%,B正确;太阳鱼同化的能量为1 483 J·m-2·a-1,除了流向下一营养级和自身呼吸作用消耗,还有一部分被分解者分解掉,故太阳鱼呼吸作用消耗的能量小于(1 483-126)J·m-2·a-1,即小于1 357 J·m-2·a-1,C错误;该食物网中的生物并没有分解者,不能构成群落,因而不能与无机环境构成一个生态系统,D错误。]
13.如图所示的食物网中,如果每个营养级能量传递效率均为20%,且下一营养级从上一营养级各种生物中获得的能量相等。虎要获得1 kJ能量,则需要消耗草的能量为( )
A.150 kJ B.125 kJ
C.100 kJ D.75 kJ
D [每个营养级能量传递效率均为20%,且下一营养级从上一营养级各种生物中获得的能量相等,在草→兔→狐→虎中从草中获取1×1/2÷20%÷20%÷20%=62.5 kJ;在草→羊→虎中从草中获取1×1/2÷20%÷20%=12.5 kJ;故需要消耗草的能量为62.5+12.5=75 kJ。]
14.如图为现代版“桑基鱼塘”农业生态系统的能量流动和物质循环模式图,据图分析正确的是( )
A.“桑”不能代表能量流动
B.模式图中不应有“池塘”的箭头
C.鱼是二级消费者
D.该生态农业提高了能量的利用效率
D [“桑”代表该生态系统能量的输入,A错误;该池塘水体中还有其他的生产者,模式图中应有“池塘”的箭头,B错误;图中显示鱼以蚕粪为食,是分解者,C错误;该生态农业提高了能量的利用效率,D正确。]
15.如图甲为某湖泊生态系统的能量金字塔简图,其中Ⅰ、Ⅱ、Ⅲ、Ⅳ分别代表不同的营养级,m1、m2代表不同的能量形式。图乙表示能量流经该生态系统某一营养级的变化示意图,其中a~g表示能量值。请据图回答下列问题:
图甲
图乙
(1)图甲中,m1、m2表示的能量形式分别为______________________、
____________。通常情况下,位于营养级Ⅳ的生物个体数量一般远远少于Ⅲ,主要原因是______________________________________________________
____________________________________________________________________。
(2)图乙中,若A表示图甲中营养级Ⅱ所摄入的全部能量,则B表示__________________________,C表示____________________________。若图甲中营养级Ⅰ所固定的太阳能总量为y,则营养级Ⅰ、Ⅱ间的能量传递效率是______________(用图中所给字母表示)。
(3)由图乙可以总结出生态系统能量流动的主要特点是____________________________________________________________________。
(4)若图甲中营养级Ⅰ、Ⅱ、Ⅲ各有一种生物甲、乙、丙,构成的食物关系如图丙。其中,甲的能量中比例为X的部分直接提供给丙,则要使丙的能量增加A kJ,至少需要消耗甲的能量为____________kJ(用所给字母表示)。
图丙
[解析] (1)m1表示流入该生态系统的总能量,这部分能量是太阳能或生产者固定的能量,m2表示从该生态系统散失的能量,即热能或呼吸作用散失的热量。由于能量在传递过程中是逐级递减的,因此营养级越高的生物,可利用的能量越少,所以个体数量往往也越少。(2)若A表示图甲中营养级Ⅱ所摄入的全部能量,则B表示营养级Ⅱ同化的能量,C表示营养级Ⅱ用于生长、发育和繁殖的能量。若图甲中营养级Ⅰ所固定的太阳能总量为y,而图乙中营养级Ⅱ同化的总能量为b,则营养级Ⅰ、Ⅱ间的能量传递效率是b/y×100%。(3)生态系统中能量流动的主要特点是单向流动、逐级递减。(4)假设至少需要消耗甲的能量为a,则丙从甲→丙途径获得的能量为a×X×20%,丙从甲→乙→丙途径获得的能量为a×(1-X)×20%×20%,根据题干中的条件可知:a×X×20%+a×(1-X)×20%×20%=A,因此a=25A/(1+4X)。
[答案] (1)太阳能(或生产者固定的能量) 热能(或呼吸作用散失的热量) 营养级越高,可利用的能量越少
(2)营养级Ⅱ同化的能量 营养级Ⅱ用于生长、发育和繁殖的能量 b/y×100%
(3)单向流动、逐级递减 (4)25A/(1+4X)
易错点 不能准确理解能量传递效率导致计算错误
16.如图为某农场的年能量流动示意图[单位:103 kJ/(m2·a)],A、B、C、D共同构成生物群落。从第二营养级到第三营养级的能量传递效率是( )
A.18.75% B.16.67%
C.12.50% D.11.11%
B [据图分析,第二营养级(B)同化的能量为(16+2)×103 kJ/(m2·a),传递到第三营养级(C)的能量为3×103 kJ/(m2·a),所以其能量传递效率为(3×103)/(18×103)×100%≈16.67%。]
甲
乙
丙
固定的能量
摄入量
同化量
呼吸量
摄入量
同化量
呼吸量
24 500
105
75
71.5
8.44
6
4.38
相关试卷
这是一份生物选择性必修3 生物技术与工程第四节 发酵工程及其应用课时训练,共9页。试卷主要包含了下列不属于发酵工程的产品的是等内容,欢迎下载使用。
这是一份高中生物人教版 (2019)选择性必修2第2节 生态系统的能量流动巩固练习,共8页。试卷主要包含了选择题,第三等内容,欢迎下载使用。
这是一份高中生物北师大版 (2019)选择性必修2 生物与环境第二节 生态系统的能量流动精练,共14页。试卷主要包含了下列说法错误的是,关于农田生态系统的叙述正确的是等内容,欢迎下载使用。

