2024届四川省达州市普通高中高三下学期第二次诊断性考试理综试卷-高中生物(原卷版+解析版)
展开这是一份2024届四川省达州市普通高中高三下学期第二次诊断性考试理综试卷-高中生物(原卷版+解析版),文件包含2024届四川省达州市普通高中高三下学期第二次诊断性考试理综试卷-高中生物原卷版docx、2024届四川省达州市普通高中高三下学期第二次诊断性考试理综试卷-高中生物解析版docx等2份试卷配套教学资源,其中试卷共22页, 欢迎下载使用。
理科综合共300分,包括物理、化学和生物三部分,考试时间共150分钟。
注意事项:
1.本试卷分为第I卷(选择题)和第Ⅱ卷(非选择题)两部分。答卷前,考生用直径0.5mm黑色签字笔将自己的姓名、班级、准考证号涂写在答题卡上,检查条形码粘贴是否正确。
2.选择题使用2B铅笔填涂在答题卡对应题目标号的位置上,如需改动,用橡皮擦擦干净后再选涂答案括号;非选择题用直径0.5mm黑色签字笔书写在答题卡的对应框内,超出答题区域书写的答案无效。在试题卷上答题无效。
3.考试结束,将答题卡交回。
4.本试卷如遇缺页、漏页、字迹不清等,考生须及时报告监考老师。
第I卷(选择题,共126分)
一、选择题:本题共13小题,每小题6分,共78分。在每小题给出的四个选项中,有一项符合题目要求。
1. 高尔基体可形成多种囊泡,这些囊泡犹如细胞中的“快递员”,有些囊泡还进一步形成突触小泡、溶酶体等。下列叙述不正确的是( )
A. 受电信号刺激,突触小泡可移向突触前膜并与之融合
B. 胰岛素的运输与分泌还需要来自内质网的囊泡参与
C. 高尔基体形成的囊泡中运输的物质都是蛋白质
D. 囊泡膜表面的信号分子可保障囊泡被准确接收
【答案】C
【解析】
【分析】高尔基体的功能是对蛋白质进行加工、分类和包装,通过囊泡形式运往不同的去处,如运往细胞外、运往细胞膜上和运往溶酶体。
【详解】A、受电信号刺激,突触小泡可移向突触前膜并与之融合,释放神经递质,使电信号转换为化学信号,A正确;
B、胰岛素属于分泌蛋白,其运输与分泌还需要借助内质网形成囊泡参与,B正确;
C、高尔基体形成的囊泡中运输的物质可以是蛋白质或者小分子的神经递质,C错误;
D、囊泡膜表面的信号分子参与信号识别,从而保障囊泡被准确接收,D正确。
故选C。
2. 德国马普研究所的研究人员在2020年成功研制了一半天然一半合成的“人造叶绿体”,并利用光和该系统实现了CO2的固定。该研究从菠菜中分离出类囊体,并将其余16种酶(包含CETCH途径)一起包裹在由磷脂分子构成的小液滴中,这些小液滴悬浮于油中。下列分析不正确的是( )
A. 可推测小液滴一定是由双层磷脂分子层组成
B. 类囊体薄膜上进行水的光解和ATP的合成
C. 外侧为油利于缩小液滴体积而提高酶浓度
D. CETCH途径中固定CO2的物质最可能与C5类似
【答案】A
【解析】
【分析】光合作用的光反应阶段(场所是叶绿体的类囊体薄膜):水的光解以及ATP的形成。光合作用的暗反应阶段(场所是叶绿体基质):CO2被C5固定形成C3,C3在光反应提供的ATP和NADPH的作用下还原成糖类等有机物。
【详解】A、据图观察可知,“人造叶绿体”膜内侧是油,外侧是水,因此“人造叶绿体”外膜是由一层磷脂分子组成,A错误;
B、类囊体薄膜是光合作用光反应的场所,在叶绿体薄膜发生了水的光解和ATP的合成,B正确;
C、小液滴外周的油是由磷脂分子层组成,膜是由磷脂分子组成,因此小液滴外周的油相当于叶绿体膜,降低了酶的浓度,C错误;
D、CO2被C5固定形成C3,因此CETCH途径中固定CO2的物质与叶绿体中的C5相同,不断地被消耗和合成,D正确。
故选A。
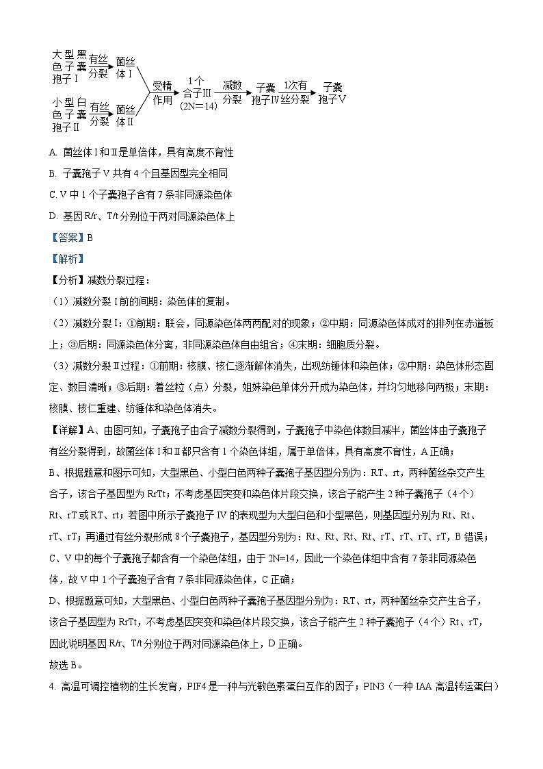
3. 粗糙型链孢霉的子囊孢子大型(R)对小型(r)是显性,黑色(T)对白色(t)是显性。下图是其部分生活史,合子的减数分裂类似于动物产生精细胞的过程,子囊孢子IV的表现型为大型白色和小型黑色。在不考虑突变和交叉互换的情况下,下列分析不正确的是( )
A. 菌丝体I和Ⅱ是单倍体,具有高度不育性
B. 子囊孢子V共有4个且基因型完全相同
C. V中1个子囊孢子含有7条非同源染色体
D. 基因R/r、T/t分别位于两对同源染色体上
【答案】B
【解析】
【分析】减数分裂过程:
(1)减数分裂I前的间期:染色体的复制。
(2)减数分裂I:①前期:联会,同源染色体两两配对的现象;②中期:同源染色体成对的排列在赤道板上;③后期:同源染色体分离,非同源染色体自由组合;④末期:细胞质分裂。
(3)减数分裂Ⅱ过程:①前期:核膜、核仁逐渐解体消失,出现纺锤体和染色体;②中期:染色体形态固定、数目清晰;③后期:着丝粒(点)分裂,姐妹染色单体分开成为染色体,并均匀地移向两极;末期:核膜、核仁重建、纺锤体和染色体消失。
【详解】A、由图可知,子囊孢子由合子减数分裂得到,子囊孢子中染色体数目减半,菌丝体由子囊孢子有丝分裂得到,故菌丝体I和Ⅱ都只含有1个染色体组,属于单倍体,具有高度不育性,A正确;
B、根据题意和图示可知,大型黑色、小型白色两种子囊孢子基因型分别为:RT、rt,两种菌丝杂交产生合子,该合子基因型为RrTt;不考虑基因突变和染色体片段交换,该合子能产生2种子囊孢子(4个)Rt、rT或RT、rt;若图中所示子囊孢子IV的表现型为大型白色和小型黑色,则基因型分别为Rt、Rt、rT、rT;再通过有丝分裂形成8个子囊孢子,基因型分别为:Rt、Rt、Rt、Rt、rT、rT、rT、rT,B错误;
C、V中的每个子囊孢子都含有一个染色体组,由于2N=14,因此一个染色体组中含有7条非同源染色体,故V中1个子囊孢子含有7条非同源染色体,C正确;
D、根据题意可知,大型黑色、小型白色两种子囊孢子基因型分别为:RT、rt,两种菌丝杂交产生合子,该合子基因型为RrTt,不考虑基因突变和染色体片段交换,该合子能产生2种子囊孢子(4个)Rt、rT,因此说明基因R/r、T/t分别位于两对同源染色体上,D正确。
故选B。
4. 高温可调控植物的生长发育,PIF4是一种与光敏色素蛋白互作的因子;PIN3(一种IAA高温转运蛋白)是否磷酸化会影响其在细胞膜上的分布位置;SAUR19-24是一类生长素应答基因。下列推测不合理的是( )
A. 高温可能导致光敏色素B空间结构改变而不能与PIF4互作
B. PIN3磷酸化所需磷酸基团可来自ATP末端磷酸基团的脱离
C. IAA能为SAUR19-24基因表达过程中的化学反应提供能量
D. 高温会引起IAA合成的变化,进而对基因组的表达进行调节
【答案】C
【解析】
【分析】分析图可知,高温可以抑制光敏色素B,光敏色素B对PIF4 也有抑制作用,但PIF4可以促进蛋白激酶和IAA的合成。植物生长发育的调控,是基因表达调控、激素调节和环境因素调节共同完成的。
【详解】A、由图可知,高温可以解除光敏色素B的空间结构,解除对PIF4的抑制,促进IAA合成,从而使下胚轴伸长,A正确;
B、高温下PIF4会激活蛋白激酶的基因表达,增强PIN3磷酸化,所需磷酸基团可来自ATP末端磷酸基团的脱离,B正确;
C、由题可知, SAUR19-24是一类生长素应答基因,IAA即生长素可作为信息分子促进SAUR19-24在下胚轴中的表达,但IAA不能为SAUR19-24基因表达过程中的化学反应提供能量,C错误;
D、由题意可知,高温会引起IAA合成的变化,进而对基因组的表达进行调节,D正确。
故选C。
5. 某种螺可以捕食多种藻类,但捕食喜好不同。L、M两玻璃缸中均加入相同数量的甲、乙、丙三种单细胞藻类,L中不放螺,M中放100只螺。一段时间后,将M中的螺全部移入L中并分别统计L、M中藻类数量,结果如图。下列说法正确的是( )
A. 可用标志重捕法统计藻类的种群密度
B. 若缸中只放甲藻,甲藻将呈“J”型增长
C. 螺捕食藻类的喜好为丙藻>甲藻>乙藻
D. 三种藻的竞争能力为甲藻>乙藻>丙藻
【答案】D
【解析】
【分析】题干分析,L玻璃缸不放螺,做空白对照,M中放入100只螺,则M中藻类数量变化如图所示为甲藻数量增加,乙藻和丙藻数量减少,甲藻成为优势物种。将M中的螺全部移入L中,随着时间的变化,甲藻数量减少,乙藻数量先升后降,丙藻数量慢慢上升,据此答题。
【详解】A、藻类是植物,可采用样方法调查藻类的种群密度,A错误;
B、若缸中只放甲藻,在一段时间内甲藻将呈“S”型增长,B错误;
CD、结合两图可知,在放入螺之前,甲藻数量多,乙藻数量其次,丙藻数量较少,放入螺之后,甲藻的数量减少明显,乙藻其次,丙藻数量增加,说明螺螺捕食藻类的喜好为甲藻>乙藻>丙藻,且三种藻的竞争能力为甲藻>乙藻>丙藻,D正确、C错误。
故选D。
6. 果蝇X染色体上的非同源区段存在隐性致死基因e,基因e与控制棒状眼的显性基因B紧密连锁(不发生交叉互换)。现将棒状眼(杂合)且带有基因e的果蝇(甲)与正常眼果蝇(乙)杂交,获得数百只F1。以下叙述中正确的是( )
A. 甲果蝇基因e可能来自其父本或母本
B. 甲、乙果蝇的基因型分别为XBeXbE、XBEY
C. F1中棒眼果蝇占1/4,基因B的频率为1/3
D. 可以从F2中筛选出棒眼基因纯合的雌蝇
【答案】B
【解析】
【分析】通过“果蝇X染色体上的非同源区段存在隐性致死基因e,基因e与控制棒状眼的显性基因B紧密连锁(不发生交叉互换),棒状眼(杂合)且带有基因e的果蝇(甲)的基因型为XBeXbE,正常眼果蝇(乙)的基因型为XBEY。
【详解】A、甲果蝇的基因e只能来自其母本,因为X染色体上的非同源区段存在隐性致死基因e,父本含有基因e致死,A错误;
B、棒状眼(杂合)且带有基因e的果蝇(甲)的基因型为XBeXbE,正常眼果蝇(乙)的基因型为XBEY,B正确;
C、甲(XBeXbE)、乙(XBEY)杂交F1代基因型及比例为XBEXBe:XBEXbE:XBeY(致死):XbEY=1:1:1:1,即F1中棒眼果蝇占2/3,基因B的频率为(2+1)/(2+2+1)=3/5,C错误;
D、e基因与控制棒状眼(突变型)的显性基因B紧密连锁,所以棒眼基因纯合的雌蝇致死,D错误。
故选B。
7. 高等动植物细胞进行有氧呼吸第三阶段时,NADH中的电子经UQ、蛋白复合体(I、Ⅱ、Ⅲ、IV)传递至O2和H+并生成H2O。电子传递过程中释放的能量用于建立膜两侧H+浓度差,使能量转换成H+电化学势能。H+经ATP合成酶运回时释放能量用于ATP合成并缓慢产热;另一些H+经UCP渗漏时H+电化学势能将以热能形式释放。以上途径称为细胞色素途径,其过程如下图。
图中的AOX是一种在植物细胞中广泛存在的氧化酶。在AOX参与下,电子可以不通过蛋白复合体Ⅲ和IV,而是直接传递给O2和H+并生成H2O,大量能量以热能的形式释放,此途径称为AOX途径。
(1)上图所示的生物膜是__________膜;图中H+经ATP合成酶的跨膜运输方式是_________。
(2)有些植物在开花期能够在短期内迅速产生并积累大量热能,使花温度显著高于环境温度(即“开花生热现象”),UCP的表达量也显著升高。开花生热可以促使植物生殖发育顺利完成。有氧呼吸的第一、二阶段也会释放热量,但不会引起开花生热。原因是经过这两个阶段,能量大部分储存在__________中。
(3)在耗氧量不变的情况下,若上图所示的膜结构上AOX和UCP含量提高,则经ATP合成酶催化形成的ATP的量___________(填“增加”、“不变”或“减少”),原因是___________。
【答案】(1) ①. 线粒体内膜 ②. 协助扩散
(2)NADH##[H]
(3) ①. 减少 ②. NADH中的能量经AOX和UCP更多的被转换成了热能
【解析】
【分析】有氧呼吸过程分为三个阶段,第一阶段是葡萄糖酵解形成丙酮酸和[H],发生在细胞质基质中;有氧呼吸的第二阶段是丙酮酸和水反应产生二氧化碳和[H],发生在线粒体基质中;有氧呼吸的第三阶段是[H]与氧气反应形成水,发生在线粒体内膜上,有氧呼吸的三个阶段中有氧呼吸的第三阶段释放的能量最多,合成的ATP数量最多。
分析图示可知,UQ(泛醌,脂溶性化合物)、蛋白复合体(I、Ⅱ、Ⅲ、IV)可以传递电子,同时蛋白复合体(I、Ⅲ、IV)又将H+运输到膜间隙,使膜两侧形成H+浓度差;H+通过ATP合成酶以被动运输的方式进入线粒体基质,并驱动ATP生成;H+还可以通过UCP蛋白由膜间隙跨膜运输到线粒体基质。
【小问1详解】
图1所示膜结构能消耗氧气生成水,为线粒体内膜。据图可知,图1中复合体Ⅰ、Ⅲ、Ⅳ可以将H+运输到线粒体的两层膜间隙,使膜两侧形成H+浓度差,图中H+通过ATP合成酶以协助扩散的方式进入线粒体基质,并驱动ATP生成。
【小问2详解】
有氧呼吸的第一阶段是葡萄糖酵解形成丙酮酸和[H],释放少量的能量;第二阶段是丙酮酸和水反应产生二氧化碳和[H],同时释放少量的能量,释放的能量一部分以热能的形式散失,但不会引起开花生热。原因是经这两个阶段,有机物中的能量大部分储存在NADH(或[H])中。
【小问3详解】
根据题意,在AOX参与下,电子可以不通过蛋白复合体Ⅲ和IV,而是直接传递给O2和H+并生成H2O,大量能量以热能的形式释放。由于有机物中的能量经AOX和UCP更多的被转换成了热能,所以在耗氧量不变的情况下,若图1所示膜结构上AOX和UCP含量提高,则经膜上ATP合成酶催化形成的ATP的量会减少。
8. 下图是人体对某种病毒的部分免疫过程示意图,APC为抗原呈递细胞,Th为辅助性T细胞,a、b为免疫活性物质。
(1)上图为病毒入侵后人体发生的________(填“体液”或“细胞”)免疫的部分过程。信号①和②的同时刺激只能活化某一种B细胞,对其他B细胞不起作用,这说明上述免疫具有________性。
(2)根据图示推测APC的作用是_________。免疫活性物质b吸附在一些细胞表面,当同种病毒再次入侵时,会引起人体发生__________反应。
(3)若人体感染图示病毒后,会先产生抗体IgM后产生抗体IgG,检测IgM和IgG常作为诊断是否被感染的指标。对近期与该病毒感染者密切接触的四人进行抗体检测,结果如表:(“-”表示未检出相应抗体;“+”表示检出相应抗体)
乙、丙、丁中最先的感染者最可能是___________。不能判断甲是否被感染,原因是__________。
【答案】(1) ①. 体液 ②. 特异
(2) ①. 摄取、处理、呈递抗原 ②. 过敏
(3) ①. 乙 ②. 可能是甲感染时间太短,机体还未产生出相应抗体(或感染时间过长,抗体消失)
【解析】
【分析】人体有三道防线:由皮肤和黏膜及其分泌物构成第一道防线,体液中的杀菌物质(如溶菌酶)和吞噬细胞构成第二道防线,主要由免疫器官和免疫细胞构成第三道防线,包括体液免疫和细胞免疫;
【小问1详解】
由图可知,病毒入侵后机体发生免疫反应生成了抗体(b),由此可判断病毒入侵后人体发生的体液免疫的部分过程;信号①和②的同时刺激只能活化某一种B细胞,对其他B细胞不起作用,这说明上述免疫具有特异性;
【小问2详解】
由图可知APC与病毒结合后将其传递给Th细胞,由此可推测APC的作用是摄取、处理、呈递抗原;免疫活性物质b是抗体,吸附在一些细胞表面,当同种病毒再次入侵时,抗体就会与该病毒结合,使该细胞释放组织胺等,会引起人体发生过敏反应;
【小问3详解】
从检测结果可以看出,乙、丁个体中均能检测到 IgG,而丙、丁被检测到IgM,因此可确定乙、丙、丁个体已被感染。根据检测结果可知,乙个体只有IgG,而没有IgM,因此最先被感染人的最可能是乙;由于甲体内没有检测到相应的抗体,可能是甲感染时间太短,机体还未产生出相应抗体,也可能是感染时间过长,抗体消失,因而不能判断甲是否被感染,需要通过核酸检测来进一步诊断。
9. 某湖泊中生活着鲈鱼和短吻鳄(顶级捕食者),短吻鳄会捕食鲈鱼,而鲈鱼又是人们喜爱的美味。当地居民为了提高鲈鱼的产量而大量捕杀短吻鳄。在短吻鳄被捕杀几乎绝迹之后,鲈鱼的产量却没有增加。调查表明湖中鲈鱼的种群数量竟然比原来还下降了。
(1)短吻鳄在生态系统组成成分中属于________,流入短吻鳄种群的能量的去向有___________。有人认为短吻鳄体重要增加1Kg,根据能量传递效率,至少要捕食5Kg鲈鱼。你认为这是否正确并说明理由。__________
(2)关于湖中鲈鱼的种群数量竟然比原来还下降了的原因,有人提出了以下可能。你认为可能的原因有___________
①气候变化造成鲈鱼的食物短缺
②短吻鳄捕食的另一种鱼以鲈鱼为食
③捕杀短吻鳄前鲈鱼的种群已经衰退
④人类主要捕捞鲈鱼幼龄鱼造成种群衰退
(3)事实证明:为了提高鲈鱼的产量而大量捕杀短吻鳄的措施是不可取的。从进化的角度来看:捕食者往往捕食个体数量多的物种,避免出现一种或少数几种生物占绝对优势的局面,为其他物种的形成腾出空间,所以捕食者的存在有利于增加___________。同时,捕食者与被捕食者通过相互选择还表现出___________,客观上起到促进被捕食者种群发展的作用。
【答案】(1) ①. 消费者 ②. 通过呼吸作用以热能形式散失;遗体等被分解者分解 ③. 不正确
理由1:因为能量传递效率是相邻两个营养级的所有生物同化量之比
理由2:短吻鳄捕食的鲈鱼所含能量,减去短吻鳄粪便所含能量及其呼吸散失的能量,才是短吻鳄储存在有机物中的能量
答对以上其中之一即可。
(2)①②③④ (3) ①. 物种多样性 ②. 共同进化
【解析】
【分析】捕食,狭义指某种动物捕捉另一种动物而杀食之,广义是指某种生物吃另一种生物,如草食动物吃草;同种个体间的互食、食虫植物吃动物等也都包括在内。捕食时被食者的种群变化有很大的影响。
【小问1详解】
短吻鳄在生态系统组成成分中属于消费者,流入短吻鳄种群的能量的去向有通过呼吸作用以热能形式散失;遗体等被分解者分解;有人认为短吻鳄体重要增加1Kg,根据能量传递效率,至少要捕食5Kg鲈鱼,这种说法不正确,因为能量传递效率是相邻两个营养级的所有生物同化量之比;或短吻鳄捕食的鲈鱼所含能量,减去短吻鳄粪便所含能量及其呼吸散失的能量,才是短吻鳄储存在有机物中的能量;
【小问2详解】
①、鲈鱼是变温动物,气候变化造成鲈鱼的食物短缺,①正确;
②在短吻鳄被捕杀几乎绝迹之后,鲈鱼的种群数量竟然比原来还下降了,最可能是短吻鳄捕食的另一种鱼以鲈鱼为食,短吻鳄绝迹后,另一种鱼数量大增,且吃的鲈鱼更多,导致鲈鱼数量下降,②正确;
③捕杀短吻鳄前鲈鱼的种群已经衰退,③正确;
④人类主要捕捞鲈鱼幼龄鱼,使种群的出生率降低,死亡率升高,从而造成种群衰退,④正确;
故选①②③④;
【小问3详解】
捕食者的存在有利于增加物种多样性;同时,捕食者与被捕食者通过相互选择还表现出共同进化,客观上起到促进被捕食者种群发展的作用。
10. 果蝇有翅对无翅为显性,由常染色体上的一对等位基因H/h控制。在实验室繁育的某果蝇种群中,HH、Hh、hh基因型频率分别是30%、20%、50%。
(1)让该种群中的雌雄果蝇相互交配,子代中无翅个体所占比例为_______。
(2)无翅果蝇胚胎被转入小鼠的W基因后,部分会发育成有翅果蝇。对此现象的分析,合理的是____________。
①W基因在不同物种中功能可能不同
②H、W基因序列可能具有高度相似性
③转入的W基因决定果蝇翅的进化方向
(3)一只基因型为hh的无翅雌果蝇胚胎转入了1个W基因后发育成了有翅果蝇,W基因在该雌果蝇染色体上的位置有以下三种可能:
为探究W基因在染色体上的位置,将该有翅雌果蝇与纯合有翅雄果蝇杂交,获得F1,F1雌雄相互交配,获得F2。在不考虑突变和交叉互换的前提下,分析以下问题:
①若W基因的位置为图I所示,则H/h基因与W基因的遗传遵循___________定律。
②若W基因的位置为图Ⅱ所示,则F2无翅果蝇中雌雄比例为_________。
③若W基因的位置为图Ⅲ所示,F2中有___________种基因型的有翅果蝇与野生型无翅果蝇(基因型为hh)杂交,子代均为有翅。
【答案】(1)36% (2)①②
(3) ①. 基因自由组合 ②. 1∶2 ③. 3
【解析】
【分析】1、基因的分离定律的实质是:在杂合子的细胞中,位于一对同源染色体上的等位基因,具有一定的独立性;在减数分裂形成配子的过程中,等位基因会随同源染色体的分开而分离,分别进入两个配子中,独立地随配子遗传给后代。
2、基因的自由组合定律的实质是:位于非同源染色体上的非等位基因的分离或组合是互不干扰的;在减数分裂过程中,同源染色体上的等位基因彼此分离的同时,非同源染色体上的非等位基因自由组合。
【小问1详解】
根据题意,果蝇有翅对无翅为显性,由常染色体上的一对等位基因H/h控制。某果蝇种群中,HH、Hh、hh基因型频率分别是30%、20%、50%。则h基因的频率为50%+1/2×20%=60%,让该种群中的雌雄果蝇相互交配,子代中无翅个体所占比例为60%×60%=36%。
【小问2详解】
根据题意,无翅果蝇(hh)胚胎被转入小鼠的W基因后,部分会发育成有翅果蝇。据此推断可能W基因在不同物种中功能可能不同,导致无翅果蝇会发育成有翅果蝇;或者H、W基因序列可能具有高度相似性,使得W基因发挥H基因的作用,使得无翅果蝇会发育成有翅果蝇;但是转入的W基因不能决定果蝇翅的进化方向,自然选择决定生物进化的方向。综上所述,①②合理。
【小问3详解】
①识图分析可知,若W基因的位置为图I所示,即转入的W基因与h基因位于两对同源染色体上,因此H/h基因与W基因的遗传遵循自由组合定律。
②若W基因的位置为图Ⅱ所示,则该有翅雌果蝇的基因型为hhXWX,纯合有翅雄果蝇的基因型为HHXY,二者杂交获得F1的基因型为HhXWX、HhXX、HhXWY、 HhXY,F1雌雄相互交配,获得F2,利用分离定律对上述问题进行分析,分解为两个单对来看,则常染色体上为Hh×Hh,那么性染色体上来看,雌果蝇产生的配子为1/4XW、3/4X,雄果蝇产生配子为1/4XW、1/4X、1/2Y,则F2无翅果蝇F2无翅果蝇中有3/16hhXX雌、3/8hhXY雄,因此F2无翅果蝇中雌雄比例为1∶2。
③若W基因的位置为图Ⅲ所示,则该有翅雌果蝇基因型为hhW,纯合有翅雄果蝇基因型为HH,二者杂交获得F1的基因型为Hh、HhW,F1雌雄相互交配,那么F1产生的配子为1/2H、1/4h、1/4hW,因此F2中基因型有HH、Hh、HhW、hWhW、hh、hhW,其中有翅果蝇为HH、Hh、HhW、hWhW和hhW,F2中有翅果蝇中3种基因型为HH、HhW、hWhW果蝇与野生型无翅果蝇(基因型为hh)杂交,子代均为有翅。
【选修1-生物技术实践】(15分)
11. 啤酒是以大麦为主要原料经酵母菌发酵制成的,其工业化生产的主要流程如图所示。
(1)用__________(填植物激素)处理大麦种子,可以使步骤①中的大麦种子无须发芽就可产生淀粉酶。
(2)步骤④可采用___________法将优质酵母固定在不溶于水的多孔性载体中,以实现优质酵母的多次使用。若步骤③采用固定化酶技术固定淀粉酶需要用____________法。
(3)为统计发酵液中微生物的数量,采用了两套方案:
I.取适量发酵液稀释105倍后,取0.1mL稀释液____________(填“涂布”或“多次划线”)在平板上,25℃培养7d后,各平板的菌落平均数为45个。由此方案可知发酵液中微生物密度约为________个/mL。
Ⅱ.取1mL发酵液与1mL红细胞溶液(含4×107个红细胞)均匀混合,在显微镜下观察到如下视野。可推知发酵液中微生物密度约为________个/mL。
两种统计方法的操作均正确,但结果却相差很大,其主要原因是________。
(4)步骤⑤中的消毒常采用__________消毒法,以保证啤酒的风味。
【答案】(1)赤霉素##GA
(2) ①. 包埋 ②. 化学结合(或物理吸附)
(3) ①. 涂布 ②. 4.5×107 ③. 8×107 ④. 稀释涂布平板法统计的的菌落数往往比活菌的实际数目少,而显微镜直接计数法统计的结果一般是活菌数和死菌数的总和,统计的结果偏大
(4)巴氏
【解析】
【分析】1、微生物数量的测定方法:
(1)稀释涂布平板法:将待分离的菌液经过大量稀释后,均匀涂布在培养皿表面,经培养后可形成单个菌落。稀释涂布平板法除可以用于分离微生物外,也常用来统计样品中活菌的数目。当样品的稀释度足够高时,培养基表面生长的一个单菌落,来源于样品稀释液中的一个活菌。通过统计平板上的菌落数,就能推测出样品中大约含有多少活菌。为了保证结果准确,一般选择菌落数为30~300的平板进行计数。值得注意的是,统计的菌落数往往比活菌的实际数目少,这是因为当两个或多个细胞连在一起时,平板上观察到的只是一个菌落。因此,统计结果一般用菌落数而不是用活菌数来表示。
(2)显微镜直接计数法:是一种常用的、快速直观的测定微生物数量的方法。该方法利用特定的细菌计数板或血细胞计数板,在显微镜下观察、计数,然后再计算一定体积的样品中微生物的数量,统计的结果一般是活菌数和死菌数的总和。
【小问1详解】
大麦是啤酒发酵重要碳源,利用大麦实质是利用其中的α-淀粉酶,用赤霉素处理大麦种子,可以使大麦种子无须发芽就能产生α-淀粉酶。
【小问2详解】
固定化细胞常用包埋法固定,原因是细胞体积大,难以被吸附或结合。因此步骤④可采用包埋法将优质酵母固定在不溶于水的多孔性载体中,以实现优质酵母的多次使用。酶的固定方法通常有化学结合法和物理吸附法,化学结合法可能引起酶分子结构发生改变而改变酶的活性,但物理吸附法则不会。因此步骤③采用固定化酶技术固定淀粉酶需要用物理吸附法。
【小问3详解】
为统计发酵液中微生物的数量,可以采用稀释涂布平板法或显微镜直接计数法。根据题意,方案I采用的是稀释涂布平板法,因此取适量发酵液稀释105倍后,取0.1mL稀释液涂布在平板上,25℃培养7d后,各平板的菌落平均数为45个。由此方案可知发酵液中微生物密度约为45÷0.1×105=4.5×107个/mL。
方案Ⅱ采用的是显微镜直接计数法,取1mL发酵液与1mL红细胞溶液(含4×107个红细胞)均匀混合,在显微镜下观察到如图所示的视野,根据图中视野可知,每个视野中微生物的数量与红细胞的数量比为2:1,。可推知发酵液中微生物密度约为2×4×107=8×107个/mL。
两种统计方法操作均正确,但结果却相差很大,原因是方案I采用的稀释涂布平板法,统计的菌落数往往比活菌的实际数目少,这是因为当两个或多个细胞连在一起时,平板上观察到的只是一个菌落;方案Ⅱ采用的显微镜直接计数法,统计的结果一般是活菌数和死菌数的总和,统计的结果偏大。
【小问4详解】
步骤⑤中对不耐高温的啤酒(液体)进行消毒,常采用巴氏消毒法,以保证啤酒的风味。
【选修3-现代生物技术专题】(15分)
12. 将苏云金杆菌的Bt抗虫蛋白基因(简称Bt基因)利用农杆菌转化法导入棉花细胞中,可培育出转基因抗虫棉。
(1)经选择培养获得纯的苏云金杆菌,用酶解法裂解苏云金杆菌,使其释放出DNA。加入预冷的__________(填试剂)静置2-3min,用玻璃棒沿一个方向搅拌。将其丝状物加入到2ml/L的__________溶液中备用。
(2)用限制酶XbaI(识别序列和切割位点为:T↓CTAGA)切割出的Bt基因可用PCR技术进行扩增。PCR每次循环可分为变性、__________和延伸三步,PCR反应缓冲液中一般要添加__________(填离子)以激活DNA聚合酶。
(3)限制酶SpeI和EcRI的识别序列和切割位点分别是“A↓CTAGT”、“G↓AATTC”。为构建Bt基因表达运载体,需要用限制酶__________(填“SpeI”或“EcRI”)切割农杆菌Ti质粒。为了让Bt基因在棉花细胞中稳定存在并遗传给下一代,最好将重组后的T-DNA整合到棉花细胞的_________上。
(4)获得Bt基因的棉花细胞可用_________技术培育成植株,此过程中________(填植物激素)是启动细胞分裂、脱分化和再分化的关键激素。
【答案】(1) ①. (体积分数)95%的酒精 ②. NaCl
(2) ①. 复性 ②. Mg2+
(3) ① SpeⅠ ②. 染色体DNA
(4) ①. 植物组织培养 ②. 生长素和细胞分裂素
【解析】
【分析】PCR技术:
(1)概念:PCR全称为聚合酶链式反应,是一项在生物体外复制特定DNA的核酸合成技术。
(2)原理:DNA复制。
(3)前提条件:要有一段已知目的基因的核苷酸序列以便合成一对引物。
(4)条件:模板DNA、四种脱氧核苷酸、一对引物、热稳定DNA聚合酶(Taq酶)。
(5)过程:①高温变性:DNA解旋过程;②低温复性:引物结合到互补链DNA上;③中温延伸:合成子链。PCR扩增中双链DNA解开不需要解旋酶,高温条件下氢键可自动解开。
【小问1详解】
DNA不溶于酒精,因此可用体积分数为95%冷酒精析出DNA,静置2-3分钟,可见丝状物,DNA在0.14ml/L的氯化钠中溶解度最低,在2ml/L的氯化钠中溶解度最大,故将白色丝状物置于2ml/L的氯化钠溶液中,会发生溶解现象。
【小问2详解】
PCR反应中每次循环均可分为变性、复性和延伸三步,可以快速扩增DNA,PCR反应需要在一定的缓冲液中进行,真核细胞和细菌的DNA聚合酶都需要Mg2+激活,所以缓冲液中一般要添加Mg2+。
【小问3详解】
用限制酶XbaI(识别序列和切割位点为:T↓CTAGA)切割出的Bt基因以获取目的基因,由于限制酶SpeI和XbaI的粘性末端相同,因此为构建Bt基因表达运载体,需要用限制酶SpeI切割农杆菌Ti质粒。将目的基因导入植物细胞常用农杆菌转化法,具体的原理是利用了农杆菌中的Ti质粒上的T-DNA可以转入受体细胞,并整合到受体细胞的染色体DNA(基因组) 上,因此为了让Bt基因在棉花细胞中稳定存在并遗传给下一代,最好将重组后的T-DNA整合到棉花细胞的染色体DNA上。
小问4详解】
导入目的基因(Bt基因)后,棉花细胞通过植物组织培养技术最终培育出抗虫棉。植物组织培养过程中常常需要添加植物激素,生长素和细胞分裂素能启动细胞分裂、脱分化和再分化的关键性激素。密切接触者
甲
乙
丙
丁
IgM
-
-
+
+
IgG
-
+
-
+
相关试卷
这是一份四川省达州市2024届普通高中高三下学期第二次诊断性考试理综生物试卷(含答案),共14页。试卷主要包含了单选题,读图填空题,填空题等内容,欢迎下载使用。
这是一份四川省达州市2023届高三下学期第二次诊断性测试 理综,共8页。
这是一份2023届四川省达州市高三下学期第二次诊断性测试 理综 PDF版,文件包含四川省达州市2023届高三下学期第二次诊断性测试理综pdf、四川省达州市2023届高三下学期第二次诊断性测试理综物理答案pdf、四川省达州市2023届高三下学期第二次诊断性测试理综生物答案pdf、四川省达州市2023届高三下学期第二次诊断性测试理综化学答案pdf等4份试卷配套教学资源,其中试卷共16页, 欢迎下载使用。

