





湖南省株洲市芦淞区第一中学2023-2024学年高一下学期期中生物试卷(解析版+原卷版)
展开1.答题前,考生务必用黑色碳素笔将自己的姓名、准考证号、考场号、座位号在答题卡上填写清楚。
2.考生必须把所有的答案填写在答题卡上,答在试卷上的答案无效。
3.选择题每小题选出答案后,用 2B 铅笔把答题卡上对应题目的答案选项框涂黑。如需改动,用橡皮擦擦干净后,再选涂其它答案选项框,不要填涂和勾划无关选项。其他试题用黑色碳素笔作答,答案不要超出给定的答题框。
一、选择题:本题共 16小题,每小题3分,共48分。在每小题给出的四个选项中,只有一项是符合题目要求的。
1. 某牵牛花表型为高茎红花,其自交F1表型及比例为高茎红花:高茎白花:矮茎红花:矮茎白花=7:3:1:1。高茎和矮茎分别由基因A、a控制,红花和白花分别由基因B、b控制,两对基因位于两对染色体上。下列叙述错误的是( )
A. 两对基因的遗传遵循基因自由组合定律
B. 亲本产生基因型为aB的雌雄配子均不育
C. F1高茎红花中基因型为AaBb的植株占3/7
D. F1中高茎红花与矮茎白花测交后代无矮茎红花
【答案】B
【解析】
【分析】分析题文:高茎和矮茎分别由基因A、a控制,红花和白花分别由基因B、b控制,即高茎、红花为显性,则高茎红花的基因型为A_B_,高茎白花的基因型为A_bb,矮茎红花的基因型为aaB_,矮茎白花的基因型为aabb,红花A_B_自交后代表现型及比例为高茎红花:高茎白花:矮茎红花:矮茎白花=7:3:1:1,是9:3:3:1的变式,说明亲本高茎红花的基因型是AaBb,且存在aB的雌配子或雄配子致死。
【详解】A、F1的表现型及比例为高茎红花:高茎白花:矮茎红花:矮茎白花=7:3:1:1,是9:3:3:1的变式,说明两对等位基因的遗传符合自由组合定律,A正确;
B、亲本高茎红花的基因型是AaBb,理论上,高茎红花(9份)的基因型及比例为AABB:AaBB:AABb:AaBb=1:2:2:4,矮茎红花(3份)的基因型及比例为aaBB:aaBb=1:2,对比题干都少了2份,说明aB的雌配子或雄配子不育,B错误;
C、F1高茎红花的基因型有1AABB、2AABb、1AaBB、3AaBb,其中基因型为AaBb的植株占3/7,C正确;
D、若F1中高茎红花植株(AaBb)的aB花粉不育,则该高茎红花与矮茎白花(aabb)测交后代不会出现矮茎红花(aaB_),D正确。
故选B。
2. 下列说法正确的是( )
A. 摩尔根果蝇杂交实验证明了基因在染色体上且呈线性排列
B. “基因位于染色体上,染色体是基因的载体”可作为萨顿假说的依据
C. 萨顿通过观察蝗虫细胞的染色体变化规律,证明了基因在染色体上
D. 摩尔根运用假说-演绎法,证明了控制果蝇眼色的基因位于X染色体上
【答案】D
【解析】
【分析】1、染色体的主要成分是DNA和蛋白质,染色体是DNA的主要载体。
2、基因是有遗传效应的DNA片段,是控制生物性状的遗传物质的功能单位和结构单位,DNA和基因的基本组成单位都是脱氧核苷酸。
3、基因在染色体上,且一条染色体含有多个基因,基因在染色体上呈线性排列。
【详解】A、摩尔根果蝇测交实验证明了基因在染色体上,但该实验不能证明基因在染色体上且呈线性排列,A错误;
B、“基因位于染色体上,染色体是基因的载体”不可作为萨顿假说的依据,因为萨顿还不知道基因与染色体的关系,B错误;
C、萨顿通过观察蝗虫细胞的染色体变化规律,推论出基因位于染色体上,并未证明,C错误;
D、摩尔根利用红眼白眼果蝇,运用假说-演绎法,证明了控制果蝇眼色的基因位于X染色体上,D正确。
故选D。
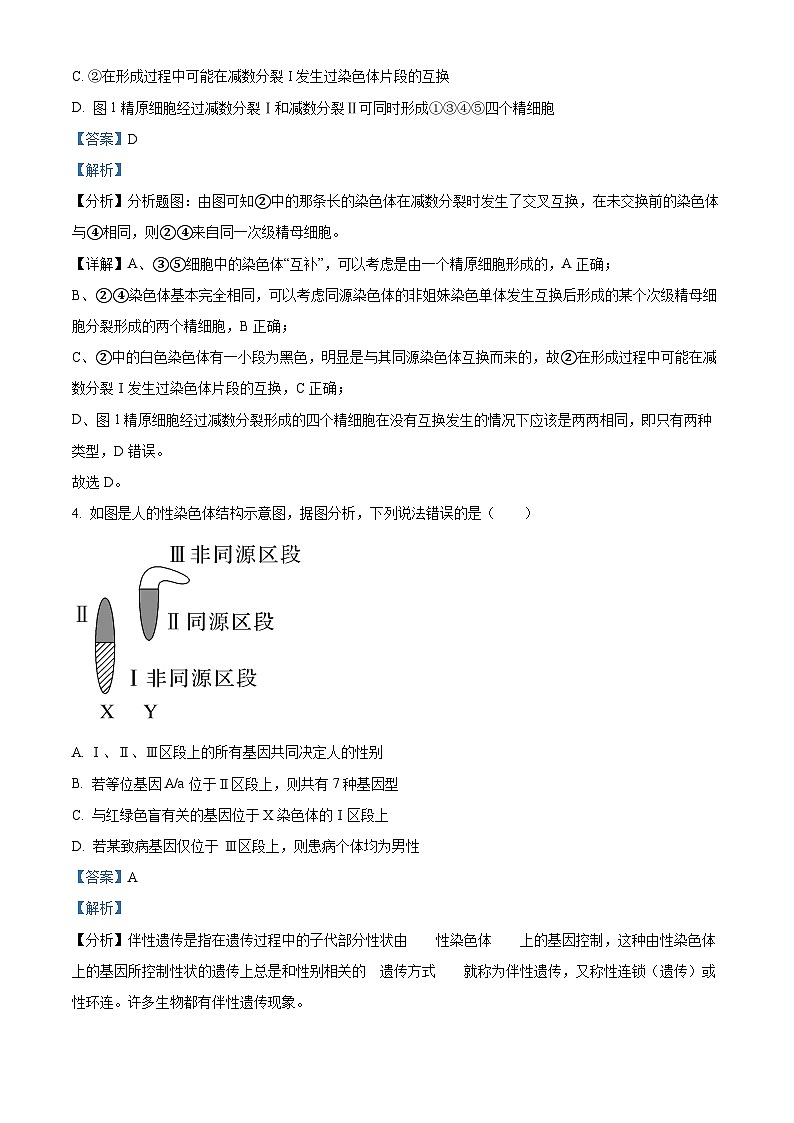
3. 如图1是某生物的一个初级精母细胞,图2是该生物的五个精细胞,下列说法错误的是( )
A. ③⑤可能来自同一个精原细胞
B. ②④可能来自同一个次级精母细胞
C. ②在形成过程中可能在减数分裂I发生过染色体片段的互换
D. 图1精原细胞经过减数分裂Ⅰ和减数分裂Ⅱ可同时形成①③④⑤四个精细胞
【答案】D
【解析】
【分析】分析题图:由图可知②中的那条长的染色体在减数分裂时发生了交叉互换,在未交换前的染色体与④相同,则②④来自同一次级精母细胞。
【详解】A、③⑤细胞中的染色体“互补”,可以考虑是由一个精原细胞形成的,A正确;
B、②④染色体基本完全相同,可以考虑同源染色体的非姐妹染色单体发生互换后形成的某个次级精母细胞分裂形成的两个精细胞,B正确;
C、②中的白色染色体有一小段为黑色,明显是与其同源染色体互换而来的,故②在形成过程中可能在减数分裂Ⅰ发生过染色体片段的互换,C正确;
D、图1精原细胞经过减数分裂形成的四个精细胞在没有互换发生的情况下应该是两两相同,即只有两种类型,D错误。
故选D。
4. 如图是人的性染色体结构示意图,据图分析,下列说法错误的是( )
A. Ⅰ、Ⅱ、Ⅲ区段上的所有基因共同决定人的性别
B. 若等位基因A/a位于Ⅱ区段上,则共有7种基因型
C. 与红绿色盲有关的基因位于X染色体的Ⅰ区段上
D. 若某致病基因仅位于 Ⅲ区段上,则患病个体均为男性
【答案】A
【解析】
【分析】伴性遗传是指在遗传过程中的子代部分性状由性染色体上的基因控制,这种由性染色体上的基因所控制性状的遗传上总是和性别相关的遗传方式就称为伴性遗传,又称性连锁(遗传)或性环连。许多生物都有伴性遗传现象。
【详解】A、人的性别由性染色体上某些基因决定,而不是由所有基因共同决定,A错误;
B、Ⅱ区段为X与Y的同源区段,则共有7种基因型,为XAXA、XAXa、XaXa、XAYA、XAYa、XaYA、XaYa,B正确;
C、红绿色盲为怑X染色体隐性遗传病,与红绿色盲有关的基因位于X染色体的Ⅰ区段上,C正确;
D、 Ⅲ区段为Y的非同源区段,若某致病基因仅位于 Ⅲ区段上,则患病个体均为男性,D正确。
故选A。
5. 下图为甲病和乙病的遗传系谱图,Ⅰ3个体不携带乙病致病基因。下列叙述错误的是( )
A. 甲病为常染色体隐性遗传病
B. 乙病致病基因位于X染色体上
C. 乙病的女性患者多于男性患者
D. Ⅱ11个体的基因型有2种可能
【答案】C
【解析】
【分析】根据系谱图中正常的Ⅰ1和Ⅰ2的后代中有一个女患者为Ⅱ6,说明甲病为常染色体隐性遗传。正常的Ⅰ3和Ⅰ4的后代中有一个患者Ⅱ13,说明乙病为隐性遗传病,图中的4个乙病患者都为男性,没有女患者,从发病率上看男性大于女性,且根据题意已知I3不携带乙病致病基因,所以乙病为伴X隐性遗传。
【详解】A、根据系谱图中正常的Ⅰ1和Ⅰ2的后代中有一个女患者为Ⅱ6,说明甲病为常染色体隐性遗传,A正确;
B、正常的Ⅰ3和Ⅰ4的后代中有一个患者Ⅱ13,说明乙病为隐性遗传病,根据题意已知I3不携带乙病致病基因,但后代Ⅱ13患乙病,所以乙病为伴X隐性遗传,即乙病致病基因位于X染色体上,B正确;
C、乙病为伴X染色体的隐性遗传病,男性患者多于女性患者,C错误;
D、假设控制甲、乙两种病的相关基因分别为A/a、B/b,正常的Ⅰ3和Ⅰ4的后代中有一个两病都患的Ⅱ13,说明Ⅰ3和Ⅰ4的基因型是AaXBY、AaXBXb,Ⅱ11个体表现正常,有一个患乙病的儿子,基因型为AAXBXb、AaXBXb,基因型有2种可能,D正确。
故选C。
6. 烟草花叶病毒(TMV)由蛋白质和RNA组成,用其RNA侵染正常烟草叶,叶片中可检测到TMV。TMV侵染会引发烟草细胞中基因N表达上调,介导烟草的抗病毒反应,在侵染位点处形成坏死斑。以下说法错误的是( )
A. TMV的遗传物质是RNA
B. 可用烟草研磨液培养TMV
C. 敲除基因N会降低烟草抗TMV能力
D. 坏死斑能限制TMV的进一步扩散
【答案】B
【解析】
【分析】RNA病毒的遗传物质是RNA,RNA决定RNA病毒的遗传性状。蛋白质不是RNA病毒的遗传物质,不能决定RNA病毒的遗传性状。
【详解】A、烟草花叶病毒(TMV)由蛋白质和RNA组成,用其RNA侵染正常烟草叶,叶片中可检测到TMV,因此TMV的遗传物质是RNA,A正确;
B、不可用烟草研磨液培养TMV,因为TMV是病毒,必须要在活细胞中才能生存,B错误;
C、TMV侵染会引发烟草细胞中基因N表达上调,介导烟草的抗病毒反应,在侵染位点处形成坏死斑,因此敲除基因N会降低烟草抗TMV能力,C正确;
D、坏死斑能限制TMV的进一步扩散,防止整株烟草被感染,D正确。
故选B。
7. 如图是某DNA片段的结构示意图,下列叙述错误的是( )
A. ①是氢键;②是脱氧核糖,图示上端是②所在脱氧核苷酸链的3'端
B. a链和b链方向相反,两条链互补且遵循碱基互补配对原则
C. 一个细胞周期中,①可能多次断裂和生成,物质②与③交替连接构成DNA的基本骨架
D. 若该DNA分子含有200个碱基,碱基间的氢键有260个,则其共含有60个A
【答案】D
【解析】
【分析】DNA的双螺旋结构:
①DNA分子是由两条反向平行的脱氧核苷酸长链盘旋而成的。
②DNA分子中的脱氧核糖和磷酸交替连接,排列在外侧,构成基本骨架,碱基在内侧。
③两条链上的碱基通过氢键连接起来,形成碱基对且遵循碱基互补配对原则。
【详解】A、图中①是氢键,②是脱氧核糖,图示上端是②是脱氧核苷酸链的3'端,③是5'端,A正确;
B、DNA分子是由两条反向平行的脱氧核苷酸长链盘旋而成的,a链、b链反向平行,两条链为互补关系,遵循碱基互补配对原则,B正确;
C、一个细胞周期中,DNA会发生复制,故①处的化学键(氢键)可能发生断裂和生成,磷酸③与脱氧核糖②交替连接形成长链排列在DNA分子的外侧,构成DNA分子的基本骨架,C正确;
D、若该DNA分子含有200个碱基,则含有100个碱基对,设A有x个,则A=T=x,C=G=100-x,A与T之间有2个氢键,C与G之间有3个氢键,所以2x+3×(100-x)=260,解得x=40,所以腺嘌呤(A)共有40个,D错误。
故选D。
8. 线粒体DNA(mtDNA)是一种双链环状DNA分子,其复制过程如图所示。下列有关叙述错误的是( )
A. 子代DNA1和子代DNA2各自的两条链中新合成的链分别是A链和B链
B. mtDNA复制时,在能量的驱动下DNA聚合酶将DNA的两条链解开
C. mtDNA位于线粒体基质中,该场所中能进行基因的转录过程
D. mtDNA复制时出现D-环的原因之一是两条链的复制起点不在同一位置
【答案】B
【解析】
【分析】DNA分子复制方式为半保留复制,形成的两个DNA与亲代DNA遗传信息相同。
【详解】A、据图可知,子代DNA1是以里面的B链为模板合成的,DNA2则是以A链为模板合成的,由于DNA的A链和B链碱基互补,因此子代DNA1和子代DNA2各自的两条链中新合成的链分别是A链和B链,A正确;
B、DNA聚合酶没有催化解旋的作用,B错误;
C、线粒体基质含有少量DNA和RNA,可进行DNA复制、转录和翻译,因此mtDNA位于线粒体基质中,该场所中能进行基因的转录过程,C正确;
D、据图可知,mtDNA复制时出现D-环的原因之一是两条链的复制起点不在同一位置,D正确。
故选B。
9. 结合如图表所示分析,有关说法正确的是( )
A. 环丙沙星和红霉素分别抑制细菌的①和③
B. 青霉素和利福平能抑制DNA的复制
C. 环丙沙星和利福平都能抑制细菌的②
D. ①~⑤可发生在人体健康细胞中
【答案】A
【解析】
【分析】据图分析,①为DNA复制;②为转录;③为翻译;④为RNA复制;⑤为逆转录。
【详解】A、环丙沙星能抑制细菌DNA的复制,因此会抑制细菌的①过程,红霉素能抑制核糖体的功能,因此会抑制③过程,A正确;
B、青霉素能抑制细菌细胞壁的合成,与①过程DNA复制无关,利福平能抑制RNA聚合酶的活性,因此会抑制细菌的②过程,不会抑制①过程,B错误;
C、利福平能抑制RNA聚合酶的活性,因此会抑制细菌的②过程,环丙沙星会抑制细菌的①过程,C错误;
D、④⑤过程只能发生在被少数RNA病毒侵染的细胞中,在人体的健康细胞中不会出现④⑤过程,D错误。
故选A。
10. 核糖体由大、小两个亚基组成,其上有3个供tRNA结合的位点,其中A位点是新进入的tRNA结合位点,P位点是肽链延伸过程中的tRNA结合位点,E位点是空载的tRNA释放位点,如下图所示,图中1、2、3代表氨基酸的序号。下列叙述错误的是( )
A. 密码子AUG和UGG分别编码了氨基酸1和氨基酸3
B. 反密码子与终止密码子的碱基互补配对使得肽链的延伸终止
C. 翻译过程中,核糖体沿着mRNA的移动方向是a端→b端
D. 翻译过程中,tRNA的移动顺序是A位点→P位点→E位点
【答案】B
【解析】
【分析】基因控制蛋白质合成包括转录和翻译两个过程,其中转录是以DNA的一条链为模板合成RNA的过程,而翻译是以mRNA为模板合成蛋白质的过程。
【详解】A、据图可知,密码子AUG是E位点,编码的是第一个氨基酸,即氨基酸1,密码子UGG是A位点,编码的是第三个氨基酸,即氨基酸3,A正确;
B、由于终止密码不决定氨基酸,当核糖体遇到终止密码子时,翻译过程会终止,终止密码子没有对应的反密码子,B错误;
CD、根据题干信息A位点是新进入的tRNA结合位点,P位点是延伸中的tRNA结合位点,E位点是空载tRNA结合位点可知,tRNA的移动顺序是A位点→P位点→E位点,即核糖体沿着mRNA的移动方向是a端→b端,CD正确。
故选B。
11. 下列有关计算中,不正确的是( )
A. 用32P标记的噬菌体在不含放射性的大肠杆菌内增殖3代,具有放射性的噬菌体占总数为1/4
B. 某蛋白质分子中含有120个氨基酸,则控制合成该蛋白质的基因中至少有720个碱基
C. 某DNA片段有300个碱基对,其中一条链上A+T比例为40%:则复制三次该DNA片段时总共需要720个胞嘧啶脱氧核苷酸
D. 用15N标记的精原细胞(含8条染色体)在含14N的培养基中培养,减数第一次分裂后期和减数第二次分裂后期含15N的染色体数分别是8和8
【答案】C
【解析】
【分析】1、噬菌体侵染细菌的过程:吸附→注入(注入噬菌体的DNA)→合成(控制者:噬菌体的DNA;原料:细菌的化学成分)→组装→释放。
2、DNA分子碱基互补配对原则的规律:(1)在双链DNA分子中,互补碱基两两相等,A=T,C=G,A+G=C+T,即嘌呤碱基总数等于嘧啶碱基总数。(2)DNA分子的一条单链中(A+T)与(G+C)的比值等于其互补链和整个DNA分子中该种比例的比值;(3)DNA分子一条链中(A+G)与(T+C)的比值与互补链中的该种碱基的比值互为倒数,在整个双链中该比值等于1。
【详解】A、32P标记的是噬菌体的DNA,噬菌体侵染细菌时,只有DNA分子进入细菌并作为模板控制子代噬菌体合成,而合成子代噬菌体的原料均来自细菌。用32P标记的噬菌体在普通大肠杆菌内增殖3代,根据DNA半保留复制特点,具有放射性的噬菌体占总数为2/23=1/4,A正确;
B、若某蛋白质分子中含有120个氨基酸,根据DNA(或基因)中碱基数:mRNA上碱基数:氨基酸个数=6:3:1,则控制合成该蛋白质的基因中至少有120×6=720个碱基,B正确;
C、某DNA片段有300个碱基对,其中一条链上A+T比例为40%,根据碱基互补配对原则,该DNA片段中A+T的比例也为40%,且A=T,因此A=T=20%,C=G=30%,则该DNA片段中含有胞嘧啶脱氧核苷酸数目为300×2×30%=180个,复制三次该DNA片段时总共需要胞嘧啶脱氧核苷酸=(23-1)×180=1260个,C错误;
D、用15N标记的细胞(含8条染色体)在含14N的培养基中培养,由于DNA分子只复制一次,根据DNA分子半保留复制特点,减数第一次分裂后期和减数第二次分裂后期含15N的染色体数分别是8和8,D正确。
故选C。
12. 研究人员利用CRISPR/Cas9技术敲除肺癌小鼠细胞内UTX基因,能够显著促进肺部肿瘤的发生发展。临床相关分析证实,UTX基因在人肺癌临床样本中表达程度很低。下列相关叙述正确的是( )
A. 癌细胞能持续增殖,细胞膜上糖蛋白减少,不容易扩散和转移
B. UTX基因最可能为原癌基因,其表达的蛋白质是细胞正常的生长和增殖所必须的
C. 提高肺癌患者细胞中UTX基因的表达水平可能成为治疗肺癌的一种思路
D. 敲除UTX基因可促进肿瘤的发生,说明癌变都是由单一基因突变导致
【答案】C
【解析】
【分析】癌细胞的特点:能够无限增殖;形态结构发生显著变化;由于细胞膜上的糖蛋白等物质减少,使得细胞彼此之间的黏着性减小,导致癌细胞容易在有机体内分散和转移。细胞癌变的根本原因是原癌基因和抑癌基因发生基因突变,其中原癌基因负责调节细胞周期,控制细胞生长和分裂的过程,抑癌基因主要是阻止细胞不正常的增殖。
【详解】A、细胞能持续增殖,细胞膜上糖蛋白减少,使得细胞彼此之间的黏着性减小,导致癌细胞容易在有机体内分散和转移,A错误;
B、根据题干信息“利用CRISPR/Cas9技术敲除肺癌小鼠细胞内UTX基因,能够显著促进肺部肿瘤的发生发展”可知,UTX基因最可能为抑癌基因,其表达的蛋白质能抑制细胞的生长和增殖,B错误;
C、肺癌患者细胞中UTX基因的表达水平很低,根据B选项可推测UTX基因最可能为抑癌基因,因此提高肺癌患者细胞中UTX基因的表达水平可能成为治疗肺癌的一种思路,C正确;
D、癌症的发生并不是单一基因突变的结果,而是有累积效应,D错误。
故选C。
13. 在基本培养基的平板上,鼠伤寒沙门氏菌的野生型菌株(his+)能生长,而由his+突变产生的组氨酸营养缺陷型菌株(his-)不能生长。his-可回复突变为his+。在基本培养基中加入诱变剂培养his-”,一段时间后,根据培养基上his+菌落数目的多少,可判断诱变剂的诱变效果,如图所示。下列叙述错误的是( )
A. A组长出少量菌落说明接种的his-突变成his+
B. 实验结果说明该诱变剂能导致his-回复突变为his+
C. 实验结果说明该诱变剂可能导致碱基的替换、增添或缺失
D. 实验结果说明该诱变剂可能是一种致癌因子
【答案】A
【解析】
【分析】营养缺陷型菌株:从自然界分离到的微生物在其发生突变前的原始菌株,称为野生型菌株。营养缺陷性菌株是野生型菌株经过人工诱变或自发突变失去合成某种成长因子的能力,只能在完全培养基或补充了相应的生长因子的基本培养基中才能正常生长的变异菌株。
基因突变是指基因中碱基的增添、缺失或替换,这会导致基因结构的改变,进而产生新基因。表现为如下特点:普遍性:基因突变是普遍存在的;随机性:基因突变是随机发生的;不定向性:基因突变是不定向的;低频性:对于一个基因来说,在自然状态下,基因突变的频率是很低的;多害少益性:大多数突变是有害的;可逆性:基因突变可以自我回复(频率低)。
【详解】A、A组长出少量菌落并不能说明接种的his-突变成his+,因为培养基中含有少量组氨酸,A错误;
B、分析题意可知,在基本培养基上his+能生长,而his-不能生长,据图可知,his-菌株培养过程中,A组基本培养基上无菌落生长,而B组添加诱变剂后菌落数目多,说明该诱变剂能导致his-回复突变为his+,B正确;
C、图示过程说明鼠伤寒沙门氏菌发生了基因突变,该诱变剂可能导致碱基的替换、增添或缺失,C正确;
D、由于该诱导剂能诱导基因突变,说明该诱变剂可能是一种致癌因子,D正确。
故选A。
14. 60C辐射可使部分花粉活力降低, 通过受精过程可诱导卵细胞发育成单倍体幼胚。科研人员利用此原理, 通过下图所示操作培养西葫芦优良品种。
下列相关叙述不正确的是( )
A. 雌花套袋的目的是防止外来花粉的干扰
B. 经②得到的部分幼苗体细胞染色体数目可能与④获得的品种相同
C. ④处理可在有丝分裂前期抑制纺锤体的形成
D. ③应挑选幼苗中叶片大、茎秆粗壮的个体即为单倍体
【答案】D
【解析】
【分析】结合图解和题意分析,将采集的雄蕊进行60C辐射处理,目的是诱导花药母细胞内发生基因突变或染色体变异,使其产生活力极低的花粉而无法完成正常受精,用这样的花粉涂抹在雌蕊柱头,诱导其受精过程(事实因花粉活力低而无法真正完成受精),目的是促进雌蕊中卵细胞(染色体数目只有体细胞的一半:20条)发育为幼胚,取出幼胚离体培养即可得到单倍体植株。由于突变的花粉可能只是一部分,所以在离体培养的幼胚发育得到的植株中有些并不是卵细胞发育而来的单倍体植株,所以最后还需要进行对培育植株进行形态上的筛选,一般是根据单倍体植株长得弱小且高度不育的特点进行选择。
【详解】A、雌花套袋的目的是防止外来花粉落在雌蕊的柱状上完成受精而影响实验的结果,A正确;
B、②是体细胞发育成幼苗,幼苗体细胞染色体数目与体细胞相同,④是用秋水仙素来处理单倍体幼苗,使染色体数目加倍,与体细胞相同,B正确;
C、④是用秋水仙素来处理单倍体幼苗,在有丝分裂前期抑制纺锤体的形成,使染色体数目加倍,C正确;
D、由于突变的花粉可能只是一部分,所以在离体培养的幼胚发育得到的植株中有些并不是卵细胞发育而来的单倍体植株,所以最后还需要进行对培育植株进行形态上的筛选,一般是根据单倍体植株长得弱小且高度不育的特点进行选择,D错误。
故选D。
15. 人类α型地中海贫血(简称α地贫)发病原因是血红蛋白中的α肽链的氨基酸序列改变,α肽链的合成由第16对染色体上的4个α珠蛋白基因共同控制(如图所示),α珠蛋白基因变异导致α肽链不能正常合成。α珠蛋白基因的数量与表型及寿命的关系如下表(无其他变异)。下列相关叙述正确的是( )
A. 一对表型正常的夫妇生的孩子患的最严重的α地贫是轻型α地贫
B. 夫妇都是中型α地贫患者,他们不可能生出表型正常孩子
C. 夫妇都是中型α地贫患者,他们孕育后代时胎儿流产的概率是1/4
D. 上述事例可以说明,多个基因可以控制一种性状
【答案】D
【解析】
【分析】α肽链合成障碍所引起的疾病称为人类α型地中海贫血(简称α地贫),说明基因通过控制蛋白质的结构而直接控制性状;控制α珠蛋白链的基因位于第16号染色体上,α肽链的合成由第16对染色体上的4个α珠蛋白基因共同控制。
【详解】A、表型正常的夫妇均含有4个α珠蛋白基因,他们的后代也均含有4个α珠蛋白基因,表现正常,A错误;
B、中型α地贫的夫妇α珠蛋白基因数量为2个,若至少有一方这2个α珠蛋白基因位于同一条染色体上,则一对中型α地贫的夫妇所生孩子中可以存在3个或4个α珠蛋白基因,因此一对中型α地贫的夫妇可能生出表型正常的孩子,B错误;
C、中型α地贫的夫妇α珠蛋白基因数量为2个,由于不能确定个体中这两个α珠蛋白基因的位置,因此不能计算他们孕育后代时胎儿流产的概率,C错误;
D、根据表格α珠蛋白基因数量与个体表型的对应关系可知多个基因可以控制一种性状,D正确。
故选D。
16. 研究发现,染色体DNA上的短串联重复序列(简称STR)是以2~6个核苷酸为单元重复排列而成的片段,单元的重复次数在不同个体间存在差异。根据单元的重复次数,成对染色体的同一STR位点简记为n/m(一条染色体中重复n次,另一条染色体中重复m次)。某孕妇妊娠25周后胎死腹中,引产后娩出1男死婴,胎盘娩出后随之娩出与胎盘不相连的一堆葡萄状组织(医学上称葡萄胎),是异常受精后无法发育为胚胎的病变体。经鉴定,死亡胎儿的染色体组成为44+XY,无染色体畸变。为明确诊断葡萄胎的成因,医生分别从死亡胎儿肝脏组织、葡萄胎组织及双亲静脉血提取DNA,用于STR分析,结果如下表(“一”表示未检出)。下列相关叙述错误的是( )
A. 仅考虑STR位点D3,若该夫妻再次怀孕,则下一胎与此次死胎具有相同基因型的概率为1/4
B. 若表中父亲患色盲、母亲正常,则与色盲基因位于同一条染色体上的STR位点是D4
C. 分析表中STR位点D2,不能分析得出本例葡萄胎的染色体来源于双亲的情况
D. 分析表中STR位点D5,推测葡萄胎细胞中含有2条Y染色体导致胚胎不能正常发育
【答案】C
【解析】
【分析】人的体细胞内的23对染色体,有一对染色体与人的性别有关,叫做性染色体;男性的性染色体是XY,女性的性染色体是XX。
PCR技术的过程:①高温变性:DNA解旋过程(PCR扩增中双链DNA解开不需要解旋酶,高温条件下氢键可自动解开);低温复性:引物结合到互补链DNA上;③中温延伸:合成子链。
【详解】A、若只考虑STR位点D3,双亲的D3位点表现为36/24、24/28,则这对夫妻日后再次怀孕,后代中出现该位点组合为36/24,36/28、24/24,24/28,即下一胎与此次死胎(36/24)具有相同基因型的概率为1/4,A正确;
B、从表中可知,D4在父亲的染色体组成中有一个,在母亲中有两个,而色盲为伴X隐性遗传病,所以D4与色盲基因连锁,B正确;
C、分析表中STR位点D2,可以分析出本例葡萄胎的染色体来源于双亲的情况,即相关染色体表现为只来源于父亲,C错误;
D、分析表中STR位点D5,推测葡萄胎细胞中含有2条Y染色体,即本例葡萄胎的形成属于两个Y型精子同时进入同一空卵导致的,因而胚胎不能正常发育,D正确。
故选C。
二、非选择题(共52分)
17. 番茄的紫茎和绿茎是一对相对性状,缺刻叶和马铃薯叶是一对相对性状,两对基因独立遗传。现有该种植物的甲、乙两植株,甲自交后,子代均为紫茎,但有马铃薯叶和缺刻叶性状分离;乙自交后,子代均为马铃薯叶、但有紫茎和绿茎性状分离。回答下列问题:
(1)两对基因独立遗传,需要满足的条件是_____。等位基因(如A、a基因)在结构上的根本区别是_____。
(2)根据所学的遗传学知识,仅通过上述对甲、乙自交实验结果的分析,推断这两对相对性状的显隐性的思路是_______。
(3)为进一步确定这两对相对性状的显隐性,取甲、乙植株进行如下实验:
可推断在紫茎和绿茎、缺刻叶和马铃薯叶这两对相对性状中,显性性状分别是_____;如果用A、a表示控制紫茎、绿茎的基因,用B、b表示控制缺刻叶、马铃薯叶的基因,则甲和乙的基因型分别是____;若取实验一子代紫茎马铃薯叶和乙杂交,得到的子代表型及其比例为____。
(4)现有两包紫茎马铃薯叶种子,由于标签遗失无法确定其基因型,根据以上遗传规律,请设计实验方案确定这两包紫茎马铃薯叶的基因型。①实验步骤:________。②结果预测:_____。
【答案】(1) ①. 两对等位基因分别位于两对同源染色体上 ②. 脱氧核苷酸(或碱基对)的排列顺序不同
(2)甲、乙自交后发生性状分离,说明亲本为杂合子,且亲本的性状为显性性状,后代中与亲本不同的性状为隐性性状
(3) ①. 紫茎、缺刻叶 ②. AABb、Aabb ③. 紫茎马铃薯叶∶绿茎马铃薯叶=3∶1
(4) ①. 将待测种子分别单独种植并自交,得到F1种子;F1种子长成植株后,按茎的颜色统计植株的比例 ②. 若F1种子长成的植株茎的颜色全为紫茎,则该包种子基因型为AAbb;若F1种子长成的植株茎的颜色既有紫茎又有绿茎则该包种子基因型为Aabb。
【解析】
【分析】1、基因的分离定律的实质是:在杂合体的细胞中,位于一对同源染色体上的等位基因,具有一定的独立性,在减数分裂形成配子的过程中,等位基因会随同源染色体的分开而分离,分别进入两个配子中,独立地随配子遗传给后代;
2、基因的自由组合定律的实质是:位于非同源染色体上的非等位基因的分离或组合是互不干扰的;在减数分裂过程中,同源染色体上的等位基因彼此分离的同时非同源染色体上的非等位基因自由组合。
【小问1详解】
两对基因独立遗传,因此这两对基因的遗传遵循基因的自由组合定律,自由组合定律的实质是位于非同源染色体上的非等位基因的分离或自由组合是互不干扰的,在减数分裂过程中,同源染色体上的等位基因彼此分离的同时,非同源染色体上的非等位基因自由组合。因此两对基因独立遗传,需要满足的条件是两对等位基因分别位于两对同源染色体上;等位基因(如: A、a基因)在结构上的区别是脱氧核苷酸(或碱基对)的排列顺序不同;
【小问2详解】
根据甲(或乙)自交后代出现了性状分离,可以确定亲本为杂合子,杂合子表现为显性性状,因此亲本的性状为显性性状,后代中与亲本不同的性状为隐性性状;
【小问3详解】
根据实验一,甲与丙(绿茎缺刻叶)杂交,后代中全为紫茎,说明紫茎对绿茎为显性;缺刻叶:马铃薯叶=3:1,说明缺刻叶对马铃薯叶为显性。若控制茎色的基因用A、a表示,控制叶形的基因用B、b表示,由于杂交后代全为紫茎(显性性状),说明控制茎色的基因型中甲为AA,丙为aa;根据杂交子代缺刻叶:马铃薯叶=3:1,说明亲本都为杂合子Bb,故甲的基因型为AABb,丙的基因型为aaBb。根据实验二杂交后代的两对性状分离比均为1:1的测交比,说明亲本一方为杂合子,一方为隐性纯合子,由于丙的基因型为aaBb,可推知乙的基因型为Aabb;实验一(甲AABb×丙aaBb)子代紫茎马铃薯叶为AaBb,与乙(aaBb)杂交,Aa与Aa杂交后代中紫茎:绿茎=3:1,全为马铃薯叶,因此实验一子代紫茎马铃薯叶和乙杂交,得到的子代表型及其比例为紫茎马铃薯叶∶绿茎马铃薯叶=3∶1;
【小问4详解】
紫茎马铃薯叶种子的基因型为AAbb或Aabb,可以采用自交的方法进行签定,如果自交后代发生性状分离,则为Aabb,如果不发生性状分离,则为AAbb,因此实验思路为:将待测种子分别单独种植并自交,得到F1种子;F1种子长成植株后,按茎的颜色统计植株的比例;结果预测:若F1种子长成的植株茎的颜色全为紫茎,则该包种子基因型为AAbb;若F1种子长成的植株茎的颜色既有紫茎又有绿茎则该包种子基因型为Aabb。
18. 粗糙型链孢霉(染色体数)2n=14)是一种多细胞真菌,常生长在面包上,其部分生活史过程如图1所示。子囊是粗糙型链孢霉的生殖器官。合子先进行减数分裂,再进行一次有丝分裂,最终形成8个子囊孢子。由于子囊外形狭窄,合子分裂形成的8个子囊孢子按分裂形成的顺序纵向排列在子囊中。图2表示粗糙型链孢霉细胞不同分裂时期的图像(仅示部分染色体),请回答:
(1)在1个合子形成8个子囊孢子的过程中,细胞中的染色体共复制_____次,细胞分裂_____次,形成的每个子囊孢子中染色体的数目为_____条,图1的a中核DNA分子数为_____个。
(2)在图1所示C过程中,可以观察到图2中的_____所示图像。图2中丙图像可能出现在图1中的_____(填图1中表示过程的大写字母)过程中。
(3)已知子囊孢子大型(R)对小型(r)显性,黑色(H)对白色(h)显性,两对基因位于非同源染色体上。现将大型黑色、小型白色两种子囊孢子分别培养成菌丝,两种菌丝杂交产生合子,该合子基因型为_____,若图1所示子囊中的b细胞表型为大型白色,则同一子囊中最终形成的8个子囊孢子的颜色和大小排布最可能是下图中的_____(不考虑基因突变和染色体片段互换)。
A. B.
C. D.
【答案】(1) ①. 2##二##两 ②. 3##三 ③. 7##七 ④. 14
(2) ①. 甲、乙 ②. ADE
(3) ①. RrHh ②. B
【解析】
【分析】题图分析:1个粗糙链孢霉(2n=14)合子通过减数分裂产生4个子囊孢子,然后再通过一次有丝分裂产生8个子囊孢子,发育形成菌丝,最后菌丝通过受精作用,重新形成合子。
小问1详解】
据图可知,子囊孢子是合子先进行减数分裂,再进行一次有丝分裂得到的,减数分裂和有丝分裂各进行一次染色体的复制,所以细胞中的染色体共复制2次;减数分裂进行连续两次细胞分裂,有丝分裂进行一次细胞分裂,故细胞分裂3次;因为合子染色体为14条,通过减数分裂,染色体数目会减半,有丝分裂染色体数目不变,故最后形成的每个子囊孢子中染色体的数目为7条,合子中有14条染色体,即14个DNA,减数分裂染色体复制,细胞中DNA数目为28个。减数第一次分裂后,同源染色体分开,每个细胞染色体数目减半,DNA也减半,故图1中a中DNA分子数为14个。
【小问2详解】
图1C过程为减数第一次分裂,图2中甲表示减数第一次分裂前期,可发生同源染色体两两配对,出现联会现象;乙图表示减I后期,同源染色体分开。因此可以观察到图2中的甲和乙;图2中丙图像无同源染色体,处于减数分裂Ⅱ后期,可能出现在图1中的ADE过程中。
【小问3详解】
大型黑色、小型白色两种子囊孢子基因型分别为:RH、rh,两种菌丝杂交产生合子,该合子基因型为RrHh;不考虑基因突变和染色体片段交换,该合子能产生4种子囊孢子Rh、rH、RH、rh;若图1所示子囊中的b细胞表型为大型白色,则同一子囊中的c细胞基因型为rH,再通过有丝分裂形成8个子囊孢子,基因型分别为:Rh、Rh、Rh、Rh、rH、rH、rH、rH,子囊孢子能直接表现出其基因型所对应的表型,故最终形成的8个子囊孢子的颜色和大小排布最可能是4个大型白色,后面4个小型黑色。故选B。
19. 真核生物核基因转录生成的前体mRNA需要经过修饰加工,在5'端加上“帽子”,在3'端加上ply-A尾,之后再通过核孔进入细胞质,完成翻译过程,部分过程如图所示。请回答下列问题:
(1)当A基因表达时,_________与DNA分子的启动部位结合,A基因所在的DNA片段双螺旋解开,通过形成_________键合成与该片段DNA对应的前体mRNA。
(2)前体mRNA经修饰后,3'末端含有100~200个腺嘌呤(A),即ply-A尾。但测序发现A基因模板链尾部不存在100~200个胸腺嘧啶(T),故判断ply-A尾不是________(填生理过程)而来的,而是在mRNA的3'端依次逐个添加________形成的。
(3)在翻译过程中,mRNA5'端的“帽子”和3'端的ply-A尾可相互结合形成环状结构,图中核糖体沿mRNA移动的方向为________(填“顺”或“逆”)时针,合成的多条多肽链中的氨基酸序列彼此________(填“相同”或“不同”)。
(4)图中提高翻译效率机制主要有形成环状mRNA和________,其中前者有利于终止密码子靠近________,便于刚完成翻译的核糖体迅速开始下一次翻译。
【答案】(1) ①. RNA聚合酶 ②. 磷酸二酯
(2) ①. 转录 ②. 腺嘌呤核糖核苷酸
(3) ①. 顺 ②. 相同
(4) ①. 多聚核糖体(一个mRNA分子上结合多个核糖体) ②. 起始密码子
【解析】
【分析】分析题图:图示为真核生物mRNAply-A-尾与5′端结合的环化模型,该图进行的是翻译过程,根据肽链的长度可知,翻译是从mRNA5′端开始的,核糖体的小亚基首先与携带甲硫氨酸的tRNA相结合,再开始后续过程。
【小问1详解】
RNA聚合酶识别并结合启动子开始转录,故当A基因表达时,RNA聚合酶与DNA分子的启动部位结合,A基因所在的DNA片段双螺旋解开,通过形成磷酸二酯键合成与该片段DNA对应的前体mRNA。
【小问2详解】
真核生物基因的尾部没有T串序列,故判断ply-A-尾不是转录而来的,再根据题干信息“3′端有一个含100~200个A的特殊结构”可知,该序列是由细胞核内的腺嘌呤聚合酶在mRNA前体上依次添加腺嘌呤核糖核苷酸(AMP)形成的。
【小问3详解】
翻译是沿着mRNA的5,往3,端进行的,结合题图可知,在翻译过程中,mRNA5'端的“帽子”和3'端的ply-A尾可相互结合形成环状结构,图中核糖体沿mRNA移动的方向为顺时针,由于翻译的模板为同一条mRNA,故合成的多条多肽链中的氨基酸序列彼此相同。
【小问4详解】
图中提高翻译效率的机制主要有形成环状mRNA和多聚核糖体(一个mRNA分子上结合多个核糖体),其中前者有利于终止密码子靠近起始密码子(翻译的起点),便于刚完成翻译的核糖体迅速开始下一次翻译。
20. 20世纪中叶,科学家发现染色体主要是由蛋白质和DNA组成的,关于DNA是遗传物质的推测,科学家们做了许多实验,其中格里菲思、艾弗里肺炎链球菌转化实验过程如图1、2所示,噬菌体侵染细菌实验的流程如图3所示。请据图回答下列问题:
(1)图1实验④中,从死亡的小鼠体内能够分离出________________细菌,格里菲斯的实验__________(填“能”或“不能”)得出DNA是遗传物质的结论,原因是________________________________。
(2)图2是艾弗里和他的同事进行的体外转化实验,其实验思路是________________________________。该实验运用________________“原理”控制自变量,发现只有用________________处理S型细菌的细胞提取物后,提取物才会失去转化活性,不能将R型细菌转化为S型细菌,但因传统观念“蛋白质是遗传物质”的阻碍,当时艾弗里等人的结论并没有被人们广泛接受。
(3)图3是赫尔希和蔡斯用2P标记噬菌体侵染细菌实验,噬菌体侵染细菌后要进行搅拌、离心等步骤,其中离心的目的是________________;该实验中需要进行短时间的保温处理,若保温时间过长(其他操作正常),则可能会对实验现象产生的影响是________________。若实验改用3H标记的噬菌体进行侵染细菌实验,放射性主要分布在________________(填“上清液”、“沉淀物”或“沉淀物和上清液”)中。
【答案】(1) ①. S型 ②. 不能 ③. 加热杀死的S型菌中存在很多物质,不能排除其他物质的作用
(2) ①. 在每个实验组的S型细菌的细胞提取物中特异性的去除掉一种物质 ②. 减法 ③. DNA酶
(3) ①. 让上清液中析出质量较轻的T2噬菌体(外壳)颗粒,而离心管的沉淀物中留下被侵染的大肠杆菌 ②. 上清液中具有很低的放射性 ③. 沉淀物和上清液
【解析】
【分析】肺炎链球菌转化实验包括格里菲斯体内转化实验和艾弗里体外转化实验,其中格里菲斯体内转化实验证明S型细菌中存在某种“转化因子”,能将R型细菌转化为S型细菌;艾弗里体外转化实验证明DNA是遗传物质。
【小问1详解】
图1实验④中,将加热杀死的S型菌与活的R型菌混合之后注入小鼠体内能引起小鼠死亡,并在死亡的小鼠体内分离出了活的S型菌;由于加热杀死的S型菌中存在很多物质,不能排除其他物质的作用,故不能得出DNA是遗传物质的结论。
【小问2详解】
依据自变量控制中的“减法原理”,即在每个实验组的S型细菌的细胞提取物中特异性的去除掉一种物质;发现只有用DNA酶处理S型细菌的细胞提取物后,提取物才会失去转化活性,不能将R型细菌转化为S型细菌。
【小问3详解】
离心可以让上清液中析出质量较轻的T2噬菌体(外壳)颗粒,而离心管的沉淀物中留下被侵染的大肠杆菌;图2中上清液的放射性低,沉淀物的放射性高,则标记的是噬菌体的DNA,标记的同位素是32P,若保温培养时间过长,导致部分被侵染的细菌裂解释放出子代噬菌体,使得离心处理后的上清液中具有放射性;3H能标记的噬菌体蛋白质和DNA,若实验改用3H标记的噬菌体进行侵染细菌实验,蛋白质外壳和新形成的子代噬菌体DNA中都有标记,则放射性主要分布在上清液和沉淀物中。抗菌药物
抗菌机理
青霉素
抑制细菌细胞壁的合成
环丙沙星
抑制细菌DNA复制
红霉素
能与核糖体结合
利福平
抑制细菌RNA聚合酶的活性
α珠蛋白基因数量/个
4
3
2
1
0
表型
正常
轻型α地贫
中型α地贫
重型α地贫
胎儿期流产
寿命
正常
正常
比正常人短
无法活到成年
—
STR位点
父亲
母亲
胎儿
葡萄胎
D1
18/18
18/19
18/19
18/18
D2
25/29
23/26
23/29
25/25
D3
36/24
24/28
36/24
36/36
D4
28
17/21
21
—
D5
30
—
30
30/30
实验编号
亲本表现型
子代表现型及比例
实验一
甲×丙(绿茎缺刻叶)
紫茎缺刻叶∶紫茎马铃薯叶=3∶1
实验二
乙×丙(绿茎缺刻叶)
紫茎缺刻叶∶紫茎马铃薯叶∶绿茎缺刻叶∶绿茎马铃薯叶=1∶1∶1∶1
湖南省衡阳市衡阳县第一中学2023-2024学年高一下学期4月期中生物试题(原卷版+解析版): 这是一份湖南省衡阳市衡阳县第一中学2023-2024学年高一下学期4月期中生物试题(原卷版+解析版),文件包含湖南省衡阳市衡阳县第一中学2023-2024学年高一下学期4月期中生物试题原卷版docx、湖南省衡阳市衡阳县第一中学2023-2024学年高一下学期4月期中生物试题解析版docx等2份试卷配套教学资源,其中试卷共33页, 欢迎下载使用。
湖南省株洲市渌口区株洲市渌口区第三中学2023-2024学年高一下学期4月期中生物试题(原卷版+解析版): 这是一份湖南省株洲市渌口区株洲市渌口区第三中学2023-2024学年高一下学期4月期中生物试题(原卷版+解析版),文件包含湖南省株洲市渌口区株洲市渌口区第三中学2023-2024学年高一下学期4月期中生物试题原卷版docx、湖南省株洲市渌口区株洲市渌口区第三中学2023-2024学年高一下学期4月期中生物试题解析版docx等2份试卷配套教学资源,其中试卷共22页, 欢迎下载使用。
湖南省常德市第一中学2023-2024学年高一下学期第一次月考生物试题(原卷版+解析版): 这是一份湖南省常德市第一中学2023-2024学年高一下学期第一次月考生物试题(原卷版+解析版),文件包含湖南省常德市第一中学2023-2024学年高一下学期第一次月考生物试题原卷版docx、湖南省常德市第一中学2023-2024学年高一下学期第一次月考生物试题解析版docx等2份试卷配套教学资源,其中试卷共31页, 欢迎下载使用。