










2024年福建中考物理冲刺押题预测卷01
展开物 理
(本卷共31小题,考试时间:90分钟 试卷满分:100分)
注意事项:
1.答卷前,考生务必将自己的姓名、准考证号填写在答题卡上。
2.回答第Ⅰ卷时,选出每小题答案后,用2B铅笔把答题卡上对应题目的答案标号涂黑。如需改动,用橡皮擦干净后,再选涂其他答案标号。写在本试卷上无效。
3.回答第Ⅱ卷时,将答案写在答题卡上。写在本试卷上无效。
4.考试结束后,将本试卷和答题卡一并交回。
一、选择题(本题共14小题,每小题2分,共28分。在每小题给出的四个选项中,只有一项是符合题目要求)
1.中国可再生能源的开发利用规模居世界首位,下列属于可再生能源的是( )。
A.太阳能 B.石油 C.煤 D.核燃料
2.自动照相机所用的感光元件是一种光敏电阻,它是由下列哪种材料制造的( )。
A.导体 B.半导体 C.绝缘体 D.超导体
3.下列实例中与船闸的工作原理相同的是( )。
A.抽水机 B.吸尘器 C.茶壶 D.托盘天平
4.部分智能手机有智慧语音功能,手机主人说出已录人的“唤醒词”就可以唤醒手机,这是利用声音特性中的( )。
A.音调 B.响度 C.频率 D.音色
5.下列措施中,能使蒸发减慢的是( )。
A.给湿头发吹热风 B.把地面上的水向周围摊开
C.把湿衣服晾在通风向阳处 D.把盛有酒精的瓶口盖严
6.关于惯性,下列说法正确的是( )。
A.乘车时系安全带是为了减小惯性
B.汽车质量越大,惯性越大
C.汽车行驶的速度越快,惯性越大
D.汽车静止时没有惯性
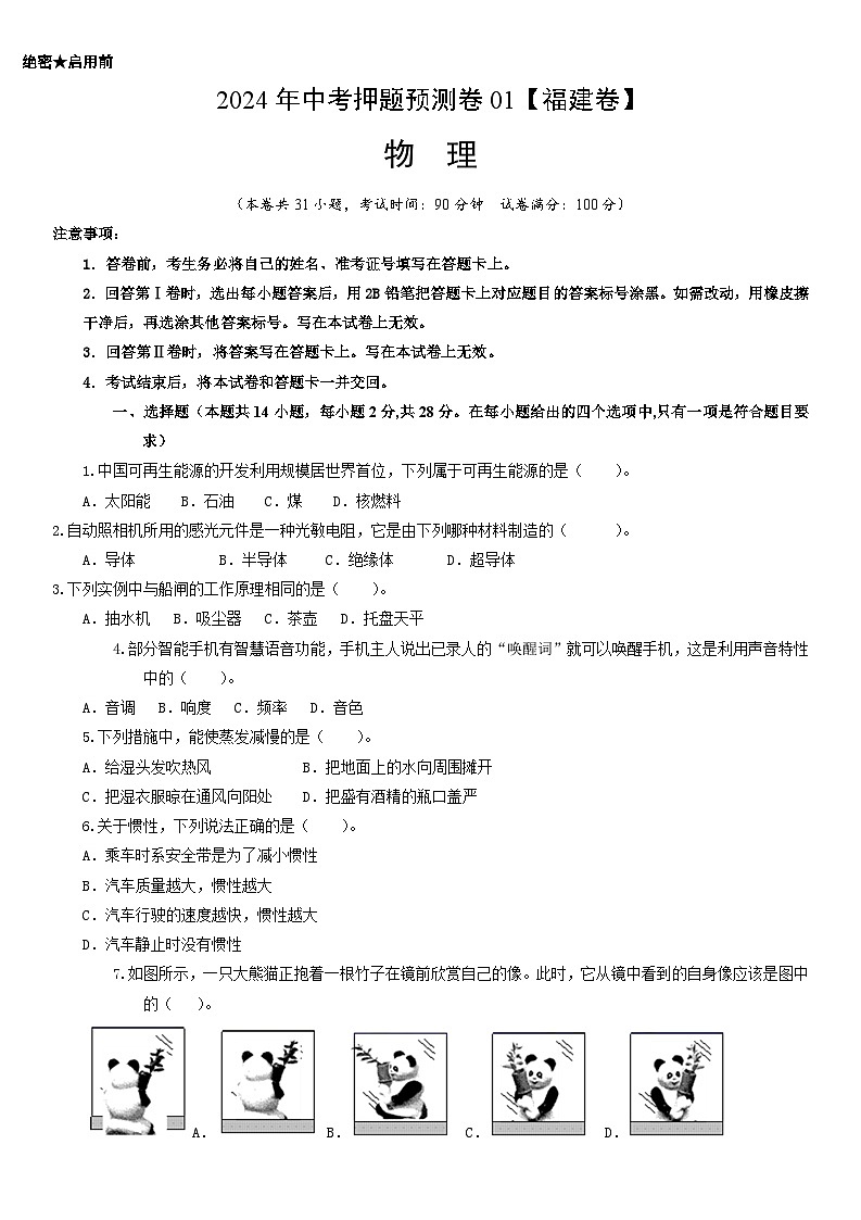
7.如图所示,一只大熊猫正抱着一根竹子在镜前欣赏自己的像。此时,它从镜中看到的自身像应该是图中的( )。
A. B. C. D.
8.自从6月进入汛期以来,我国多地发生强降雨人们在防汛的同时还要注意用电安全。下列做法正确的是( )。
A.雷雨天在大树下避雨
B.雷雨天在室外不能使用手机拨打和接听电话
C.用湿布擦拭使用中的台灯
D.发现有人触电时,立即用手直接将人拉开
9.如图所示是北斗导航系统某一卫星的轨道示意图。已知该卫星沿椭圆轨道绕地球运行的过程中机械能守恒。该卫星从远地点向近地点运行过程中,重力势能、动能、速度的变化是( )。
A.重力势能增加、动能减小、速度减小 B.重力势能增加、动能减小、速度不变
C.重力势能减小、动能增加、速度增加 D.重力势能不变、动能不变、速度不变
10.甲、乙两电热丝电阻之比为2:3,通过的电流之比为3:1,则相同时间内产生的热量之比为( )。
A.2:1 B.6:1 C.1:2 D.1:6
11.如图所示的两个滑轮组,提升一个重为16N的物体(每个滑轮重力均相同),使物体在2s内上升了20cm,拉力大小如图所示,下列说法错误的是( )。
A.两图中,定滑轮的作用是改变力的方向
B.两图中,拉力所做的功相同
C.图甲中,滑轮组的机械效率是88.9%
D.图乙中,动滑轮的重力为2N
12.明朝宋应星所著《天工开物》是中国古代一部综合性的科学技术著作。如图所示的“试弓定力”就出自其中,下列力是一对平衡力的是( )。
A.弓的重力与秤砣的重力
B.秤砣的重力与所挂重物的重力
C.杆秤对弓的拉力与弓的重力
D.弓对重物的拉力与所挂重物的重力
13.浴室里面的暖风机主要由发热元件(可视为电阻)和风扇组成,暖风机有两个开关:只闭合开关S1,吹冷风;同时闭合开关S1、S2,吹热风;若只闭合开关S2,暖风机不工作。则如图所示的电路图中,符合实际情况的是( )。
A.B.C.D.
14.如图所示,在光滑的水平面上叠放着甲、乙两个木块,甲木块用一根细绳固定在左边的竖直墙面上。现用力把乙木块从右端匀速地拉出来,所用的力,则甲、乙两个木块所受到的摩擦力是( )。
A.甲为零,乙受到向右的的力
B.甲、乙都受到向右的力
C.甲、乙都受到向左的力
D.甲、乙均受力,甲受向右的力,乙受向左的力
二、填空题(本题共6小题,每空1分,共12分)
15.2019年1月4日17时,“玉兔二号”巡视器与中继星成功建立独立数传链路,完成环境感知、路径规划,按计划在月面行走到达A点,开展科学探测。以地球为参照物,静止在月球上的“玉兔二号”是_____的(选填“运动”或“静止”)。“玉兔二号”从地球到月球上,其质量_____(选填“变大”、“不变”或“变小”)。
16.2022年2月27日11时许,伴随着一阵山呼海啸般的巨响,长征八号遥二运载火箭搭载着22颗卫星,在我国文昌航天发射场一飞冲天,创造了我国“一箭多星”即单次发射卫星数量最多的纪录,由此开启了我国新的共享火箭“拼车模式”。火箭发动机做功把燃料燃烧的内能转化为___________能,若该燃料的热值为1.4×108J/kg,则完全燃烧500g该燃料放出的热量是___________J。
17.如图所示是一个水位自动报警器的原理图。水位到达金属块B之后,_____(选填“红”或“绿”)灯亮;当绿灯亮时电磁铁_____(选填“有”或“无”)磁性。
18.如图甲所示,小静用弹簧测力计挂一个实心圆柱体小物块,从空气中某一高度缓慢竖直下降浸入盛有水的圆柱形容器中,浸没后又下降一段距离(水未溢出)。在该过程中测力计的示数F随物块竖直下降的高度h的关系如图乙所示,则圆柱体的密度是____________kg/m3。若物块与容器的底面积之比为1:3,则水对容器底部的压强最大变化____________Pa。
19.如图甲所示,底面积S为25cm2的圆柱形平底容器内装有适量的未知液体,将容器放入水中处于直立漂浮状态。容器下表面所处深度为h1=10cm,该容器受到的浮力是________N;如图乙所示,从容器中取出100cm3的液体后,当容器下表面所处深度h2=6.8cm时,该容器仍处于直立漂浮状态,则未知液体的密度是_______kg/m3(g取10Nkg)
20.如图甲所示的电路,电源电压为,小灯泡的额定电压为,图乙是小灯泡的电流随其电压的变化的图像。当闭合,将滑片移到滑动变阻器的中点时,小灯泡恰好正常发光,则滑动变阻器的最大阻值为___________。移动滑片,当小灯泡的功率为时,滑动变阻器接入的阻值为___________。
三、作图题(本大题共2小题,共4分)
21.图是悬挂着的“冰墩墩”挂件,请在图中画出“冰墩墩”所受重力的示意图。(O为挂件重心)
22.根据图中通电螺线管的N极,标出磁感线方向、小磁针的N极,并在括号内标出电源的正、负极。
四、简答题(本题共1小题,共4分)
23.乘坐汽车时,小凯的手刚接触车门时就被“电”了一下。在汽车行驶途中遇到突发情况时,司机紧急刹车,汽车向前滑行一段距离,并在路面上留下轮胎滑过的痕迹,轮胎温度急剧升高,如图所示。请你回答下列问题:
(1)手在刚接触车门时就被“电”了一下,这是为什么?
(2)汽车滑行时,轮胎温度为什么升高?
五、实验题(本题共5小题,共30分)
24.(5分)如图是小明在研究水沸腾时的实验装置图。
(1)观察实验装置如图1,操作的错误是: 。
(2)小明观察到沸腾前和沸腾时水中气泡上升过程中的两种情况,如图2(a)、(b)所示,则图 (选填“(a)”或“(b)”)是水沸腾时的情况。
(3)小明和小杰虽然选用的实验装置相同,但加热到水开始沸腾的时间不同,他们绘制的水的温度随时间变化图象如图3所示,a、b两种图象不同的原因是水的 不同。
(4)取走酒精灯,将装有海波的大试管放入上面实验的热水中(如图4)。根据温度计A和B的示数,绘制了海波和热水的温度随时间变化的图象(如图5)。由图象可知,在第8min时,大试管内的海波处于 态(选填“固”或“固液共存”),海波是 (选填“晶体”或“非晶体”)。
25.(5分)小明用图甲所示的装置“探究凸透镜成像的规律”实验。
(1)小明利用太阳光测量凸透镜焦距,将______,移动光屏,直至光屏上形成一个最小最亮的光斑,如图乙所示,该凸透镜的焦距为______cm。
(2)组装调整实验器材时,要使烛焰和光屏的中心位于凸透镜的______上。
(3)实验一段时间后,蜡烛变短,像会出现在光屏的上方。为使像回到光屏中央,合理的操作是______。
(4)实验时,保持透镜位置不动,将蜡烛移动到焦点附近,如下图所示,发现在光具座上无论如何移动光屏都无法在光屏上成像,原因是______。
26.(5分)某次探究实验中,小明依次将毛巾、棉布分别铺在水平木板上,让小车分别从斜面上滑下,再观察和比较小车在水平面上滑行的距离,实验情景如图所示。
(1)实验中每次让小车从斜面同一高度由静止滑下,目的是使小车在水平面上开始滑行时的______相等。
(2)分析小车运动情况可知:小车受到的阻力越小,速度减小得越______(选填“容易”或“不容易”);
(3)3月23日下午空间站“天宫课堂”,宇航员完成了太空抛物实验。实验中,只见王亚平把冰墎墎正对着叶光富手的方向顺手一推,只见冰墎墎稳稳地沿着她原来抛出去的方向,一路飘到了同伴叶光富的手里,如右图,冰墩墩在太空中处于失重状态,在空中不受力的作用,它在空中飞行做______运动;这个小实验直接验证了______定律,也说明物体的运动______(选填“需要”或“不需要”)力来维持。
27.(7分)小明同学是一名天文爱好者,他淘到一小块陨石但真伪难以辨别。阅读资料后知陨石密度一般大于3g/cm3,于是他对这块陨石的密度进行了测量,来初步鉴别真伪。测量过程如图所示。
(1)他把天平放在水平桌面上,游码拨到零刻度线,调节 _____使天平平衡,然后将陨石放在左盘中,在右盘中增减砝码,当加入最小砝码时,发现指针位置如图甲所示,他接下来的第一步操作应该是 _____(选填字母“A”、“B”或“C”);
A.调节平衡螺母
B.拨动游码
C.取下最小砝码
(2)天平平衡后,开始测量陨石的质量,砝码质量和游码对应刻度如图乙所示,则陨石的质量m0=_____g;
(3)将小陨石(不吸水)缓放入盛有40mL水的量筒中,水面升高至如图丙所示,则小陨石的体积为 _____cm3,小陨石的密度ρ陨石=_____kg/m3;
(4)如图丁所示,只用天平没使用量筒,也能测量陨石的密度,具体实验步骤如下:
①用天平测出小陨石的质量m0;
②向烧杯中加入适量的水,用天平测出烧杯和水的总质量m1;
③如图丁A所示,烧杯放在水平桌面上,用细线系住小陨石轻轻放入烧杯中,使小陨石浸没在水中,在烧杯壁上记下水面位置的标记;
④如图丁B和C所示,将小陨石从水中取出后,再向烧杯中缓慢加水至标记处;
⑤再用天平测出如图丁C所示烧杯和水的总质量m2;
根据以上实验步骤中所测得的物理量及其符号,测得该小陨石的密度的字母表达式为ρ陨石=_____(用字母m0、m1、m2、ρ水表示)。用这样的实验方法测量小陨石的密度 _____(选填“偏大”、“偏小”或“准确”)。
28.(8分)在测量未知阻值Rx的实验中。小明设计了实验电路并进行连接,如图甲所示。
(1)如图甲所示是小明连接的电路,其中有一根导线连接有误,请在该导线上打“×”,并在原图上画出正确的连线(导线不能交叉);( )
(2)改正错误后再进行实验,实验前应将滑动变阻器的滑片P移到最 (选填“左”或“右”)端;
(3)闭合开关S,移动滑动变阻器的滑片P,电流表示数为0.3A时,电压表示数如图乙所示,则其示数为 V,未知电阻Rx= Ω;
(4)当图甲中的滑动变阻器的滑片向左移动时,电流表的示数将 ,电压表的示数将 (选填“变大”、“变小”或“不变”);
[拓展]若实验中只有一个电压表和一个已知阻值为R0的定值电阻,小明设计了如图丙所示的电路,同样可以测量未知电阻Rx的阻值,请将以下实验步骤补充完整:
①闭合开关S,断开开关S1,用电压表测出待测电阻Rx,两端的电压为U1;
② ,记下此时电压表读数为U;
③请写出未知电阻Rx阻值表达式:Rx= (用U、U1和R0的关系式表示)。
六、计算题(本题共3小题,共22分)
29.(6分)图示的是某款家用电热器的简化电路,R1、R2为阻值一定的电热丝。该电热器接入电压恒为220V的电路中。电热器高温档的功率为990W,低温档的功率为110W求∶
(1)低温档时通过电路的电流;
(2)电热丝R2的阻值。
30.(8分)一辆汽车的总质量为2t,在平直公路上以恒定功率80kW从静止开始运动,经过15s运动200m恰好达到最大速度,接着匀速运动25s后关闭发动机,滑行100m停下,其图像如图所示,其中汽车在运动过程中受到的阻力恰为车总重的0.2倍。
求:(g取10N/kg)
(1)汽车所受的总重力G;
(2)汽车匀速行驶时的牵引力大小F;
(3)全程中汽车的平均速度v;
(4)整个过程中发动机所做的功W。
31.(8分)如图所示电路,电源电压为18V不变,定值电阻R1阻值为10Ω,滑动变阻器R2上标有“50Ω,1A”字样,电压表接“0~15V”量程,电流表接“0~3A”量程。
(1)当电流表示数为0.6A时,求定值电阻R1的电压和滑动变阻器R2的阻值;
(2)在保证电路安全前提下,求定值电阻R1的电功率范围;
(3)若用电阻R3来替换R1,不改变电压表的量程,确保电路安全前提下,要求:在移动滑动变阻器滑片的过程中,电路中的最大电流恰好是最小电流的3倍,求满足要求的R3的阻值。
2024年中考押题预测卷01(长沙卷)物理(考试版): 这是一份2024年中考押题预测卷01(长沙卷)物理(考试版),共9页。
2024年中考押题预测卷01(长沙卷)物理(解析版): 这是一份2024年中考押题预测卷01(长沙卷)物理(解析版),共16页。
2024年中考押题预测卷01(辽宁卷)物理(解析版): 这是一份2024年中考押题预测卷01(辽宁卷)物理(解析版),共17页。