





2024年河南省新乡市辉县市共城初级中学、吴村二中、文昌中学中考模拟预测物理试题(原卷版+解析版)
展开
这是一份2024年河南省新乡市辉县市共城初级中学、吴村二中、文昌中学中考模拟预测物理试题(原卷版+解析版),文件包含2024年河南省新乡市辉县市共城初级中学吴村二中文昌中学中考模拟预测物理试题原卷版docx、2024年河南省新乡市辉县市共城初级中学吴村二中文昌中学中考模拟预测物理试题解析版docx等2份试卷配套教学资源,其中试卷共22页, 欢迎下载使用。
1.本试卷共6页,五个大题,21小题,满分70分,考试时间60分钟。
2.本试卷上不要答题,请按答题卡上注意事项的要求直接把答案填写在答题卡上。答在试卷上的答案无效。
一、填空题(本题共6小题,每空1分,共14分)
1. 人们发现电与磁之间有着千丝万缕的关系,最早发现通电导体周围存在磁场的科学家是丹麦物理学家___________;发现电磁感应现象的是英国科学家___________。
【答案】 ①. 奥斯特 ②. 法拉第
【解析】
【详解】[1][2]1820年丹麦科学家奥斯特发现了电流磁效应,1831年英国科学家法拉第发现了电磁感应现象,这两个重要现象的发现,揭示了电和磁之间不可分割的联系,从而使电能的大规模的使用成为可能
2. 李白的七言绝句《早发白帝城》中有诗句“两岸猿声啼不住,轻舟已过万重山”。诗句中猿声是由其声带___________而产生的,是通过___________传到作者耳中。“轻舟已过万重山”以山峰为参照物,“轻舟”是___________(选填“运动”或“静止”)的。
【答案】 ①. 振动 ②. 空气 ③. 运动
【解析】
【详解】[1]声音是由物体的振动产生的,诗句中猿声是猿的声带振动而产生的。
[2]声音的传播需要介质,可以通过固体、液体、气体来传播,诗句中猿声是通过空气传播到人耳的。
[3]从轻舟已过万重山,可以体现出舟相对于山的位置不断变化,所以以山为参照物,舟是运动的。
3. 如图甲为手机防疫膜结构图,采用了超细百叶窗光学技术,其原理类似百叶窗,结构简图如图乙。两侧之所以看不清屏幕内容,是由于光的______(填写光的原理);为了让防窥效果更好(可视范围减小),可以适当地______(选填“增大”或“减小”)超细百叶窗的间距。
【答案】 ①. 直线传播 ②. 减小
【解析】
【详解】[1][2]光在同种均匀的介质中沿直线传播;两侧看不清屏幕内容,是由光的直线传播形成的;适当地减小超细百叶窗的间距,可视范围减小,可以使防窥效果更好。
4. 如图所示为古代蜀地人使用的“夹瓷盏”省油灯,省油灯的灯体如坦口碗状,有上下夹层,面上一层为盛油的油盏,油盏下腹部中空,在其腰部开出一小孔,从小孔处向夹层中注入冷水,其原理是利用夹层里水的___________比较大可以降低油的温度,使油___________减慢(选填“汽化”或“液化”),达到省油的目的。
【答案】 ①. 比热容 ②. 汽化
【解析】
【详解】[1]由于夹层里注入的是冷水,其原理是利用水的比热容比较大的特点,这样冷水的温度比油的温度低,所以可以降低油的温度。
[2]由于蒸发的影响因素有温度的高度、表面积大小、表面空气流动速度,所以温度越低,蒸发越慢,所以降低油的温度,可以使油蒸发减慢。
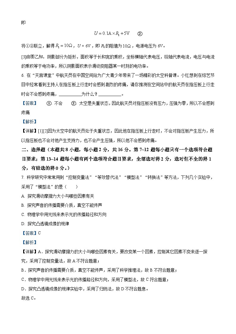
5. 如图甲电路中,电源电压保持不变,闭合开关S,滑片P从A端移动到B端的过程中,电流表示数I与电压表示数U的关系图像如图乙所示。则的阻值为___________;电源电压为___________V,图乙中阴影部分面积表示某一时刻的___________(填物理量)。
【答案】 ①. 10 ②. 6 ③. 电功率
【解析】
【详解】[1][2]由图甲知,滑片在A端时,变阻器在电路中的电阻为,电路中电流为,设电源电压为U,由得,电源电压
①
当滑片在B端时,R1与R2串联,电路中的电流为,变阻器两端电压为,有
即
②
将①②联立,解得,,即R1的阻值为,电源电压为6V。
[3]由图乙知,阴影部分为矩形,面积等于长和宽的乘积,坐标横轴代表电压,纵轴代表电流,电压与电流的乘积等于电功率,所以阴影面积表示滑动变阻器某一时刻的电功率。
6. 在“天宫课堂”中航天员在中国空间站为广大青少年带来了一场精彩的太空科普课。小红想到在综艺节目中经常看到主持人在指压板上行走时会感到剧烈的疼痛,请你推测在空间站中的航天员在指压板上行走时会不会感到疼痛,___________为什么?___________。
【答案】 ①. 不会 ②. 太空是失重状态,因此航天员对指压板没有压力,压强为零,所以不会感到疼痛
【解析】
【详解】[1][2]因为太空中的航天员处于失重状态,因此他在指压板上行走时,不会对指压板产生压力,所以指压板也不会对他产生支持力,也不会产生压强,所以他不会感到疼痛。
二、选择题(本题共8小题,每小题2分,共16分。第7~12题每小题只有一个选项符合题目要求;第13~14题每小题有两个选项符合题目要求,全部选对得2分,选对但不全的得1分,有错选的得0分。)
7. 科学研究中常常用到“控制变量法”“等效替代法”“模型法”“转换法”等方法,下列几个实验中,采用了“模型法”的是( )
A. 探究滑动摩擦力大小与哪些因素有关
B. 探究声音的传播需要介质,真空不能传声
C. 物理学中用光线来表示光的传播路径和方向
D. 探究凸透镜成像的规律
【答案】C
【解析】
【详解】A.探究滑动摩擦力的大小与哪些因素有关,要改变某一个因素,控制其它因素不变来逐一探究,采用了控制变量法,故A不符合题意;
B.探究声音的传播需要介质,真空不能传声,采用了科学推理法,故B不符合题意;
C.物理学中用光线来表示光的传播路径和方向,采用了模型法,故C符合题意;
D.探究凸透镜成像的规律实验中,采用了归纳法,故D不符合题息。
故选C。
8. 如图,神舟十四号航天员刘洋在天宫空间站表演“太空游泳”,漂浮的刘洋不断向后划动手臂,却无法向前移动。下列成语所含物理知识与其原理相同的是( )
A. 叶落归根B. 孤掌难鸣C. 震耳欲聋D. 立竿见影
【答案】B
【解析】
【详解】A.游泳需要液体的阻力来推动身体前进,而在天宫空间没有重力的作用,没有阻力可以推动身体前行,故漂浮的刘洋不断向后划动手臂,却无法向前移动。在地球附近的物体由于地球吸引而受到的力叫重力,重力的方向竖直向下,因此树叶离开树枝后最终落到地面,故A不符合题意;
B.力是物体对物体的作用,发生力的作用时,至少要有两个物体,成语“孤掌难鸣”说明一个物体一定不会产生力的作用,故B符合题意;
C.震耳欲聋,是形容声音特别响亮,快把耳朵震聋了,我们常说声音震耳欲聋是指它的响度很大,故C不符合题意;
D.立竿见影中影子的形成是由于光的直线传播,故D不符合题意。
故选B。
9. 下图所示的磁力锁,闭合开关、电路接通,磁力锁会产生磁性,门便被紧紧吸住。当刷卡或按一下开门按钮,即可切断电路、磁力锁失去磁性,人们便可将门打开。磁力锁所利用的物理原理与下列哪一物品相同( )
A. 动圈式扬声器
B. 动圈式话筒
C. 电铃
D. 手摇式发电机
【答案】C
【解析】
【详解】磁力锁关闭时,电路接通磁铁有磁性吸住铁片,大门锁住。当刷卡或按一下开关,即可切断电路,磁力锁失去磁性,可将门打开,由此可知,电磁铁的工作原理是电流的磁效应。
A.动圈式扬声器是将电信号转化成声信号,是利用通电导体在磁场中受力运动的原理制成的,故A不符合题意;
B.动圈式话筒是对着话筒说话时,膜片振动引起闭合电路的一部分导体切割磁感线运动,线圈中产生感应电流,动圈式话筒是利用电磁感应现象工作的,与发电机原理相同,故B不符合题意;
C.电铃主要部件是电磁铁,利用了电流的磁效应,故C符合题意;
D.手摇式发电机是一种机械能转换为电能的装置。其工作原理基于法拉第电磁感应定律,当导线在磁场中做切割磁感线运动时,导线中就会产生感应电流。故D不符合题意。
故选C。
10. 下列关于能源、信息与材料的说法中,正确的是( )
A. 超导体材料阻值为零,可以用其来代替电烤炉里的发热丝
B. 5G网络比4G网络的电磁波在真空中传播的速度大
C. 太阳能作为新能源广泛应用于实际生活中,该能源属于不可再生能源
D. 发光二极管(LED)是由半导体材料制成的
【答案】D
【解析】
【详解】A.超导体材料阻值为零,而电烤炉里的发热丝利用电流的热效应来工作,故不可以用超导体来代替电烤炉里的发热丝,故A错误;
B.5G网络与4G网络的电磁波在真空中传播的速度一样大,故B错误;
C.太阳能作为新能源广泛应用于实际生活中,该能源可以从自然界中源源不断获取,属于可再生能源,故C错误;
D.发光二极管(LED)的主要原料是硅这种半导体材料制成的,故D正确。
故选D。
11. 共享单车的使用,极大地便利了市民的出行。使用者用手机扫车牌上的二维码,获取验证后自动开锁即可使用。关于单车的使用过程,下列说法正确的是( )
A. 车牌上的二维码是光源
B. 手机上的摄像头相当于一个放大镜
C. 扫码时二维码要位于摄像头二倍焦距以外
D. 自行车的尾灯是靠光的折射来引起后方车辆司机注意的
【答案】C
【解析】
【详解】A.二维码自身不能发光,不是光源,故A错误;
BC.摄像头的原理与照相机相同,物体应位于其镜头的二倍焦距以外,此时可成倒立缩小的实像,与放大镜的原理不同,故B错误,C正确;
D.自行车的尾灯是靠汽车车灯发出的光照射到自行车的尾灯上,发生反射来引起后方车辆司机注意的,故D错误。
故选C。
12. 如图所示是某家庭电路的一部分,下列说法正确的是( )
A. 保险盒中的熔丝可以用粗铜丝代替
B. 图中所有元件的连接都符合安全用电要求
C. 正常情况下,站在地上的人用试电笔接触A点,会有电流流过人体
D. 若在三孔插座中接入空调工作后,保险丝马上熔断,则原因一定是电路短路
【答案】C
【解析】
【详解】A.保险盒中的熔丝是用电阻大、熔点低的材料制成,当电路中电流过大时可率先熔断来保护电路,粗铜丝电阻小且熔点高,不可以用粗铜丝代替熔丝,故A错误;
B.开关要接在火线和灯泡之间,图中开关要接在零线和灯泡之间了,不符合安全用电的要求,故B错误;
C.图中A点为火线,站在地上的人用试电笔接触A点,会有电流流过人体,氖管会发光,故C正确;
D.若在三孔插座中接入空调后,保险丝马上熔断,原因可能是电路过载也可能是发生短路,故D错误。
故选C。
13. 准备三个相同的容器,将三块完全相同的橡皮泥分别做成如图所示的三种形状分别放在深度相同的水和盐水中(放入后液面变化未在图中画出)。下列说法正确的是( )
A. 甲容器中橡皮泥受到的浮力小于乙容器中橡皮泥受到的浮力
B. 甲容器底受到水的压强大于乙容器底受到水的压强
C. 乙容器中的橡皮泥受到浮力等于丙容器中橡皮泥受到的浮力
D. 乙容器中橡皮泥排开水的体积小于丙容器中橡皮泥排开盐水的体积
【答案】AC
【解析】
【详解】A.由图可知,甲图中橡皮泥沉到容器底部,则橡皮泥受到的浮力F
相关试卷
这是一份2024年广西贵港市荷城初级中学港北区中考物理模拟试卷(一)(原卷版+解析版),文件包含2024年广西贵港市荷城初级中学港北区中考物理模拟试卷一原卷版docx、2024年广西贵港市荷城初级中学港北区中考物理模拟试卷一解析版docx等2份试卷配套教学资源,其中试卷共30页, 欢迎下载使用。
这是一份2024年河南省新乡市辉县市胡桥中学、吴村二中中考模拟预测物理试题,共11页。试卷主要包含了下列有关数据符合生活实际的是等内容,欢迎下载使用。
这是一份2024年河南省新乡市辉县市胡桥中学、吴村二中中考模拟预测物理试题,共8页。