


128,上海市奉贤区汇贤中学2022-2023学年七年级下学期期中考试英语试题
展开(第二部分 语音、语法和词汇)
Ⅱ. Chse the best answer(选择最恰当的答案)(共15分)
1. There is ________ “s” in the wrd “bus”. It’s the ________ letter.
A. a, threeB. a, thirdC. an, thirdD. the, three
【答案】C
【解析】
【详解】句意:在“bus”这个词里有一个“s”。它是第三个字母。
考查冠词和数词,第一空泛指“一个s”,字母s发音以元音音素开头,其前用不定冠词an;根据“the ... letter”可知是第三个字母,用序数词third表顺序。故选C。
2. I need a new sweater, Mum. ________ is t small fr me.
A. IB. MyselfC. MyD. Mine
【答案】D
【解析】
【详解】句意:我需要一件新毛衣,妈妈。我的毛衣对我来说太小了。
考查代词辨析。I我,代词主格;myself我自己,反身代词;my我的,形容词性物主代词;mine我的,名词性物主代词。此空指代“我的毛衣”,空格后无名词,应填名词性物主代词,故选D。
3. Can I try n the jeans ________ the yellw belt, please?
A. inB. withC. frD. t
【答案】B
【解析】
【详解】句意:我能试一下这个配有黄色腰带的牛仔裤吗?
考查介词辨析。in在……里;with带有;fr为了;t朝向。根据“ yellw belt”可知,表示“带有黄色腰带”,用with。故选B。
4. A key ring ________ hlding the key.
A. is used tB. used tC. is used frD. use t
【答案】C
【解析】该试卷源自 每日更新,享更低价下载。【详解】句意:钥匙扣被用来装钥匙。
考查动词短语辨析。be used t ding sth.译为“习惯于做某事”;used t d sth.译为“过去常常做某事”;be used fr ding sth.译为“被用来做某事”;无use t用法。根据hlding可知,B、D结构错误,排除B、D项。结合句意,C符合逻辑。故选C。
5. Our class teacher is ill. Ms Lin will ________ ur class.
A. in the charge fB. take the charge fC. be in charge fD. in charge f
【答案】C
【解析】
【详解】句意:我们班的老师生病了,林老师将接管我们班。
考查介词词组。in the charge f由……看管;take the charge f由……负责,宾语是负责人;be in charge f接管,在句中作谓语;in charge f主管,在句中作后置定语修饰它前面的名词。根据“Ms Lin class.”可知,此处表示林老师将“接管”我们班;又因为will后跟动词原形,所以谓语动词用动词原形。故选C。
6. These tys lk ________. I want t buy sme.
A. nicelyB. friendlyC. beautifullyD. lvely
【答案】D
【解析】
【详解】句意:这些玩具看起来很可爱。我想买一些。
考查形容词和副词辨析。nicely副词,“令人愉快地,漂亮地”;friendly形容词,“友好”;beautifully形容词,“漂亮地,美丽地”;lvely形容词,“可爱的”。lk为系动词,后跟形容词作表语。A、C词性不符合,排除A、C。根据“I want t buy sme.”可知,这些玩具很可爱。故选D。
7. ________ great fun it is t see a film n weekends!
A. HwB. Hw a
C. WhatD. What a
【答案】C
【解析】
【详解】句意:在周末看电影是多么有趣啊!
考查感叹句。感叹句的中心词fun是不可数名词,此处用“What+形容词+不可数名词+主语+谓语”结构。故选C。
8. Shanghai Twer is ne f ________ in China.
A. the tallest buildingsB. the mst tallest buildings
C. the tallest buildingD. the mst tallest building
【答案】A
【解析】
【详解】句意:上海中心大厦是中国最高的建筑之一。
考查最高级。ne f+the+形容词最高级+复数名词,表示“最……之一”,tall的最高级是tallest,故选A。
9. I dn’t like the funny films very much. ________ my mther.
A. S desB. Neither dC. Neither desD. S desn’t
【答案】C
【解析】
【详解】句意:我不太喜欢喜剧片。我妈妈也不喜欢。
考查倒装句。s/neither+助动词+主语,表示前文的情况也适用于后者。mther是第三人称,助动词应用des,排除B和D选项。此处表示“我妈妈也不喜欢”,表否定,用neither引导的倒装句,故选C。
10. ________ Tm is nt rich, ________ he spends a lt f mney n bks.
A. Althugh, /B. Althugh, butC. If, butD. If, /
【答案】A
【解析】
【详解】句意:虽然汤姆不富有,但他花很多钱买书。
考查连词辨析。althugh尽管,不能与but一起连用;if如果。“Tm is nt rich”与“he spends a lt f mney n bks.”是让步关系,用althugh引导让步状语从句,故选A。
11. Parents shuld let children ________ less televisin.
A. t watchB. watchingC. watchedD. watch
【答案】D
【解析】
【详解】句意:父母应该让孩子少看电视。
考查使役动词let。let sb. d sth.为固定搭配,在主动语态中,用省略t的动词不定式,故选D。
12. Jim’s mther ________ an engineer fr mre than twelve years.
A. isB. is ging t beC. wasD. has been
【答案】D
【解析】
【详解】句意:吉姆的母亲当工程师已经12年多了。
考查动词时态。根据“fr mre than twelve years”可知,fr+一段时间,要与现在完成时连用,故选D。
13. They are ging t ________ English evening tmrrw.
A. take part frB. jin frC. take part inD. jin
【答案】C
【解析】
【详解】句意:他们明天要参加英语晚会。
考查动词短语辨析。take part fr表述有误;jin fr……加入;take part in参加;jin加入。take part in后接活动,而jin后接组织或人;结合语境和空后“English evening”可知英语晚会是一个活动,所以用take part in。故选C。
14. I hpe Mary ________ t me after she arrives in Beijing.
A. will writeB. t writeC. writesD. writing
【答案】A
【解析】
【详解】句意:我希望Mary在她到达北京之后写信给我。
考查宾语从句和时态。 没有hpe sb. t t/ding sth.这一用法,故排除B和D。hpe后面可以加宾语从句,根据“ me after she arrives in Beijing”可知,after引导的时间状语从句使用一般现在时,主句使用一般将来时,故选A。
15. Jack ________ any help. He can d it by himself.
A. needs ntB. needn’t
C. desn’t needD. needn’t t
【答案】C
【解析】
【详解】句意:杰克不需要任何帮助。他可以自己做这件事。
考查动词。need有两种词性,一种是情态动词,没有时态和三单变化,表示“需要”,其后接动词原形构成谓语;另一种是实义动词,本身充当谓语,有时态和三单变化,表示“需要”,其后接sth或t d作宾语。情态动词的否定直接在其后加nt,实义动词的否定要借助助动词;根据设空处后的名词“any help”,可知此处need为实义动词,其否定要借助助动词,故选C。
16. I am waiting fr my classmate. If ________, I will g t schl by myself.
A. she desn’t cmeB. she wn’t cmeC. she will cmeD. she is cming
【答案】A
【解析】
【详解】句意:我在等我的同学。如果她不来,我就自己去学校。
考查动词时态。根据“I will g t schl by myself”可知,她不来,我会自己去学校。if引导条件状语从句时,从句常用一般现在时表将来,遵循主将从现原则,选项中只有A是一般现在时。故选A。
Ⅲ. Cmplete the fllwing passage with the wrds r phrases in the bx. Each can nly be used nce(5分)
Being safe in yur everyday life needs knwledge (知识). If yu remember the fllwing infrmatin, yur life will be much safer.
Always ntice the envirnment arund yu. Yu shuldn’t ____17____ alne utside. Make sure where the public phnes are. If anything dangerus happens, yu can find them.
Yur bag shuld be carried twards the frnt f yur bdy ____18____ putting it n yur back. When a bus is full f peple, it is easy enugh fr a ____19____ t take away the things in the bag n yur back.
If yu are fllwed by smene yu dn’t knw, crss the street and g t the ther way, let the persn understand that yu knw he r she is after yu. Next, dn’t g hme at nce. Yu are ____20____ in the street than yu are alne in yur hme r in a lift.
If yu have t take a bus t a place far away, try t get t the stp a few minutes ____21____ befre the bus leaves. This stps ther peple frm studying yu. On the bus. Dn’t sit alne. Sit behind the driver r with ther peple. Dn’t sleep.
【答案】17. E 18. D
19. F 20. A
21. B
【解析】
【导语】本文是一篇说明文。文章讲了在日常生活中保持安全需要知识,并详细地介绍了一些保护自己的安全知识。
【17题详解】
句意:你不应该在外面独自行走。根据下文“Make sure where the public phnes are. If anything dangerus happens, yu can find them.”以及备选词汇可知,此处是指不应该独自行走,walk“步行”符合语境。故选E。
【18题详解】
句意:你的书包应该放在身体的前面,而不是放在你的背上。根据“Yur bag shuld be carried twards the frnt f yur bdy…putting it n yur back”以及备选词汇可知,前后是相反的动作,instead f“代替,而不是”符合语境。故选D。
【19题详解】
句意:当一辆公共汽车上挤满了人,小偷很容易拿走你背上的袋子里的东西。根据“take away the things in the bag n yur back”以及备选词汇可知,是指小偷把背上袋子里的东西拿走,thief“小偷”符合语境。故选F。
【20题详解】
句意:你在街上比一个人待在家里或电梯里更安全。根据“than”以及备选词汇可知,空处应用比较级,表示在街上更安全,safer“更安全的”符合语境。故选A。
【21题详解】
句意:如果你必须乘公共汽车去一个很远的地方,尽量在公共汽车出发前几分钟到达车站。根据“try t get t the stp a few minutes…befre the bus leaves”以及备选词汇可知,在公共汽车离开前到车站,earlier“更早地”符合语境。故选B。
IV. Cmplete the sentences with the given wrds in their prper frms. (用括号中所给单词的适当形式完成下列句子)(5分)
22. On my way t schl, I can see sme ________. (church)
【答案】churches
【解析】
【详解】句意;在我上学的路上,我可以看到一些教堂。church“教堂”,可数名词,sme修饰可数名词的复数形式,故填churches。
23. It’s easy. The little girl can d it ________. (she)
【答案】herself
【解析】
【详解】句意:它很容易。这个女孩能自己做。根据句子结构及句意可知,应填入反身代词,指代主语“The little girl”本身,加强语气。she的反身代词为herself。故填herself。
24. The Lis went n a ________ during the summer hliday. (turist)
【答案】tur
【解析】
【详解】句意:李一家在暑假期间去旅游了。turist“游客”,g n a tur “旅游”,故填tur。
25. He sat in his armchair ________ and read his strybk. (cmfrtable)
【答案】cmfrtably
【解析】
【详解】句意:他舒服地坐在扶手椅上读故事书。cmfrtable作形容词,意为“舒服的”;分析句子成分可知这里应用副词修饰动词“sat”,所以填cmfrtable的副词形式cmfrtably,意为“舒服地”。故填cmfrtably。
26. D yu like ________ films r cartn films? (act)
【答案】actin
【解析】
【详解】句意:你喜欢动作电影还是卡通电影?固定短语actin films“动作电影”,actin“动作”。故填actin。
27. It is nt ________ fr him t win the first prize in the cmpetitin. (surprise)
【答案】surprising
【解析】
【详解】句意:他在比赛中获得第一名是不足为奇的。此句为it is+adj+fr sb. t d sth的句式,表示“做某事是怎么样的”,is后接形容词作表语,修饰物要用以ing为结尾的形容词,故填surprising。
28. The Luck Fairy ________ in the sky and we culdn’t see her. (appear)
【答案】disappeared
【解析】
【详解】句意:幸运仙女消失在空中,我们看不到她了。根据句子结构可知,应填谓语动词。由culdn’t see结合提示词可知,应填入“消失”,且用一般过去式。disappear动词,“消失”。故填disappeared。
V. Cmplete the fllwing sentence as required. (根据所给要求,改写下列句子) (10分)
29. Jack has already bught a new watch. (一般疑问句)
________ Jack bught a new bk ________?
【答案】 ①. Has ②. yet
【解析】
【详解】句意:杰克已经买了一块新表。此处原句是现在完成时态,变疑问句时需要将“have/has”提到句首大写;already是副词,表示“已经”,用于肯定句;此处是疑问句,因此将副词“already“改为“yet”,用在句子末尾。故填Has;yet。
30. The children made the kites themselves. (改为反意疑问句)
The children made the kites themselves, ________ ________?
【答案】 ①. didn’t ②. they
【解析】
【详解】句意:孩子们自己做的风筝,不是吗?反意疑问句的句式为:陈述句+be动词/助动词/情态动词+主语?符合规则:前句肯定,后句否定;前句否定,后句肯定。前句时态为一般过去时,其对应助动词为did,前句肯定,后句应填didn’t。主语为children,用they代替。故填didn’t;they。
31. Many peple cme t Shanghai t see its beautiful views. (划线提问)
________ ________ many peple cme t Shanghai?
【答案】 ①. Why ②. d
【解析】
【详解】句意:很多人来上海看它漂亮的风景。划线部分在句中作目的状语,对划线提问用Why,句子为一般现在时,其对应的特殊疑问句式为:特殊疑问词+d/des+主语+动词原形+其它?主语为many peple,助动词用d。故填Why;d。
32. They have knwn each ther since several years ag. (划线部分提问)
________ ________ have they knwn each ther?
【答案】 ①. Hw ②. lng
【解析】
【详解】句意:自从很多年以来,他们就已经彼此认识了。划线部分为时间状语,对“since+时间点”提问用Hw lng。故填Hw;lng。
33. My mther likes Mnkey King better than Space War. (保持原句意思)
My mther _________ Mnkey King _________ Space War.
【答案】 ①. prefers ②. t
【解析】
【详解】句意:比起《太空战争》,我妈妈更喜欢《美猴王》。根据“like ... better than ...”可知此处表示“喜欢……更胜于……”,可用prefer sth t sth来替换;句子为一般现在时,主语“my mther”后用动词第三人称单数形式prefers。故填prefers;t。
34. Jame, tk, gd English, many years f hard wrk, it, t speak (连词成句)
_________________________________________.
【答案】It tk Jame many years f hard wrk t speak gd English
【解析】
【详解】根据所给标点可知应用陈述句句式。分析所给单词可知,本句应用“It tk sb. sme time t d sth.”句型表达,时态为一般过去时。it作形式主语,位于句首字母i大写;tk作谓语;t speak gd English作真正主语。故答案为:It tk Jame many years f hard wrk t speak gd English“Jame花了很多年的努力才说一口流利的英语”。
Part 3 Reading and writing(第三部分 读写)
VI. Reading cmprehensin (阅读理解)(共50分)
A.Chse the best answer(根据短文内容,选择最怡当的答案)共6分
Daisy likes reading Mdern Girl Magazine because it ften has a persnality quiz (性格测试). These quizzes are questins abut persnal preferences. By answering the questins and reading the explanatins f yur scre (分数), yu can discver what kind f persn yu are.
Here is ne f Daisy’s cmpleted quizzes. Give her 1 pint fr each (a) she chse, 2 pints fr each (b) and 3 pints fr each (c).
35. What are the questins abut?
A. Family.B. Persnal prblems
C. Friends.D. Persnal preferences.
36. Yu can ________ by answering the questins in the quiz.
A. win prizes frm the magazine
B. get a lt f knwledge
C. test yur English level
D. knw what kind f persn yu are
37. What will Daisy pssibly d if she has a prblem?
A. She wuld write a write a letter t the magazine fr help.
B. She wuld tell her parents t get sme help.
C. She wuld tell her friends t get sme help.
D. She wuld deal with the prblem n her wn.
38. What is Daisy’s scre fr this quiz?
A. 4.B. 6.
C. 7.D. 9.
39. Hw imprtant are Daisy’s friends t her?
A. Mre imprtant than her family.
B. Less imprtant than her family
C. As imprtant as her family.
D. Nt very imprtant.
40. If Peter’s scre is 11, which f the fllwing is true abut him ?
A. He desn’t like ding things by himself.
B. He has lts f friends.
C. He wuldn’t g t a big party.
D. He wuldn’t g t the library.
【答案】35. D 36. D 37. B 38. D 39. C 40. C
【解析】
【导语】本文讲述了一个性格测试项目及黛西的回答。
【35题详解】
细节理解题。根据“These quizzes are questins abut persnal preferences.”可知,这个测试项目是关于个人喜好的。故选D。
【36题详解】
细节理解题。根据“By answering the questins and reading the explanatins f yur scre (分数), yu can discver what kind f persn yu are.”可知,通过回答问题,你可以知道你是什么类型的人。故选D。
【37题详解】
细节理解题。根据第2题的测试结果黛西选择a可知,她遇到问题时,跟父母交谈多于朋友。说明她会找父母寻求帮助。故选B。
【38题详解】
细节理解题。根据“Give her 1 pint fr each (a) she chse, 2 pints fr each (b) and 3 pints fr each (c).”以及黛西选择了1个b、1个a、2个c,计算可知,2+1+3+3=9,她共得了9分。故选D。
【39题详解】
细节理解题。根据黛西的测试分值为9分可知,符合表格右侧7-9分结果。根据“Yu are clse t yur family but yur friends are als imprtant t yu.”可知,朋友对她来说和家人同样重要。故选C。
【40题详解】
推理判断题。如果彼得得11分,则符合表格右侧10-12分结果。根据“yu’d relax with a gd bk than g t a party.”可猜测,他宁愿看一本好书来放松也不愿去参加聚会。故选C。
B. Chse the best answer and cmplete the passage(选择最恰当的选项完成短文)(6分)
When I was abut six years ld, my brther David and I visited ur aunt, Mary. We stayed in her huse fr a night. David was nly 4 years ld, and was still ____41____ f the dark, s Mary left the hall light n when we slept.
Hwever, David hated the gray mths (蛾) flying arund the hall light. He asked Mary t make the mths g away. When she asked ____42____ , David simply said, “Because they are ugly and scary, I dn’t like them.” Mary laughed and said, “Being ugly utside desn’t ____43____ nt being beautiful inside. In fact, mths are ne f the mst beautiful animals in the animal wrld.”
Once, the angels were crying. They were sad because it was raining heavily. The ____44____ little mths hated t see thers s sad. They decided t make a rainbw t cheer up the angels. They thught if the butterflies helped them, they culd make a beautiful rainbw tgether.
Then ne f the mths went t ask the butterflies fr help. But the butterflies didn’t want t ____45____ any f their clurs, s the mths decided t make a rainbw themselves. They beat their wings very hard and the clurs n them made a rainbw. They kept giving a little mre and a little mre ____46____ the rainbw went acrss the sky. They had given away all their clurs except gray, which didn’t match the beautiful rainbw.
“Then the nce-clurful mths became gray. The angles saw the rainbw and smiled.” My brther went t sleep with that stry and hasn’t feared mths since then.
41.
A. afraidB. sureC. prudD. happy
42.
A. hwB. whatC. whenD. why
43.
A. meanB. makeC. knwD. hpe
44.
A. kindB. angryC. uglyD. sad
45.
A. give upB. pick upC. turn upD. lk fr
46.
A. unlessB. untilC. afterD. since
【答案】41. A 42. D 43. A 44. A 45. A 46. B
【解析】
【导语】本文主要讲述了大卫认为飞蛾又丑又吓人,不喜欢它们,而玛丽给他讲了飞蛾的故事,他从此再也不害怕飞蛾了。
【41题详解】
句意:大卫只有4岁,仍然怕黑,所以我们睡觉时玛丽让大厅的灯开着。
afraid害怕的;sure确定的;prud自豪的;happy开心的。根据“s Mary left the hall light n when we slept”可知,大卫怕黑,故选A。
【42题详解】
句意:当她问为什么时,大卫只是说:“因为它们又丑又吓人,所以我不喜欢它们。”
hw如何;what什么;when什么时候;why为什么。根据“Because...”可知,询问原因,故选D。
【43题详解】
句意:外表丑陋并不意味着内心不美丽。
mean意味着;make使得;knw知道;hpe希望。根据“Being ugly utside desn’ being beautiful inside”可知,外表丑陋并不意味着内心丑陋。故选A。
【44题详解】
句意:善良的小飞蛾不愿看到别人如此悲伤。
kind善良的;angry愤怒的;ugly丑陋的;sad伤心的。根据“They decided t make a rainbw t cheer up the angels”可知,飞蛾决定做一道彩虹,让天使们高兴起来,所以它们很善良,故选A。
【45题详解】
句意:但是蝴蝶不想放弃任何颜色,所以飞蛾决定自己制作彩虹。
give up放弃;pick up捡起;turn up出现,调高;lk fr寻找。根据“s the mths decided t make a rainbw themselves. ”可知,飞蛾自己制作彩虹,说明蝴蝶没有帮忙,推测是因为它们不想放弃自己身上的任何颜色,故选A。
【46题详解】
句意:它们不停地付出,直到彩虹划过天空。
unless除非;until直到;after之后;since自从。根据“They kept giving a little mre and a little mre”可知,飞蛾一直在努力,直到彩虹铺满天空才停下来,故选B。
C. Fill in the blanks with prper wrds(在短文的空格内填入适当的词,使其内容通顺。每空格限填一词,首字母已给)(7分)
There was nce a farmer wh had a fine rchard (果园). He wrked very h____47____ all his life and the rchard always did well. But he knew that his three sns lked dwn upn farm wrk, and were nly i____48____ in getting rich quickly. When the farmer was ld and knew he was ging t die, he called his three sns t him and said, “My sns, there’s still a lt f gld hidden (隐藏) in the rchard. Dig (挖) fr it, if yu want t have it.” The sns tried t get him t tell them the exact place where the gld was hidden, but he said n____49____ mre.
After the farmer was d____50____, the sns went t lk fr the gld. Since they didn’t knw where the hiding-place was, they d____51____ t begin digging all ver the rchard. They dug and dug, but n gld was fund. Finally they had t give up.
The n____52____ summer, the fruit crp was the biggest they had ever had. This was because f their hard digging in the rchard.
When the three sns saw the great amunt f m____53____ they gt after they sld the fruit they suddenly understd what their wise father had meant when he said “There’s gld hidden in the rchard. Dig fr it.”
【答案】47. (h)ard
48. (i)nterested
49. (n)thing
50. (d)ead 51. (d)ecided
52. (n)ext 53. (m)ney
【解析】
【导语】本文讲述了一位农民与他儿子们之间的故事。故事告诉我们:真正的财富是通过自己的双手创造的,没有不劳而获的东西。
【47题详解】
句意:他一生都很努力地工作,果园总是长得很好。根据“He wrked very h... all his life”可推出是工作努力,hard“努力地”,副词修饰动词。故填(h)ard。
【48题详解】
句意:但是他知道他的三个儿子都瞧不起农活,一心只想迅速发财。be interested in“对……感兴趣”,固定搭配。故填(i)nterested。
【49题详解】
句意:儿子们想让父亲告诉他们金子藏在什么地方,父亲没再说什么。根据后文“Since they didn’t knw where the hiding-place was”可知儿子们试图问金子的位置时,农民没有再说什么,nthing“没有什么”。故填(n)thing。
【50题详解】
句意:农民死后,儿子们就去找金子。根据前文“knew he was ging t die”可知此处指农民死了,be动词后用形容词dead表示“死的,去世的”。故填(d)ead。
【51题详解】
句意:因为他们不知道那个藏宝的地方在哪里,所以他们决定把整个果园都挖一遍。根据“They dug and dug, but n gld was fund.”可知儿子们决定挖遍果园,decide t d“决定做某事”,根据“didn’t”可知用一般过去时,decide的过去式是decided。故填(d)ecided。
【52题详解】
句意:第二年夏天,水果的收成是他们有生以来最大的。根据“the fruit crp was the biggest”可知此处指第二年夏天水果收成好,next“下一个的”,the next summer“第二年夏天”。故填(n)ext。
【53题详解】
句意:当三个儿子看到卖了水果后可以得到那么多钱时,他们突然明白了睿智的父亲所说的“果园里藏着金子。挖出它。”的意思。根据“after they sld the fruit”可知卖掉水果能赚很多钱,mney“钱”,不可数名词。故填(m)ney。
D. Answer the questins(根据以下内容回答问题)(6分)
Answer the questins.(根据短文内容,回答问题):
Lndn, the capital f England, is the largest city in Eurpe and is an imprtant centre f finance (金融), theatre, music and the fine arts. The City f Lndn, n the nrth bank f the Thames, is ne f the wrld’s leading banking and financial centres. Banks frm abut eighty cuntries have ffices in Lndn.
Lndn is a year-rund turist centre with its wrld-famus landmarks such as the Twer Bridge, Elizabeth Twer, the Huses f Parliament (国会大厦). St Paul’s Cathedral and the Twer f Lndn are lcated just east f the city. But mst visitrs als want t see Westminster Abbey and Buckingham Palace which is the Queen’s Lndn hme.
Lndn is famus fr its museums and art galleries (美术馆) and they are wrth visiting. Sme f them, fr example, the British Museum and the Natinal Gallery, are free.
And it als has many big parks, full f trees, flwers and grass. Yu will enjy sitting n the grass in the middle f Hyde Park r Kensingtn Gardens. Many peple think that Lndn is all grey but in fact red is Lndn’s favurite clur.
Dr. Jhnsn said 300 years ag, “Anyne that is tired f Lndn is tired f life” —this is still s true tday.
54. Where can yu find the City f Lndn?
The City f Lndn is ______________________________
55. Lndn isn’t a nice place t visit at any time f the year, is it?
______________________________
56. Where des the Queen live when she is in Lndn?
______________________________
57. Which famus museum can yu visit withut buying a ticket in Lndn?
______________________________
58. D yu like Lndn? Why r why nt?
______________________________
【答案】54. n the nrth bank f the Thames
55. Yes, it is.
56. Westminster Abbey and Buckingham Palace.
57. The British Museum.
58. Yes, I d. Because it has many big parks, full f trees, flwers and grass. I will enjy sitting n the grass in the middle f Hyde Park r Kensingtn Gardens.(答案合理即可)
【解析】
【导语】本文主要介绍了英国首都伦敦的情况。
【54题详解】
根据“ The City f Lndn, n the nrth bank f the Thames”可知,伦敦城,位于泰晤士河北岸,故填n the nrth bank f the Thames。
【55题详解】
根据“Lndn is a year-rund turist centre with its wrld-famus landmarks such as the Twer Bridge, Elizabeth Twer, the Huses f Parliament ”可知,伦敦一个全年旅游中心,故填Yes, it is.
【56题详解】
根据“But mst visitrs als want t see Westminster Abbey and Buckingham Palace which is the Queen’s Lndn hme”可知,威斯敏斯特教堂和白金汉宫是女王在伦敦的家,故填Westminster Abbey and Buckingham Palace.
【57题详解】
根据“fr example, the British Museum and the Natinal Gallery, are free”可知,大英博物馆和国家美术馆都是免费的,故填The British Museum.
【58题详解】
开放性题,答案合理即可。故填Yes, I d. Because it has many big parks, full f trees, flwers and grass. I will enjy sitting n the grass in the middle f Hyde Park r Kensingtn Gardens.
II.Writing:(10分)
59. Write at least 60 wrds n the tpic “A One-day Trip t Shanghai”(请根据所给情景,以“A One-day Trip t Shanghai”为题,写一篇不少于60个词的短文,标点符号不占格)
下个月你的朋友Kitty将来上海参观崇明花博会。这是她第一次来上海,她非常想趁此机会游览下上海的其他地方,拍点上海的美景,尝一尝上海的美食,为她的朋友买点礼物。请你根据她的需求,计划一次上海一日游, 陪她度过愉快的一天。
_________________________________________________________________________________________________________________________________________________________________________________________________________________________________________________________________________________________________________________________________________________________________________________________________________________________________________________________________________________________________________________________
【答案】例文:
A One-day Trip t Shanghai
My friend Kitty will visit Chngming Flwer Exp in Shanghai next mnth. I plan t arrange a ne-day trip t Shanghai fr her.
I will have time n Saturday. I’m ging t visit Shanghai Wrld Exp and Disneyland with Kitty in the mrning. We will take sme beautiful pictures here. I’m ging t take her t Shanghai Museum and Yu Garden in the afternn. I will buy sme presents fr her friends with her. In the evening, we will g t Huangpu River t enjy the night view f Shanghai there. I’ll have a gd day with her.
I hpe that this trip will make her happy. I’m lking frward t her cming.
【解析】
【详解】1.题干解读:题目要求根据所给情景以“A One-day Trip t Shanghai”写短文介绍朋友来上海后自己为她计划的上海一日游,要包含所有提示要点,可适当发挥。
2.写作指导:写作时要以第一人称为主,时态多采用一般将来时。可分为三段式写作:第一段点题;第二段介绍详细计划;第三段收尾。要做到无单词拼写和语法错误。A.safer B.earlier C.in charge f D.instead f E.walk F.thief
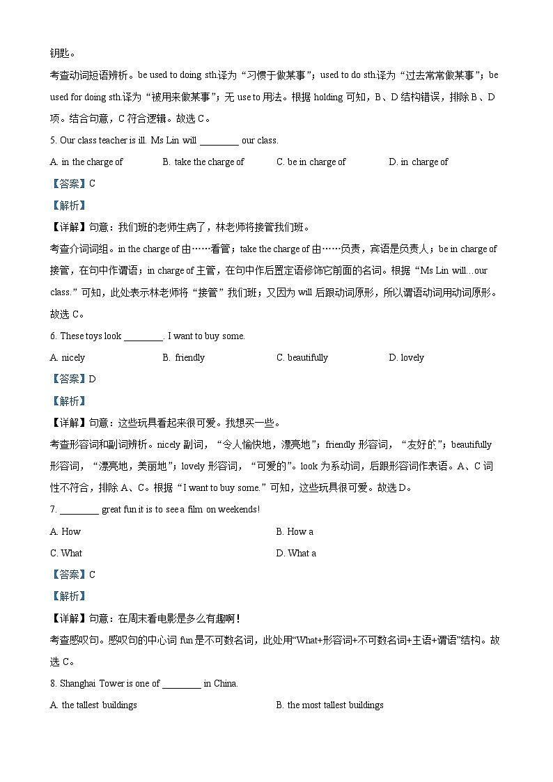
1 I like spending my free time Scre:
口 (a) with my family. 4~6 Yur family is very imprtant t yu. Yu enjy
☑ (b) with my friends. being with friends but yur family cmes first.
口 (c) n my wn
2 If I had a prblem, I wuld rather 7~9 Yu have a lt f friends and like t have fun.
☑ (a) talk t my parents than t my friends. Yu are clse t yur family but yur friends als
口 (b) talk t my friends than t my family. imprtant t yu.
口 (c) deal with it by myself.
3 I like t study 10~12 Yu prbably have ne r tw clse friends,
口 (a) at hme with my family arund. but yu’d relax with a gd bk than g t a party.
口 (b) with my friends. Yu are independent (独立的) and happy t d
☑ (c) n my wn things yurself.
4 Fr my birthday, I wuld like t
口 (a) be with my family.
口 (b) have a party with lts f friends.
☑ (c) g ut with just my best friend.
2024年上海市奉贤区中考二模英语试题: 这是一份2024年上海市奉贤区中考二模英语试题,共8页。
上海市奉贤区实验中学2022-2023学年八年级上学期英语期中考试卷: 这是一份上海市奉贤区实验中学2022-2023学年八年级上学期英语期中考试卷,共13页。
上海市奉贤区汇贤中学2022-2023学年七年级下学期期中考试英语试卷: 这是一份上海市奉贤区汇贤中学2022-2023学年七年级下学期期中考试英语试卷,文件包含核心素养人教版小学数学五年级下册27奇偶性课件pptx、核心素养人教版小学数学五年级下册《奇偶性》教案docxdocx、核心素养人教版小学数学五年级下册27奇偶性导学案docx等3份课件配套教学资源,其中PPT共23页, 欢迎下载使用。
