

还剩3页未读,
继续阅读
106,山东省济南市长清区2023-2024学年八年级下学期期中考试道德与法治试题
展开相关试卷
45,山东省济南市长清区2023-2024学年七年级上学期期末道德与法治试题:
这是一份45,山东省济南市长清区2023-2024学年七年级上学期期末道德与法治试题,共13页。试卷主要包含了非选择题等内容,欢迎下载使用。
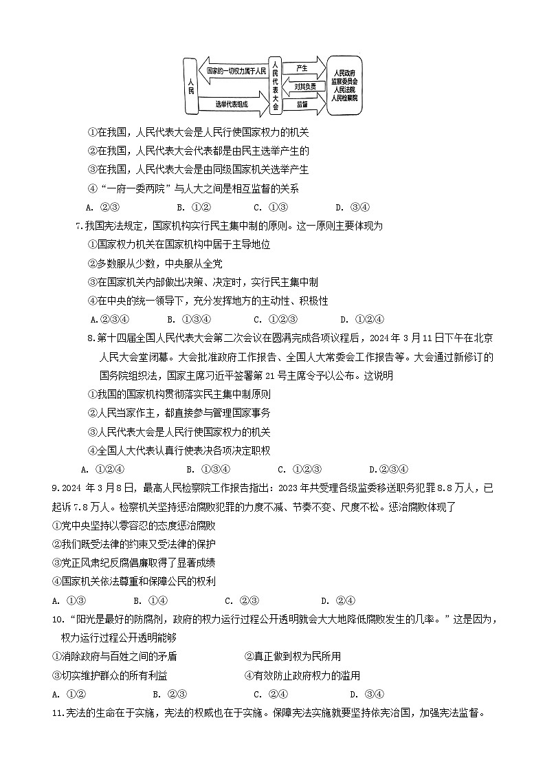
山东省济南市长清区2023-2024学年九年级上学期期末考试道德与法治试题:
这是一份山东省济南市长清区2023-2024学年九年级上学期期末考试道德与法治试题,共9页。试卷主要包含了本试卷分选择题和非选择题两部分, 全过程人民民主强调公民参与等内容,欢迎下载使用。
山东省济南市长清区2023-2024学年七年级上学期期中考试道德与法治试题:
这是一份山东省济南市长清区2023-2024学年七年级上学期期中考试道德与法治试题,共6页。
