61,2024年广西壮族自治区南宁市中考一模化学试题(无答案)
展开(考试时间:90分钟满分:100分)
注意:
1.答题前,考生务必将姓名、准考证号、座位号填写在试卷和答题卡上。
2.考生作答时,请在答题卡上作答(答题注意事项见答题卡),在本试卷上作答无效。
可能用到的相对原子质量:H-1 C-12 N-14 O-16 C1-35.5 Ca-40
第Ⅰ卷(选择题共40分)
一、选择题(本大题共20小题,每小题2分,共40分。每小题有四个选项,其中只有一个选项符合题意,请用2B铅笔在答题卡上将选定的选项标号涂黑)
1.我们生活在一个不断变化的物质世界里。下列事例中主要发生化学变化的是
A.冰雪融化 B.汽油挥发 C.食物腐烂 D.矿石粉碎
2.化肥对提高农作物的产量具有重要作用。下列化肥中属于钾肥的是
A.(NH4)2SO4 B.Ca3(PO4)2 C.(NH4)3PO4 D.K2SO4
3.人们使用的燃料大多来自化石燃料。下列不属于化石燃料的是
A.煤 B.石油 C.酒精 D.天然气
4.合理的膳食有利于人体健康。下列食材中富含维生素的是
A.五花肉 B.西红柿 C.黑糯米 D.花生油
5.规范的实验操作是培养实验能力的基本要求。下列实验操作中正确的是
A.量取液体体积 B.加热液体
C.倾倒液体 D.测定溶液pH
6.下列物质中属于纯净物的是
A.糖水 B.汽水 C.矿泉水 D.蒸馏水
7.无人机的使用给生活提供了各种便利。下列制造无人机的材料中属于有机合成材料的是
A.铜丝导线 B.塑料外壳 C.玻璃镜头 D.合金支架
8.春暖花开的季节,处处鸟语花香。能闻到花香的主要原因是
A.分子的质量很小 B.分子的体积很小
C.分子在不断运动 D.分子之间有间隔
9.“中国高铁,世界第一”,高铁列车车体材料使用了含镍不锈钢。下图是元素周期表中镍的相关信息及其原子结构示意图。下列说法错误的是该试卷源自 每日更新,享更低价下载。
A.图中x=8 B.镍原子的质子数为28
C.镍的相对原子质量是58.69g D.镍位于元素周期表的第四周期
10.2024年中国环境日的主题为“全面推进美丽中国建设”。下列做法错误的是
A.分类回收处理生活垃圾 B.随意丢弃废旧电池
C.生活污水处理达标后再排放 D.将煤进行脱硫处理
11.探究物质性质过程中往往伴随着丰富的实验现象。下列有关实验现象的描述,错误的是
A.硫在氧气中燃烧产生蓝紫色火焰
B.打开浓盐酸的瓶塞,瓶口出现白雾
C.二氧化碳通入紫色石蕊溶液中,溶液变红
D.打磨过的铜丝浸入硝酸银溶液中,铜丝表面有银出现
12.归纳总结是有效地促进知识内化的方式。某同学的部分学习笔记如下,其中错误的是
A.一氧化碳具有可燃性,可用来冶炼金属
B.小苏打能与酸反应,可用于治疗胃酸过多症
C.生石灰能与水反应放热,可用作自热米饭的加热包
D.稀有气体通电时发出不同颜色的光,可用作电光源
13.建立宏观和微观的联系是化学学科的重要思想之一。某反应的微观示意图如下图所示,有关说法正确的是
A.该反应前后分子种类和数目发生变化
B.中N、H元素的质量比为1∶3
C.参加反应的和的粒子数之比为3∶1
D.生成物由1个氮原子和3个氢原子构成
14.下列各组试剂中,不能用来验证A1、Fe、Cu三种金属活动性强弱的是
A.A1、Cu、FeSO4溶液 B.A1、Fe、Cu、稀硫酸
C.Fe、Cu、Al2(SO4)3溶液 D.Fe、Al2(SO4)3溶液、CuSO4溶液
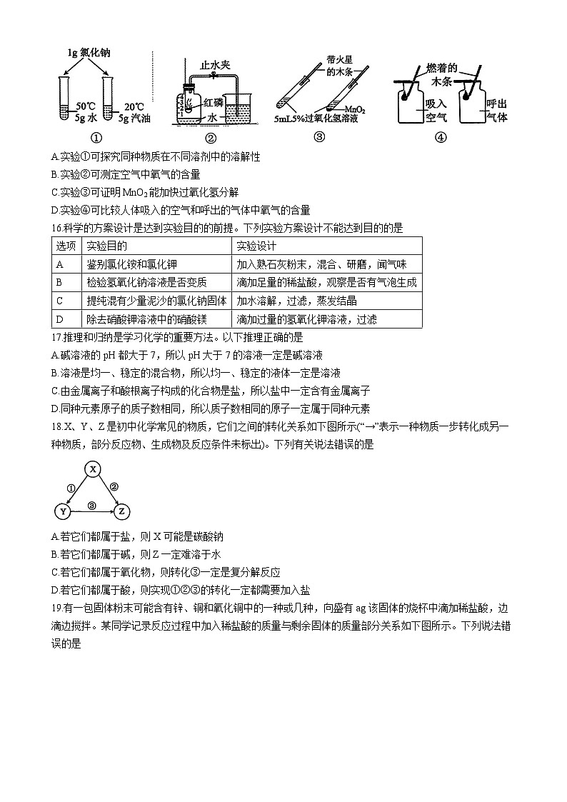
15.实验是科学探究的重要手段。下列说法错误的是
A.实验①可探究同种物质在不同溶剂中的溶解性
B.实验②可测定空气中氧气的含量
C.实验③可证明MnO2能加快过氧化氢分解
D.实验④可比较人体吸入的空气和呼出的气体中氧气的含量
16.科学的方案设计是达到实验目的的前提。下列实验方案设计不能达到目的的是
17.推理和归纳是学习化学的重要方法。以下推理正确的是
A.碱溶液的pH都大于7,所以pH大于7的溶液一定是碱溶液
B.溶液是均一、稳定的混合物,所以均一、稳定的液体一定是溶液
C.由金属离子和酸根离子构成的化合物是盐,所以盐中一定含有金属离子
D.同种元素原子的质子数相同,所以质子数相同的原子一定属于同种元素
18.X、Y、Z是初中化学常见的物质,它们之间的转化关系如下图所示(“→”表示一种物质一步转化成另一种物质,部分反应物、生成物及反应条件未标出)。下列有关说法错误的是
A.若它们都属于盐,则X可能是碳酸钠
B.若它们都属于碱,则Z一定难溶于水
C.若它们都属于氧化物,则转化③一定是复分解反应
D.若它们都属于酸,则实现①②③的转化一定都需要加入盐
19.有一包固体粉末可能含有锌、铜和氧化铜中的一种或几种,向盛有ag该固体的烧杯中滴加稀盐酸,边滴边搅拌。某同学记录反应过程中加入稀盐酸的质量与剩余固体的质量部分关系如下图所示。下列说法错误的是
A.原固体中铜的质量是(a-b)g B.原固体成分可能的组合有4种
C.P点时,溶液中最多含有3种阳离子 D.N点时,溶液中的溶质可能含有HCl
20.一定量的木炭在盛有氮气和氧气的混合气体的密闭容器中燃烧后生成CO和CO2,测得反应后所得CO、COz、N2的混合气体中碳元素的质量分数为24%,则反应后氮气的质量分数可能为
A.12% B.36% C.44% D.72%
第II卷(非选择题共60分)
二、填空题(本大题共5小题,每个化学方程式2分,其余每空1分,共26分)
21.(5分)用化学用语填空。
(1)氩元素_______;
(2)2个磷原子________;
(3)3个二氧化硫分子________;
(4)2个钙离子_________;
(5)氧化镁中镁元素的化合价________。
22.(5分)化学与生产、生活联系紧密。
(1)洗涤剂可以去除油污,这是利用了洗涤剂的________作用。
(2)生活中用________的方法既能软化硬水又能杀菌消毒。
(3)俗话说“没有金刚钻,不揽瓷器活”,这说明金刚石具有的性质是_______。
(4)活性炭可除去异味,是因为活性炭具有良好的______性。
(5)在野外烧烤结束时,用沙土把炭火盖灭,其灭火原理是_____________。
23.(6分)习近平总书记指出:“中华优秀传统文化是中华文明的智慧结晶和精华所在,是中华民族的根和魂。”
(1)《开工天物》中记载“淘洗铁砂”。用孔径小于铁砂的容器在水中淘取铁砂,该原理类似于实验室中的________(填操作名称)。
(2)《本草纲目拾遗》中记载“舶上铁丝日久起销(锈)……所刮下之销末,名铁线粉”。铁丝“日久起销”的原因是铁与_______共同作用的结果。
(3)《汉书·地理志》记载“豫章郡出石,可燃为薪”,这里的“石”就是煤。工厂燃煤常将煤块粉碎,这样做的化学原理是____________。
(4)《尚书》记载“若作酒醴,尔惟曲”。“作酒醴”即酿酒,以高粱、大麦等粮食为原料,经蒸熟、发酵可得到酒精。酒精完全燃烧的化学方程式是_________________。
(5)《丹经》记载用硝石、硫黄、炭化的皂角经“伏火法”制成火药,其爆炸原理为2KNO3+S+3CK2S+a↑+3CO2↑,a的化学式为________。
24.(5分)我国85%以上的食盐产自盐湖。盐湖水提取的粗盐主要成分是氯化钠,还含有硫酸钠、泥沙等杂质。下表是氯化钠和硫酸钠的部分溶解度。
(1)10℃时,Na2SO4的溶解度是_______g。
(2)15℃时,NaCl的溶解度________Na2SO4的溶解度(填“大于”“等于”或“小于”)。
(3)20℃时,将10g硫酸钠放入50g水中,得到_______ (填“饱和”或“不饱和”)溶液。
(4)若氯化钠中含有少量的硫酸钠,提纯氯化钠常采用的方法是_______________。
(5)以下说法正确的是____。
A.NaCl的溶解度受温度的影响很小,Na2SO4的溶解度随温度升高而增大
B.30℃时,将等质量NaCl和Na2SO4分别配成饱和溶液,所需溶剂质量较多的是NaCl
C.将40℃时等质量NaCl和Na2SO4饱和溶液分别降温到10℃,析出晶体较多的是Na2SO4
D.50℃时,往100g溶质质量分数为20%的硫酸钠溶液中加入25g硫酸钠固体,溶质质量分数变为36%
25.(5分)在学习复分解反应发生的条件后,同学们利用已学知识,对稀硫酸与下表中四种化合物的溶液之间能否发生反应作出判断,并进行实验验证:
(1)根据复分解反应发生的条件,实验①中反应能发生的依据是有_______生成。
(2)实验③中不发生变化的离子是_______ (填离子符号)。
(3)实验④中可观察到的现象是______________。
(4)向装有稀硫酸的试管中先滴加少量酚酞溶液,然后滴入1-2滴氢氧化钠溶液,若观察到________的现象,说明实验①的反应确实发生。
(5)为证明稀硫酸和氯化钠溶液不发生反应,取实验②中混合后的溶液于试管中,滴加足量硝酸钡溶液,______________(将方案补充完整,要求写出具体的方法、现象和结论)。
三、简答题(本大题共2小题,每个化学方程式2分,其余每空1分,共12分)
26.(6分)氢能作为能源领域新质生产力的典型代表,正迎来重大发展机遇。热化学硫碘循环分解水是一种以太阳能为热源的高效、无污染制氢方法。其反应过程如下图所示。
(1)保持二氧化硫化学性质的最小粒子是_______。
(2)从环保的角度来看,氢气作燃料的优点是_______。
(3)反应Ⅰ中化合价发生变化的元素是_______。
(4)反应Ⅱ的生成物至少有_______种。
(5)反应Ⅲ属于基本反应类型中的_______。
(6)若反应过程中各物质均能充分利用,理论上可以得到氧气和氢气的体积比约为_______。
27.(6分)2023年12月研究人员在新疆地区发现了一处世界级的铍矿床,为我国的科技发展和国防建设带来了巨大的机遇。镀有“超级金属”之称,其化学性质和铝相似,在空气中具有优良的抗腐蚀性。制备金属铍的原料是绿柱石,其要主成分有BeO、Al2O3、SiO2、Fe2O3和FeO,制备工艺流程如下图所示,回答下列问题。
已知:①流程中所加物质均足量
②“氧化”时发生反应:2FeSO4+H2SO4+H2O2=Fe2(SO4)3+2H2O
(1)在空气中铍具有优良的抗腐蚀性的原因是____________。
(2)“酸浸”后的滤液中含有的阳离子有Be2+和________。
(3)滤渣2的成分是Al(OH)3和_______(填化学式)。
(4)(NH4)2BeF4高温灼烧分解生成HF气体、BeF2和另一种有刺激性气味的气体,写出该反应的化学方程式_______________。
(5)用Mg置换Be需要真空环境的原因是_____________。
四、实验探究题(本大题共2小题,每个化学方程式2分,其余每空1分,共16分)
28.(8分)实验室利用如下图装置制取常见的气体。
(1)仪器a的名称是________。
(2)在实验室里选择A装置制取氧气的化学方程式是_______________,若想获得相对纯净的氧气可用_______装置(填字母序号,下同)收集。
(3)确定气体发生装置时应考虑_______(填数字序号)。
①反应物的状态 ②反应条件 ③气体的密度 ④气体的溶解性
(4)实验室制二氧化碳,若想得到平稳气流,应选择_______装置作为发生装置,二氧化碳一般情况下用F装置来收集,理由是______________。
(5)用H装置收集氢气时,气体应从_______(填“b”或“c”)口进入。
29.(8分)2024年3月5日发布的政府工作报告中提出:“加强生态文明建设,推进绿色低碳发
展。大力发展绿色低碳经济,积极稳妥推进碳达峰碳中和”。化学兴趣小组同学以“助力碳中和”为主题,设计并开展了如下探究活动。
活动一:探究二氧化碳的来源
【查阅资料】相同条件下,阳光照射时,产生温室效应的气体含量越高环境升温越快。
【进行实验】如图1所示,甲同学用两个相同的塑料瓶分别收集了厨房中炒菜前后天然气灶台旁的气体,放在阳光下照射,一段时间后观察到红墨水水柱向_______ (填“左”或“右”)边移动。
【得出结论】炒菜后空气中二氧化碳含量增多,说明天然气燃烧产生了二氧化碳。
【交流讨论】部分同学认为一定是燃烧产生的CO2增强了厨房中的温室效应,有同学认为该说法不严谨,理由是______________。
活动二:探究二氧化碳的“捕捉”
(1)乙同学利用家中常见物品设计实验来“捕捉”二氧化碳:如图2所示,空气自右向左吸进简易吸风机,二氧化碳在纱布上被吸碳剂——石灰乳“捕获”,其反应原理是_______________(用化学方程式表示)。
(2)丙同学发现一段时间后纱布会变硬,认为石灰乳吸收效果差,应换用氢氧化钠溶液作为吸碳剂。丁同学在资料中发现氢氧化钾溶液在许多实验室和工业生产过程中常被用作二氧化碳气体的吸收剂。
(3)同学们据此讨论后设计了如图3所示的实验方案:分别向等质量等浓度的两种碱溶液中等速度等体积通入二氧化碳,若观察到______________的现象,说明氢氧化钾比氢氧化钠的吸收效果更好。该实验方案主甲醇产要采用的科学方法是对比法和_______法。
活动三:探究二氧化碳的资源化利用
学习小组查阅资料,发现利用二氧化碳和氢气在催化剂作用下反应,不仅可以解决固碳问题还可以生成可做燃料的甲醇。结合右图可知,温度为______K时甲醇产率最高。
【思维拓展】为助力碳中和,以下做法可行的是________。
A.植树造林 B.开发和利用太阳能、氢能、风能等新能源
C.及时关闭电器电源 D.为满足社会用电需求,大力发展燃煤火力发电
五、计算题(6分)
30.向10.0g大理石样品中分两次加入一定溶质质量分数的稀盐酸(杂质不溶于水,也不与稀盐酸反应),充分反应后烧杯内物质总质量的变化如下图所示。
请计算:
(1)第二次加入稀盐酸生成二氧化碳的质量是__g;
(2)所用稀盐酸的溶质质量分数是多少?(写出计算过程)选项
实验目的
实验设计
A
鉴别氯化铵和氯化钾
加入熟石灰粉末,混合、研磨,闻气味
B
检验氢氧化钠溶液是否变质
滴加足量的稀盐酸,观察是否有气泡生成
C
提纯混有少量泥沙的氯化钠固体
加水溶解,过滤,蒸发结晶
D
除去硝酸钾溶液中的硝酸镁
滴加过量的氢氧化钾溶液,过滤
温度(℃)
0
10
20
30
40
50
60
70
80
90
100
溶解度
NaCl
35.7
35.8
36.0
36.3
36.6
37.0
37.3
37.8
38.4
39.0
39.8
Na2SO4
4.9
9.1
19.5
40.8
48.8
46.2
45.3
44.3
43.7
42.7
42.5
实验①
实验②
实验③
实验④
物质
氢氧化钠溶液
氯化钠溶液
碳酸钾溶液
硝酸钡溶液
能否反应
能
不能
能
能
实验现象
无明显现象
无明显现象
产生气泡
_______
2024年广西壮族自治区南宁市中考一模化学试题: 这是一份2024年广西壮族自治区南宁市中考一模化学试题,共6页。
2023年广西南宁市中考一模化学试题(含解析): 这是一份2023年广西南宁市中考一模化学试题(含解析),共21页。试卷主要包含了单选题,填空题,科普阅读题,流程题,实验题,科学探究题,计算题等内容,欢迎下载使用。
2023年广西南宁市中考一模化学试题: 这是一份2023年广西南宁市中考一模化学试题,共9页。试卷主要包含了5 K-39 Ca-40, 下列化肥中,属于磷肥的是, 下列实验操作,正确的是, 下列物质属于纯净物的是等内容,欢迎下载使用。

