


还剩4页未读,
继续阅读
,2024年山东省聊城市茌平区中考一模道德与法治试题
展开
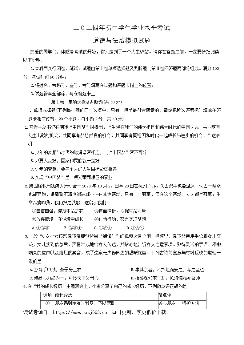
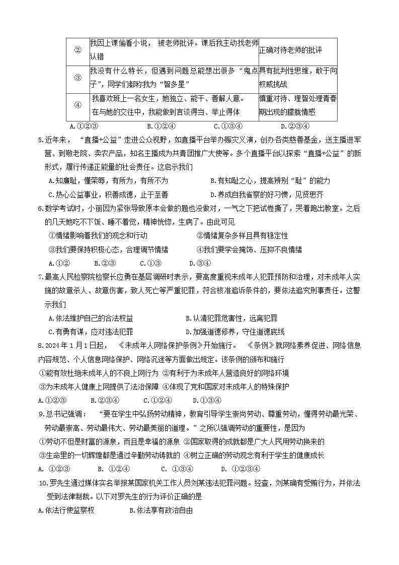
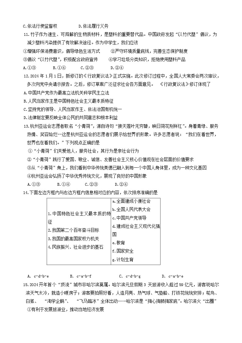
这是一份,2024年山东省聊城市茌平区中考一模道德与法治试题,共7页。试卷主要包含了本科目实行闭卷、笔试,试题答案全部涂、写在答题卡上,总书记强调等内容,欢迎下载使用。
相关试卷
,2024年山东省聊城市茌平区中考一模道德与法治试题:
这是一份,2024年山东省聊城市茌平区中考一模道德与法治试题,共4页。
山东省聊城市茌平区+2022-2023学年七年级下学期期中考试道德与法治试题:
这是一份山东省聊城市茌平区+2022-2023学年七年级下学期期中考试道德与法治试题,共7页。试卷主要包含了本科目实行闭卷、笔试,考试结束,只交答题卡,陆鸿的事迹告诉我们,向陆鸿学习,我们要做到等内容,欢迎下载使用。
2023年山东省聊城市莘县中考一模道德与法治试题:
这是一份2023年山东省聊城市莘县中考一模道德与法治试题,共11页。