湖南省多校2022-2023学年高一下学期期中联考化学试卷(Word版附答案)
展开
这是一份湖南省多校2022-2023学年高一下学期期中联考化学试卷(Word版附答案),共11页。试卷主要包含了 某有机物的结构简式为,现有等内容,欢迎下载使用。
本试卷共6页。全卷满分100分,考试时间75分钟。
注意事项:
1.答题前,考生务必将自己的姓名、准考证号填写在本试卷和答题卡上。
2.回答选择题时,选出每小题答案后,用铅笔把答题卡上对应的答案标号涂黑,如有改动,用橡皮擦干净后,再选涂其他答案;回答非选择题时,将答案写在答题卡上,写在本试卷上无效。
3.考试结束后,将本试卷和答题卡一并交回。
可能用到的相对原子质量:H1 C12 N14 O16 Na23 S32 Fe56 Pb207
一、选择题:本题共14小题,每小题3分,共42分。在每小题给出的四个选项中,只有一项是符合题目要求的。
1. 下列过程不涉及化学变化的是
A. 烧制陶瓷B. 玻璃软化
C. 粮食酿酒D. 切开的苹果放置后切面变色
2. 化学与生产、生活息息相关,下列叙述错误的是
A. 煤层气的主要成分为
B. 我国提出网络强国战略,光缆线路总长超过三千万公里,光缆的主要成分是晶体硅
C. 燃煤中加入CaO可以减少酸雨的形成
D. 水质检测员与电池研发人员必须具备化学相关专业知识
3. 肼()是发射航天飞船常用的高能燃料,可通过反应制备。下列有关微粒的描述不正确的是
A. 的电子式为
B. 的结构式为
C. 的结构示意图:
D. NaClO中存在离子键和共价键
4. 下列实验操作或装置能达到目的的是
A. 用装置甲配制一定物质的量浓度的溶液。
B. 用装置乙制取漂白粉
C. 用装置丙收集气体
D. 用装置丁验证镁和稀盐酸反应是放热反应
5. 已知为阿伏加德罗常数的值,下列说法正确的是
A. 常温下,与足量的反应,生成的分子数为
B. 足量铜与0.4ml浓硫酸在加热的条件下反应时,转移电子的数目为
C. 100g 46%的乙醇()溶液中含有氧原子数为
D. 常温下,中的共价键数目为
6. 短周期主族元素W、X、Y、Z、R的原子半径与最外层电子数之间的关系如图所示。下列判断正确的是
A. R元素的最高正价为价
B. 由W、Y组成的最简单化合物能使酸性高锰酸钾褪色
C. R和Z的简单氢化物的沸点:
D. 由X和Z组成的化合物既能和强酸反应又能和强碱反应
7. 常温下,下列关于离子共存或者离子反应的说法正确的是
A. 使紫色石蕊试液变红的溶液中,能大量存在以下离子:、、、
B. 向硅酸钠溶液中通入少量二氧化碳,发生的反应为:
C. 新制氯水中,能大量存在以下离子:、、、
D. 氢氧化铁和碘化氢溶液反应:
8. 某有机物的结构简式为,现有:①氢气、②溴水、③小苏打溶液、④乙醇、⑤乙酸、⑥酸性高锰酸钾溶液,试根据该有机物的结构特点,判断在一定条件下能与其反应的物质有
A. ①②③④⑤⑥B. ①②⑥
C. ②③④⑤D. ①②④⑤⑥
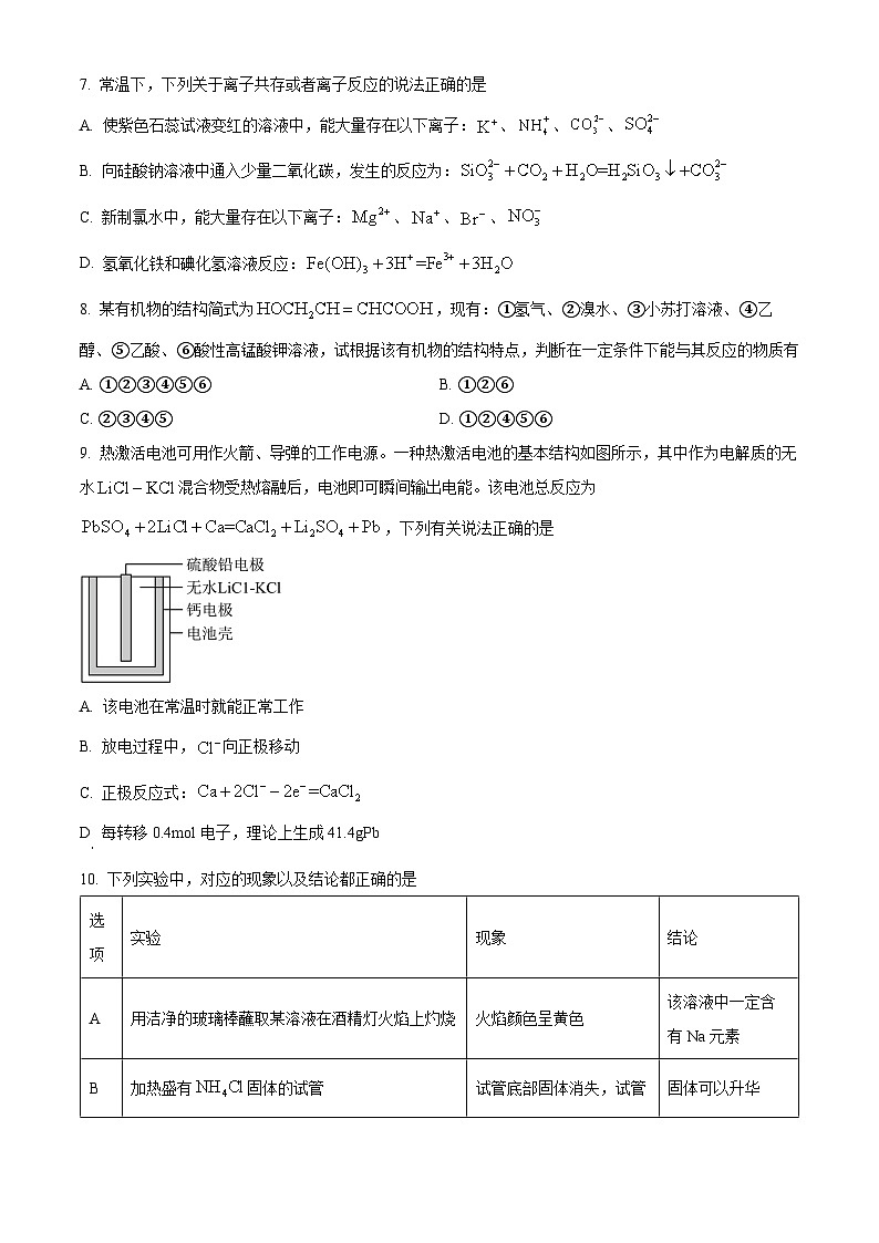
9. 热激活电池可用作火箭、导弹的工作电源。一种热激活电池的基本结构如图所示,其中作为电解质的无水混合物受热熔融后,电池即可瞬间输出电能。该电池总反应为,下列有关说法正确的是
A. 该电池在常温时就能正常工作
B. 放电过程中,向正极移动
C. 正极反应式:
D 每转移0.4ml电子,理论上生成41.4gPb
10. 下列实验中,对应的现象以及结论都正确的是
A. AB. BC. CD. D
11. 类比法是一种重要的学习化学的方法。下列“类比”合理的是
A. Na在空气中加热生成,则Li在空气中加热生成
B. 常温下,Zn可以和浓硫酸反应生成,则常温下Al也可以和浓硫酸反应生成
C. 甲烷的一氯代物只有一种结构,则新戊烷的一氯代物只有一种结构
D. 与反应生成和,则与反应生成和
12. 在实验室进行少量铁粉和硫粉混合加热的实验,将其产物又进行了系列实验,流程如下。下列说法不正确的是
A. 气体A和D含有
B. 上述过程中,硫元素共参加了4个氧化还原反应
C. 气体A、C混合也能生成固体F
D. 不能用浓硫酸干燥气体C的原因是:
13. 磷酸亚铁锂(,简称LFP),是一种锂离子电池电极材料,主要用于各种锂离子电池。可通过以下反应制得:。下列说法正确的是
A. CO为还原产物
B. 是造成酸雨的主要污染物之一
C. 生成1ml气体时,转移的电子的物质的量为1ml
D. 中阴阳离子个数之比为
14. 向500mL稀硝酸中加入一定量的铁粉,铁粉完全溶解后,放出NO气体4.48L(标准状况下),同时溶液质量增加8.0g。下列判断不正确的是
A. 原溶液的物质的量浓度是
B. 原溶液中投入铁粉的物质的量是0.25ml
C. 反应后溶液中
D. 反应后的溶液还可溶解4.8g铜粉
二、非选择题:本题共4大题,共58分。
15. 硫代硫酸钠是一种重要化工产品,主要用于照相业作定影剂。其次作鞣革时重铬酸盐的还原剂、含氮尾气的中和剂、媒染剂、麦秆和毛的漂白剂以及纸浆漂白时的脱氯剂等。某兴趣小组制备硫代硫酸钠晶体(,)的实验装置如图所示(省略夹持装置):
主要实验步骤为:
①按图连接装置;
② ……,按图示加入试剂;
③先向C中烧瓶加入和混合溶液,再向A中烧瓶滴加浓;
④待和完全消耗后,结束反应。过滤C中混合物,滤液经蒸发浓缩、冷却结晶,过滤、洗涤、干燥后得到产品。
已知:
i.是无色透明晶体,易溶于水,其稀溶液与溶液混合无沉淀生成;
ii.向和混合溶液中通入可制得,所得产品常含有少量和;
iii.。
回答下列问题:
(1)仪器a的名称是_______;D装置的作用是_______;E中的试剂是_______;
(2)补全实验步骤②:_______;
(3)为检验产品中是否含有和,该小组设计了以下实验方案(所需试剂从稀硝酸、稀硫酸、稀盐酸、蒸馏水中选择),请将方案补充完整:取适量产品配成稀溶液,滴加足量溶液,有白色沉淀生成,向沉淀中滴加足量的_______,若_______(填实验现象),则可以确定产品中含有和;
(4)称取样品24.8g,配成500mL溶液,取出250mL向其中加入足量稀硫酸,充分反应,静置、过滤、洗涤、干燥、称量得沉淀1.2g,则样品中硫代硫酸钠晶体的百分含量为_______。
16. 碘化亚铜(CuI)不溶于水和乙醇,可用作有机合成催化剂、树脂改性剂、人工降雨剂、阳极射线管覆盖物等。以斑铜矿(主要成分为)为原料制备碘化亚铜的工艺流程如图所示:
回答下列问题:
(1)“焙烧”前通常将斑铜矿粉碎,目的是_______;
(2)请写出“焙烧”中产生的的一种工业用途_______;
(3)“酸浸”中,与稀硫酸反应的离子方程式为_______;
(4)检验“酸浸”后溶液中是否含的操作是_______;
(5)滤渣1的颜色为_______;
(6)滤液2中溶质主要为_______;
(7)“合成”步骤中的离子方程式为_______。
17. 我国在联合国大会上提出2060年前实现“碳中和”。目前,化石燃料仍是生产生活中重要的能量来源,因此的再利用是减少碳排放的重要研究课题。利用催化剂对催化加氢转化成甲醇的方程式如下: ;该反应体系能量随反应过程的变化情况如下图:
请回答下列问题:
(1)该反应为_______反应(填“吸热”或“放热”);
(2)一定温度下,向2L恒容密闭容器中按充入和,测得和的物质的量随时间变化如图所示。
①0~10min内平均反应速率为_______;
②平衡时容器内压强是开始时压强的_______倍;
③下列操作可以使该反应正方向速率加快的是_______;
A.再充入一定量He B.升高温度
C.液化分离部分水 D.扩大容器体积
④下列现象不能说明该反应达到平衡状态的是_______;
A.
B.断裂键的同时断裂键
C.混合气体的总物质的量不再改变
D.混合气体的平均相对分子质量不再改变
(3)上述反应制得的甲醇可以作为燃料电池的燃料使用,下图为以KOH溶液为电解质溶液的甲醇燃料电池示意图。据图回答下列问题:
①写出左边电极上发生的电极反应方程式_______;
②该电池工作一段时间后,电解质溶液的碱性_______(填“增强”“减弱”或“不变”)。
18. 已知A主要用于植物生长调节剂,在一定条件下,A能发生下图所示的转化关系。
回答下列问题:
(1)B和D中官能团的名称分别是_______;
(2)A→B的反应类型是_______;
(3)写出B→C的反应方程式_______;
(4)F的同分异构体结构简式为_______;
(5)已知G是A的同系物,相对分子质量比A大14,请写出由G生成聚合物的反应方程式_______;
(6)下图是实验室制备E的装置示意图:
①写出E的结构简式_______;
②上图中,右侧试管中物质的作用是_______;
③30gB和30gD反应,如果实际产率为60%,则可得到的E的质量是_______。
2023年上学期高一期中联考
化学
本试卷共6页。全卷满分100分,考试时间75分钟。
注意事项:
1.答题前,考生务必将自己的姓名、准考证号填写在本试卷和答题卡上。
2.回答选择题时,选出每小题答案后,用铅笔把答题卡上对应的答案标号涂黑,如有改动,用橡皮擦干净后,再选涂其他答案;回答非选择题时,将答案写在答题卡上,写在本试卷上无效。
3.考试结束后,将本试卷和答题卡一并交回。
可能用到的相对原子质量:H1 C12 N14 O16 Na23 S32 Fe56 Pb207
一、选择题:本题共14小题,每小题3分,共42分。在每小题给出的四个选项中,只有一项是符合题目要求的。
【1题答案】
【答案】B
【2题答案】
【答案】B
【3题答案】
【答案】A
【4题答案】
【答案】D
【5题答案】
【答案】D
【6题答案】
【答案】C
【7题答案】
【答案】B
【8题答案】
【答案】A
【9题答案】
【答案】D
【10题答案】
【答案】C
【11题答案】
【答案】C
【12题答案】
【答案】B
【13题答案】
【答案】C
【14题答案】
【答案】D
二、非选择题:本题共4大题,共58分。
【15题答案】
【答案】(1) ①. 分液漏斗 ②. 防倒吸 ③. NaOH溶液
(2)检查气密性 (3) ①. 稀盐酸 ②. 沉淀部分溶解
(4)75%
【16题答案】
【答案】(1)增大接触面积,使焙烧更充分
(2)制硫酸(或其他合理答案)
(3)
(4)取少量酸浸液于试管中,滴加酸性高锰酸钾溶液,若高锰酸钾溶液褪色,则存在Fe2+,不褪色则不存在
(5)红褐色 (6)硫酸铵【或】
(7)
【17题答案】
【答案】(1)放热 (2) ①. ②. 0.625 ③. B ④. AB
(3) ①. ②. 减弱
【18题答案】
【答案】(1)羟基、羧基
(2)加成反应 (3)
(4)
(5) (6) ①. (或) ②. 中和乙酸、溶解乙醇、降低乙酸乙酯在水中的溶解度、提高水溶液的密度以加速乙酸乙酯与水溶液的分层 ③. 26.4g选项
实验
现象
结论
A
用洁净的玻璃棒蘸取某溶液在酒精灯火焰上灼烧
火焰颜色呈黄色
该溶液中一定含有Na元素
B
加热盛有固体的试管
试管底部固体消失,试管口有晶体凝结
固体可以升华
C
向蔗糖中滴入浓硫酸
固体变黑,产生刺激性气味的气体
浓硫酸具有脱水性和氧化性
D
将装有甲烷和氯气混合气体的试管倒扣在盛有饱和食盐水的水槽中,光照
试管中液体倒吸至充满试管
甲烷和氯气发生了取代反应
相关试卷
这是一份湖南省多校2023-2024学年高一下学期3月大联考化学试题(Word版附解析),共12页。试卷主要包含了5 K39 Al27 S32,09ml,二氯化二硫等内容,欢迎下载使用。
这是一份江苏省南通市通州中学等多校2022-2023学年高一下学期期中联考化学试卷(Word版含答案),共11页。试卷主要包含了考试结束后,将答题卡交监考老师,某一元醇具有如下性质,下列关于的说法正确的是,氧化锌烟尘制备的工艺流程如下等内容,欢迎下载使用。
这是一份湖南省多校联考2022-2023学年高二下学期期中化学试卷含答案,共20页。试卷主要包含了《清热经解》中记载,研究有机物的一般步骤等内容,欢迎下载使用。

