





所属成套资源:2024年中考数学二轮复习抢分精讲精练(全国通用)
专题07 锐角三角函数解决实际问题(2易错7题型)-2024年中考数学抢分精讲(全国通用)
展开
这是一份专题07 锐角三角函数解决实际问题(2易错7题型)-2024年中考数学抢分精讲(全国通用),文件包含抢分通关07锐角三角函数解决实际问题2易错7题型原卷版docx、抢分通关07锐角三角函数解决实际问题2易错7题型解析版docx等2份试卷配套教学资源,其中试卷共65页, 欢迎下载使用。
目录
【中考预测】预测考向,总结常考点及应对的策略
【误区点拨】点拨常见的易错点
【抢分通关】精选名校模拟题,讲解通关策略(含新考法、新情境等)
锐角三角形函数值题是全国中考的热点内容,更是全国中考的必考内容。每年都有一些考生因为知识残缺、基础不牢、技能不熟、答欠规范等原因导致失分。
1.从考点频率看,运算和实际问题是数学的基础,也是高频考点、必考点,所以必须提高运算能力。
2.从题型角度看,以解答题的第五题或第六题为主,分值8分左右,着实不少!
易错点一 含锐角三角形值求值
【例1】(2024·广东深圳·一模)计算:.
【答案】
【分析】本题考查的是零次幂,负整数指数幂的含义,含特殊角的三角函数值的混合运算,先计算零次幂,代入特殊角的三角函数值,化简二次根式,计算零次幂,再合并即可.
【详解】解:
.
本题考查的是零次幂,负整数指数幂的含义,含特殊角的三角函数值的混合运算,先计算零次幂,代入特殊角的三角函数值,化简二次根式,计算零次幂,再合并即可.
【例2】(2024·安徽蚌埠·一模)计算:.
【答案】
【分析】根据负整数指数幂、特殊角的三角函数值、二次根式的化简、零指数幂运算法则求解即可.
【详解】
.
【点睛】本题考查了负整数指数幂、特殊角的三角函数值、二次根式的化简、零指数幂,解题的关键是掌握以上知识点.
【例3】(2024·安徽滁州·一模)计算
【答案】
【分析】本题考查实数的运算,解题的关键是先根据零指数幂、特殊角三角函数值、绝对值和算术平方根将原式化简,然后进行乘法运算,最后进行加减运算即可.
【详解】解:
.
【例4】(2024·湖北襄阳·一模)计算:.
【答案】1
【分析】本题考查特殊角的三角函数值的混合运算,先进行乘方,零指数幂,去绝对值和特殊角的三角函数值的运算,再进行加减运算即可.
【详解】解:原式.
易错点二 实物情景抽象出几何图形
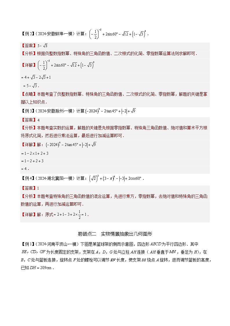
【例1】(2024·河南平顶山·一模)下图是某篮球架的侧而示意图,四边形为平行四边形.其中为长度固定的支架,支架在A,D,G处与立柱连接(垂直于,垂足为H),在B,C处与篮板连接,旋转点F处的螺栓可以调节长度,使支架绕点A旋转,进而调节篮板的高度,已知.
(1)如图1,当时,测得点C离地面的高度为,求的长度;
(2)如图2,调节伸缩臂,将由调节为时,请判断点C离地面的高度是升高了还是降低了?并计算升(或降)的距离.(参考数据,)
【答案】(1);
(2)点离地面的高度升高了,升高了.
【分析】本题考查的是平行四边形性质,矩形的判定与性质,解直角三角形的实际应用,理解题意,作出合适的辅助线是解本题的关键.
(1)如图,延长与底面交于点,过作于,则四边形为矩形,可得,根据四边形是平行四边形,可得,当时,则,此时,,即可求得;
(2)当时,则,解直角三角形得,从而可得答案.
【详解】(1)解:如图,延长与底面交于点,过作于,则,
四边形为矩形,
∴,
∵四边形是平行四边形,
∴,
当时,则,
此时,,
∴;
(2)解:当时,则,
∴,
而,,
∴点离地面的高度升高了,升高了.
本题考查的是平行四边形性质,矩形的判定与性质,解直角三角形的实际应用,理解题意,作出合适的辅助线是解本题的关键.
【例2】(2024·江西南昌·一模)图1是井冈山红旗雕塑的实物图,其正面可大致简化成图2,底座,,红旗边,,,,点,,在同一条直线上.
(1)连接,求证:.
(2)求雕塑顶端到地面的距离.
(参考数据:,,)
【答案】(1)证明见解析
(2)雕塑顶端到地面的距离为.
【分析】
本题考查的是全等三角形的判定与性质,解直角三角形的应用,证明是解本题的关键;
(1)如图,记,的交点为,证明,再利用等腰三角形的性质可得结论;
(2)利用锐角三角函数先求解,再结合全等三角形的性质可得答案.
【详解】(1)解:如图,记,的交点为,
∵,,
∴,,
∵,
∴,
∴,
∵,
∴,
∵,
∴,
∴,
∴,
∴,
即.
(2)∵,,,
∴,
∴,
∵,
∴,
∴.
∴雕塑顶端到地面的距离为.
【例3】(23-24九年级下·浙江湖州·阶段练习)如图1是某小区门口的门禁自动识别系统,主要由可旋转高清摄像机和其下方固定的显示屏构成.图2是其结构示意图,摄像机长,点O为摄像机旋转轴心,O为的中点,显示屏的上沿与平行,,与连接,杆,,,点C到地面的距离为.若与水平地面所成的角的度数为.
(1)求显示屏所在部分的宽度;
(2)求镜头A到地面的距离.
(参为数据:,,,结果保留一位小数)
【答案】(1)
(2)
【分析】
本题考查三角函数的实际应用,准确认清线段关系,作出合适的直角三角形是解题的关键.
(1)过点作点所在铅垂线的垂线,垂足为,则,由三角形边角关系即可求出答案;
(2)连接,作垂直反向延长线于点,在中,由,,即可求出,从而得出答案.
【详解】(1)∵,与水平地面所成的角的度数为,
∴显示屏上沿与水平地面所成的角的度数为.
过点作交点所成铅垂线的垂线,垂足为,则,
∵,
∴;
(2)如图,连接,作垂直反向延长线于点,
∵,为的中点,
∴,
∵,
∴,
∵,
∴四边形为矩形,,
∵,
∴,
∴,
∴,
∴镜头到地面的距离为.
题型一 仰角俯角问题
【例1】(2024·安徽蚌埠·一模)如图,一居民楼底部与山脚位于同一水平线上,小李在处测得居民楼顶的仰角为,然后他从处沿坡角为的山坡向上走到处,这时,点与点在同一水平线上,、、、在同一平面内.
(1)求居民楼的高度;
(2)求点、之间的距离.结果保留根号
【答案】(1)居民楼的高度约为;
(2)、之间的距离为
【分析】此题主要考查了解直角三角形的应用仰角俯角问题,要求学生借助仰角、坡角关系构造直角三角形,并结合图形利用三角函数求解.
(1)首先分析图形:根据题意构造直角三角形,利用在中,由,得出的长度,进而可求出答案;
(2)在中,,得出的长,进而得出的长,即可得出答案.
【详解】(1)解:过点作于点,
在中,,,
,
,
点与点在同一水平线上,
,
答:居民楼的高度约为;
(2)解:在中,,
,
,
,
,
答:、之间的距离为.
本题考查的是解直角三角形的应用−仰角俯角问题,掌握仰角俯角的概念、熟记锐角三角函数的定义是解题的关键.
【例2】(2024·江苏南京·一模)如图,山顶有一塔,在塔的正下方沿直线有一条穿山隧道,从与E点相距m的C处测得A,B的仰角分别为,.从与F点相距m的D处测得A的仰角为.若隧道的长为m,求塔的高.(参考数据:,.)
【答案】33m
【分析】延长交于点,则,结合角的正切分析求解直角三角形.
【详解】解:如图,延长交于点,则
在中,,
∵.
∴.
在中,,
∵,
在中,,
∵,
∴.
由题意可得m,m,m
∴
∴
又∵,
∴,解得,
∴
∴,解得
∴m
答:塔的高为33m.
1.(2024·江苏宿迁·一模)某校组织九年级学生到三台山森林公园游玩,数学兴趣小组同学想利用测角仪测量天和塔的高度.如图,塔前有一座高为的斜坡,已知,,点E、C、A在同一条水平直线上.某学习小组在斜坡C处测得塔顶部B的仰角为45°,在斜坡D处测得塔顶部B的仰角为39°.
(1)求的长;
(2)求塔的高度.(取0.8,取1.7,取1.4,结果取整数)
【答案】(1)的长为;
(2)塔的高度约为.
【分析】本题考查解直角三角形的应用.
(1)根据含30度角的直角三角形的性质求解即可;
(2)设,分别在和中,利用锐角三角函数定义求得,,过点作,垂足为.可证明四边形是矩形,得到,.在中,利用锐角三角函数定义得到,然后求解即可.
【详解】(1)解:在中,,,
.
即的长为;
(2)解:设,
在中,,
.
在中,由,,,
则.
.
如图,过点作,垂足为.
根据题意,,
四边形是矩形.
,.
可得.
在中,,,
.即.
.
答:塔的高度约为.
2.(2024·河南濮阳·一模)洛阳老君山风景区位于河南省洛阳市栾川县境内,在景区内有一座老子铜像(图1).某数学兴趣小组开展了测量老子铜像高度的实践活动,具体过程如下.
【制定方案】
如图2,在老子铜像左右两侧的地面上选取两处,分别测量老子铜像的仰角.且点在同一水平直线上,图上所有点均在同一平面内.
【实地测量】
小颖同学用测角仪在点处测量点的仰角为,小亮同学用测角仪在点处测量点的仰角为53°,测得两点间的距离约为.
【解决问题】
已知测角仪的高度为,求老子铜像高的值.(结果精确到.参考数据:)
【答案】
【分析】
本题考查了解直角三角形的应用-仰角俯角问题,根据题目的已知条件并结合图形添加适当的辅助线是解题的关键.
连接交于点,根据题意可得:,,,然后设,在中,利用锐角三角函数的定义求出,再在中,利用锐角三角函数的定义求出,根据列出方程,进行计算即可解.
【详解】解:由题意,得,,,,
如图,连接交于点,则四边形为矩形,.
设.在中,.即.
在中,,,即.
,即,
解得,
.
答:老子铜像的高约为.
3.(2024·浙江嘉兴·一模)综合与实践:测算校门所在斜坡的坡度.
【背景】如图1,某学校校门在一道斜坡上,该校兴趣小组想要测量斜坡的坡度.
【素材1】校门前的斜坡上铺着相同的长方形石砖,如图2,从测量杆到校门所在位置在斜坡上有15块地砖.
【素材2】在点A处测得仰角,俯角;在点B处直立一面镜子,光线反射至斜坡的点N处,测得点B的仰角;测量杆上,斜坡上点N所在位置恰好是第9块地砖右边线.
【讨论】只需要在中选择两个角,再通过计算,可得的坡度.
【答案】任务1,和;;任务2,.
【分析】本题考查了相似三角形的判定和性质,解直角三角形.
任务1,选择和;由,,可求得;
任务2,过点和作的垂线,证明,推出,设,,,,则,求得,,根据,列式计算即可求解.
【详解】解:任务1,选择两个测量角的正切值:和;
∵,,
∴,
∴;
任务2,过点和作的垂线,垂足分别为点和,
∴,
∴,
∴,
设,,,,则,
∵,即,
∴,,
由题意得,,,;
∴,,
∴,,
∵,
∴,
整理得,
∴.
题型二 方位角问题
【例1】(2024·重庆·一模)为了缓解学习压力,就读于育才成功学校的小育和就读于育才本部的哥哥每周都会从各自学校出发前往奥体中心公交站汇合一同前往奥体中心打羽毛球. 经勘测,大公馆公交站点C在育才成功学校点A的正北方200米处,育才中学本部点B在点A的正东方600米处,点D在点B的东北方向,点D在点C的正东方,奥体公交站点E在点D的正北方,点E在点C的北偏东方向.(参考数据: ,)
(1)求的长度;(结果精确到1米)
(2)周五放学,小育和哥哥分别从各自学校同时出发,前往点E汇合. 小育的路线为A—C一E,他从点A步行至点C再乘坐公交车前往点E,假设小育匀速步行且步行速度为80米每分钟,公交车匀速行驶且速度为250米每分钟,公交车行驶途中停靠了一站,上下客合计耗时 2分钟(小育上车和下车时间忽略不计). 哥哥的路线为B—D—E,全程步行,他从点B经过点 D 买水(买水时间忽略不计)再前往点E,假设哥哥匀速步行且速度为 100米每分钟. 请问小育和哥哥谁先到达点E呢?说明理由.
【答案】(1)米
(2)小育哥哥先到达点E
【分析】本题考查了方位,等腰直角三角形,含的直角三角形,解直角三角形,勾股定理,解题的关键是熟练掌握特殊的直角三角形的性质,以及勾股定理,
(1)利用等腰直角三角形的性质即可求解;
(2)利用直角三角形的性质和勾股定理可求出,在根据时间=路程÷速度,即可求解;
【详解】(1)解:依题意得:,于点F,
,
(米)
(2)解:小育哥哥先到达点E,理由如下:
易知:
,
点E在点C的北偏东方向,
,
在中,
由勾股定理可得:
即:,
解得:,
,
分,分,
小育到达点E所花总时间为:分,
小育哥哥到达点E所花总时间为:分,
则小育哥哥先到达点E.
本题考查了方位,等腰直角三角形,含的直角三角形,解直角三角形,勾股定理,解题的关键是熟练掌握特殊的直角三角形的性质,以及勾股定理。
【例2】(2024·湖北襄阳·一模)如图,港口A在观测站O的正东方向,,某船从港口A出发,沿北偏东方向航行一段距离后到达B处,此时从观测站O处测得该船位于北偏东的方向,求该船航行的距离(即的长).
【答案】该船航行的距离为
【分析】本题考查解直角三角形的实际应用,过点作,分别解和,求出的长即可.
【详解】解:过点作,
由题意,得:,
∴,
在中,,
∴,
在中,,
∴;
答:该船航行的距离为.
1.(2024·重庆·一模)如图,车站A在车站B的正西方向,它们之间的距离为100千米,修理厂C在车站B的正东方向.现有一辆客车从车站B出发,沿北偏东方向行驶到达D处,已知D在A的北偏东方向,D在C的北偏西方向.
(1)求车站B到目的地D的距离(结果保留根号)
(2)客车在D处准备返回时发生了故障,司机在D处拨打了救援电话并在原地等待,一辆救援车从修理厂C出发以35千米每小时的速度沿方向前往救援,同时一辆应急车从车站A以60千米每小时的速度沿方向前往接送滞留乘客,请通过计算说明救援车能否在应急车到达之前赶到D处.(参考数据:)
【答案】(1)千米
(2)能
【分析】
本题考查了解直角三角形的应用-方向角问题:
(1)过点D作于点E,得出,,设千米,则千米,在中,千米,根据列方程求出,从而可求出;
(2)分别求出的长,再求出应急车和救援车从出发地到目的地行驶时间,再进行比较即可得出答案
【详解】(1)解:过点D作于点E,如图,
则
由题意知,
∴是等腰直角三角形,
∴
设千米,则千米,
在中,,
∴,
∵,
∴,
解得:,
∴千米,
即车站B到目的地D的距离为千米;
(2)解:根据题意得,
又,
∴千米,
又∵
∴千米,
救援车所用时间为:(时);
应急车所用时间为:(时)
∵,
∴救援车能在应急车到达之前赶到D处.
2.(2024·重庆开州·二模)如图,货船在港口A装货,要运至其正北方向300海里处的港口B,由于环境因素影响,其航行路线有两条:①由港口A出发,经港口C、D休整,最后驶向港口B;②由港口A出发,经港口E休整,最后驶向港口B(休整时间忽略不计).经勘测,港口C在港口A西北方向.港口D在港口C正北方向60海里处,在港口B西南方向.港口E在港口B南偏东方向,在港口A北偏东方向.
(1)求港口A和港口C之间的距离(结果精确到个位);
(2)由于时间关系,货船需要选择路程更短的路线,请通过计算说明是选择路线①还是路线②?(参考数据:,,,)
【答案】(1)港口A和港口C之间的距离是海里
(2)路线②路程更短
【分析】本题主要考查解直角三角形的应用.
(1)作,先求出海里,再根据三角函数求出答案;
(2)分别求出两种路线的路程,再进行比较即可得出答案.
【详解】(1)由题意得,,,,,
作,
∴,四边形是矩形,
∴,,,
∴,
∵,
∴,
∴,
在中,,
∴(海里);
答:港口A和港口C之间的距离是海里.
(2)在中,,
∴,
在E中,,
∴(海里),(海里),
路线①的路程为(海里);
路线②的路程为(海里);
∵,
∴路线②路程更短.
3.(2024·内蒙古乌海·一模)如图,禁止捕鱼期间,某海上稽查队在某海域巡逻,上午某一时刻在处接到指挥部通知,在他们东北方向距离海里的处有一艘捕鱼船,正在沿南偏东方向以每小时海里的速度航行,稽查队员立即乘坐巡逻船以每小时海里的速度沿北偏东某一方向出发,在处成功拦截捕鱼船.
(1)图中 ;
(2)求图中点到捕鱼船航线的距离;
(3)求巡逻船从出发到成功拦截捕鱼船所用的时间.
【答案】(1)
(2)海里
(3)巡逻船从出发到成功拦截所用时间为小时
【分析】
(1)由平行线的性质可得,再利用角的和差运算可得答案;
(2)过点作的延长线于点,在中,求解,而,再利用锐角的余弦可得答案;
(3)先求解,再利用勾股定理建立方程求解即可.
【详解】(1)解:如图,由题意可得:,,,
∴,
∴;
(2)
解:过点作于点,由,得,
(海里;
(3)
设巡逻船从出发到成功拦截所用时间为小时;
由题意得:,,,,
在中,由勾股定理得:,
解得:(不合题意舍去.
答:巡逻船从出发到成功拦截所用时间为小时.
题型三 坡度坡比问题
【例1】(2024·广东江门·一模)甲、乙两人去登山,甲从小山西边山脚B处出发,已知西面山坡的坡度(坡度:坡面的垂直高度与水平长度的比,即).同时,乙从东边山脚C处出发,东面山坡的坡度,坡面米.
(1)求甲、乙两人出发时的水平距离.
(2)已知甲每分钟比乙多走10米.两人同时出发,并同时达到山顶A.求:甲、乙两人的登山速度.
【答案】(1)米
(2)甲的登山速度为60分钟/米,乙的登山速度为50分钟/米;
【分析】本题考查的是解直角三角形的应用−坡度坡角问题,掌握坡度的概念、熟记锐角三角函数的定义是解题的关键.
(1)过点A作,根据坡度比设,则,利用勾股定理即可求解;
(2)设乙的速度为v分钟/米,则甲的速度为分钟/米,列分式方程即可求解.
【详解】(1)解:过点A作,如图,
由题意得:,,
∴设,则,
∴,解得:,
∴,
∴,解得:,
∴米;
(2)解:由(1)得:,,
∴,
设乙的速度为v分钟/米,则甲的速度为分钟/米,
由题意得:,解得:,
经检验:是分式方程的解,
则,
∴甲的登山速度为60分钟/米,乙的登山速度为50分钟/米;
本题考查的是解直角三角形的应用−坡度坡角问题,掌握坡度的概念、熟记锐角三角函数的定义是解题的关键.
【例2】(2024·四川达州·模拟预测)如图为某单位地下停车库入口处的平面示意图,在司机开车经过坡面即将进入车库时,在车库入口的上方处会看到一个醒目的限高标志,现已知图中高度为,宽度为,坡面的坡角为.,结果精确到 0.1米.
(1)根据图1求出入口处顶点C到坡面的铅直高度;
(2)图2中,线段为顶点C到坡面的垂直距离,现已知某货车高度为3.9米,请判断该车能否进入该车库停车?
【答案】(1)
(2)该车能进入该车库停车
【分析】本题考查的是解直角三角形的应用—坡度坡角问题,掌握坡度是坡面的铅直高度和水平宽度的比是解题的关键.
(1)根据正切的定义求出,进而求出;
(2)根据正弦的定义求出,根据题意解答即可.
【详解】(1)解:在中,,,
,
,
答:点到坡面的铅直高度约为;
(2)解:在中,,,
,
,
该车能进入该车库停车.
1.(2024·辽宁鞍山·三模)图(1)为某大型商场的自动扶梯,图(2)中的为从一楼到二楼的扶梯的侧面示意图.小明站在扶梯起点A处时,测得天花板上日光灯C的仰角为,此时他的眼睛D与地面的距离,之后他沿一楼扶梯到达顶端B后又沿()向正前方走了,发现日光灯C刚好在他的正上方.已知自动扶梯的坡度为,的长度是.
(参考数据:,,)
(1)求图(2)中点B到一楼地面的距离;
(2)求日光灯C到一楼地面的距离.(结果保留整数)
【答案】(1)
(2)
【分析】此题考查了解直角三角形的应用,添加合适的辅助线是解题的关键.
(1)过点B作于E,设m,由的坡度为,在Rt中,由勾股定理得,解得,即可得到答案;
(2)过点C作于F交于G,过点D作于J交于H,可证得
四边形,四边形是矩形,求出和的长度,即可得到答案.
【详解】(1)解:过点B作于E,如图:
设m,
的坡度为,
,
,
在Rt中,由勾股定理得:,
解得:,
,,
答:B到一楼地面的距离为;
(2)过点C作于F交于G,过点D作于J交于H,
由题意知:,,
∵,,
∴,
∴四边形,四边形是矩形,
,,,
由(1)可知,,
,
在Rt中,,
,
,
答:日光灯C到一楼地面的距离约为.
2.(2024·吉林·模拟预测)如图,山区某教学楼后面紧邻着一个土坡,坡面平行于地面,斜坡的坡比为, 且米.为了防止山体滑坡,保障安全,学校决定对该土坡进行改造.经地质人员勘测,当坡角不超过时,可确保山体不滑坡.
(参考数据:,,,).
(1)求改造前坡顶与地面的距离的长.
(2)为了消除安全隐患,学校计划将斜坡改造成(如图所示),那么至少是多少米?(结果精确到米)
【答案】(1)改造前坡顶与地面的距离的长为米;
(2)至少是米;
【分析】
本题考查的是解直角三角形的实际应用,理解坡度的含义是解本题的关键;
(1)根据坡度的概念得到,根据勾股定理计算列式即可;
(2)作于,根据正切的概念求出,结合图形计算即可.
【详解】(1)解:斜坡的坡比为,
,
设,则,
由勾股定理得, ,
即,
解得,,
则,
答:改造前坡顶与地面的距离的长为米;
(2)作于,则,,
∴,
∴,
答:至少是米.
题型四 实物情景中转动求距离问题
【例1】(新考法,拓视野)(2024·辽宁沈阳·模拟预测)如图1,某款线上教学设备由底座,支撑臂,连杆,悬臂和安装在D处的摄像头组成.如图2是该款设备放置在水平桌面上的示意图.已知支撑臂,,,固定,可通过调试悬臂与连杆的夹角提高拍摄效果.
(1)当悬臂与桌面l平行时, ______°;
(2)问悬臂端点C到桌面l的距离约为多少?
(参考数据:)
【答案】(1)
(2)悬臂端点C到桌面l的距离约为.
【分析】此题考查了解直角三角形的应用,读懂题意,添加合适的辅助线是解题的关键.
(1)过点B作直线,利用平行线的性质得到,由,得到MN∥CD,再根据平行线的性质即可得到答案;
(2)过点C作,垂足为F,过点B作,垂足为N,过点D作,垂足为M,设与交于点G,分别求出的长度,即可得到答案.
【详解】(1)解:过点B作直线,
∵,,
∴,
∵,
∴,
∴.
故答案为:.
(2)过点C作,垂足为F,过点B作,垂足为N,过点D作,垂足为M,设与交于点G,
则,
∵,
∴,
在中,,
∴,
∴,
∴悬臂端点C到桌面l的距离约为.
此题考查了解直角三角形的应用,读懂题意,添加合适的辅助线是解题的关键.
【例2】(2024·浙江·一模)为了保护小吉的视力,妈妈为他购买了可升降夹书阅读架(如图1),将其放置在水平桌面上的侧面示意图(如图2),测得底座高为,,支架为,面板长为,为.(厚度忽略不计)
(1)求支点C离桌面l的高度;(计算结果保留根号)
(2)小吉通过查阅资料,当面板绕点C转动时,面板与桌面的夹角α满足时,问面板上端E离桌面l的高度是增加了还是减少了?增加或减少了多少?(精确到,参考数据:)
【答案】(1)
(2)当α从变化到的过程中,高度增加了
【分析】
本题考查解直角三角形的应用.把所求线段和所给角放在合适的直角三角形中是解决本题的关键.
(1)过点C作于点F,过点B作于点M,,易得四边形为矩形,那么可得,所以,利用的三角函数值可得长,进而可求解;
(2)过点C作,过点E作于点H,分别得到与所成的角为和时的值,相减即可得到面板上端E离桌面l的高度增加或减少了.
【详解】(1)解:过点C作于点F,过点B作于点M,
,
由题意得:,
四边形为矩形,
.
,
.
,
.
,
答:支点C离桌面l的高度为;
(2)解:过点C作,过点E作于点H,
,
,
,
当时,;
当时,;
,
∴当α从变化到的过程中,面板上端E离桌面l的高度是增加了.
1.(2024·浙江宁波·模拟预测)如图1为放置在水平桌面l上的台灯,底座的高为,长度均为的连杆,与始终在同一平面上.
(1)转动连杆,,使成平角,,如图2,求连杆端点D离桌面l的高度.
(2)将(1)中的连杆再绕点C逆时针旋转,使,此时连杆端点D离桌面l的高度是增加还是减少?增加或减少了多少?(精确到,参考数据:,)
【答案】(1)
(2)减少了
【分析】
本题考查解直角三角形的应用,解题的关键是学会添加常用辅助线,构造直角三角形解决问题.
(1)如图2中,作于O.解直角三角形求出即可解决问题.
(2)作DF⊥l于F,于P,于G,于H.则四边形是矩形,求出,再求出即可解决问题.
【详解】(1)如图2中,作于O.
∵,
∴四边形是矩形,
∴,
∴,
∴,
∴.
(2)作DF⊥l于F,于P,于G,于H.则四边形是矩形,
∵,
∴,
∵,
∴,
,,
∴
,
∴下降高度:
.
2.(2024·辽宁沈阳·模拟预测)图①是一种手机平板支架,由托板、支撑板和底座构成,手机放置在托板上,托板长,支撑板长,且,托板可绕点C转动.
(1)当时,
①求点C到直线的距离;(计算结果保留根号)
②若时,求点A到直线的距离(计算结果精确到个位);
(2)为了观看舒适,把(1)中调整为,再将绕点D逆时针旋转,使点B落在上,则旋转的角度为______.(直接写出结果)(参考数据:,,,,,,)
【答案】(1)①mm;②124mm
(2)
【分析】对于(1),①作,作的平行线和垂线相交于点G,根据可得答案;
②根据平行线的性质得,进而求出,及,然后根据得出答案;
对于(2),先作出旋转后的图形,再求出,,然后根据正切求出,可得答案.
【详解】(1)①如图,过点C作于F,过点C、A分别作的平行线和垂线相交于点G,
在中,,,
∴(mm),
即点C到直线的距离为mm;
②当时,
∵,
∴.
又∵,
∴.
在中,(mm),,
∴(mm),
∴点A到直线的距离为(mm);
(2)把(1)中调整为,再将绕点D逆时针旋转,使点B落在上,旋转后的图形如图③所示,
在中,,,
∴.
又∵,
∴,
∴.
故答案为:.
【点睛】本题主要考查了解直角三角形的应用,平行线的性质,正弦,正切,旋转的性质,构造辅助线是解题的关键.
题型五 实际问题和其他学科综合
【例1】(新考法,拓视野)(2024·辽宁沈阳·模拟预测)我们在物理学科中学过:光线从空气射入水中会发生折射现象(如图1),我们把称为折射率(其中代表入射角,代表折射角).
观察实验
为了观察光线的折射现象,设计了图2所示的实验,利用激光笔发射一束红光,容器中不装水时,光斑恰好落在处,加水至处,光斑左移至处.图3是实验的示意图,四边形为矩形,为法线,测得,(参考数据:)
(1)求入射角的度数;
(2)若光线从空气射入水中的折射率,求光斑移动的距离.
【答案】(1)入射角约为;
(2)光斑移动的距离为.
【分析】
本题考查解直角三角形的应用,掌握直角三角形边角关系以及“折射率”的定义是正确解答的前提.
(1)设法线为,根据平行线的性质得到,根据正切的定义求出,从而可得入射角;
(2)根据,先求出,再作,设,,则,列出关于的方程式,求得的值,进而求得答案.
【详解】(1)
如图,设法线为,则,
,
,,
,
,
入射角约为,
.
(2)
,,
,
,
作,
,
设,,则,
,
解得:,
,
,
答:光斑移动的距离是.
本题考查解直角三角形的应用,掌握直角三角形边角关系以及“折射率”的定义是正确解答的前提.
1.(23-24九年级上·浙江·期末)实验是培养学生的创新能力的重要途径之一.如图是小红同学安装的化学实验装置,安装要求为试管略向下倾斜,试管夹应固定在距试管口的三分之一处.已知试管cm,,试管倾斜角为.
(1)求酒精灯与铁架台的水平距离的长度(结果精确到0.1cm);
(2)实验时,当导气管紧贴水槽,延长交的延长线于点,且(点C,D,N,F在一条直线上),经测得:cm,cm,,求线段的长度(结果精确到0.1cm).(参考数据:,,)
【答案】(1)cm
(2)cm
【分析】
本题考查了解直角三角形的应用,作垂线构造直角三角形是解题关键.
(1)过点作于点,解即可求解;
(2)过点分别作,,在中,,,根据即可求解.
【详解】(1)
解:如图,过点作于点,
,,
,,
在中,,,
,
答:酒精灯与铁架台的水平距离的长度约为;
(2)解:如图,过点分别作,,垂足分别为、,
在中,,,
,,
,
,
,
,
,,,
,
,
答:线段的长度约为.
题型六 生活中常见实物问题
【例1】(新考法,拓视野)(2024·江苏常州·模拟预测)一酒精消毒瓶如图1,为喷嘴,为按压柄,和为导管,其示意图如图2,.当按压柄按压到底时,此时(如图3).
(1)求点D转动到点的路径长;
(2)求点D到直线的距离(结果精确到).(参考数据:,)
【答案】(1)cm
(2)点D到直线的距离约为
【分析】
本题考查圆的弧长及解直角三角形的应用,
(1)由,求出,可得,根据弧长公式即可求出点D转动到点的路径长;
(2)过D作于G,过E作于H,中,求出中,,再代入计算即得到点D到直线的距离;
解题的关键是掌握弧长公式,熟练运用三角函数解直角三角形.
【详解】(1)解:∵,
∴,
∵,
∴,
∵,
∴点D转动到点的路径长为=;
(2)过D作于G,过E作于H
中,,
中,,
∴,
∵,
∴点D到直线的距离约为,
本题主要考查了解直角三角形的应用,勾股定理,矩形的判定和性质,三角函数的定义,解题的关键是作出辅助线,熟练掌握三角函数定义.
【例2】(2024·辽宁鞍山·一模)图1是某越野车的侧面示意图,折线段表示车后盖,已知,该车的高度,如图2,打开后备箱,车后盖落在处,与水平面的夹角.
(1)求打开后备箱后,车后盖最高点到地面的距离;
(2)图3,若停车位后是一面墙,距离是,与的夹角为司机打开后备箱至最高点取货,车后盖有没有刮到墙的危险?请说明理由.(结果精确到,参考数据:,)
【答案】(1)车后盖最高点到地面的距离为
(2)有危险,理由见解析
【分析】
(1)作,垂足为点E,解直角三角形求出,求出,即可得出答案;
(2)连接,过点作于点G,过点B作于点E,延长交于点F,解直角三角形求出,,根据,即可得出结论.
【详解】(1)
解:如图,作,垂足为点E,
在中,∵,
∴,
∴,
∵平行线间的距离处处相等,
∴,
答:车后盖最高点到地面的距离为.
(2)
解:有危险.
连接,过点作于点G,过点B作于点E,延长交于点F,如图所示:
∵,,
∴,
∵,
∴在中,,
,
∴,
∵,
∴四边形为矩形,
∴,,
∴,
在中,根据勾股定理得:
,
根据旋转可知,,
∵,
∴车后盖有刮到墙的危险.
1.(2024·江苏苏州·模拟预测)如图1,图2分别是某种型号拉杆箱的实物图与示意图,根据商品介绍,获得了如下信息:滑竿、箱长、拉杆的长度都相等,即,点B、F在线段上,点C在上,支杆.
(1)若时,B,D相距,试判定与的位置关系,并说明理由;
(2)当,时,求的长.
【答案】(1),理由见解析
(2)
【分析】
本题考查了解直角三角形的应用:
(1)连接,根据题意可得,然后利用勾股定理的逆定理证明是直角三角形,即可解答;
(2)过点F作,垂足为H,根据题意可得,然后在中,利用锐角三角函数的定义求出的长,再在中,利用勾股定理求出的长,进行计算即可解答.
【详解】(1)解:,
理由:连接,
∵,
∴,
∵,
∴,
∴,
∴是直角三角形,
∴,
∴;
(2)
解:过点F作,垂足为H,
∵,
∴,
∵,
∴,
在中,,
∴,
∵,
∴,
∴,
∴的长为.
2.(2024·广西柳州·一模)已知图1是超市购物车,图2是超市购物车侧面示意图,测得支架,,均与地面平行,支架与之间的夹角.
(1) 求两轮轴之间的距离;
(2)若的长度为,,求点到所在直线的距离.
【答案】(1)
(2)
【分析】
本题主要考查解直角三角形的应用,熟练掌握等腰直角三角形的性质和勾股定理是解题的关键.
(1)根据勾股定理求出的长度即可;
(2)作辅助线,分别求出点到的距离,点到直线的距离,求和即可.
【详解】(1)解:∵支架与之间的夹角为,
,
即两轮轮轴之间的距离为;
(2)解:过点作于,过点作延长线与,则扶手到所在直线的距离为
∵的长度为, ,
,
,
,
由(1)知 ,.
,即,
解得,
.
题型七 与圆有关的综合问题
【例1】(新考法,拓视野)(2024·河北石家庄·一模)如图1,某玩具风车的支撑杆垂直于桌面,点为风车中心,,风车在风吹动下绕着中心旋转,叶片端点,,,将四等分,已知的半径为.
(1)风车在转动过程中,当时,点在左侧,如图2所示,求点到桌面的距离(结果保留根号);
(2)在风车转动一周的过程中,求点到桌面的距离不超过时,点所经过的路径长(结果保留);
(3)连接,当与相切时,求切线长的值,并直接写出,两点到桌面的距离的差.
【答案】(1)
(2)
(3)切线长的值为,,两点到桌面的距离的差为
【分析】(1)过点作于点,作于点,则四边形为矩形,易得,在中,利用三角函数解得的值,进而可得的值,即可获得答案;
(2)设点在旋转过程中运动到点,的位置时,点到桌面的距离均为,过点作于H,则,作于点D,则四动形为矩形,在中,利用三角函数解得,进而可得,由圆的轴对称性可知,然后利用弧长公式求解即可;
(3)如下图,连接,过点作,交延长线于点,过点作于点,根据题意可得,在中,利用勾股定理解得;证明,利用相似三角形的性质解得的值,再证明,易得,即可获得答案.
【详解】(1)解:如下图,过点作于点,作于点,
则四边形为矩形,
∴,
在中,,,
∴,
∵,
∴,
∴.
答:点到桌面的距离是;
(2)如下图,设点在旋转过程中运动到点,的位置时,点到桌面的距离均为,
过点作于H,则,作于点D,
则四动形为矩形,
∴,
∵,
∴,
在中,,
∴,
∴,
由圆的轴对称性可知,,
∴.
∴符合条件的点所经过的路径长为;
(3)如下图,连接,过点作,交延长线于点,过点作于点,
∵弧是半圆,
∴为的直径,
∵直线切于点,且经过点,
∴,
在中,,,
∴,
∵,,
∴,
∴,即,
∴,
∵,,,
∴,
∴,
∴,即,两点到桌面的距离的差为.
答:切线长的值为,,两点到桌面的距离的差为.
本题主要考查了解直角三角形、矩形的判定与性质、弧长计算、相似三角形的判定与性质、全等三角形的判定与性质、勾股定理等知识,理解题意,正确作出辅助线是解题关键.
【例2】(2024·河北石家庄·一模)如图是某钢结构拱桥示意图,桥拱可以近似看作圆弧,桥拱和路面(弦AB)之间用7根钢索相连,钢索均垂直路面AB、已知7根钢索将路面AB八等分, ,最中间的钢索.
(1)求桥拱所在圆的半径的长;
(2)距离A最近的钢索MN比CD短多少?
(3)求桥拱的弧长.(参考数据: )
【答案】(1)桥拱所在圆的半径的长为;
(2)钢索比短;
(3)
【分析】本题考查了解直角三角形及其应用,勾股定理,弧长公式,正确作出辅助线是解题的关键.
(1)由题意,垂直平分,所以圆心在的延长线上,连接,,.设的半径为,在中由勾股定理得出方程求解即可;
(2)连接,过作交的延长线于点,在中根据勾股定理求出的长即可推出结果;
(3)在中,由推出,再根据弧长公式求解即可.
【详解】(1)解:由题意,垂直平分,所以圆心在的延长线上,连接,.
设的半径为,,,
,
在中,,
,
解得,
桥拱所在圆的半径的长为;
(2)解:连接,过作交的延长线于点,
根钢索将路面八等分,
,,
在中,,
,
,
,
即钢索比短;
(3)解:在中,,
,
,
,
桥拱长.
1.(2024·广东珠海·一模)为弘扬民族传统体育文化,某校将传统游戏“滚铁环”列入了校运动会的比赛项目.滚铁环器材由铁环和推杆组成.小明对滚铁环的启动阶段进行了研究,如图,滚铁环时,铁环与水平地面相切于点C,推杆与铅垂线的夹角为点O,A,B,C,D在同一平面内.当推杆与铁环相切于点B时,手上的力量通过切点B传递到铁环上,会有较好的启动效果.
(1)求证:.
(2)实践中发现,切点B只有在铁环上一定区域内时,才能保证铁环平稳启动.图中点B是该区域内最低位置,此时点A距地面的距离最小,测得.已知铁环的半径为,推杆的长为,求此时的长.
【答案】(1)证明见详解;
(2);
【分析】本题考查解直角三角形,直角三角形两锐角互余,切线的性质:
(1)过B作,根据切线得到,结合得到,再根据直角三角形两锐角互余求解即可得到答案;
(2)根据(1)及得到,结合三角函数求出,即可得到答案;
【详解】(1)解:过B作,
由题意可得,
,
∵铁环与水平地面相切于点C,
∴,
∵,
∴,
∵推杆与铁环相切于点B,
,
∴,
∴,,
∴,
∴;
(2)解:∵,,
∴,
∵的半径为,推杆的长为,
∴,,
∴,
∴.
任务1
分析规划
选择两个测量角的正切值: 和 .(填“”,“”或“”)
求的值.
任务2
推理计算
求坡度的值.
相关试卷
这是一份专题03 整式和分式化简求值(2易错7题型)-2024年中考数学抢分精讲(全国通用),文件包含抢分通关03整式和分式化简求值原卷版docx、抢分通关03整式和分式化简求值解析版docx等2份试卷配套教学资源,其中试卷共29页, 欢迎下载使用。
这是一份专题02 几何图形选填压轴题(2易错+5题型)-2024年中考数学抢分精讲(全国通用),文件包含抢分通关02几何图形选填压轴题含特殊三角形特殊平行四边形圆等综合问题原卷版docx、抢分通关02几何图形选填压轴题含特殊三角形特殊平行四边形圆等综合问题解析版docx等2份试卷配套教学资源,其中试卷共48页, 欢迎下载使用。
这是一份秘籍07 锐角三角函数实际应用-备战2023年中考数学抢分秘籍(全国通用),文件包含秘籍07锐角三角函数实际应用解析版docx、秘籍07锐角三角函数实际应用原卷版docx等2份试卷配套教学资源,其中试卷共32页, 欢迎下载使用。
