


2024年中考考前最后一套押题卷:化学(全国通用)(考试版)A4
展开
这是一份2024年中考考前最后一套押题卷:化学(全国通用)(考试版)A4,共10页。试卷主要包含了化学与生产、生活息息相关,物质由微粒构成等内容,欢迎下载使用。
注意事项:
1.答卷前,考生务必将自己的姓名、考生号等填写在答题卡和试卷指定位置上。
2.回答选择题时,选出每小题答案后,用铅笔把答题卡对应题目的答案标号涂黑。如需改动,用橡皮擦干净后,再选涂其他答案标号。回答非选择题时,将答案写在答题卡上。写在本试卷上无效。
3.考试结束后,将本试卷和答题卡一并交回。
可能用到的相对原子质量:H-1 C-12 N-14 O-16 Mg-24 Na-23 S-32 Cu-64 Ag-108
一、选择题(本大题共20小题,每小题2分,共40分。每小题给出的四个选项中,只有一个选项最符合题目的要求)
1.古代丝绸之路促进了东西方文化和技术的交流,下列传到国外的技术中,不涉及化学变化的是
A.烧制陶瓷B.造纸术C.刺绣技术D.制火药
2.下列化学实验操作中,规范的是
A.倾倒液体 B.滴加液体
C.读取液体体积 D.加热液体
3.安全是煤矿生产的重中之重。下列是煤矿或矿井中应张贴的安全标志是
A.B.C.D.
4.古代人发现可以用草木灰清洗衣物,《礼记》记载:“冠带钩和灰清漱”,这里的“灰”即指草木灰,草木灰的主要成分是碳酸钾,草木灰是
A.混合物B.纯净物C.单质D.氧化物
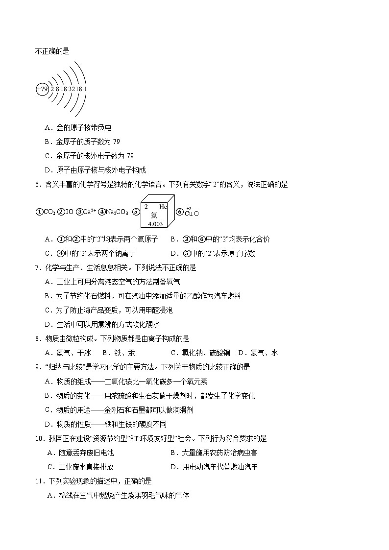
5.卢瑟福的α粒子轰击金箔实验对人们认识原子结构有重要意义。金原子结构示意图如图所示,下列说法不正确的是
A.金的原子核带负电
B.金原子的质子数为79
C.金原子的核外电子数为79
D.原子由原子核与核外电子构成
6.含义丰富的化学符号是独特的化学语言。下列有关数字“2”的含义,说法正确的是
①CO2 ②2O ③Ca2+ ④Na2CO3 ⑤⑥
A.①和②中的“2”均表示两个氧原子B.③和⑥中的“2”均表示化合价
C.④中的“2”表示两个钠离子D.⑤中的“2”表示原子序数
7.化学与生产、生活息息相关。下列说法不正确的是
A.工业上可用分离液态空气的方法制备氧气
B.为了节约化石燃料,可在汽油中添加适量的乙醇作为汽车燃料
C.为了防止海产品变质,可以用甲醛浸泡
D.生活中可以用煮沸的方式软化硬水
8.物质由微粒构成。下列物质都是由离子构成的是
A.氨气、干冰B.铁、汞C.氯化钠、硫酸铜D.氢气、水
9.“归纳与比较”是学习化学的主要方法。下列关于物质的比较正确的是
A.物质的组成——二氧化碳比一氧化碳多一个氧元素
B.物质的变化——用浓硫酸和生石灰做干燥剂时,都发生了化学变化
C.物质的用途——金刚石和石墨都可以做润滑剂
D.物质的性质——铁和生铁的硬度不同
10.我国正在建设“资源节约型”和“环境友好型”社会。下列行为符合要求的是
A.随意丢弃废旧电池B.大量施用农药防治病虫害
C.工业废水直接排放D.用电动汽车代替燃油汽车
11.下列实验现象的描述中,正确的是
A.棉线在空气中燃烧产生烧焦羽毛气味的气体
B.红磷燃烧放热,产生大量白雾
C.将黄铜和铜片相互刻画观察到铜片表面有明显划痕
D.铁丝在空气中剧烈燃烧,火星四射,生成黑色固体四氧化三铁
12.一些物质的近似pH如图,下列有关说法正确的是( )
A.苹果汁的酸性比纯鲜牛奶的酸性弱。
B.肥皂水的碱性比炉具清洁剂的碱性强
C.厕所清洁剂与炉具清洁剂能混用
D.人被某些蚊虫叮咬后可涂抹肥皂水以减轻痛痒
13.下列离子能在水中大量共存的是
A.H+、Fe3+、OH-、Cu2+B.Ca2+、、、K+
C.Mg2+、、Cl-、H+D.Mg2+、Na+、、Al3+
14.分类是学习化学的是重要方法,下列分类正确的是
A.微量元素:锌、碘B.合成材料:塑料、合金
C.氮肥:尿素、硝酸钾D.有机物:甲烷、碳酸
15.甲、乙、丙三种物质间的转化关系如图所示,则符合要求的甲、乙、丙是
A.Ca(OH)2、CaCO3、Ca(NO3)2B.Cu、CuO、CuSO4
C.H2O2、O2、H2OD.NaOH、NaCl、Na2CO3
16.化学兴趣小组用如图所示的装置探究可燃物燃烧的条件。点燃红磷,立即伸入锥形瓶中并塞紧瓶塞。待红磷熄灭并冷却至室温后,打开分液漏斗活塞,向锥形瓶中注入少量水,立即关闭活塞,观察到铝盒中的白磷燃烧。下列说法错误的是
A.实验前一定要检查该装置的气密性
B.红磷和白磷燃烧需要的最低O2浓度不同
C.锥形瓶中的NaOH固体可以用熟石灰替换
D.气球的主要作用是平衡瓶内外气压,防止空气污染
17.将一定质量的金属镁放入硝酸银和硝酸铜的混合溶液中,充分反应后过滤,得到滤渣和滤液,下列说法正确的是
A.若滤液为无色溶液,则可以证明金属的活动性Mg>Cu>Ag
B.若向滤渣中加入稀盐酸,没有气泡产生,则滤液中一定含有Mg(NO3)2、Cu(NO)3
C.若滤液为蓝色溶液,则滤液中至少含有三种金属离子
D.若加入镁的质量为2.4g,则滤渣的质量一定大于2.4g
18.下列实验方案能达到实验目的的是
A.AB.BC.CD.D
19.将一定质量的固体甲加入到盛有一定量水的烧杯中,再小心放入一个小木块,小木块在溶液中排开液体的情况如图所示。已知固体乙溶于水且不与甲发生反应。下列说法不正确的是
A.①②③中的溶液均为饱和溶液
B.④中木块位置应高于③中的木块位置
C.实验过程中,溶液的密度逐渐变大
D.甲的溶解度随温度升高而增大
20.某同学利用图1装置研究稀盐酸与氢氧化钠溶液反应的过程,并用pH传感器和温度传感器测量反应过程中相关量的变化情况,得到图2和图3,下列说法不正确的是
A.图2中b点所示溶液中的溶质是NaCl和NaOH
B.将图2中d点所示溶液加热蒸干所得固体为纯净物
C.图2中c→d所示溶液中NaCl的质量不断增加
D.图3中e→f变化趋势可说明该反应是放热反应
二、非选择题:(本题包括8小题,共60分)
21.(本题10分)化学在生活和生产中都发挥着重要作用。
I.化学与生活——交通工具的材料
(1)列车轨道——钢
我国高速列车用的钢轨超过七成产自辽宁,钢属于 (填“纯金属”或“合金”)。
(2)列车车体——铝合金
铝能与空气中的 反应,表面生成致密的氧化膜,因此铝具有较好的抗腐蚀性能。铝合金机械强度与钢相当,且密度比钢 ,用于制造车体可减轻高速列车的整体重量。
(3)列车车窗玻璃——夹层玻璃
高速列车车窗玻璃为多层结构,其夹层中包含的聚乙烯醇缩丁醛(一种塑料)属于________(填标号)。
A.合成有机高分子材料B.金属材料C.天然有机高分子材料
(4)列车受电弓滑板——石墨
受电弓滑板材料中的石墨可将电流从接触线传导至高速列车,利用了石墨的耐高温、润滑、 等性质。
II.化学与生产——化工原料的制备
某种二氧化碳加氢制备甲醇(CH3OH)的部分工艺流程如图所示。
依据上述流程及所学化学知识,回答下列问题。
(5)“电解”中产生的气体A为 。
(6)“合成”前需要将气体原料压缩处理,从分子角度解释,气体能被压缩的原因为 ;“合成”中发生的反应为CO2+3H2CH3OH+H2O,则消耗44kg二氧化碳理论上可得到甲醇的质量为 kg。
(7)“蒸馏”一定程度上可将甲醇与水分离,是利用了甲醇和水的 不同。
(8)上述流程中不涉及化学变化的为 (填“电解”“合成”或“蒸馏”)。
22.(本题4分)元素周期表是学习和研究化学的重要工具。下图中甲、乙为氧元素、铝元素在元素周期表中的信息示意图,A、B、C、D是四种粒子的结构示意图。试分析下图并回答问题:
(1)x= 。
(2)与A的化学性质相似的微粒是 (填字母)。
(3)A、B、C、D中属于同种元素的是 (填字母)。
(4)观察上面的图,以下说法正确的是 (填序号)。
①氧原子在化学反应中容易得到电子
②铝原子的相对原子质量为26.98g
③B的单质在氧气中燃烧,发出淡蓝色火焰
23.(本题6分)阅读下列短文,回答相关问题。
2021年4月29日,中国空间站首舱“天和核心舱”发射成功,9月18号顺利返航。空间站内主要采用以下循环系统。
在这五个月中,宇航员们喝的水从何而来?一般来说太空水的制取主要有:
水循环法:水循环法是目前最主要的制取太空饮用水的方法,它是利用反渗透膜技术,循环利用已经使用过的水,经过系列净化变成纯净水。
化学法:氢氧燃料电池。60年代初期,美国航空航天署(NASA)在宇宙飞船上安装了两个1000W的“PEM”(离子膜型)燃料电池,拉开了燃料电池在航天业应用的序幕。航天业上使用的主要是氢氧燃料电池,这种燃料电池通过氢和氧的反应为航天器提供电能,同时生成副产物水。
生物法:生物法是我国自行研制成功的一种新技术——浮萍湿养。浮萍科植物是一类以漂浮为主的水生被子植物,主要是无性繁殖。人类尿液中所含的物质是浮萍所需的较好的营养物质,在促进浮萍生长的同时又可以将尿液中的有害物质进行分解,从而转化为符合标准的饮用水。
水的净化:目前,国际空间站对太空饮用水的净化是模仿自然界的水循环过程——地球上的水从动物体内排出,经过自然界的作用重新变成干净新鲜的水。
根据所给信息,请回答以下问题:
(1)空间站内空气中含量最多且几乎不会被宇航员消耗的气体是: 。水电解系统中,正、负极生成的气体体积比为 。
(2)在该循环系统中产生水的途径有 条;萨巴蒂尔反应器可以将二氧化碳和氢气在催化剂的作用下转化成水和甲烷,该反应的方程式为 。
(3)化学法中,若用50克的氢气和一定量的氧气进入氢氧燃料电池完全反应,同时可以生成水的质量为 克。
(4)水的净化法用到颗粒活性炭可去除颜色、异味等,活性炭能用于吸附是因为其具有 的结构。
24.(本题4分)实验探究和证据推理是提升认知的重要手段。化学兴趣小组对和NaOH溶液能否反应进行分组实验探究。
查阅资料:NaOH易溶于乙醇,难溶于乙醇。
【角度一:证明反应物的消耗】甲组同学向两个集满的同样规格的集气瓶中分别注入等体积等浓度且足量的NaOH溶液和蒸馏水,振荡后放在水平的桌面上。
(1)实验右侧分液漏斗内水的作用是 。
(2)实验中能证明NaOH与反应的预期现象是 。
【角度二:证明生成物的产生】
(3)乙组同学向实验后左瓶内的溶液中滴加足量稀盐酸,也能达到实验目的,原因是 (用化学方程式解释)。
(4)丙组同学取一定质量的NaOH固体溶于乙醇,配成饱和的氢氧化钠的乙醇溶液,向该溶液中通入,当观察到 现象时能证明氢氧化钠能与反应。
25.(本题8分)化学是一门以实验为基础的自然科学,请结合下图回答问题。
(1)仪器名称:① ;② ;
(2)实验室选用过氧化氢溶液和二氧化锰制氧气,则应选用的发生装置是 (填字母),反应的化学方程式为 ,可选用装置D收集氧气,可见氧气具有 的性质。若反应后欲回收其中的二氧化锰,最合理操作顺序是 。
①过滤 ②洗涤 ③干燥 ④蒸发
(3)实验室选用装置C制取CO2,加入稀盐酸的量不宜太多。若实验时,试管中液面处于m处(此时稀盐酸有剩余),则关闭弹簧夹可能导致的后果 。
(4)将气体通入E装置(从a口进入),还可以进行许多实验。下列实验能达到预期目的的是 (填序号)。
①收集氧气
②E中盛澄清石灰水,检验二氧化碳
③E中盛满水,b口连接量筒,测氧气体积
26.(本题8分)海洋是巨大的资源宝库,从海水(含MgCl2)中提取金属镁的过程如下图所示(反应条件已略去),A~I是初中化学常见物质,其中A是石灰石主要成分,G是一种常见酸。请回答下列问题:
(1)A的化学式为 。
(2)D的用途是 。
(3)步骤④发生反应的化学方程式为 。
(4)以上过程未涉及到的基本反应类型是 。
27.(本题12分)兴趣小组的同学在探究金属的活动性顺序与酸碱中和反应时,进行了如下拓展性学习与探究。
探究一:探究Mg、Cu、Ag的活动性顺序
【进行实验】同学们进行了题图所示的甲、乙实验。
【小组交流】
(1)实验中观察到,甲中镁丝表面附着一层 色固体。
(2)你认为通过甲、乙两实验 (填“能”或“不能”)得出三种金属的活动性顺序。
探究二:探究反应后混合溶液中溶质的成分
实验结束后,小组同学进行了题图所示的丁实验,将甲、丙两试管中的废液同时倒入一个洁净的烧杯中,产生白色沉淀,上层为无色澄清溶液,为确认烧杯中溶液的溶质成分,同学们进行了拓展探究。
【知识回顾】
(3)丙中发生反应的化学方程式为 。
【提出问题】丁烧杯内溶液中溶质的成分是什么?
【作出猜想】
猜想Ⅰ:
猜想Ⅱ:、和。
猜想Ⅲ:、NaOH
猜想Ⅳ:和
【小组讨论】
(4)经过讨论,小组同学一致认为猜想Ⅱ不合理,理由是 。
【实验验证】
(5)
28.(本题8分)某兴趣小组同学将100g氢氧化钠溶液分五次加入到139.6g硫酸铜溶液中,测得实验数据如下表所示:
(1)表格中m的值为多少。
(2)计算恰好完全反应时所得溶液中溶质的质量分数。(写出计算过程)
选项
实验目的
实验方案
A
分离氯化钾固体和二氧化锰
加足量水,过滤
B
鉴别稀盐酸和稀硫酸
取样,分别滴加碳酸钠溶液
C
除去硝酸钾溶液中少量的硫酸钾
加入适量的氯化钡溶液,过滤
D
检验化肥硫酸钾中是否混有硫酸铵
取样,加入熟石灰,研磨,闻气味
实验操作
实验现象
实验结论
取少量烧杯中的溶液于洁净试管中,向其中滴加
溶液变为红色
猜想Ⅲ正确
另取少量烧杯中的溶液于洁净试管中,向其中滴加溶液
猜想Ⅲ正确
第一次
第二次
第三次
第四次
第五次
氢氧化钠溶液的质量/g
20
20
20
20
20
沉淀质量/g
4.9
9.8
m
19.6
19.6
相关试卷
这是一份2024年中考考前最后一套押题卷:化学(重庆卷)(考试版A4),共8页。
这是一份2024年中考考前最后一套押题卷:化学(全国通用)(考试版)A3,共5页。试卷主要包含了化学与生产、生活息息相关,物质由微粒构成等内容,欢迎下载使用。
这是一份2024年中考考前最后一套押题卷:化学(重庆卷)(考试版A4),共8页。