





所属成套资源:2024湖北省部分普通高中联盟高一下学期期中联考(新)及答案(九科)
2024湖北省部分普通高中联盟高一下学期期中联考生物试卷含解析
展开
这是一份2024湖北省部分普通高中联盟高一下学期期中联考生物试卷含解析,文件包含湖北省部分普通高中联盟2023-2024学年高一下学期期中联考生物试卷含解析docx、湖北省部分普通高中联盟2023-2024学年高一下学期期中联考生物试卷无答案docx等2份试卷配套教学资源,其中试卷共27页, 欢迎下载使用。
试卷满分:100分
注意事项:
1.答题前,考生务必将自己的姓名、准考证号填写在答题卡规定的位置上。
2.答选择题时必须使用2B铅笔,将答题卡上对应题目的答案标号涂黑,如需改动,用橡皮擦擦干净后,再选涂其他答案标号。
3.答非选择题时,必须使用0.5毫米黑色签字笔,将答案书写在答题卡规定的位置上。
4.所有题目必须在答题卡上作答,在试题卷上答题无效。
5.考试结束后,将试题卷和答题卡一并交回。
一、选择题。(每小题2分,共18小题,总分36分。)
1. 如图为洋葱根尖分生区某一连续分裂的细胞的分裂时间图下列说法错误的是( )
A. 图中的BC+CD或DE+EF可表示一个完整的细胞周期
B. BC段主要发生DNA的复制和有关蛋白质的合成
C. 应选择AB、CD、EF段的细胞来观察染色体的形态和数目
D. 细胞分裂结束染色体数目是体细胞的一半
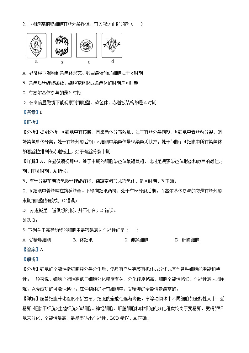
2. 下图是某植物细胞有丝分裂图像,有关叙述正确的是( )
A. 显微镜下观察到染色体形态、数目最清晰的细胞处于c时期
B. 染色质丝螺旋缠绕,缩短变粗形成染色体的时期是a时期
C. 有高尔基体参与的是b时期
D. 在高倍显微镜下能观察到细胞壁、染色体、赤道板结构的是d时期
3. 下列关于高等动物的细胞中最容易表达全能性的是( )
A. 受精卵细胞B. 体细胞C. 神经细胞D. 肝脏细胞
4. 下列关于细胞衰老、凋亡的叙述,不正确的是( )
A. 衰老的生物体中,细胞都处于衰老状态B. 端粒受损可能会导致细胞衰老
C. 细胞凋亡使细胞自主有序地死亡,对生物体是有利的D. 细胞死亡和细胞凋亡不是同义词
5. 在制作和观察洋葱根尖细胞有丝分裂玻片标本时,我们会发现( )
A. 在显微镜下观察细胞有丝分裂过程,处于分裂期的细胞数目最多
B. 将细胞放置于解离液中,细胞继续分裂,染色体继续变短变粗
C. 对根尖细胞先染色后进行漂洗,可使染色体的形态更加清晰
D. 在显微镜视野中,处于分裂中期的细胞染色体最清晰
6. 玉米籽粒正常与干瘪是一对相对性状,由A、a基因控制。某品系玉米自交后的果穗上出现比例约为1/4的干瘪籽粒。研究者将单个A基因转入该品系玉米,已知转入的A基因已插入a基因所在染色体的非同源染色体上。下列分析不正确的是( )
A. 玉米籽粒正常与干瘪这对相对性状中干瘪为隐性性状
B. 转入的A基因与原a基因的遗传遵循自由组合定律
C. 转基因玉米自交所得子代中正常籽粒约占15/16
D. 转基因玉米与该品系杂交子代中干瘪籽粒约占3/4
7. 人耳的耳垂,表现为有耳垂和无耳垂,有耳垂是由显性遗传因子控制,无耳垂是由隐性遗传因子控制。已知一个无耳垂的男性与一个有耳垂的女性(这个女性的母亲表现无耳垂)结婚,这对夫妇生下无耳垂女孩的可能性是( )
A. 1/2B. 1/4C. 1/8D. 1/6
8. 孟德尔通过豌豆杂交实验提出了两大遗传定律,下列表述正确的是( )
A. 控制不同性状的基因的遗传会相互干扰
B. 自由组合定律也能用于分析一对等位基因的遗传
C. 纯合子的自交后代不会发生性状分离,杂合子的自交后代不会出现纯合子
D. 自由组合定律是以分离定律为基础的
9. 孟德尔在豌豆的杂交实验中运用了假说——演绎法,以下不属于假说的是( )
A. F1在产生配子时每对遗传因子彼此分离,不同对的遗传因子可以自由组合
B. 体细胞中,遗传因子是成对存在的
C. 生物体在形成配子时,成对的遗传因子彼此分离,分别进入不同的配子中
D. F2中既有高茎又有矮茎,性状分离比接近3:1
10. 下列关于X染色体上的隐性基因决定的遗传病的叙述,正确的是( )
A. 男性患者的后代中,子女一定有1/2患病
B. 女性患者的后代中,女儿都患病,儿子都正常
C. 表现正常的女性,性染色体上也可能携带致病基因
D. 患者中女性多于男性,患者双亲中至少有一方是患者
11. 果蝇的灰身基因(A)对黑身基因(a)为显性,位于常染色体上;红眼基因(W)对白眼基因(w)为显性,位于X染色体上。一只纯合黑身红眼雌蝇与一只纯合灰身白眼雄蝇杂交的F1,F1再自由交配得F2。下列说法不正确的是( )
A. F2中不会产生白眼雌蝇B. F1中无论雌雄都是灰身红眼
C. F2中雄蝇红眼基因都来自F1的母方D. F1中雌蝇都是灰身红眼,雄蝇都是灰身白眼
12. 现有①~④四个果蝇品系(都是纯种),其中品系①的性状均为显性,品系②~④均只有一种性状是隐性,其他性状均为显性。这四个品系的隐性性状及控制该隐性性状的基因所在的染色体如下表所示:
若需验证自由组合定律,可选择下列哪种交配类型( )
A. ①×③B. ②×④C. ②×③D. ①×④
13. 下表列出了一对纯合豌豆杂交,F2中的部分个体遗传因子,下列叙述正确的是( )
A. F2有9种遗传因子组成,9种性状表现
B. 表中Y与y、R与r的分离以及Y与R或r、y与R或r的组合是会相互干扰的
C. ①②③④代表的遗传因子组成在F2中出现的概率之间的关系为③>②=④>①
D. F2中出现性状表现不同于亲本的重组类型的概率是
14. 大鼠的毛色由独立遗传的两对等位基因(A、a,B、b)控制。用黄色大鼠与黑色大鼠进行杂交实验,结果如图所示。据图判断,下列叙述正确的是( )
A. F1与黄色亲本杂交,后代有两种表型
B. F1和F2中灰色大鼠均为杂合子
C. F2黑色大鼠与米色大鼠杂交,其后代中出现米色大鼠的概率为1/5
D. 黄色为显性性状,黑色为隐性性状
15. 下图为某家系中某种单基因遗传病的遗传系谱图,下列说法正确的是( )
A. 若2号个体不携带致病基因,则该家系中所有患者基因型相同的概率为4/9
B. 该遗传病的致病基因可能位于X染色体上
C. 若3号个体携带致病基因,则9号个体与10号个体基因型相同的概率为1/2
D. 12号个体的致病基因不能来自于3号个体
16. 某动物产生基因型为AB、Ab、aB、ab的4种精子(无互换和基因突变),这4种精子( )
A. 可能来自同一个精原细胞B. 可能来自三个精原细胞
C. 可能来自两个次级精母细胞D. 可能来自三个次级精母细胞
17. 人类有一种常见的遗传病21三体综合征,病人细胞中有3条21号染色体(正常人2条)。下列对于可能的原因分析错误的是( )
A. 父方减数分裂Ⅱ两条姐妹染色单体形成的子染色体移向同一极
B. 父方减数分裂Ⅰ两条同源染色体未分离
C. 父方、母方产生的配子都减数分裂出现异常
D. 母方减数分裂Ⅰ两条同源染色体未分离
18. 某果蝇的眼色受两对独立遗传的等位基因A、a和B、b控制,基因控制眼色色素形成的途径如图1所示。两个纯系亲本杂交,所得F1中雌雄个体再相互交配得F2。结果如图2所示。下列叙述正确的是( )
A. 该性状遗传说明基因通过控制酶的合成直接控制生物性状
B. F2中红眼雌雄果蝇相互杂交,后代中不会出现紫眼果蝇
C. 亲本果蝇的基因型分别是bbXAY、BBXaXa
D. F2中紫眼雌雄果蝇自由交配,子代中B基因频率为1/3
二、非选择题:本题共4小题,共64分。
19. 图甲表示某高等植物细胞处于不同分裂时期细胞图像,图乙表示细胞分裂的不同时期每条染色体中DNA含量的变化。据图回答问题。
(1)观察有丝分裂实验中装片的制作流程为_____。
(2)图甲的A中,染色体数目与核DNA数目之比为_____。作为一个完整的细胞周期,还缺少处于_____(时期)的细胞。
(3)处于图乙中bc段的是图甲中的_____细胞(用图中字母填空)。动植物细胞有丝分裂不同的时期主要在_____(用图中字母填空)。
(4)图乙中ab段形成原因是_____,cd段形成的原因是_____。发生于细胞分裂的_____期。
(5)图甲表示细胞的生命活动过程,图乙表示干细胞的三个发育途径。请据图回答:
图甲的A、B、C、D过程中,随着年龄的增长,青丝变白发,额角爬满皱纹,这主要与_____(用图中字母填空)过程有关:被病原体感染的细胞的清除_____(填“是”或“不是”)属于D过程。图乙中细胞分化的实质是。若D细胞是正在衰老的细胞,则结构⑧发生的变化是_____(最少答两点)。
20. 豌豆子叶的黄色(Y)对绿色(y)为显性,圆粒种子(R)对皱粒种子(r)为显性,这两对等位基因分别位于不同对的同源染色体上。用纯种黄色皱粒豌豆和纯种绿色圆粒豌豆作亲本进行杂交产生F1,再让F1自交产生F2。请分析回答下列问题:
(1)自然状态下豌豆一般都是____________(纯合子/杂合子);若让两株具有相对性状的豌豆进行杂交,应先除去母本未成熟花的全部雄蕊,其目的是____________;然后在进行人工异花传粉的过程中,需要两次套上纸袋,其目的都是____________。豌豆种子的圆粒和皱粒是一对____________。
(2)亲本绿色圆粒豌豆的基因型为____________,F1的表现型为____________,F2黄色皱粒豌豆中杂合子占____________。
(3)F2中不同于亲本的重组类型占____________,F2中不同于亲本的重组类型中纯合子占____________。
(4)若用杂合的绿色圆粒豌豆和某豌豆杂交,子代的性状统计结果如下图所示,则某豌豆的基因型是____________。
21. 下图为某单基因遗传病(显、隐性基因分别为A、a)的系谱图,请据图回答:
(1)在人群中调查该遗传病的发病率时,取样的关键是群体要_____,并做到随机取样。计算该遗传病的发病率时,可用某遗传病的发病率=该遗传病的患病人数÷_____×100%的公式进行计算。
(2)该遗传病的遗传方式为_____染色体上_____性遗传。Ⅱ-2为纯合子的概率是_____。
(3)若Ⅲ-3和一个基因型与Ⅲ-5相同的女性结婚,则他们生一个患病儿子的概率是_____。
(4)若Ⅱ-1携带该遗传病的致病基因,请继续以下分析:
①Ⅲ-2的基因型为_____。
②研究表明,正常人群中该致病基因携带者的概率为1%。如果Ⅲ-2和一个正常男性结婚,则生育一个正常男孩的概率为_____。
22. 摩尔根及其团队在研究果蝇眼色时,发现F1的雌雄红眼杂交,后代白眼占1/4,且都是雄果蝇(如图)。
针对这个现象,有以下三种假设。
假设1:控制白眼的基因(w)只位于Y染色体上。
假设2:控制白眼的基因(w)位于X和Y染色体上。
假设3:控制白眼的基因(w)只位于X染色体上。
请分析回答下列问题:
(1)假设1不成立的理由是_______________________________________。
(2)若假设2成立,F1杂交得到的子代表现型及比例为_______________;则群体中与眼色有关的基因型有______种。
(3)摩尔根还做了一个回交实验(让亲代白眼雄果蝇和F1红眼雌果蝇交配),该实验的结果不能否定假设2或假设3,原因是__________________________________。
(4)若要证明假设3正确,可以采取杂交方案为________________,后代应出现的结果是_________________________________________________________________________________。
(5)研究小组已经证明,控制眼色的基因只位于X上;另外有一对控制体色的基因位于常染色体上;则群体中与果蝇眼色和体色有关的基因型共有________种。品系
①
②
③
④
隐性性状
均为显性
残翅
黑身
紫红眼
相应染色体
Ⅱ、Ⅲ
Ⅱ
Ⅱ
Ⅲ
配子
YR
Yr
yR
yr
YR
①
②
YyRr
Yr
③
yR
yr
④
相关试卷
这是一份湖北省部分普通高中联盟2023-2024学年高一下学期期中联考生物试卷(Word版附解析),文件包含湖北省部分普通高中联盟2023-2024学年高一下学期期中联考生物试卷Word版含解析docx、湖北省部分普通高中联盟2023-2024学年高一下学期期中联考生物试卷Word版无答案docx等2份试卷配套教学资源,其中试卷共27页, 欢迎下载使用。
这是一份湖北省部分普通高中联盟2023-2024学年高一上学期期中联考生物试题(Word版附解析),共18页。试卷主要包含了选择题的作答,非选择题的作答等内容,欢迎下载使用。
这是一份2024湖北省部分普通高中联盟高一上学期期中联考生物试卷PDF版含答案,文件包含湖北省部分普通高中联盟2023-2024学年高一上学期期中联考生物试卷pdf、湖北省部分普通高中联盟2023-2024学年高一上学期期中联考生物答案docx等2份试卷配套教学资源,其中试卷共11页, 欢迎下载使用。
