


2024年中考押题预测卷02(北京卷)-数学(全解全析)
展开
这是一份2024年中考押题预测卷02(北京卷)-数学(全解全析),共22页。
数 学
(考试时间:120分钟 试卷满分:100分)
注意事项:
1.答卷前,考生务必将自己的姓名、准考证号填写在答题卡上。
2.回答第Ⅰ卷时,选出每小题答案后,用2B铅笔把答题卡上对应题目的答案标号涂黑。如需改动,用橡皮擦干净后,再选涂其他答案标号。写在本试卷上无效。
3.回答第Ⅱ卷时,将答案写在答题卡上。写在本试卷上无效。
4.考试结束后,将本试卷和答题卡一并交回。
第Ⅰ卷
选择题(共16分,每题2分)第1-8题均有四个选项,符合题意的选项只有一个.
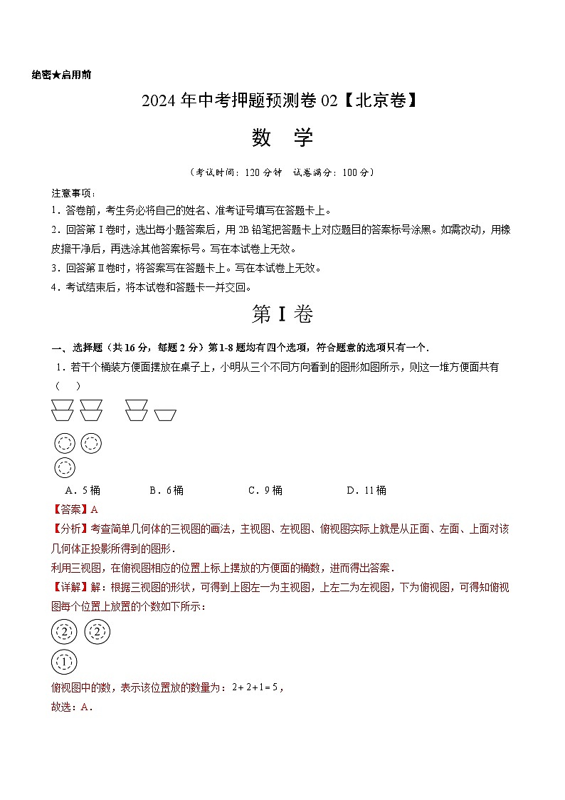
1.若干个桶装方便面摆放在桌子上,小明从三个不同方向看到的图形如图所示,则这一堆方便面共有( )
A.5桶B.6桶C.9桶D.11桶
【答案】A
【分析】考查简单几何体的三视图的画法,主视图、左视图、俯视图实际上就是从正面、左面、上面对该几何体正投影所得到的图形.
利用三视图,在俯视图相应的位置上标上摆放的方便面的桶数,进而得出答案.
【详解】解:根据三视图的形状,可得到上图左一为主视图,上左二为左视图,下为俯视图,可得知俯视图每个位置上放置的个数如下所示:
俯视图中的数,表示该位置放的数量为:,
故选:A.
2.数据99500用科学记数法表示为( )
A.0.995×105B.9.95×105C.9.95×104D.9.5×104
【答案】C
【分析】按照科学记数法的定义:“把一个数表示为的形式,其中,n为整数的记数方法叫做科学记数法”进行解答即可.
【详解】.
故选C.
3.图是同一副扑克中的4张扑克牌的正面,将它们正面朝下洗匀后放在桌上,小明从中抽出一张,则抽到偶数的概率是( )
A.B.C.D.
【答案】C
【详解】分析:让偶数的个数除以数的总个数即为所求的概率.
解答:解:同一副扑克中的4张扑克牌的正面,将它们正面朝下洗匀后放在桌上,小明从中抽出一张,可能会出现3,6,10,Q即12四个数字.每个数字出现的机会相同,即有4个可能结果,而这4个数中有6,10,12三个偶数,则有3种可能,所以抽到偶数的概率是.
故选C.
4.如图,直线AB与直线CD相交于点O,OE⊥AB,垂足为O,∠EOD=25°,则∠AOC的度数( )
A.35°B.45°C.55°D.65°
【答案】D
【分析】由已知条件和观察图形可知∠EOD与∠DOB互余,∠DOB与∠AOC是对顶角,利用这些关系可解此题.
【详解】解:∵OE⊥AB,
∴∠EOB=90°,
∵∠EOD=25°,
∴∠BOD=90°-∠EOD=65°,
∴∠AOC=∠BOD=65°.
故选:D.
5.下列正多边中,不能铺满地面的是( )
A.正方形B.正五边形C.等边三角形D.正六边形
【答案】B
【分析】分别求出各个正多边形的每个内角的度数,结合镶嵌的条件即可作出判断.
【详解】A、正方形的每个内角是90°,4个能密铺,不符合题意;
B、正五边形每个内角是180°-360°÷5=108°,不能整除360°,不能密铺,符合题意;
C、等边三角形每个内角是60°,能整除360°,6个能密铺,不符合题意;
D、正六边形每个内角是180°-360°÷6=120°,能整除360°,3个能密铺,不符合题意.
故选:B.
6.已知一元二次方程,使方程无实数解的a的值可以是( )
A.B.C.1D.0
【答案】B
【分析】当方程无实数根时,由判别式小于0可求得a的取值范围,即可求解.
【详解】∵一元二次方程无实数解,
∴,
∴,
∴a的值可以是,
故选:B.
7.周日,小涛从家沿着一条笔直的公路步行去报亭看报,看了一段时间后,他按原路返回家中,小涛离家的距离y(单位:m)与他所用的时间t(单位:min)之间的函数关系如图所示,下列说法中正确的是( )
A.小涛家离报亭的距离是900m
B.小涛从家去报亭的平均速度是60m/min
C.小涛从报亭返回家中的平均速度是80m/min
D.小涛在报亭看报用了15min
【答案】D
【详解】解:A、由纵坐标看出小涛家离报亭的距离是1200m,故A不符合题意;
B、由纵坐标看出小涛家离报亭的距离是1200m,由横坐标看出小涛去报亭用了15分钟,小涛从家去报亭的平均速度是80m/min,故B不符合题意;
C、返回时的解析式为y=﹣60x+3000,当y=1200时,x=30,由横坐标看出返回时的时间是50﹣30=20min,返回时的速度是1200÷20=60m/min,故C不符合题意;
D、由横坐标看出小涛在报亭看报用了30﹣15=15min,故D符合题意;
故选D.
8.如图,在四边形ABCD中,∠ABC=∠ADC=90°,对角线BD平分∠ABC,过点D作DE⊥BC,垂足为E,若BD=,BC=6,则AB=( )
A.B.2C.D.3
【答案】B
【分析】过点D作DH⊥AB,交BA的延长线于H,可证四边形BEDH是正方形,可得BD=BE,DE=HD,∠HDE=∠ADC=90°,由“ASA”可证△ADH≌△CDE,可得AH=CE=2,即可求解.
【详解】解:如图,过点D作DH⊥AB,交BA的延长线于H,
∵∠ABC=∠ADC=90°,DH⊥AB,DE⊥BC,
∴四边形BEDH是矩形,
∵BD平分∠ABC,
∴∠DBE=45°,
∴∠DBE=∠BDE=45°,
∴BE=DE,
∴四边形BEDH是正方形,
∴BD=BE,DE=HD,∠HDE=∠ADC=90°,
∴HD=DE=HB=BE=4,∠HDA=∠CDE,
又∵∠H=∠DEC=90°,
∴△ADH≌△CDE(ASA),
∴CE=AH=BC-BE=6-4=2,
∴AB=BH-AH=4-2=2,
故选:B.
第Ⅱ卷
二、填空题(本大题共8小题,每小题2分,共16分)
9.若在实数范围内有意义,则x的取值范围是 .
【答案】且
【分析】根据二次根式和分式有意义的条件求解即可.
【详解】解:由题意得:且,
解得:且,
故答案为且.
10.把3m3﹣6m2n+3mn2分解因式的结果是 .
【答案】3m(m﹣n)2.
【分析】首先提取公因式3m,再利用公式法分解因式即可.
【详解】3m3﹣6m2n+3mn2
=3m(m2﹣2mn+n2)
=3m(m﹣n)2.
故答案为3m(m﹣n)2.
11.分式方程的解是 .
【答案】x=-1
【分析】分式方程去分母转化为整式方程,求出整式方程的解得到x的值,经检验即可得到分式方程的解;
【详解】解:去分母得:x+ x-1=-3,
移项合并得:2x=-2,
解得:x=-1,
检验:把x=-1代入x-1=-2≠0,
则x=-1是分式方程的解.
12.点在反比例函数的图象上,则a的值为 .
【答案】
【分析】直接把点代入反比例函数,求出的值即可.
【详解】解:点在反比例函数图象上,
.
故答案为:.
13.如图,在边长为的网格中,,,,四点均在格点上,且与相交于点,则线段的长是 .
【答案】/
【分析】取格点,连接、,可得,即可求解.
【详解】解:如图,取格点,连接、,
由勾股定理得,
,
,
,
,
线段的长是,
故答案为:.
14.在半径为1的⊙O中,弦AB的长为1,则弦AB所对的圆周角的度数 .
【答案】
【分析】连接、,结合题意,根据等边三角形性质,得;再根据圆周角和圆心角的性质分析,即可得到答案.
【详解】如图,连接、
∵半径为1的⊙O中,弦AB的长为1
∴
∴△ABO是等边三角形
∴
∴弦AB所对的圆周角的度数为或者是180°-30°=150°,
故答案为:30°或150°.
15.“同角的余角相等”是一个 命题;“两个锐角之和是钝角”是一个 命题(填“真”或“假”)
【答案】 真 假
【分析】根据余角的性质即可判断第一个命题的真假;举出反例即可判断第二个命题的真假.
【详解】解:“同角的余角相等”是余角的性质,是真命题;
两个锐角之和不一定是钝角;如两个30°的锐角之和是60°,但60°的角是锐角,不是钝角,故是假命题.
故答案为:真,假.
16.在一个不透明的袋子里装有5个红球和若干个白球,它们除颜色外其余完全相同,通过多次摸球试验后发现,摸到红球的频率稳定在附近,则估计袋中的白球大约有 个.
【答案】20
【分析】设白球个数为x个,由摸到红球的频率稳定在0.2附近得出口袋中得到红色球的概率,然后根据概率公式列方程求解即可.
【详解】结:设白球个数为x个,
∵摸到红色球的频率稳定在0.2左右,
∴口袋中得到红色球的概率为0.2,
∴,解得:,
经检验是原方程的根,
故白球的个数为20个.
故答案为20.
三、解答题(共68分,第17-20题,每题5分,第21题6分,第22题5分,第23-24题,每题6分,第25题5分,第26题6分,第27-28题,每题7分)解答应写出文字说明、演算步骤或证明过程.
17.计算或解方程:
(1);
(2).
【答案】(1)4
(2),
【分析】(1)先根据完全平方公式,负整数指数幂,零指数幂化简,再合并,即可求解;
(2)利用因式分解法解答,即可求解.
【详解】(1)解:原式
(2)解:原方程可化为,
∴,
∴,
解得:,.
18.解不等式组,并在数轴上表示解集,再求出它的整数解
【答案】原不等式组的解集为,见解析,原不等式组的整数解为,,,,,
【分析】分别求出不等式组中两不等式的解集,找出解集的公共部分确定出解集,找出整数解即可.
【详解】解:,
解不等式①,可得,
解不等式②,可得,
∴原不等式组的解集为,
将不等式组的解集在数轴上表示为:
∴原不等式组的整数解为,,,,,.
19.(1);
(2)已知x=+1,求的值.
【答案】(1)5﹣2;(2)﹣
【分析】(1)先算乘方,再算乘除,后算加减,即可解答;
(2)利用异分母分式加减法法则,进行计算,然后把x的值代入化简后的式子,进行计算即可解答.
【详解】解:(1)
;
(2)
,
当x=+1时,原式=.
20.如图,两条公路与相交于点,在的内部有两个小区与,现要在的内部修建一个市场,使市场到两条公路的距离相等,且到两个小区的距离相等.
(1)市场应修建在什么位置?(请用文字加以说明)
(2)在图中标出点的位置(要求:用尺规作图,不写作法,保留作图痕迹,并写出结论).
【答案】(1)的角平分线和线段的垂直平分线的交点处
(2)见解析
【分析】本题考查了作图的应用与设计作图,正确掌握角平分线的性质以及线段垂直平分线的性质是解题的关键,直接利用角平分线的作法以及线段垂直平分线的作法即可得出答案.
【详解】(1)解:点应修建在的角平分线和线段的垂直平分线的交点处;
(2)解:如图所示,点即为所求.
21.如图1,在正方形中,点为上一点,连接,把沿折叠得到,延长交于点,连接.
(1)____________;
(2)如图2,若正方形边长为6,点为的中点,连接,
①求线段的长;
②求的面积;
(3)当时,若令,则________(用含的式子表示).
【答案】(1);(2)①线段的长为2;②;(3)a .
【分析】(1)根据正方形的性质可得DC=DA.∠A=∠B=∠C=∠ADC=90°,根据翻折前后两个图形能够完全重合可得∠DFE=∠C,DC=DF,∠1=∠2,再求出∠DFG=∠A,DA=DF,然后利用“HL”证明Rt△DGA和Rt△DGF全等,根据全等三角形对应角相等可得∠3=∠4,然后求出∠2+∠3=45°,从而得解;
(2)①根据折叠的性质和线段中点的定义可得CE=EF=BE=3,DC=DF=AB=BC=6,利用“HL”证明Rt△DGA和Rt△DGF全等,可得AG=GF,设AG=x,表示出GF、BG,再利用勾股定理列出方程求解即可;
②根据勾股定理求出EG=5,求出 ,再根据△GBE和△BEF等高求解即可;
(3)根据等腰三角形三线合一的性质可得F是EG的中点,再利用“HL”证明Rt△ADG和Rt△CDE全等,根据全等三角形对应边相等可得AG=CE=a,可得AG=CE=EF=GF=a,再求出BG=BE,然后根据勾股定理列出方程即可求解.
【详解】解:(1)如图1,
∵四边形ABCD是正方形,
∴DC=DA.∠A=∠B=∠C=∠ADC=90°,
∵△DEC沿DE折叠得到△DEF,
∴∠DFE=∠C,DC=DF,∠1=∠2,
∴∠DFG=∠A=90°,DA=DF,
在Rt△DGA和Rt△DGF中, ,
∴Rt△DGA≌Rt△DGF(HL),
∴∠3=∠4,
∴∠EDG=∠3+∠2=∠ADF+∠FDC,
=(∠ADF+∠FDC),
=×90°,
=45°;
(2)①解:∵将沿折叠得到,为的中点,
∴,,∵四边形是正方形,
∴,∴.
在和中,
,
∴(HL),∴,
∵为中点,∴.
设,则,,∴,
在中,根据勾股定理得:
,即,
解得,即线段的长为2;
②在中,,,根据勾股定理得:.
∵BE•BG.
∵△BEF和△BEG等高,
∴;
(3)∵DE=DG,∠DFE=∠C=90°,
∴点F是EG的中点,即GF=EF,
在Rt△ADG和Rt△CDE中, ,
∴Rt△ADG≌Rt△CDE(HL),
∴AG=CE,
∴AB-AG=BC-CE,AG=CE=EF=GF=a,
即BG=BE,
∴△BEG是等腰直角三角形,
∴ 即
解得BE=a .
故答案为(1);(2)①线段的长为2;②;(3)a .
22.《九章算术》中记载,浮箭漏(如图①)出现于汉武帝时期,它由供水壶和箭壶组成,箭壶内装有箭尺,水匀速地从供水壶流到箭壶,箭壶中的水位逐渐上升,箭尺匀速上浮,可通过读取箭尺读数计算时间.某学校科技研究小组仿制了一套浮箭漏,并从函数角度进行了如下实验探究.研究小组每记录一次箭尺读数(箭尺最大读数为),得到如表:
(1)如图②,建立平面直角坐标系,横轴表示供水时间,纵轴表示箭尺读数,描出以表格中数据为坐标的各点,并连线;
(2)观察描出各点的分布规律,可以知道它是我们学过的___________函数(填“正比例”或“一次”),通过计算我们发现该函数解析式为,请结合表格数据,求出的值;
(3)应用上述得到的规律计算:
①供水时间达到时,箭尺的读数为多少?
②如果本次实验记录的开始时间是上午8:00,那么当箭尺读数为时是几点钟?
【答案】(1)见解析
(2)一次;
(3)①;②
【分析】(1)由表格描点,连线即可;
(2)根据函数图象可得是一次函数,用待定系数法可求出函数关系式;
(3)①将代入函数解析式求出y即可;②求出时x的值,然后计算即可.
【详解】(1)解:描出以表格中数据为坐标的各点,并连线,如图:
(2)解:观察图象可知,它是我们学过的一次函数,
∵所对应的函数解析式是,
∴将,代入得:;
(3)解:由(2)知函数解析式是,
①当时,,
∴供水时间达到时,箭尺的读数为;
②当时,即,
解得:,
即经过,箭尺读数为,
∵本次实验记录的开始时间是上午,
∴当箭尺读数为时是.
23.港珠澳大桥是世界上最长的跨海大桥,是被誉为“现代世界七大奇迹”超级工程,它是我国从桥梁大国走向桥梁强国的里程碑之作.港珠澳大桥开通前从香港到珠海的车程为180千米,开通后的车程缩短了130千米,行驶时间仅为原来行驶时间的,已知港珠澳大桥开通后从香港到珠海的平均时速比开通前的平均时速多40千米.
(1)港珠澳大桥开通后,
①从香港到珠海的车程为______千米;
②开通后的行驶时间=开通前的行驶时间×______;
(2)求港珠澳大桥开通后从香港到珠海的平均速度是多少?
【答案】(1)①50;②
(2)港珠澳大桥开通后从香港到珠海的平均速度是100千米时
【分析】本题考查了分式方程的应用,找准等量关系,正确列出分式方程是解题的关键.
(1)①利用港珠澳大桥开通后从香港到珠海的车程=港珠澳大桥开通前从香港到珠海的车程-130,即可求出港珠澳大桥开通后从香港到珠海的车程;
②利用港珠澳大桥开通后的行驶时间=开通前的行驶时间,可得出结论;
(2)设港珠澳大桥开通后从香港到珠海的平均速度是x千米/小时,则港珠澳大桥开通前从香港到珠海的平均速度是千米/小时,利用时间=路程÷速度,结合港珠澳大桥开通后的行驶时间=开通前的行驶时间,可列出关于x的分式方程,解之经检验后即可得出结论.
【详解】(1)解:根据题意得:港珠澳大桥开通后,
①从香港到珠海的车程为(千米),
②开通后的行驶时间=开通前的行驶时间.
故答案为:①50;②;
(2)解:设港珠澳大桥开通后从香港到珠海的平均速度是x千米/小时,则港珠澳大桥开通前从香港到珠海的平均速度是千米/小时,
根据题意得:,
解得:,
经检验,是所列方程的解,且符合题意.
答:港珠澳大桥开通后从香港到珠海的平均速度是100千米/小时.
24.如图,在中,,,点在线段上运动(不与、重合),连接,作,交线段于点.
(1)若,则________,________;
(2)若,求证:;
(3)在点的运动过程中,的形状可以是等腰三角形吗?若可以,请直接写出的度数;若不可以,请说明理由.
【答案】(1)25°,115°;(2)见解析;(3)可以,110°或80°
【分析】(1)利用邻补角的性质和三角形内角和定理解题;
(2)当DC=2时,利用∠DEC+∠EDC=140°,∠ADB+∠EDC=140°,求出∠ADB=∠DEC,再利用AB=DC=2,即可得出△ABD≌△DCE.
(3)分DA=DE、AE=AD、EA=ED三种情况,根据等腰三角形的性质、三角形内角和定理计算.
【详解】解:(1)∵∠B=40°,∠BDA=115°,
∴∠BAD=180°-∠B-∠BDA=180°-115°-40°=25°,
∵AB=AC,
∴∠C=∠B=40°,
∵∠EDC=180°-∠ADB-∠ADE=25°,
∴∠DEC=180°-∠EDC-∠C=115°,
故答案为:25°;115°;
(2),
,
又,
,
,
在和中,
,
;
(3)当∠BDA的度数为110°或80°时,△ADE的形状是等腰三角形,
当DA=DE时,∠DAE=∠DEA=70°,
∴∠BDA=∠DAE+∠C=70°+40°=110°;
当AD=AE时,∠AED=∠ADE=40°,
∴∠DAE=100°,
此时,点D与点B重合,不合题意;
当EA=ED时,∠EAD=∠ADE=40°,
∴∠AED=100°,
∴EDC=∠AED-∠C=60°,
∴∠BDA=180°-40°-60°=80°
综上所述,当∠BDA的度数为110°或80°时,△ADE的形状是等腰三角形.
25.小明结合自己的学习经验,对新函数y=的解析式、图象、性质及应用进行探究:已知当x=0时,y=2;当x=1时,y=1.
(1)函数解析式探究:根据给定的条件,可以确定由该函数的解析式为: .
(2)函数图象探究:
①根据解析式,补全如表,则m= ,n= .
②根据表中数据,在如图所示的平面直角坐标系中描点,并画出函数图象.
(3)函数性质探究:请你结合函数的解析式及所画图象,写出该函数的一条性质: .
(4)综合应用:已知函数y=|x﹣|的图象如图所示,结合你所画的函数图象,直接写出不等式|x﹣|≤.
【答案】(1) y=;(2)m=1,n=3;(3) 函数存在最大值,当x=0是,y取得最大值2.(4)-1≤x≤2
【分析】(1)待定系数法求解函数解析式
(2)分别将m,n代入函数解析式,求出对应的横纵坐标即可求解
(3)观察图像即可,答案不唯一
(4)观察图像选择曲线在上方的区域即可.
【详解】解(1)将(0,2),(1,1)代入解析式得
解得:
∴函数的解析式为y=
(2) ①令x=-1,
则y=1,
∴m=1
令y=,则x=±3,
∵2<n<4,
∴n=3
②
(3)函数存在最大值,当x=0是,y取得最大值2.
(4)直接观察图象可知,
当|x﹣|≤时,-1≤x≤2
26.在平面直角坐标系中,已知二次函数(m是常数).
(1)求证:不论m取何值,该二次函数的图象与x轴总有两个交点;
(2)若点在该二次函数的图象上,求该二次函数的解析式;
(3)在(2)的条件下,若抛物线与直线(t是常数)在第四象限内有两个交点,请直接写出t的取值范围.
【答案】(1)证明见解析
(2)或
(3)或
【分析】(1)根据即可求证;
(2)将点代入二次函数解析式,求得的值,再将的值代入二次函数解析式即可求解;
(3)根据在(2)的条件下,若抛物线与直线(t是常数)在第四象限内有两个交点,可得,分抛物线为和两种情况进行讨论;当抛物线为时,令求得抛物线与轴正半轴的交点,代入直线解析式求得的值,再联列解析式,利用即可求出的范围;当抛物线为时,将抛物线与轴负半轴的交点代入直线解析式求得的值,再联列解析式,利用即可求出的范围.
【详解】(1)解:,
∴.
∴不论m取何值,该二次函数的图象与x轴总有两个交点;
(2)解:把代入,得,
解得.
当时,,
当时,;
综上所述,该二次函数的解析式为或.
(3)解:∵在(2)的条件下,若抛物线与直线(t是常数)在第四象限内有两个交点
∴
当抛物线为时,令,
解得:
∴抛物线与轴正半轴的交点为:
将代入直线,
可得
∵抛物线与直线有两个交点
∴联列解析式可得:=,即,
令,即,解得
∴t的取值范围为
当抛物线为时,抛物线与轴负半轴的交点为(0,-2)
当直线经过(0,-2)时,解得:
∵抛物线与直线有两个交点
∴联列解析式可得:=,即,
令,即,
解得
∴t的取值范围为
综上所述:t的取值范围为或.
27.如图,是正三角形,是等腰三角形,,,以D为顶点作一个角,角的两边分别交边于M、N两点,连接.
(1)探究之间的关系,并说明理由.
(2)若的边长为2,求的周长.
【答案】(1);理由见解析
(2)4
【分析】(1)如图:延长至E,使得并连接,构造全等三角形,找到,再进一步证明,进而得到;
(2)利用(1)中结论,将的周长转化为的和解答即可.
【详解】(1)解:.理由如下:
如图:延长至E,使得并连接,
∵是正三角形,是等腰三角形,
∴,
又∵,且,
∴,
∴,
∴,
在与中,,
∴,
∴,
又∵,
∴,
∴,即,
∵,
在与中,
,
∴,
∴,
又∵,
∴.
(2)解:∵为等边三角形,
∴,
利用(1)中的结论得出:,
的周长,
,
,
,
,
.
28.观察下列方程:
①;②;③;
④;⑤;…
上面每一个方程的二次项系数都是2,各个方程的解都不同,但每个方程的值均为1.
(1)请你写出两个方程,使每个方程的二次项系数都是2,且每个方程的的值也都是1,但每个方程的解与已知的5个方程的解都不相同.
(2)对于一般形式的一元二次方程(a≠0,≥0),能否作出一个新方程,使与相等?若能,请写出所作的新的方程(,需用a,b,c表示),并说明理由;若不能,也请说明理由.
【答案】(1)答案不唯一,如;(2)能,见解析.
【分析】(1)先根据已知条件每个方程的二次项系数都是2,且每个方程的的值也都是1,但每个方程的解与已知的5个方程的解都不相同这个条件,再根据根的判别式即可求出答案.
(2)根据(1)可得出一个新方程,使与相等.
【详解】(1)答案不唯一,如
;
(2)能,所作的新方程为
.
通过观察可以发现.供水时间
0
2
4
6
8
箭尺读数
6
18
30
42
54
x
……
﹣4
﹣3
﹣2
﹣1
﹣
0
1
2
n
4
……
y
……
m
2
1
……
相关试卷
这是一份2024年中考押题预测卷02(陕西卷)数学(全解全析),共25页。试卷主要包含了选择题,填空题,解答题等内容,欢迎下载使用。
这是一份2023年中考押题预测卷02(北京卷)-数学(全解全析),共28页。
这是一份2023年中考押题预测卷02(重庆卷)-数学(全解全析),共22页。