2024 年广西南宁市中考生物模似试卷(解析版)
展开考生请注意:
1.答题前请将考场、试室号、座位号、考生号、姓名写在试卷密封线内,不得在试卷上作任何标记。
2.第一部分选择题每小题选出答案后, 需将答案写在试卷指定的括号内, 第二部分非选择题答案写在试卷题目指定的
位置上。
3.考生必须保证答题卡的整洁。考试结束后,请将本试卷和答题卡一并交回。
1、如图为人体内某结构中的血流情况模式图, A,C 代表血管,箭头代表血流方向,下列叙述错误的是( )
A .若 B 为小肠,与 A 相比, C 中的氧气含量减少
B .若 A、C 都流动脉血,则 B 代表的可能是肾小球
C .若 A 为上腔静脉, C 为肺动脉,则 B 中有防止血液倒流的瓣膜
D .若 A 为动脉血, C 为静脉血,则 B 为肺泡周围的毛细血管
2、下图所示为动、 植物细胞结构示意图, 据图分析,下列说法不正确的是( )
A . ①④⑥是植物细胞特有的结构
B . ②对物质进入细胞有选择作用
C . ③在细胞分裂过程中最后进行分裂
D .细胞的许多生命活动都是在⑤中完成的
3、 “橘生淮南则为橘,生于淮北则为枳”,体现哪类非生物因素对生物生活的影响( )
A .地形 B .温度
C .土壤 D .空气
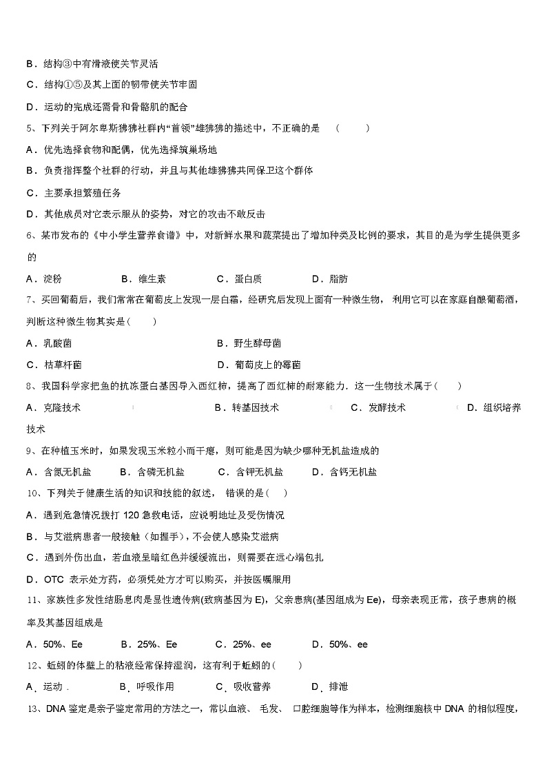
4、如图是关节结构模式图,下列说法不正确的是( )
A .关节是活动的骨连结,在运动中起支点的作用
B .结构③中有滑液使关节灵活
C .结构①⑤及其上面的韧带使关节牢固
D .运动的完成还需骨和骨骼肌的配合
5、下列关于阿尔卑斯狒狒社群内“首领”雄狒狒的描述中,不正确的是 ( )
A .优先选择食物和配偶,优先选择筑巢场地
B .负责指挥整个社群的行动,并且与其他雄狒狒共同保卫这个群体
C .主要承担繁殖任务
D .其他成员对它表示服从的姿势,对它的攻击不敢反击
6、某市发布的《中小学生营养食谱》中,对新鲜水果和蔬菜提出了增加种类及比例的要求,其目的是为学生提供更多
的
A .淀粉 B .维生素 C .蛋白质 D .脂肪
7、买回葡萄后,我们常常在葡萄皮上发现一层白霜,经研究后发现上面有一种微生物, 利用它可以在家庭自酿葡萄酒,
判断这种微生物其实是( )
A .乳酸菌 B .野生酵母菌
C .枯草杆菌 D .葡萄皮上的霉菌
8、我国科学家把鱼的抗冻蛋白基因导入西红柿,提高了西红柿的耐寒能力.这一生物技术属于( )
A .克隆技术 B .转基因技术 C .发酵技术 D.组织培养
技术
9、在种植玉米时,如果发现玉米粒小而干瘪,则可能是因为缺少哪种无机盐造成的
A .含氮无机盐 B .含磷无机盐 C .含钾无机盐 D .含钙无机盐
10、下列关于健康生活的知识和技能的叙述, 错误的是( )
A .遇到危急情况拨打 120 急救电话,应说明地址及受伤情况
B .与艾滋病患者一般接触(如握手),不会使人感染艾滋病
C .遇到外伤出血,若血液呈暗红色并缓缓流出,则需要在远心端包扎
D .OTC 表示处方药,必须凭处方才可以购买,并按医嘱服用
11、家族性多发性结肠息肉是显性遗传病(致病基因为 E),父亲患病(基因组成为 Ee),母亲表现正常,孩子患病的概
率及其基因组成是
A .50%、Ee B .25%、Ee C .25%、ee D .50%、ee
12、蚯蚓的体壁上的粘液经常保持湿润,这有利于蚯蚓的( )
A .运动 口 B .呼吸作用 C .吸收营养 D .排泄
13、DNA 鉴定是亲子鉴定常用的方法之一,常以血液、 毛发、 口腔细胞等作为样本,检测细胞核中 DNA 的相似程度,
确定亲子关系。若以血液为样本,应选用其中的( )
A .血红蛋白 B .成熟红细胞 C . 白细胞 D .血小板
14、某人到药店购买某种药品,营业员却因其手续不全拒售.你认为其欲购药品属于( )
A .处方药 B .非处方药 C .外用药 D.内服
药
15、神农架生长着一种名为“神农香菊”的野菊花,能发出迷人的芳香。有人尝试把它移栽到别的地方,却发现它的香
气消失了,这一现象说明了( )
A .环境不能影响生物 B .生物能改变环境
C .环境能影响生物 D .生物能适应环境
16、下图为某生态系统的食物网示意图,据图回答正确选项是
A .草、食草昆虫都属于生产者
B .该图可以代表一个生态系统
C .能量是沿着食物链(网) 逐级传递的
D .图中有 5 条食物链,其中最长的食物链是:草→食草昆虫→蛙→蛇→猫头鹰
17、`用针炙疗法对 100 名感冒患者进行治疗,有 42 名患者鼻塞、流涕症状明显缓解。该实验能否证明针炙对感冒有
治疗效果, 下列有关判断正确的是
A .能,样本数量足够多 B .能, 实验观察指标具体明确.
C .不能, 未设置对照组 D .不能, 症状缓解者数量太少
18、绿色植物对生物圈的存在和发展起着决定性作用。下列关于绿色植物生活的叙述,错误的是
A .生物圈中的绿色植物通过蒸腾作用参与了水循环
B .绿色植物的光合作用维持了生物圈中的碳氧平衡
C .植物呼吸作用释放的能量大部分用于自身生命活动
D .植物的光合作用、 呼吸作用和蒸腾作用都只在白天进行
19、有一种兰花蜂,在繁殖季节,雄蜂专门采集兰花的香味物质。然后,许多雄蜂聚集在一起,同时将香气释放出来,
吸引雌蜂前来交尾。对此现象的分析错误的是( )。
A .兰花与兰花蜂之间为捕食关系
B .兰花的香味物质不是兰花蜂分泌的性外激素
C .兰花蜂的这种行为是长期自然选择的结果
D .由于环境因素的影响,兰花的香味物质减少,会导致兰花蜂的数量减少
20、二氧化碳等温室气体长期过量排放引起的环境问题主要是
A .酸雨 B .重金属污染 C .赤潮 D .冰川消融
21、甜橙是深受人们喜爱的水果之一。如图是甜橙的生活周期(生活史)示意图,分析回答下列问题:植株 C 吸收的
水通过 运输至 E 中,所吸收的水分主要用于 作用。
甜橙开花后, 成熟的花粉从[⑤]中散落出来, 要结出果实必须经过传粉和_____。 E 由 D 图中的[④] 发育而来。从 E 的结构可判断:甜橙属于 (填“裸子植物”或“被子植物”)。甜橙果实中
含大量的糖分, 这些糖分主要是通过叶的 作用制造。常采用低温方式运输和贮藏甜橙, 目的是抑制甜橙的
作用。
22、(阅读以下资料,回答问题:
1982 年,英国的《自然》杂志发表了一篇文章:美国的两个实验小组共同研制出转基因超级鼠,转基因鼠比与它同胎
出生的对照小鼠的生长速度快 2~3 倍,体积大 1 倍。
(1)获得超级鼠采用的现代生物技术叫 技术。
(2)这项研究中,被研究的性状是鼠个体的大小,控制这个性状的是 基因,说明生物体的性状是由
控制的。
(3)如果甲、乙鼠的体色均为白色,且白色由显性基因(A)控制,灰色由隐性基因(a )控制,而甲、乙鼠交配后 生出了灰色小鼠,则甲鼠的基因组成是 ;如果它们再生一只小鼠,出现灰色的可能性为 。
(4)鼠体色的白色或灰色,在遗传学上称为一对 性状。
参考答案
1、D
【解析】
(1)小肠是消化和吸收的主要场所;(2)入球小动脉、肾小球、出球小动脉里流的都是动脉血;(3)心脏中有防止血 液倒流的瓣膜,同侧的心室和心房之间有房室瓣,心室与动脉之间有动脉瓣; (4)体循环的循环途径为:左心室→主 动脉→各级动脉→组织处毛细血管→各级静脉→上、下腔静脉→右心房。肺循环的循环途径为:右心室→肺动脉→肺
部毛细血管→肺静脉→左心房。
【详解】
若 B 表示小肠,经过小肠后的血液含氧量减少,养料增多,A 正确;若 C 都流动脉血,则 B 代表的可能是肾小球, B 正确;心脏中有防止血液倒流的瓣膜,同侧的心室和心房之间有房室瓣, 保证血液从心房流向心室;心室与动脉之间 有动脉瓣, 保证血液从心室流向动脉。所以,心脏中的血液流动的方向是: 心房→心室→动脉。所以若 A 为上腔静脉, C 为肺动脉,则 B 为心脏,心脏中有防止血液倒流的瓣膜, C 正确;若 A 为动脉血, C 为静脉血,则 B 为组织细胞内
的毛细血管, D 错误。
【点睛】
解题的关键是掌握血液循环路线。
2、C
【解析】
(1)动物细胞的基本结构有:细胞膜、细胞质、细胞核。植物细胞的基本结构包括:细胞壁、细胞膜、细胞质、细胞
核、液泡、叶绿体等结构。
(2)观图可知:①是细胞壁、②是细胞膜、 ③是细胞核、④是液泡、⑤是细胞质、⑥是叶绿体。
【详解】
A. 由分析可知:植物细胞和动物细胞相比,植物细胞特有的结构是①细胞壁、④液泡、⑥叶绿体, A 正确。
B.②细胞膜具有保护和控制物质进出细胞的作用,能够对进入细胞的物质进行选择,有害物质不能轻易进入,有用物
质不能随意渗出, B 正确。
C.细胞分裂过程中,先是③细胞核一分为二,然后是⑤细胞质一分为二,最后是形成新的细胞壁和细胞膜, C 错误。 D.细胞质是细胞与外界进行物质交换的部位,内含叶绿体、线粒体等多种细胞器,因此细胞的许多生命活动都是在⑤
细胞质中完成的, D 正确。
故选: C。
【点睛】
掌握动植物细胞的结构和功能是解题的关键。
3、B
【解析】非生物因素包括:阳光、温度、水、空气、土壤等。温度影响生物的分布、生长和发育。橘喜欢生长在温度
较高的南方如淮南,若在温度较低的北方种植橘的品质不好,主要是因为北方温度较低。
4、C
【解析】
关节是骨连结的主要形式,一般由关节面、关节囊和关节腔三个部分组成。
【详解】
关节是活动的骨连结,在运动中起支点的作用, A 正确;关节腔内有关节囊内壁分泌的滑液,可减少骨与骨之间的摩 擦,使关节活动灵活, B 正确;韧带位于关节囊外层,对关节起加固作用,⑤关节软骨使关节灵活, C 错误;动物的 运动是由运动系统来完成的, 运动系统是由骨、骨连接和骨骼肌组成的, 骨在运动中起杠杆的作用,能活动的骨连接
叫做关节,关节在运动中起支点的作用, 骨骼肌的收缩牵动骨绕关节活动而产生运动, D 正确。
【点睛】
回答此题的关键是明确关节的结构和功能。
5、B
【解析】
社会行为是指营群体生活的动物, 不同成员之间分工合作、共同维持群体生活, 它们所具有的一系列的动物社群行为,
有些动物的群体中还存在着等级。
【详解】
社会行为的特征之一是有森严的等级制度, 如狒狒具有社会行为,在各个组成成员之间,根据个体大小、力量强弱、 健康状况和凶猛程度, 排成等级次序,其中只有一个雄性个体最占优势,其为社群中的首领,优先享有食物和配偶, 优先选择筑巢场地,其他成员对它表示顺从,负责指挥整个社群的行动, 并且和其他雄狒狒共同保卫这个群体。 所以
关于阿尔卑斯狒狒社群内“首领”雄狒狒的描述中,不正确的是: 主要承担繁殖任务。
【点睛】
关键知道营社会行为的动物之间存在森严的等级制度。
6、B
【解析】
食物中含有六大类营养物质:蛋白质、糖类、脂肪、维生素、水和无机盐,每一类营养物质都是人体所必需的,分析
解答。
【详解】
根据题意, 《南京市中小学生营养食谱》对新鲜水果和蔬菜提出了增加种类及比例的要求, 因为蔬菜和水果中含丰富的 维生素,维生素既不是构成组织的主要原料,也不是供应能量的物质,但它对人体的各项生命活动有重要的作用, 一
旦缺乏就会患相应的疾病。
【点睛】
吃得营养, 吃出健康”是人类普遍的饮食追求, 本题考查了人体所需的六大营养素, 同时告诫我们在生活中一定要注意
营养物质的均衡搭配,要合理膳食。
7、B
【解析】
买回葡萄后,我们常常在葡萄皮上发现一层白霜,经研究后发现上面有一种微生物, 利用它可以在家庭自酿葡萄酒,
这种微生物其实是附着在葡萄皮上的野生酵母菌。
8、B
【解析】
基因控制性状,把一种生物的某个基因,用生物技术的方法转入到另一种生物的基因组中, 培育出的转基因生物,就
有可能表现出转入基因所控制的性状,这项技术叫做转基因技术。
【详解】
基因是指染色体与生物形状相关的小单位;性状是指生物的形态特征,生理特性和行为方式。基因控制生物的性状。 黄永芳等人把美洲拟鲽抗冻蛋白质基因用转入西红柿,培育出抗寒西红柿。是利用改变西红柿基因的方法,用显微注 射技术将美洲拟鲽抗冻蛋白质基因注入到西红柿的 DNA 里,培育出抗寒西红柿,这种技术称为转基因技术。可见 B
符合题意。 故选 B。
【点睛】
解答此题的关键是知道转基因技术的应用。
9、C
【解析】
含氮的无机盐能促进细胞的分裂和生长,使枝繁叶茂; 含磷的无机盐可以促进幼苗的发育和花的开放,使果实、种子
提早成熟; 含钾的无机盐使植物茎秆健壮,促进淀粉的形成与运输,据此解答。
【详解】
A .氮肥作用能促使植物的茎、叶(营养生长)生长茂盛,叶色浓绿。缺乏含氮无机盐时,植株矮小,叶片黄化,花
芽分化延迟,花芽数减少, A 错误。
B .缺磷时,幼芽和根系生长缓慢,植株矮小,叶色暗绿,无光泽,背面紫色, B 错误。
C .缺钾时,植物易倒伏,影响淀粉的形成与运输,玉米种子的主要营养物质是淀粉,如果发现玉米粒小而干瘪,是
因为缺少含钾的无机盐造成的, C 正确。
D .钙能稳定细胞膜、细胞壁,还参与第二信使传递,调节渗透作用,具有酶促作用等,但植物对它的需要量是最少
的, D 错误。
故选: C。
【点睛】
解答此类题目的关键是熟记缺少氮磷钾对植物的影响, 并了解其缺乏症。
10、D
【解析】
健康是一种身体上、心理上和社会适应方面的良好状态。健康包括躯体健康、心理健康、社会适应良好和道德健康四
个方面。 躯体健康是一个人健康的重要标志之一。
【详解】
我国大部分城市和县都已开通了医疗专用 120 急救电话,120 急救电话 24 小时有专人接听,接到电话可立即派出救护 车和急救人员,是最方便快捷的方法,A 正确。 艾滋病是一种危害性极大的传染病,由感染艾滋病病毒(HIV 病毒)
引起。艾滋病的传播途径有血液传播、性传播和母婴传播,B 正确。 血液呈暗红色并缓缓流出,说明伤害的是静脉,
应在远心端包扎,C 正确。 OTC 是 ver the cunter 的缩写,即非处方药,是指那些不需要医生处方,消费者可直接
在药房或药店中即可购取的药物, D 错误。
【点睛】
掌握一般的健康、急救等常识。
11、A
【解析】
(1)生物体的某些性状是由一对基因控制的, 当控制某种性状的一对基因都是显性或一个是显性、一个是隐性时,生 物体表现出显性基因控制的性状;当控制某种性状的基因都是隐性时, 隐性基因控制的性状才会表现出来。通常用大
写字母表示显性基因,小写字母表示隐性基因。
(2)“家庭性多发性结肠息肉是一种显性遗传病,双亲中一个基因组成为 Ee 的患病者”,则表现正常的基因组成是 ee,
患病者的基因组成是 EE 或 Ee。
【详解】
“双亲中一个基因组成为 Ee 的患病者,另一个表现正常”所生孩子的遗传图解如图:
从遗传图解看出,后代的基因型是 Ee:ee,各占 50%,因此他们生一个患病孩子(Ee)的概率是 50%,基因组成是
Ee。
故选: A。
【点睛】
解答此类题目的关键是理解掌握基因的显性与隐性以及会借助遗传图解来分析解答此类问题。
12、B
【解析】
试题分析:蚯蚓的呼吸要靠能分泌黏液、始终保持湿润的体壁来完成.蚯蚓的体壁密布毛细血管,空气中氧气先溶解 在体表黏液里,然后渗进体壁,再进入体壁的毛细血管中,体内的二氧化碳也经体壁的毛细血管由体表排出,所以蚯
蚓的体壁上的粘液经常保持湿润,利于其呼吸.
故选 B
考点:蚯蚓的特征.
13、C
【解析】
血液分为两部分:血浆和血细胞,血细胞包括白细胞、红细胞和血小板。
【详解】
DNA 是主要的遗传物质,它主要存在于细胞核中,血液的结构中只有白细胞具有细胞核。
【点睛】
解题的关键是知道血细胞的功能。
14、B
【解析】
处方药按国家规定必须凭执业医师处方才能购买,并按医生嘱咐服用,非处方药,消费者可以根据病情自己购买,按
照说明书的要求服用。
【解析】神农架生长着一种野菊花,它能散发出阵阵芳香,而把它移植到其他地方,就会失去香味。体现了环境能够
影响生物。这是因为其他地方与神农架的水分、土壤、光照、温度不同造成的。
16、C
【解析】
生态系统是指在一定地域内生物与环境形成的统一整体,生态系统的组成包括非生物部分和生物部分,生态系统中能
量沿着食物链和食物网流动。
【详解】
A、图中鼠、蛇、青蛙、吃虫鸟、食草昆虫、猫头鹰六种动物,均是直接或间接以植物为食,自己不能制造有机物,
为消费者,草是生产者,故 A 错误。
B、一个完整的生态系统包括生物部分和非生物部分,非生物成分包括阳光、空气、温度、水分、土壤等,生物部分 由生产者(植物)、消费者(动物)和分解者(细菌、真菌); 图中只有生产者和消费者, 没有非生物成分和分解者,
所以不能是一个完整的生态系统,故 B 错误。
C、能量流动是沿着食物链和食物网进行的, 具有单向流动、 逐级递减的特点,故 C 正确。
D、图中共有 5 条食物链:草→兔→猫头鹰;草→食草昆虫→食虫鸟→猫头鹰;草→食草昆虫→蛙→蛇→猫头鹰;草 →食草昆虫→蜘蛛→食虫鸟→猫头鹰,草→食草昆虫→蜘蛛→蛙→蛇→猫头鹰,其中最长的食物链是:草→食草昆虫
→蜘蛛→蛙→蛇→猫头鹰, D 错误。
故选 C。
17、C
【解析】
科学探究是指为了能积极主动地获取生物科学知识,领悟科学研究方法而进行的各种活动。 通俗地说,就是让我们自
己去发现问题,主动去寻找答案,而不是被动地接受知识。科学探究重在探索的过程,而不是只注重答案本身。
科学探究的过程:
科学探究过程
基本要求
提出问题
①从生活、实践,学习中发现问题;②表述这些问题;③根据已知科学知识揭示矛盾
作出假设
①根据已知科学知识对问题提出假设;②判断假设的可检验性
制定计划
①拟定计划;⑦根据拟定的计划,列出所需材料和用具;③选出控制变量;④设计对照组
实施计划
①采用多种途径实施计划;②记录现象、数据;③评价现象,数据的可靠性
得出结论
①描述现象;⑦处理数据;③分析得出结沦
表达和交流
①撰写探究报告;②交流探究过程和结论并完善
。
【详解】
探究实验要设置对照实验, 而本实验中用针炙疗法对 100 名感冒患者进行治疗, 有 42 名患者鼻塞、流涕症状明显缓解,
由于未设置对照组,所以不能证明针炙对感冒有治疗效果。
【点睛】
解题的关键是知道探究实验要设置对照实验。
18、D
【解析】
绿色植物在生物圈中的作用:①是食物之源;②能稳定大气中碳氧平衡;③能稳定生物圈的水循环等,据此分析解答。
【详解】
A、植物的蒸腾作用散失的水分约占植物吸收水的 99% .蒸腾作用为大气提供大量的水蒸气,增加空气湿度, 降雨量 增多,促进了生物圈的水循环;蒸腾作用散失水分,吸收热量, 使气温降低,夏天也较凉爽,形成良性循环;蒸腾作
用是根吸水的动力,促进了水和无机盐的运输,蒸腾作用还能降低温度, A 正确;
B、绿色植物通过光合作用制造有机物, 释放氧气,为生物圈中的生物提供营养物质、能量和氧气;绿色植物的光合 作用吸收二氧化碳释放氧气,能够维持大气中的碳氧平衡。所以绿色植物通过光合作用维持了生物圈中的碳−氧平衡,
B 正确;
C、植物体进行呼吸作用分解有机物释放出大量的能量,植物呼吸作用释放的能量大部分用于自身生命活动,还有一
部分以热能的形式散失到空气中去,C 正确;
D、绿色植物白天进行光合作用和蒸腾作用以及呼吸作用, 晚上进行呼吸作用、蒸腾作用, D 错误。
【点睛】
绿色植物在生物圈中的作用一直是重要的考点,要理解掌握。
19、A
【解析】
自然界中的生物, 通过激烈的生存斗争,适应者生存下来,不适应者被淘汰掉,这就是自然选择;生物与生物之间的
关系常见有: 捕食关系、竞争关系、合作关系、共生关系等。
【详解】
兰花蜂,在繁殖季节,雄蜂专门采集兰花的香味物质。然后,许多雄蜂聚集在一起,同时将香气释放出来,吸引雌蜂 前来交尾。表明兰花分泌的香味物质对兰花蜂的繁殖有利;同时兰花蜂在采集兰花的香味物质时可以帮助兰花传粉。
因此二者之间属于合作关系,A 错误;兰花的香味物质是兰花的花瓣上的细胞分泌的,不是兰花蜂分泌的性外激素,
B 正确;达尔文认为适者生存,不适应者被淘汰掉,兰花蜂的这种行为是长期自然选择的结果, C 正确;由于环境因
素的影响,兰花的香味物质减少,会影响兰花蜂的雌雄交尾,因此会导致兰花蜂的数量减少, D 正确。
【点睛】
解答此类题目的关键理解生物之间的相互关系以及生物对环境的适应是长期自然选择的结果。
20、D
【解析】
二氧化碳等温室气体长期过量排放会出现温室效应,引起冰川加速融化,干旱、洪涝灾害频发,全球许多地方都出现
异常气候。故选 D。
21、导管 蒸腾 受精 子房 被子植物 光合 呼吸
【解析】
绿色植物利用光提供的能量,存叶绿体中把二氧化碳和水合成了淀粉等有机物, 并且把光能转化成化学能,储存在有 机物中,这个过程就叫光合作用。筛管是植物韧皮部内输导有机养料的管道,导管是植物木质部内输导有水和无机盐 的管道。一朵花完成传粉与受精后,花瓣、雄蕊、柱头、花柱凋落,只有子房发育为果实,胚珠发育为种子,受精卵 发育成胚。蒸腾作用是指植物体内的水分通过叶片的气孔以水蒸气的形式散发到大气中去的一个过程,可见叶片是蒸 腾作用的主要部位。呼吸作用指的是细胞内有机物在氧的参与下被分解成二氧化碳和水,同时释放能量的过程。种子
植物分为两类:被子植物和裸子植物, 它们的根本区别是种子的外面有无果皮包被。
【详解】
(1)筛管是植物韧皮部内输导有机养料的管道,导管是植物木质部内输导有水和无机盐的管道。蒸腾作用是指植物体 内的水分通过叶片的气孔以水蒸气的形式散发到大气中去的一个过程,可见叶片是蒸腾作用的主要部位。因此, 植株
C 根吸收的水通过输导组织运输 E 果实中,植物所吸收的水分主要用于蒸腾作用。
(2)传粉是成熟花粉从雄蕊花药中散出后,传送到雌蕊柱头上的过程。绿色开花植物要形成果实和种子,必须经过传 粉和受精, 子房将发育成果实,胚珠将发育成种子。因此, 甜橙开花后,成熟的花粉从⑤花药中散落出来,要结出果
实必须经过传粉和受精。
(3)一朵花中完成传粉与受精后,只有子房继续发育,子房的发育情况为:
种子植物分为两类:被子植物和裸子植物,它们的根本区别是种子的外面有无果皮包被。因此, E 由 D 图中的④子房
发育而来。从 E 的结构可判断:甜橙属于被子植物。
(4)绿色植物利用光提供的能量,存叶绿体中把二氧化碳和水合成了淀粉等有机物,并且把光能转化成化学能,储存 在有机物中,这个过程就叫光合作用。呼吸作用指的是细胞内有机物在氧的参与下被分解成二氧化碳和水,同时释放 能量的过程。因此,甜橙果实中含大量的糖分,这些糖分主要是通过叶的光合作用制造。常采用低温方式运输和贮藏
甜橙,目的是抑制甜橙的呼吸作用。
【点睛】
解题的关键是理解植物的呼吸作用,光合作用和蒸腾作用的概念,果实和种子的形成过程, 传粉和受精的概念。
22、转基因大鼠生长激素 基因 Aa25%相对
【解析】
(1)科学家将大鼠的生长激素基因导入一个小鼠的受精卵内.实验结果是出生的转基因鼠比与它同胎所生的小鼠生长 速度快 2~3 倍,体积大 1 倍,此研究过程利用的技术叫做转基因技术;(2)生物体的形态特征、生理特征和行为方式 叫做性状,因此该项研究中被研究的性状是鼠的个体大小,控制这个性状的是大鼠生长激素基因, 说明生物体的性状 是由基因控制的;(3)如果甲、乙鼠的体色均为白色,且白色由显性基因(A)控制, 灰色由隐性基因(a )控制,而 甲、乙鼠交配后生出了灰色小鼠,则甲鼠的基因组成是 Aa,如果它们再生一只小鼠,出现灰色的可能性为 25%;(4)
同种生物同一性状的不同表现形式称为相对性状,鼠体色的白色或灰色,在遗传学上称为一对相对性状。
2024 年广西南宁市中考生物模似试卷(解析版): 这是一份2024 年广西南宁市中考生物模似试卷(解析版),共19页。试卷主要包含了答题时请按要求用笔等内容,欢迎下载使用。
广西南宁市2024年中考一模生物试卷(含答案): 这是一份广西南宁市2024年中考一模生物试卷(含答案),共17页。试卷主要包含了单选题,读图填空题,填空题等内容,欢迎下载使用。
2024年广西梧州市中考一模生物试题(原卷版+解析版): 这是一份2024年广西梧州市中考一模生物试题(原卷版+解析版),文件包含2024年广西梧州市中考一模生物试题原卷版docx、2024年广西梧州市中考一模生物试题解析版docx等2份试卷配套教学资源,其中试卷共24页, 欢迎下载使用。

