2024年广西南宁市中考物理模似试卷(解析版)
展开注意事项:
1.答卷前, 考生务必将自己的姓名、准考证号、考场号和座位号填写在试题卷和答题卡上。用 2B 铅笔将试卷类型(B)
填涂在答题卡相应位置上。将条形码粘贴在答题卡右上角"条形码粘贴处"。
2.作答选择题时,选出每小题答案后,用 2B 铅笔把答题卡上对应题目选项的答案信息点涂黑;如需改动,用橡皮擦
干净后,再选涂其他答案。答案不能答在试题卷上。
3.非选择题必须用黑色字迹的钢笔或签字笔作答,答案必须写在答题卡各题目指定区域内相应位置上;如需改动,先
划掉原来的答案,然后再写上新答案;不准使用铅笔和涂改液。不按以上要求作答无效。
4.考生必须保证答题卡的整洁。考试结束后,请将本试卷和答题卡一并交回。
一、本大题包括 10 小题,每小题 3 分,共 30 分.在每小题给出的四个选项中,只有一项符合题目要求.
1.如图所示是教材中的情景再现,下列解释不正确的是
A.用力推墙后向后运动, 说明物体间力的作用是相互的
B.提着滑板在水平路面上前行,说明人提滑板的力做了功
C.口吹硬币跳越木块,说明气体流速越大的位置压强越小
D.松手后铁锁来回摆动, 说明动能和势能可以相互转化
甲 乙 甲
2.小明将同一个鸡蛋先后放入如图所示的甲、乙两杯盐水中,盐水密度分别为 ρ 、ρ , 鸡蛋所受浮力分别为 F 、
F ,则下列关系正确的是( )
乙
甲 乙 甲 乙 甲 乙 甲 乙
A . ρ >ρ F >F B . ρ <ρ F <F
C . ρ 甲>ρ 乙 F 甲=F 乙 D . ρ 甲 <ρ 乙 F 甲=F 乙
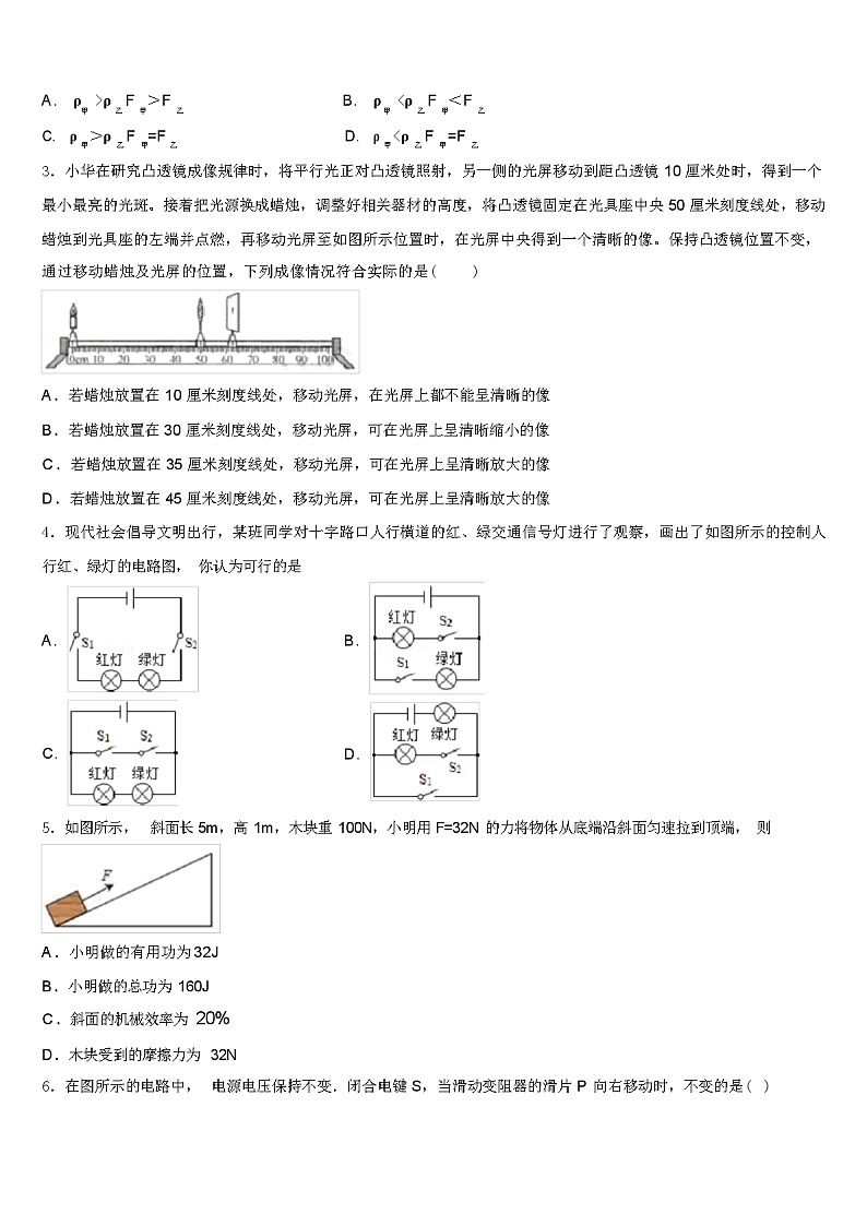
3.小华在研究凸透镜成像规律时,将平行光正对凸透镜照射,另一侧的光屏移动到距凸透镜 10 厘米处时,得到一个 最小最亮的光斑。接着把光源换成蜡烛,调整好相关器材的高度,将凸透镜固定在光具座中央 50 厘米刻度线处,移动 蜡烛到光具座的左端并点燃,再移动光屏至如图所示位置时,在光屏中央得到一个清晰的像。保持凸透镜位置不变,
通过移动蜡烛及光屏的位置,下列成像情况符合实际的是( )
A .若蜡烛放置在 10 厘米刻度线处,移动光屏,在光屏上都不能呈清晰的像
B .若蜡烛放置在 30 厘米刻度线处,移动光屏,可在光屏上呈清晰缩小的像
C .若蜡烛放置在 35 厘米刻度线处,移动光屏,可在光屏上呈清晰放大的像
D .若蜡烛放置在 45 厘米刻度线处,移动光屏,可在光屏上呈清晰放大的像
4.现代社会倡导文明出行,某班同学对十字路口人行横道的红、绿交通信号灯进行了观察,画出了如图所示的控制人
行红、绿灯的电路图, 你认为可行的是
A .
C .
B .
D .
5.如图所示, 斜面长 5m,高 1m,木块重 100N,小明用 F=32N 的力将物体从底端沿斜面匀速拉到顶端, 则
A .小明做的有用功为 32J
B .小明做的总功为 160J
C .斜面的机械效率为 20%
D .木块受到的摩擦力为 32N
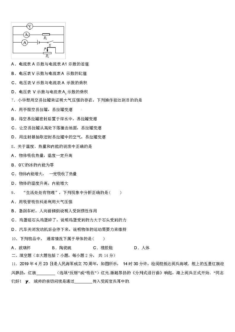
6.在图所示的电路中, 电源电压保持不变.闭合电键 S,当滑动变阻器的滑片 P 向右移动时,不变的是( )
A .电流表 A 示数与电流表 A1 示数的差值
B .电压表 V 示数与电流表 A 示数的比值
C .电压表 V 示数与电流表 A 示数的乘积
D .电压表 V 示数与电流表 A1 示数的乘积
7.小华想用空易拉罐来证明大气压强的存在,下列操作能达到目的的是
A .用手捏空易拉罐,易拉罐变瘪
B .将空易拉罐密封后置于深水中,易拉罐变瘪
C .让空易拉罐从高处下落撞击地面,易拉罐变瘪
D .用注射器抽取密封易拉罐中的空气,易拉罐变瘪
8.关于温度、热量和内能的说法中正确的是
A .物体吸收热量,温度一定升高
B .0℃的冰的内能为零
C .物体内能增大, 一定吸收了热量
D .物体的温度升高,内能增大
9. “生活处处有物理”,下列现象中分析正确的是( )
A .用吸管吸饮料是利用大气压强
B .急刹车时,人向前倾倒说明人受到惯性作用
C .鸡蛋碰石头鸡蛋碎了,说明鸡蛋受到的力大于石头受到的力
D .汽车关闭发动机后会停下来,说明物体的运动需要力来维持
10.下列物品中, 通常情况下属于导体的是( )
A .玻璃杯 B .陶瓷碗 C .橡胶鞋 D .人体
二、填空题(本大题包括 7 小题,每小题 2 分, 共 14 分)
11.2019 年 4 月 23 日是人民海军成立 70 周年,如图所示, 14 时 30 分许,检阅舰抵达阅兵海域.舰上的五星红旗迎 风飘扬,红旗 (选填“反射”或“吸收”)红光.激越昂扬的《分列式进行曲》响起,海上阅兵正式开始.“同志
们好! ℽ , 统帅的亲切问候是通过 传入受阅官兵耳中的.
12.某家庭电能表标有“3000r/kW?h ”字样。若该家庭单独让空调工作,测得1min 内电能表转盘转了 60 转,则空
调消耗的电能为 kW. h ,空调的电功率是 W。
13. “珍爱生命,安全用电”是同学们日常生活中必须具备的安全意识.在家庭电路中,为了防止触电,必须把用电器
的开关装在 线上;当发现家用电器或电线失火时,必须先 电源,然后再救火.
14.图甲是探究通过导体的电流与电阻关系的电路图(电源电压保持不变),图乙是依据五次实验的数据描点绘制的 I-R 图像.分析图像可得实验结论: .当 R 由 10Ω 换为 Ω 时,需将滑动
变阻器接入电路的阻值调得更小,才能使 R 两端的电压保持在 V 不变.
15.丹麦科学家 首先发现“电流周围存在磁场”。 如图所示,闭合电键,小磁针将发生转动,因为力可以改
变物体的 ,通电螺线管 A 端相当于条形磁铁的 极(选填“北”或“南”)。
16.用如图甲所示电路进行实验探究, 小灯泡 L 标有“6V 3W”字样, 小灯泡的 I﹣U 关系如图乙所示,R 为 10Ω 的定
值电阻,当小灯泡电功率为 0.3W 时, 定值电阻 R 消耗的功率是 W,电流表的示数为 A .
17.两个额定电压为 220V 的白炽灯 L1 和 L2 的电压 U 与电流 I 的关系曲线如图所示.由图可知,L2 的额定电流为
A,额定功率为 W;如果将 L1 和 L2 串联后接在 220V 的电源上,则 L2 的实际功率为
W .
____________
三、作图、实验与探究题(本大题包括 5 小题,共 34 分)
18.如图是一条从玻璃斜射入空气的光线,请在图中画出对应的反射光线和大致的折射光线,并标出反射角的大小.
19.图为带开关的插座,部分电路已接好.请用笔画线代替导线将电路补画完整.
20.在“伏安法测电阻”实验中,提供的实验器材有:干电池、开关、滑动变阻器、电压表、电流表、待测电阻、小
灯泡(2.5V)、导线若干。
请用笔画线代替导线,把下图的电路补充完整(要求:滑片 P 向右滑,滑动变 阻器接入电路的电阻变大)。同学们测完待测电阻的阻值后, 又利用桌上的器材完成了测量小灯泡的电阻值。教师从全
班 8 个小组中, 选取了三个比较具有代表性的实验记录,编号依次为一、二、三组。
定值电阻 R2
实验序号
电压 U/V
电阻 R/Ω
电流 I/A
1
0.30
1.50
5.00
2
0.39
2.00
5.12
3
0.50
2.50
5.00
4
0.59
3.00
5.08
电阻平均值/Ω
5.05
一组实验记录表:二组实验记录表:
实验序号
定值电阻 R1
电流 I/A
电压 U/V
电阻 R/Ω
1
0.09
1.1
12.2
2
0.15
1.8
12.0
3
0.19
2.5
12.1
电阻平均值/Ω
12.1
三组实验记录表:
实验序号
小灯泡 R3
电流 I/A
电压 U/V
电阻 R/Ω
1
0.10
0.50
5.0
2
0.16
1.00
6.3
3
0.20
1.50
7.5
4
0.23
2.00
8.7
5
0.25
2.50
10.0
6
0.27
3.00
11.1
小灯泡平均电阻值/Ω
8.1
小组内合作交流后,分析上述实验数据,得出结论: 。通过组际间的深入交流,发现正常发光的小灯泡的电阻不
应为 8.1Ω,正确数值为 ,简单阐述理由 。
21.小萃同学在做“探究电流与电压的关系”实验时,准备了以下器材:干电池两节,电流表(0〜0. 6A、0〜3A)、电 圧表(0〜3V、0〜15V)、滑动变阻器(20Ω 、2A)、定值电阻(5Ω)、开关各一只,导线若干,根据图甲所示的电路
图进行实验.
(1)用笔画线代替导线,按照图甲所示电路,将乙图中的实物图连接完整.
( )
(2)连接电路前,发现电流表指针如图丙所示,则接下来应 ;连接好电路闭合开关前,滑动变阻器
滑片 P 应处于 (选填“A”或“B”)端.
(3)开关闭合,发现电流表无示数,电压表指针有明显偏转,原因可能是 .
A .电阻 R 短路 B .电阻 R 断路 C .滑动变阻器短路 D .滑动变阻器断路
(4)实验记录的多组数据如表所示. 分析数据可得出结论:当电阻一定时,通过导体中的电流与电压成
比.
(5)善于思考的小雪用图甲电路测未知电阻 R 的阻值, 她用 R 替换了定值电阻 R. 连接好电路闭合开关后,把滑动
x x
变阻器滑片滑到阻值最大的地方,观察电压表读数如图丁所示为 V,然后他将滑动变阻器滑片移动至中
点位置,观察到电压表示数增大至 2. 4V,则未知电阻 R 的阻值为 Ω。
x _____________
22.快速骑自行车时, 我们会感到空气阻力.由此小华猜想:物体运动速度越大,受到的空气阻力就越大.于是, 他 找来一辆有低、中、 高速三个档位的玩具汽车,将实验装置固定在玩具汽车顶部(如图所示) .在一个无风的周末,用 遥控器控制玩具汽车分别以 2 米/秒、3 米/秒、4 米/秒的速度在平直的路面上匀速运动一段距离,依次将玩具汽车以不 同速度匀速行驶时弹簧测力计的示数记录在下表中.根据二力平衡条件,弹簧测力计的示数大小近似等于小车及挡板
受到的空气阻力.
实验次数
1
2
3
电压表示数(V)
1. 0
1. 5
2. 0
电流表示数(A)
0. 2
0. 3
0. 4
2
3
4
速度 v(m/s)
0.15
0.35
0.62
弹簧测力计示数 F(N)
①实验装置中用小车而不是木块,并将其放在表面平滑的木板上,目的是 ;
②分析表中实验数据可知,物体运动速度越大,所受空气阻力越 ;
③根据上述结论,雨滴从几千米的高空落下,却没有对人体造成伤害,原因是 .
四、计算题(本大题包括 2 小题,共 22 分.解答时应写出必要的文字说明、公式和重要的演算步骤,只写出最后答案
的不能得分)
23.如图所示,电源两端的电压保持不变.电阻 R1 的阻值为 20Ω,电阻 R2 的阻值为 5Ω , 当只闭合开关 S 时,电流表
的示数为 0.3A .求:
(1)电源两端的电压 U;
(2)当开关 S、S1 都闭合时,电路消耗的总功率 P .
24.在图甲所示的电路中, 已知电源为电压可调的直流学生电源, 灯泡的额定电压为 8V,灯泡的额定电压为 6V,
图乙是灯泡的图象。
当开关 S 接 a 时,电压表的示数为,电流表的示数为 ,求定值电阻的阻值。
开关 S 接 a 时, 调节电源电压, 使灯泡正常发光,此时消耗的功率为 1W,求灯泡的额定功率。
开关 S 接 b 时, 通过调节电源电压可使电路允许达到的最大总功率是多少?
参考答案
一、本大题包括 10 小题,每小题 3 分,共 30 分.在每小题给出的四个选项中,只有一项符合题目要求.
1、B
【解析】
紧扣教材,分析教材中的情景再现,深刻理解物理现象,掌握物理规律,有利于物理学习。结合具体现象用物理知识
进行分析判断。
【详解】
A .人用力推墙,人对墙有力的作用的同时,也受到了墙的作用力,说明了物体间力的作用是相互的,故 A 正确。 B .根据做功的必要因素,人提着滑板在水平路面上前行,没有在力的方向上通过距离,所以人提滑板的力不做功,
故 B 错误。
C . 口吹硬币跳越木块,硬币上方空气流速大,压强小,硬币下方空气流速小,压强大,所以硬币在压强差的作用下
跳起,故 C 正确;
D .松手后铁锁来回摆动,当从最高点向最低点运动时,速度变大,高度减小,即动能变大,重力势能变小,所以是 将重力势能转化为动能的过程;铁锁从最低点向最高点运动时,高度增加,重力势能增大,速度减小,动能减小,是
将动能转化为重力势能的过程,故说明动能和势能可以相互转化,故 D 正确;
2、D
【解析】
甲 鸡蛋 甲 鸡蛋
试题分析:由图知:将同一个鸡蛋先后放入甲杯盐水中, 处于悬浮状态,则 ρ =ρ , F =G ;将同一个鸡蛋先后
乙 鸡蛋 乙 鸡蛋 甲 乙 甲 乙
放入乙杯盐水中, 处于漂浮状态,则 ρ >ρ , F =G ;所以 ρ <ρ F =F ,故本题正确答案是 D .
考点:物体浮沉条件的应用
3、C
【解析】
根据题意知, 凸透镜的焦距为 10cm。
A、若蜡烛放置在 10 厘米刻度线处,物距 u=50cm﹣10cm=40cm,满足 u>2f,由凸透镜成像规律可知, 成倒立、缩小
的实像。移动光屏,在光屏上能呈清晰的像,故 A 错误;
B、若蜡烛放置在 30 厘米刻度线处,物距 u=50cm﹣30cm=20cm,满足 u=2f。由凸透镜成像规律可知, 成倒立、等大
的实像,故 B 错误;
C、若蜡烛放置在 35 厘米刻度线处,物距 u=50cm﹣35cm,满足 f像,移动光屏,可在光屏上呈清晰放大的像,故 C 正确;
D、若蜡烛放置在 45 厘米刻度线处,物距 u=50cm﹣45cm=5cm,满足 u<f,由凸透镜成像规律可知,成正立、放大的
虚像,虚像不能成在光屏上,故 D 错误。
故选 C。
【点睛】
凸透镜成像规律的实验是常考试的内容,应熟悉掌握其实验过程,牢记容易出现的问题,特别是凸透镜的成像规律,
有些同学总是记不住,要下点功夫,可以结合成像光路图进行练习、记忆。
4、B
【解析】
两开关均闭合时红绿交通信号灯同时发光,只闭合一个开关均不发光,故 A 错误;只闭合开关 S1 时绿灯亮,只闭合 开关 S2 时红灯亮,两灯独立工作,互不影响,故 B 正确;两开关都闭合时会造成电源短路且两灯泡不发光, 任何一 个开关断开时红绿交通信号灯同时发光,故 C 错误; 当只闭合开关 S2 时,两灯泡都发光,只闭合 S1 时绿灯亮,故 D
错误,故选 B。
5、B
【解析】
A、小明做的有用功: W = Gh = l00N X1m = 100 J ,故 A 错误;
有用
B、小明做的总功(即拉力对物体做的功): W = Fs = 32N X5m = 160J ,故 B 正确;
总
W 100J
C、斜面的机械效率: η = EQ \* jc3 \* hps21 \\al(\s\up 4(有),W)用 X100% = 160J X100% = 62.5% ,故 C 错误;
总
总 有用 额 额 总 有用 额
D、因为W = W +W ,所以额外功W = W 一 W = 160 J 一 100 J = 60J ,由W = fs 得摩擦力:
W 60J
f = 额 = =12N ,故 D 错误.
s 5m
故选 B .
【点睛】本题考查了使用斜面时有用功、总功、 额外功、 机械效率、摩擦力的计算,明确使用斜面克服摩擦力做的功
是额外功是关键.
6、D
【解析】
由电路图可知, R1 和 R2 并联,电压表测量并联支路(电源电压)电压,电流表A1 测 R1 支路的电流,A 测干路电流; 电源的电压不变,电压表的示数不变;并联电路中各支路独立工作、互不影响, 所以滑片移动时, 通过 R1 的电流不变,
即电流表 A1 的示数不变;当滑动变阻器的滑片 P 向右移动时, 接入电路中的电阻变大,由 I=U/R,且并联电路中各支
路两端的电压相等,所以通过滑动变阻器 R2 支路的电流变小,因为并联电路中干路电流等于各支路电流之和,所以干
路电流变小,即电流表A 的示数变小;电流表 A 的示数与电流表A1 示数的差值等于通过滑动变阻器的电流,所以
A .电流表A 的示数与电流表A1 示数的差值变小,故 A 不正确;
B .电压表 V 示数与电流表A 示数的比值变大,故 B 错误;
C .电压表 V 示数与电流表A 示数的乘积变小,故 C 错误;
D .电压表 V 示数与电流表A1 示数的乘积不变,故 D 正确;
故选 D .
7、D
【解析】
分析易拉罐变瘪的原因(A 是手的压力、 B 是水的压力、 C 是地面的撞击力、 D 是大气压的作用),判断是否能体验大
气压的存在而得出答案.
【详解】
A .用手捏易拉罐,手对易拉罐施力,使易拉罐变形、变瘪,与大气压无关,不符合题意,故 A 错;
B .液体内部的压强随深度的增加而增大,将密封易拉罐置于深水中,受到水的压强很大,而使易拉罐变形,与大气
压无关,不符合题意,故 B 错;
C .易拉罐从高处下落撞击地面,地面给易拉罐一个很大的力,使易拉罐变形,与大气压无关,不符合题意,故 C 错;
D .用注射器抽取密封易拉罐中的空气,使里面的气压变小,在外界大气压的作用下变形,符合题意,故 D 正确。
8、D
【解析】
A、若吸收热量的物体正好是处于熔化状态的晶体或正在沸腾的液体,则其吸收了热量,温度就不变;其他情况下物体吸收
热量温度升高。因此不能确定物体吸收热量温度是否一定升高。故 A 错误。
B、因为一切物体的分子都在不停的做无规则运动,所以一切物体都具有内能,0℃的冰的内能不为零,故 B 错误。
C、物体内能增大, 可能是吸收了热量,也可能是对他做了功。 故 C 错误。
D、同一物体分子个数是一定的,当温度升高时,分子的热运动越剧烈,则分子的动能就越大,从而物体的内能增加。故 D
正确。
9、A
【解析】
A、吸管吸饮料时,吸气时,管内压强减小, 饮料在外界大气压的作用下被压入嘴里,故 A 正确;
B、紧急刹车时,人会向前倾,是由于人具有惯性,惯性不是力,不能说受到惯性,故 B 错误;
C、鸡蛋碰石头时力是大小相等的,之所以鸡蛋破是因为鸡蛋的耐受力小。故 C 错误;
D、力是改变物体运动状态的原因,不是维持物体运动的原因。关闭发动机后汽车会慢慢停下来,是因为受到摩擦力
的作用,是摩擦力改变了汽车的运动状态。故 D 错误。
10、D
【解析】
常见的导体包括:人体、大地、各种金属、石墨、酸碱盐的溶液等.选项中,只有人体容易导电是导体,玻璃杯、
陶瓷碗、橡胶鞋都是绝缘体,故 ABC 不符合题意, D 符合题意.
二、填空题(本大题包括 7 小题,每小题 2 分,共 14 分)
11、反射 空气
【解析】
红旗只能反射红光,把其他颜色的光都吸收了,所以我们看到的红旗是红色的.
声音的传播需要介质,统帅的亲切问候是通过空气传入受阅官兵耳中的.
12、0.02 1200
【解析】
“3000r/kW•h”表示每消耗 1kW•h 的电能,电能表的表盘就转过 3000r,
60
转盘转 60r 空调消耗的电能: W = 3000 kW?h = 0.02kW?h ;
空调的电功率:
W 0.02kW?h
P = = = 1.2kW = 1200W
— h 60
t 1 。
13、火 切断
【解析】
开关控制用电器时,应接在用电器和火线之间,开关能控制用电器,而且断开开关能切断火线,使用电器更安全;当
发现家用电器或电线失火时,必须先切断电源,然后再救火,以防触电事故发生.
14、在导体两端电压一定时,通过导体的电流与导体的电阻成反比 5 3
【解析】
由图可知,电流与电阻的乘积保持不变,所以得到结论,在导体两端电压一定时,通过导体的电流与导体的电阻成反
比.
实验采用了控制变量法,要控制定值电阻两端的电压相同;
由图乙知,电阻两端的电压为: U = IR=0.3A 10Ω=3V ,即保持 3V 的电压不变.
U IR R
由串联电路电流相等的特点结合欧姆定律可得: U1 = IR1 = R1 ,即电压与电阻成正比,所以 R 由 10Ω 换为 5Ω 时, 2 2 2
需要将滑动变阻器阻值调小, 才能保持电压 3V 不变;
【点睛】
关键是电路的动态分析,当滑动变阻器电阻变化时,根据串联电路的分压原理,电阻越大,分得电压越多,即串联电
路中电压与电阻成正比,此规律在分析电路时很常用,要牢记并能熟练应用.
15、奥斯特 运动状态 北
【解析】
丹麦科学家奥斯特通过实验首先说明了通电导线周围存在着磁场;根据题意知道,当闭合电键时,螺线管周围出现了 磁场,小磁针由于受到磁场的作用而发生转动,即力可以改变物体的运动状态;由图知道,电源的右侧是正极,左侧 为负极,运用安培定则,用右手握住螺线管, 四指所指的方向为电流的方向,大拇指指向螺线管的左端即 N 极, 所以
通电螺线管 A 端相当于条形磁铁的北极。
16、0.1 0.4
【解析】
试题分析:当小灯泡电功率为 0.3W 时, 由小灯泡的 I﹣U 关系图可以看出此时通过小灯泡的电流为 0.3A,小灯泡两端 的电压为 1V,由于灯泡与定值电阻为并联关系,所以电阻两端的电压也等于 1V,可求出定值电阻的电流为 0.1A,所
以定值电阻 R 消耗的功率是 P=UI=0.1W,电流表的示数为两路电流之和 0.4A。
考点:电功率的计算
17、0.5 110 24
【解析】
由图可知,当电压为 220V,灯泡正常工作时, L2 的额定电流为 0.5A;其额定功率为 P2=UI2=220V×0.5A=110W;如
果将L 和L 串联后接在 220V 的电源上,根据串联电路特点,此时通过两灯泡的电流相同,且两灯泡电压之和为
1 \l "bkmark1" 2
L
1
220V .由图可看出,当电流为 0.3A 时,
实际功率为 P2’=U’I2’=80V×0.3A=24W .
两端电压为 140V、
L 两端电压为 80V,符合以上两个条件.则此时L 的
2 \l "bkmark2" 2
三、作图、实验与探究题(本大题包括 5 小题, 共 34 分)
18、
【解析】
试题分析:光从玻璃斜射入空气时折射角大于入射角,折射光线远离法线; 光在反射时, 反射角等于入射角 50 ;光路
如上图所示.
【考点定位】光的反射和折射
19、略
【解析】
开关控制着三孔插座,因此和三孔插座是串联,火线下来进开关,开关出来进三孔插座的右孔,从三孔插座的左孔进
零线.
20、 定值电阻的电流与它两端电压成正比;灯泡的电阻随电压的增大而增大
10.0Ω 温度会影响灯丝的电阻,应根据额定电压和额定电流求灯泡电阻
【解析】
(1)灯泡的额定电压为 2.5V,故电压表选用小量程与灯并联,滑片 P 向右滑,滑动变阻器接入电路的电阻变大,故
变阻器左下接线柱连入电路中,如下所示:
(2)由表一和表二数据知,考虑到误差因素,因电压与电流之比为一定值,故得出:定值电阻的电流与它两端电压成
正比;
由表三数据知,灯的电流随电压的增大而变大,根据 P =UI,灯的功率变大,灯的温度升高,灯的电阻变大,故得出
灯泡的电阻随电压的增大而增大。
(3)灯在正常发光时的电阻为 10.0Ω;
灯在不同电压下温度不同,温度会影响灯丝的电阻,故灯丝的电阻不能取平均值,应根据额定电压和额定电流求灯泡
正常发光时的电阻。
21、 将电流表指针调零 B B 正 2.0 40
【解析】
(1)根据表中电流大小,电流表选用小量程与电阻串联,变阻器按一上一下接入电路中与电阻串联,如下图所示:
(2)连接电路时,发现电流表指针如图丙,则接下来应将电流表指针调零;连接好电路闭合开关前,滑动变阻器滑片
P 应处于阻值最大处的 B 端;
(3)A .若电阻 R 短路,电压表没有示数,电路为通路,电流表有示数,不符合题意;
B .若电阻 R 断路,电流表示数为 0,则电压表串联在电路中,电压表与电源连接,测电源电压,有示数,符合题意;
C .若滑动变阻器短路,电路为通路,两表都有示数,不符合题意;
D、若滑动变阻器断路,整个电路断路,两表都没有示数,不符合题意;
(4)实验记录的多组数据如表所示。纵向分析表数据知, 电压为原来的几倍, 通过的电流为原来的几倍, 可得出結论:
当电阻一定时,通辻导体中的电流与电压成正比;
(5)滑动变阻器的最大阻值为 20Ω,如图丁所示,电压表选用小量程,分度值为 0.1V,电压表的示数为 2V;由串联
2V U 2V
R 20Ω
电路电流的规律可知 = ①,将滑动变阻器滑片移动至中点位置,电压表示数增大至 2. 4V,由串联电路电
x
2.4V U 2.4V
流的规律可知 R = 10Ω ②,由①②得到 Rx=40Ω。 x
22、为了减少摩擦对实验的影响
度不会过大
大 雨滴从高空落下, 速度越大,所受空气阻力越大, 使得雨滴最终下落的速
【解析】
①用小车,将滑动摩擦变为滚动摩擦,放在表面平滑的木板上, 减小了接触面的粗糙程度,所以可以减小摩擦对实验
的影响;
②由表中的实验数据可知,汽车的速度增大,测力计的示数越大,可知受到的空气阻力大;
③雨滴从几千米的高空落下,若雨滴所受空气阻力小于重力,则雨滴下落速度继续增大,速度越大,所受空气阻力越 大,当雨滴达到一定速度时,此时阻力等于重力,由于重力和阻力相等,雨滴受力平衡,所以雨滴将匀速下降,使得
雨滴最终下落的速度不会过大.
四、计算题(本大题包括 2 小题,共 22 分.解答时应写出必要的文字说明、公式和重要的演算步骤,只写出最后答案
的不能得分)
23、(1)6V;(2)9W
【解析】
(1)当只闭合开关 S 时,电路中只有 R1 ,电流表的示数 0.3A 即通过 R1 的电流为 0.3A .R1=20Ω , R1 两端的电压
U=R1I=20Ω=6V;
(2)当开关 S、S1 都闭合时 R1 与 R2 并联,电流表测干路的电流,通过 R2 的电流
I2= = =1.2A,
所以干路中的电流
I =1.2A+0.3A=1.5A,
总
电路消耗的总功率
P=UI=6V1.5A=9W.
【点睛】
(1)根据欧姆定律求出电源电压;(2)根据并联电路的电流特点求出干路电流, 再利用 P=UI 求出电路消耗的总功率.
24、 。(20 4W。 6W。
【解析】(1)由电路图知道,当开关 S 接 a 时, 灯泡 L1 与电阻 R0 串联,电压表测量 R0 的电压,电流表测量的是整
个电路中的电流,此时 U0 =1.2V,I=0.3A,所以电阻 R0 的阻值是: R0 =U0/I=1.2V/0.3A=4Ω;
(2)当开关 S 接 a 时,由灯泡 L1 正常发光知道,此时灯泡 L1 两端的电压为额定电压,即 U1 =8V,又因为 R0 消耗
的功率为 P0 =1W,由 P=I2R 知道,此时电路中的电流是: I0 ==0.5A,因为灯泡 L1 与电阻 R0 串联,所以,
灯泡 L1 的额定功率是: P1 =U1 I1 = U1 I0 =8V×0.5A=4W。
(3)开关 S 接 b 时, 灯泡灯泡 L1 与电阻 L2 串联,若灯泡 L2 正常发光,由图像知道,此时电路在的电流是 0.6A,大 约 L1 的额定电流, 是不允许的;所以由(2)知道,当灯泡 L1 正常发光时,电路中的电流是: I1 =I2 =0.5A,从灯泡
L2 的 U-I 图象知道,此时, 灯泡 L2 两端的电压是 U2 =4V,所以电源电压是: U=U1 +U2 =8V+4V=12V,
总 1
故电路允许达到的最大总功率是: P =UI =12V×0.5A=6W。
点睛:本题考查的是电路结构变化时欧姆定律和电功率的理解和应用,解题的关键是要能够准确的分析电路的连接情
况,并且能够从图象提取有用信息。
2024年广西南宁市中考物理模似试卷(解析版): 这是一份2024年广西南宁市中考物理模似试卷(解析版),共16页。试卷主要包含了考生必须保证答题卡的整洁,关于声现象,下列说法中正确的是等内容,欢迎下载使用。
2023年广西南宁市中考三模物理试卷: 这是一份2023年广西南宁市中考三模物理试卷,共6页。
2023年广西南宁市中考二模物理试卷: 这是一份2023年广西南宁市中考二模物理试卷,共6页。

