2024绍兴会稽联盟高一下学期4月期中考试生物含解析
展开高一年级生物学科试题
考生须知:
1.本卷共8页满分100分,考试时间90分钟。
2.答题前,在答题卷指定区域填写班级、姓名、考场号、座位号及准考证号并填涂相应数字。
3.所有答案必须写在答题纸上,写在试卷上无效。
4.考试结束后,只需上交答题纸。
选择题部分
一、选择题(每小题2分,共50分)
1. 水稻和玉米从外界吸收硝酸盐和磷酸盐,可以用于细胞内合成( )
A. 蔗糖B. 脂肪酸C. 甘油D. 核酸
2. 某运动饮料广告宣称“解口渴,更解体渴”,其配料表中有水、葡萄糖及NaCl、KH2PO4和NaHCO3等多种无机盐。下列说法错误的是( )
A. 饮料中的无机盐有助于维持机体的水盐平衡
B. Na+、K+、HCO3-等离子多数以化合物形式存在于细胞中
C. 饮料中含有水和葡萄糖,可补充剧烈运动散失的水分和能量
D. 无机盐可维持血浆的正常浓度、酸碱平衡及神经肌肉细胞的兴奋性
3. 建构模型是科学研究的常用方法,下列相关叙述错误的是( )
A. 常见的模型主要有数学模型、概念模型、物理模型等
B. 真核细胞的三维结构模型属于物理模型
C. 温度对酶活性影响的曲线图属于数学模型
D. 描述光合作用反应过程及关系的文字图解属于物理模型
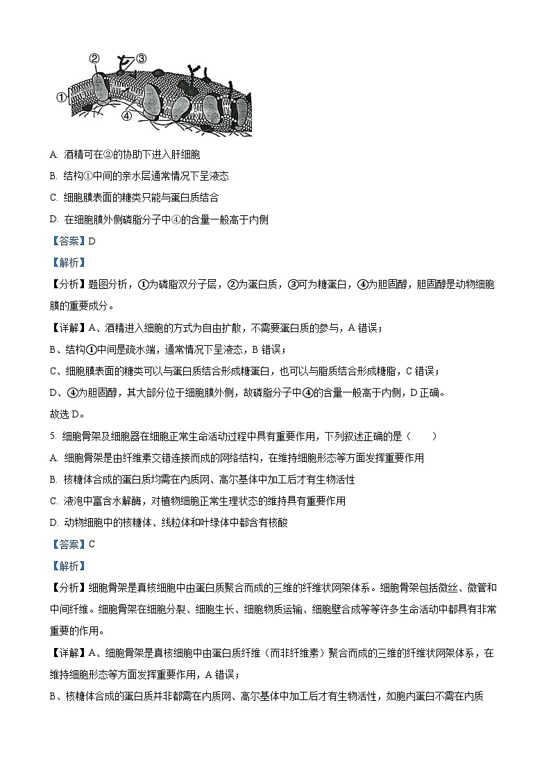
4. 下图是肝细胞的质膜结构模型,①—④表示其中的物质。下列叙述正确的是( )
A. 酒精可在②的协助下进入肝细胞
B. 结构①中间的亲水层通常情况下呈液态
C. 细胞膜表面的糖类只能与蛋白质结合
D. 在细胞膜外侧磷脂分子中④的含量一般高于内侧
5. 细胞骨架及细胞器在细胞正常生命活动过程中具有重要作用,下列叙述正确的是( )
A. 细胞骨架是由纤维素交错连接而成的网络结构,在维持细胞形态等方面发挥重要作用
B. 核糖体合成的蛋白质均需在内质网、高尔基体中加工后才有生物活性
C. 液泡中富含水解酶,对植物细胞正常生理状态的维持具有重要作用
D. 动物细胞中的核糖体、线粒体和叶绿体中都含有核酸
6. 图1表示ATP的分子结构,图2表示ATP-ADP循环,下列有关叙述正确的是( )
A. ATP是高能磷酸化合物,图1中的②③④是高能磷酸键
B. 图1中的①、图2中的①、③分别代表腺嘌呤、腺苷、脱氧核糖
C. 图2中的过程②是放能反应,过程④吸收的能量可来源于光能和化学能
D. 图2中的过程②④循环速度很快,使细胞内含有大量ATP以满足生命活动所需
7. 下列有关酶的叙述,正确的是( )
A. 酶的基本单位都是氨基酸
B. 唾液淀粉酶在核糖体上合成
C. 由活细胞产生的酶在生物体外没有催化活性
D. 唾液淀粉酶催化反应的最适温度和保存温度是37℃
8. 在适宜的条件下,某实验小组研究在酶量一定时,淀粉溶液浓度与酶促反应速率的关系,结果如图所示。下列相关叙述正确的是( )
A. 提高温度,淀粉酶降低该反应的活化能更为显著
B. BC时间段内,限制酶促反应速率的主要因素是底物浓度
C. OA时间段内,酶促反应速率低的原因是酶的数量有限
D. 若在A点时加入适量淀粉酶,则酶促反应速率不会发生明显改变
9. “观察植物细胞质壁分离及质壁分离复原现象”活动中,常用紫色洋葱鳞片叶外表皮细胞作为实验材料。将外表皮细胞浸润在0.3g/mL的蔗糖溶液中,一段时间后,实验现象如图所示。下列叙述正确的是( )
A. 乙处溶液浓度大于0.3g/mL
B. 图中的细胞此时正在进行渗透失水
C. 甲不再缩小时,水分子不再进出细胞
D. 质壁分离过程中,细胞吸水能力逐渐增强
10. 钙泵又被称为Ca²⁺-ATP水解酶, 骨骼肌细胞在舒张时,膜上的钙泵能驱动细胞质中的 Ca²⁺泵出细胞或泵入内质网腔中储存起来,以维持细胞质基质中低浓度的Ca²⁺。当神经兴奋传到骨骼肌时,细胞外或内质网腔中的 Ca²⁺又会借助通道蛋白释放到细胞质基质中,进而导致肌肉收缩。下列相关叙述错误的是( )
A. 钙泵参与运输 Ca²⁺的过程会消 耗 ATP
B. 骨骼肌细胞中运输 Ca²⁺的钙泵只存在于细胞膜上
C. Ca²⁺泵出细胞或泵入内质网腔内的过程属于主动转运
D. 内质网腔中的 Ca²⁺释放到细胞质基质中的过程属于被动转运
11. 人在长时间剧烈运动过程中同时进行需氧呼吸和厌氧呼吸,产生较多的乳酸,从而引起肌肉酸痛。下列叙述正确的是( )
A. 此过程中胞内的乳酸脱氢酶将丙酮酸还原为乳酸
B. 此过程中产生CO₂的场所是细胞溶胶和线粒体
C 此过程中人体主要依赖于厌氧呼吸提供能量
D. 此过程中油脂等物质可通过一些途径参与细胞呼吸过程
12. 下图表示用韭菜宿根进行的相关对照实验流程。下列叙述正确的是( )
A. 实验结果①观察到的色素条带数目相同,颜色深浅不同
B. 实验结果②表明韭菜中提取到的色素吸收光的种类更多
C. 光合色素具有吸收和转化光能的作用,可在滤液中收集氧气
D. 色素在滤纸条上分离的原因是不同色素在提取液中的溶解度不同
13. 如图是某生物细胞有丝分裂模式图,下列相关叙述正确的是( )
A. 上述细胞在细胞周期中出现的顺序是c→a→d→e→b
B. d图为观察染色体形态最佳时期,此时的赤道面清晰可见
C. 细胞分裂时纺锤丝从两极发出,c图细胞核中染色体数和DNA数相等
D. e图染色体数是a图中的两倍,c图与d图所示时期中核DNA含量相同
14. 如图表示某雌果蝇进行减数分裂时,处于四个不同阶段细胞(I~IV)中相关结构或物质的数量。下列有关表述中正确的是( )
A. 在I阶段的细胞内,可能没有同源染色体
B. 在Ⅱ阶段的细胞内,可能没有同源染色体
C. 在IV阶段的细胞内,可能含有同源染色体
D. 在Ⅲ阶段的细胞内,可能发生DNA的复制
15. 下列关于细胞生命历程的说法,正确的是( )
A. 细胞衰老过程中,有些酶活性降低,细胞内水分减少,细胞核体积减小,细胞代谢减弱
B. 癌细胞表面粘连蛋白增加,使其容易在组织间自由转移
C. 高等植物胚胎发育过程中,胚柄的退化是通过编程性细胞死亡实现的
D. 已经有科学家用胚胎干细胞成功诱导得到大脑,利用的原理是细胞的全能性
16. 甲、乙两位同学分别用小球做遗传规律的模拟实验。甲同学每次分别从I、Ⅱ小桶中随机抓取一个小球并记录其字母组合;乙同学每次分别从Ⅲ、IV小桶中随机抓取一个小球并记录其字母组合。下列叙述中,正确的是( )
A. 甲、乙重复100次实验后,统计的Dd、AB组合的概率均约为50%
B. 甲同学重复16次实验后,小球组合类型数量比一定为DD:Dd:dd=1:2:1,乙同学得到的小球组合类型有16种
C. 实验中每只小桶内两种小球的数量必须相等,每只小桶内小球总数也必须相等
D. 甲同学的实验模拟了等位基因分离和配子随机结合的过程,乙同学的实验模拟了等位基因分离的同时非等位基因自由组合的过程
17. 孟德尔在一对相对性状的试验中,运用了“假说—推理”的方法,下列叙述中正确的是
A. F1自交后代性状分离比3:1属于假说的内容
B. 纯合亲本正交、反交实验是为了验证假说而设计的
C. 孟德尔是在F1自交和测交实验结果的基础上提出问题的
D. 测交后代表现型及比例,可以反应F1产生的配子的类型及比例
18. 孔雀鱼尾色受常染色体上的一对等位基因控制。科研人员选用深蓝尾和紫尾进行杂交实验,F1均为浅蓝尾,F1随机交配,F2中同时出现深蓝尾、浅蓝尾和紫尾。下列叙述正确的是( )
A. 孔雀鱼尾色的显性现象的表现形式为共显性
B. 孔雀鱼尾色的表型可以反映它的基因型
C. F2中出现深蓝尾、浅蓝尾和紫尾是基因自由组合的结果
D. F2中深蓝尾雌性和浅蓝尾雄性交配,子代中深蓝尾约占1/4
19. 正常女性体细胞有丝分裂某时期的显微摄影图如下,该图可用于染色体组型分析。下列叙述正确的是( )
A. 该图为女性染色体组型图
B. 该细胞处于有丝分裂前期
C. 该图中染色体共有23种形态
D. 染色体组型分析可诊断红绿色盲症
20. 用32P标记的噬菌体侵染大肠杆菌的实验大致步骤如下图所示,有关叙述错误的是( )
A. 不能用含32P的培养基直接培养并标记噬菌体
B. ②过程中搅拌的目的是让噬菌体的蛋白质外壳与其DNA分离
C. 沉淀物中检测到较强的放射性表明噬菌体的DNA已注入大肠杆菌
D. 噬菌体入侵后利用大肠杆菌中的物质进行合成自身的DNA和蛋白质
21. DNA复制是在为细胞分裂进行必要的物质准备。据此分析下列表述正确的是( )
A. DNA复制仅发生在细胞核
B. DNA复制时首先需要在解旋酶的催化下打开磷酸二酯键解旋
C. DNA子链复制的方向均由5'向3'延伸
D. 新合成的两条子链碱基序列完全一致
22. 下列关于中心法则的叙述,正确的是( )
A. ⑤过程需要逆转录酶的调节
B. ②过程主要发生在细胞核中,产生的RNA 都可作为蛋白质合成的模板
C. 劳氏肉瘤病毒在宿主细胞中生存能够体现①~⑤过程
D. ①~⑤过程均发生碱基互补配对,但是①与其他过程的配对方式不完全相同
23. DNA甲基化是表观遗传中常见的现象之一,如基因启动子序列中的胞嘧啶发生甲基化后转变成5-甲基胞嘧啶。下列叙述正确的是( )
A. 胞嘧啶发生甲基化后仍然与腺嘌呤配对
B. 亲代DNA的甲基化不会遗传给子代
C. 基因启动子序列中的这种变化可能会影响其与RNA聚合酶结合
D. 启动子甲基化不会改变基因序列,也不会改变生物的表型
24. 某研究小组测定了某植物在不同CO2下CO2吸收速率随光照强度的变化,结果如下图所示。下列叙述错误的是( )
A. 实验的自变量有光照强度和CO2浓度
B. a点为光补偿点,b、c点不是光饱和点
C. b点时叶肉细胞内三碳酸合成速率较 a 点高
D. 若在 c 点条件下补光处理,会提高光合速率
25. 下图为某家族关于甲(基因D、d控制)、乙(基因E、e控制)两种单基因遗传病的遗传系谱图,其中I-1不携带乙病的致病基因,不考虑基因突变和交叉互换。下列叙述错误的是( )
A. 甲、乙两种遗传病的遗传方式分别是常染色体隐性遗传、伴X染色体隐性遗传
B. Ⅱ-5的乙病致病基因来源于I-2
C. I-2的基因型是DdXEXe,Ⅱ-5的基因型是DdXeY
D. 若I-1和I-2再生一个孩子,生出患病孩子的概率为7/16
非选择题部分
二、非选择题(5小题,共50分)
26. 下图为水稻植物细胞中光合作用过程简图,其中英文大写字母表示物质成分,数字表示过程。请回答:
(1)该膜是________膜,其上含有光合色素,常用________提取。与正常水稻相比,缺Mg水稻对_________________光吸收明显减少。
(2)图中_______________表示光合作用产生的O2。据图还可知ATP的形成与_______________的跨膜运输有关。
(3)图中过程②③所在的循环称为_______________,发生的场所为_________。由物质G生成三碳糖的过程,需要_______________作为还原剂,_______________提供能量。
(4)白天光合作用旺盛时,植物合成的糖类通常会以淀粉的形式临时储存在叶绿体中,若以大量小分子可溶性糖的形式存在,则可能导致叶绿体_________;在夜晚,叶绿体中的淀粉水解,其水解产物三碳糖运出叶绿体并转变为___________,供植物体其它细胞利用,或作为能源物质参与_______________。
27. 图1、2、3分别是某动物细胞的染色体组成和分裂过程中物质或结构变化的相关模式图。请据图回答下列问题:
(1)该动物的性别是______________。图1中细胞④的名称为______________。
(2)图1中细胞_______________(填序号)所处时期的下一个时期细胞中染色体数量最多。等位基因的分离和非等位基因的自由组合发生于细胞______________(填序号)中。
(3)图1中的细胞①~④中处于图2中HI阶段的细胞有____________(填序号)。图3中表示染色体的是________________(填字母),图1的四个细胞中,处于图3中Ⅱ时期的是_______________(填序号)。
28. 某二倍体雌雄异株植物(XY型),花色由等位基因(A、a)控制(红色为A基因控制),叶片形状由等位基因(B、b)控制,两对基因均不在Y染色体上。让一红花宽叶雌株(甲)和一白花窄叶雄株(乙)杂交,F1均为粉红花宽叶植株。F1相互交配得到F2的结果如下表。
回答下列问题:
(1)该植物叶片形状的遗传遵循_________定律,位于___________染色体上;判断依据是_________。
(2)植株乙的基因型是_________,F1的雄株产生________种雄配子。F2的白花宽叶雌株中,杂合子占____________。
(3)选取F2中粉红花雌雄植株随机授粉,后代中粉红花宽叶雌株所占比例是__________。
(4)让F2中一粉红花宽叶雌株与一红花窄叶雄株杂交,后代雌雄植株中叶片形状没有出现性状分离,请用遗传图解表示该杂交过程______。(注:要求写出配子)
29. 编码在DNA分子上的遗传信息控制着生物性状,下图表示真核细胞中遗传信息的表达过程,请据图回答相关问题:
(1)图1表示_____________过程,主要发生在______________,需要_____________酶进行催化,将游离的核苷酸通过_____________键聚合成相应的长链。该图中②与③在组成上的不同之处在于____________。
(2)图1中形成的长链经加工后通过_________到达细胞质与核糖体结合。图2过程核糖体在mRNA上的移动方向是______________(填“从左向右”或“从右向左”),当到达______________时,多肽合成结束。除了mRNA外参与此过程的RNA分子还有____________。细胞内酶的合成____________(填“一定”或“不一定”)需要经过图2过程。
(3)由密码子表可知,CGU-精氨酸、UGC-半胱氨酸、GCA-丙氨酸、ACG-苏氨酸。图2中④所携带的氨基酸是__________。
30. 回答下列有关实验问题。
(1)下列几项实验中,需保持细胞生理活性的有___________。
①观察叶绿体和细胞质的流动②探究植物细胞的吸水和失水
③探究酵母菌细胞呼吸的方式④绿叶中色素的提取和分离
⑤观察根尖分生区组织细胞的有丝分裂
(2)下列有关酶的探究实验的叙述,错误的有__________
(3)利用下图装置可以测定某绿色植物的表观光合作用速率与呼吸作用速率。结合相关知识,回答下列问题:
①若用该装置测定该植物的表观光合速率,则X应为___________溶液,同时需要适宜的光照强度;为了排除环境因素的影响,还需要设计对照组。对照组该如何设置? __________
②若用该装置测定该植物的呼吸速率,X应为______________溶液,还需要对该装置做___________处理。
(4)在DNA分子模型的搭建实验中,用订书钉将图中3种纸片连为一体代表一个______________,若构建一个含15对碱基(其中A有9个)的DNA双链片段(氢键数也用订书钉表示),那么使用的订书钉个数为_____________。
红花宽叶
粉红花宽叶
白花宽叶
红花窄叶
粉红花窄叶
白花窄叶
雌株
1/8
1/4
1/8
0
0
0
雄株
1/16
1/8
1/16
1/16
1/8
1/16
选项
探究内容
实验方案
A
酶的高效性
用二氧化锰和过氧化氢酶分别催化H2O2的分解,待过氧化氢完全分解后,检测产生的气体总量
B
酶的专一性
用淀粉酶催化淀粉水解,检测是否有大量还原糖生成
C
温度对酶活性影响
用唾液淀粉酶分别在100℃,37℃和0℃下催化淀粉水解,充分反应后,用碘液检测淀粉水解程度
D
pH对酶活性的影响
用淀粉酶在不同pH条件下催化淀粉水解,用本尼迪特试剂试剂检测
浙江省会稽联盟2023-2024学年高二下学期4月期中生物试题(原卷版+解析版): 这是一份浙江省会稽联盟2023-2024学年高二下学期4月期中生物试题(原卷版+解析版),文件包含浙江省会稽联盟2023-2024学年高二下学期4月期中生物试题原卷版docx、浙江省会稽联盟2023-2024学年高二下学期4月期中生物试题解析版docx等2份试卷配套教学资源,其中试卷共35页, 欢迎下载使用。
浙江省绍兴会稽联盟2023-2024学年高二下学期期中联考生物试题(原卷版+解析版): 这是一份浙江省绍兴会稽联盟2023-2024学年高二下学期期中联考生物试题(原卷版+解析版),文件包含浙江省绍兴会稽联盟2023-2024学年高二下学期期中联考生物试题原卷版docx、浙江省绍兴会稽联盟2023-2024学年高二下学期期中联考生物试题解析版docx等2份试卷配套教学资源,其中试卷共36页, 欢迎下载使用。
浙江省会稽联盟2023-2024学年高一下学期4月期中生物试题(原卷版+解析版): 这是一份浙江省会稽联盟2023-2024学年高一下学期4月期中生物试题(原卷版+解析版),文件包含浙江省会稽联盟2023-2024学年高一下学期4月期中生物试题原卷版docx、浙江省会稽联盟2023-2024学年高一下学期4月期中生物试题解析版docx等2份试卷配套教学资源,其中试卷共38页, 欢迎下载使用。

