





江苏省无锡市锡山区锡东片2023-2024学年八年级下学期期中考试物理试题(原卷版+解析版)
展开这是一份江苏省无锡市锡山区锡东片2023-2024学年八年级下学期期中考试物理试题(原卷版+解析版),文件包含江苏省无锡市锡山区锡东片2023-2024学年八年级下学期期中考试物理试题原卷版docx、江苏省无锡市锡山区锡东片2023-2024学年八年级下学期期中考试物理试题解析版docx等2份试卷配套教学资源,其中试卷共33页, 欢迎下载使用。
一、选择题(每小题2分,共12小题,满分24分)
1. 下列物体的质量最接近50kg的是( )
A. 一头牛B. 一个鸡蛋C. 一名中学生D. 一支铅笔
【答案】C
【解析】
【详解】A.一头牛质量约
1t=1000kg
故A不符合题意;
B.一个鸡蛋的质量大约是
50g=0.05kg
故B不符合题意;
C.一名中学生的质量大约是50kg,故C符合题意;
D.一支铅笔的质量大约是
10g=0.01kg
故D不符合题意。
故选C。
2. 中国空间站梦天实验舱在长征五号B运载火箭的托举下顺利升空,如图像火箭这样的高速航天器外壳要求轻巧、耐高温。航天器外壳材料应具有的特性是( )
A. 密度大熔点高B. 密度大熔点低
C. 密度小熔点高D. 密度小熔点低
【答案】C
【解析】
【详解】根据题意可以该材料轻巧意味着密度小,耐高温意味着熔点高,故C符合题意,ABD不符合题意。
故选C。
3. 北京冬奥会开幕在即,跳台滑雪是其中赛项之一(如图所示),在跳台滑雪比赛中,运动员在空中滑翔时所受重力示意图正确的是( )
A. B. C. D.
【答案】D
【解析】
【详解】运动员在空中滑翔时所受重力的作用点在运动员的重心,方向是竖直向下的。故ABC错误,D正确。
故选D。
4. 下列关于质量的说法正确的是( )
A. 从地球带到太空中的铅笔能“悬浮”于舱内,是由于质量变小了
B. 铁块熔化成铁水质量不变
C. 1千克铁比1千克的花质量大
D. 用粉笔在黑板上写字,手中粉笔体积变小了,但质量不变
【答案】B
【解析】
【详解】A.从地球带到太空中的铅笔能“悬浮”于舱内,是由于铅笔处于失重,铅笔的质量不会随位置的变化而变化,故铅笔的质量不变,故A错误;
B.铁块熔化成铁水,物质的状态发生了变化,所含的物质的多少没有变化,因此质量不变,故B正确;
C.根据质量的定义可知,1千克铁比1千克的花质量相同,故C错误;
D.用粉笔在黑板上写字,手中粉笔体积变小了,所含物质的多少变小,因此质量变小,故D错误。
故选B。
5. 如图,大熊猫紧抱住树干不掉下来,以下选项中与大熊猫增大摩擦的方法相同的是( )
A. 做引体向上时,要把手汗擦干
B. 运动鞋鞋底有凹凸不平的花纹
C. 使用橡皮擦擦除字迹要用力
D. 给机器设备滴加润滑油
【答案】C
【解析】
【详解】大熊猫紧抱住树干不掉下来,是在接触面粗糙程度一定时,通过增大压力来增大摩擦力。
A.做引体向上时,要把手汗擦干,是压力一定时,通过增大接触面的粗糙程度来增大摩擦力;
B.运动鞋鞋底有凹凸不平的花纹,是在压力一定时,通过增大接触面的粗糙程度来增大摩擦力;
C.使用橡皮擦擦除字迹要用力,在接触面粗糙程度一定时,通过增大压力来增大摩擦力;
D.给机器设备滴加润滑油,是通过使接触面脱离的方法减小摩擦力。
综上分析可知,与大熊猫增大摩擦的方法相同的是C,故ABD不符合题意,C符合题意。
故选C。
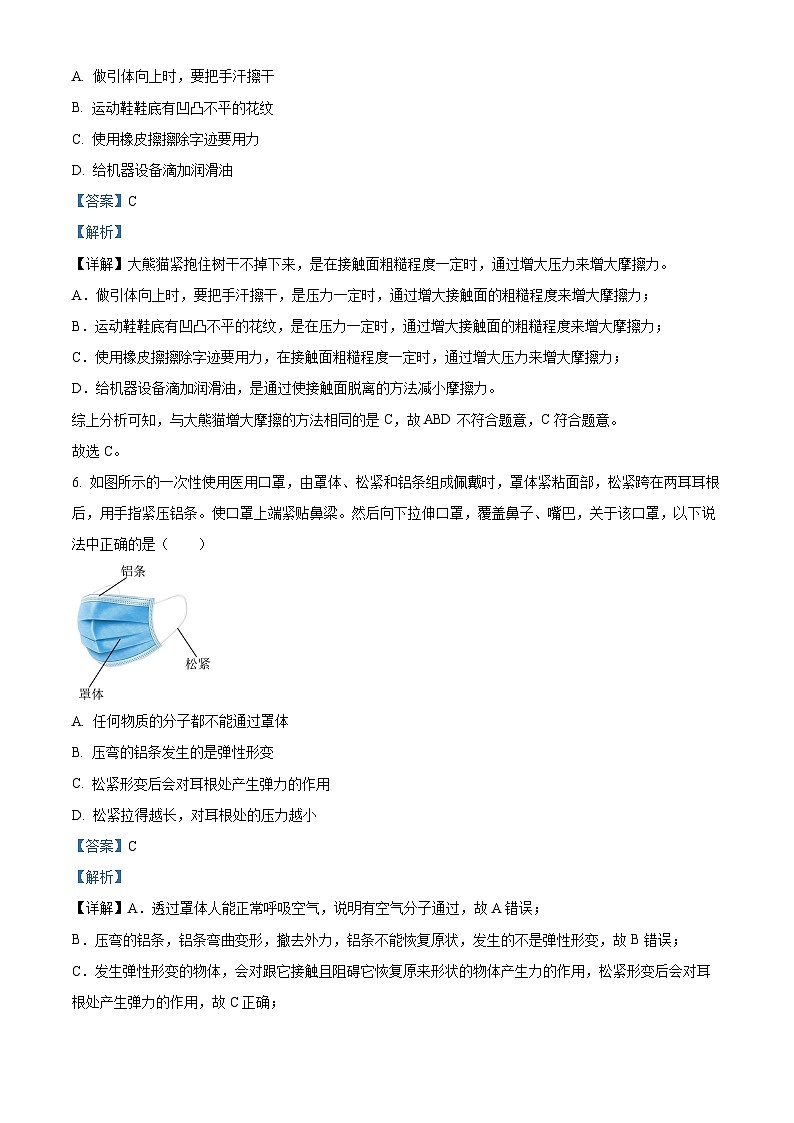
6. 如图所示的一次性使用医用口罩,由罩体、松紧和铝条组成佩戴时,罩体紧粘面部,松紧跨在两耳耳根后,用手指紧压铝条。使口罩上端紧贴鼻梁。然后向下拉伸口罩,覆盖鼻子、嘴巴,关于该口罩,以下说法中正确的是( )
A. 任何物质的分子都不能通过罩体
B. 压弯的铝条发生的是弹性形变
C. 松紧形变后会对耳根处产生弹力的作用
D. 松紧拉得越长,对耳根处的压力越小
【答案】C
【解析】
【详解】A.透过罩体人能正常呼吸空气,说明有空气分子通过,故A错误;
B.压弯的铝条,铝条弯曲变形,撤去外力,铝条不能恢复原状,发生的不是弹性形变,故B错误;
C.发生弹性形变的物体,会对跟它接触且阻碍它恢复原来形状的物体产生力的作用,松紧形变后会对耳根处产生弹力的作用,故C正确;
D.在受力面积相同时,松紧拉得越长,松紧的弹力越大,即对耳根处的压力越大,故D错误。
故选C。
7. 2022年9月19日,中国疾控中心公布了中国大陆首例输入性猴痘病例相关信息。如图是在电子显微镜下猴痘病毒的照片,该病毒直径在200nm左右,可通过飞沫传播。下列说法正确的是( )
A. 病毒是分子,可以用肉眼直接看到
B. 构成飞沫的分子间既有引力又有斥力
C. 猴痘病毒随飞沫在空中的传播属于分子的无规则运动
D. 健康人佩戴口罩可预防感染,是因为口罩材料的分子之间没有空隙
【答案】B
【解析】
【详解】A.通常人们以10-10m为单位来量度分子。而病毒的直径
比分子要大得多,所以病毒不是分子,用肉眼也无法直接看到,故A错误;
B.分子间存在着相互作用的引力及斥力,分子间距较大时,表现为引力,分子间距较小时,表现为斥力,故B正确;
C.猴痘病毒不是分子,其随飞沫在空中的传播不是分子热运动,而是机械运动,故C错误;
D.佩戴口罩可预防感染,是因为口罩可过滤病毒,而分子间存在间距,物质的状态不同,其分子的间距不同,故D错误。
故选B。
8. 如图所示是神舟十五号三名航天员在中国空间站送来2023年的新年祝福。三位航天员在太空舱要经常进行“失重”保护锻炼。所进行的下列哪项活动可以达到几乎和地面上一样的锻炼效果( )
A. 举杠铃B. 做引体向上
C. 拉弹簧拉力器D. 跳绳运动
【答案】C
【解析】
【详解】A.举杠铃,靠杠铃的重力来进行锻炼的,而在太空舱是失重状态,达不到锻炼的效果,故A不符合题意;
B.做引体向上,靠自身的重力进行锻炼的,而在太空舱是失重状态,达不到锻炼的效果,故B不符合题意;
C.拉弹簧拉力器,靠弹簧产生的拉力来锻炼的,因此可以在太空中达到锻炼的效果,故C符合题意;
D.跳绳运动,靠自身重力下落挑起进行锻炼的,而在太空舱是失重状态,达不到锻炼的效果,故D不符合题意。
故选C。
9. 小明在家积极帮妈妈做家务。如图所示,妈妈准备做西红柿炒鸡蛋,他先帮妈妈打好鸡蛋,将鸡蛋放在碗沿撞击,鸡蛋破裂,碗完好无损。下列说法正确的是( )
A. 撞击时,只有鸡蛋受到力的作用
B. 撞击时,只有碗受到力的作用
C. 使鸡蛋破裂的施力物体是小明的手
D. 鸡蛋对碗的作用力与碗对鸡蛋的作用力大小相等
【答案】D
【解析】
【详解】AB.将鸡蛋放在碗沿撞击,撞击时,鸡蛋和碗同时受到力的作用,故AB错误;
C.将鸡蛋放在碗沿撞击,鸡蛋破裂,使鸡蛋破裂的施力物体是碗沿,故C错误;
D.鸡蛋对碗的作用力与碗对鸡蛋的作用力是相互作用力,两个力的大小相等,故D正确。
故选D。
10. 如图所示,一带负电的橡胶棒靠近用细线挂住的轻细吸管A端时,吸管A端与橡胶棒相互吸引。对吸管A端带电性质判断正确的是( )
A. 一定带正电B. 可能带负电
C. 一定不带电D. 可能带正电
【答案】D
【解析】
【详解】带电体能够吸引轻小物体,异种电荷相互吸引;带负电橡胶棒靠近用细线挂住的轻细吸管A端,若相互吸引,A端有可能不带电或带正电。
故选D。
11. 田径比赛中的跳高项目,经历了“跨越式”、“剪式”、“滚式”、“俯卧式”、“背越式”5次技术性的革命,目前运动员普遍采用“背越式”技术(如图所示),下列说法正确的是( )
A. 采用“背越式”技术,目的是起跳时人体重心可以高出横标杆很多
B. “背越式”跳高时,人跃起后不再受重力
C. “背越式”掌握得好的运动员,过杆时重心可以低于横杆
D. “背越式”掌握得好的运动员,过杆时重心一定在运动员身上
【答案】C
【解析】
【详解】ACD.同一个运动员在跳高的过程中重心上升的距离差不多,采用不同姿势过杆的运动员在越过横杆的时候,他们的重心距横杆的距离不一样,跨越式过杆的时候,人体的重心必须在横杆上面几十厘米,而俯卧式或背越式过杆时,重心十分接近横杆,甚至背越式过杆时重心可以位于杆的下方,这样在弹跳力不变的情况下,运动员的成绩可以提高许多,故C正确,AD错误;
B.地球附近的一切物体都受到重力,故B错误。
故选C。
12. 如图所示,泡沫铝是含有丰富气孔的纯铝保温材料,空隙率是指泡沫铝中所有气孔的体积占该材料总体积的百分比,则一块空隙率为80%、质量为5. 4kg的泡沫铝的体积为()( )
A. B. C. D.
【答案】D
【解析】
【详解】纯铝的体积为
空隙率为80%,则泡沫铝的体积为
故D符合题意,ABC不符合题意。
故选D。
二、填空题(每空1分,共11小题,满分32分)
13. 一枚一元硬币的质量约为6______(填合适的单位),将这枚硬币带到月球后,其质量将______(选填“变大”、“不变”或“变小”)。
【答案】 ①. g ②. 不变
【解析】
【详解】[1]10枚一元硬币的质量约60g,一枚一元硬币质量约为6g。
[2]将这枚硬币带到月球后,硬币的位置发生变化,但质量与位置无关,所以其质量将不变。
14. 2022年3月23日“天宫课堂”第二课在中国空间站正式开讲并进行直播,王亚平老师为我们演示了“液桥实验”,实验中,分别附着在两块玻璃板上的水球接触后合成一个(如图所示),说明了水分子间存在______(填“引力”或“斥力”);物质由_____组成,原子由原子核和_____组成,如图所示是不同科学家提出的原子模型,其中____(填“A”或“B”)是卢瑟福提出的原子核式结构模型。
【答案】 ①. 引力 ②. 分子或原子 ③. 电子 ④. B
【解析】
【详解】[1]水球由水分子构成,两个水球接触后能合成一个,说明分子间存在引力的作用。
[2][3][4]物质由分子或原子组成;原子由位于中心的原子核和绕核高速转动的电子组成。卢瑟福提出了原子的核式结构模型,他认为:原子由处于原子中心带正电的原子核与核外电子组成,图B表示的是卢瑟福提出的原子核式结构模型。
15. 如图,阳春三月,果园里雪白的梨花美不胜收,空气中弥漫着梨花的香气,这是___________现象,说明了分子___________,随气温的升高这种运动会___________(选填“加剧”或“减缓”)。
【答案】 ①. 扩散 ②. 在永不停息的做无规则运动 ③. 加剧
【解析】
【详解】[1][2][3]阳春三月,果园里雪白的梨花美不胜收,空气中弥漫着梨花的香气,这是花香分子运动的结果,属于扩散现象,扩散现象说明分子在不停地做无规则运动;温度越高,分子的热运动越剧烈,故随气温的升高这种运动会加剧。
16. 如图所示,盒装牛奶的质量为______kg。喝掉一半后,牛奶的密度______。(变大/变小/不变)(ρ牛奶=1.04g/cm3)
【答案】 ①. 0.26 ②. 不变
【解析】
【详解】[1]由图可知,牛奶的体积为
盒装牛奶的质量为
[2]密度是物质本身的一种特性,与物质种类和状态有关,与物体的质量和体积的大小无关,喝掉一半牛奶后,牛奶的密度不变。
17. 用如图所示的器材进行实验研究重力的方向。
(1)将该装置放在水平桌面上后,逐渐改变木板M与桌面的夹角α,会观察到悬线OA的方向_______(选填:“变化”或“不变”);
(2)剪断细绳OA,观察_________方向,从而说明重力的方向是 ___________。
【答案】 ①. 不变 ②. 小球下落 ③. 竖直向下
【解析】
【详解】(1)[1]重力的方向总是竖直向下的,所以悬线受小球拉力作用就保持竖直方向不变。将该装置放在水平桌面上后,逐渐改变木板M与桌面的夹角α,因重力方向、小球的拉力方向仍然是竖直方向,所以会观察到悬线OA的方向不变。
(2)[2][3]剪断悬线OA,小球在重力的作用下,将观察小球竖直落下,说明重力的方向总是竖直向下的。
18. 如图所示,将一块透明有机玻璃板架在两本书之间,在下方撒上小纸屑,用干燥的丝绸在玻璃板上摩擦,会观察到下方的小纸屑上下飞舞,跳跃不停,这是因为有机玻璃板被丝绸摩擦后带上了________,能够________小纸屑,小纸屑接触玻璃板后迅速被弹开,这是因为___________。
【答案】 ①. 电荷 ②. 吸引 ③. 同种电荷而相互排斥
【解析】
【详解】[1][2]带电体具有吸引轻小物体的性质,用干燥的丝绸在玻璃板上摩擦,摩擦过的有机玻璃板带了电荷,能吸引轻小物体。
[3]小纸屑与玻璃板接触后,由于玻璃板上的电荷转移到纸屑上,纸屑由于带上与玻璃板相同的电荷,而相互排斥,迅速被弹开。
19. 某同学在测量某液体的质量和体积的关系实验中,得到了如图所示的图象,其中纵坐标m表示烧杯和液体的总质量,V表示液体的体积,装液体的空烧杯的质量是______g,该液体的密度是______kg/m3,图中m的值应为______g。
【答案】 ①. 40 ②. 0.8× 103 ③. 88
【解析】
【详解】[1]由图可得,体积为0时,质量是40g,也就是烧杯中没有任何物质时的质量,即烧杯的质量为40g。
[2]图中横轴表示液体的体积,纵轴表示烧杯和液体的总质量,当液体体积为20cm3时,烧杯和液体的总质量是56g,此时液体的质量为
m液=56g-40g=16g
该液体的密度是
[3]当液体体积为60cm3时,液体质量为
此时烧杯和液体的总质量是
m=48g+40g=88g
20. 如图所示,工人不用铁锤而使用橡胶锤铺设瓷砖,回答下列问题:
(1)橡胶锤头的橡胶具有 __________(选填“较大的硬度”或“较好的弹性”);
(2)橡胶锤敲击到瓷砖后会向相反方向运动,使橡胶锤弹开的力是由 _______(选填“橡胶”或“瓷砖”)发生形变产生的。
(3)工人手上套上粗糙的手套这是为了增大手与锤把之间的______力。
【答案】 ①. 较好的弹性 ②. 瓷砖 ③. 摩擦
【解析】
【详解】(1)[1]橡胶锤头具有弹性,敲击瓷砖时,橡胶锤头发生弹性形变,橡胶锤头恢复原状时,对瓷砖施加力的作用,使瓷砖受力均匀。
(2)[2]橡胶锤敲击到瓷砖后会向相反方向运动,使橡胶锤弹开的力是由瓷砖发生形变产生的。
(3)[3]工人手上套上粗糙的手套,是在压力一定时,通过增大接触面的粗糙程度来增大摩擦力。
21. 如图是小明探究质量与体积关系时绘制的甲、乙两种液体质量与体积的关系图像,由图像可知,2cm3的甲液体质量为___________g,甲液体的密度___________乙液体的密度(大于/等于/小于);如果将液体换成酒精,则它的质量与体积关系图像应在___________(Ⅰ/Ⅱ/Ⅲ/)区。(ρ酒精=0.8g/cm3)
【答案】 ①. 3 ②. 大于 ③. Ⅲ
【解析】
【详解】[1][2]由图像可知,当
m甲=m乙=6g
时
V甲=4cm3
V乙=6cm3
则甲、乙两种液体的密度分别为
由密度公式可得,2cm3的甲液体质量
m甲′=ρ甲V′=1.5g/cm3×2cm3=3g
比较甲、乙的密度可知,甲液体的密度大于乙液体的密度。
[3]酒精的密度
ρ酒精=0.8g/cm3<ρ乙
根据可知,质量相同时,酒精的体积大于乙液体的体积,酒精的质量与体积关系图像应在Ⅲ区。
22. 小明利用气球做了课后小实验,如下图所示,松开气球口的夹子后,气球向右运动,使气球向右运动的力施力物体是 __________选填“空气”、“气球喷出来的气体”);此现象可以说明物体间力的作用是________的。力的作用效果不仅与力的大小和方向有关,还跟力的_______有关。
【答案】 ①. 气球喷出来的气体 ②. 相互 ③. 作用点
【解析】
【详解】[1][2]图中气球充有一定的空气,当松开气球口的夹子,气球向外喷气,气球对喷出的空气施加一个向左的力,物体间力的作用是相互的,被喷出的空气对气球也施加了一个向右的力,使气球向右运动。
[3]力的作用效果与力的三要素有关,即力的大小、力的方向和力的作用点。
23. 要配制80mL密度为1.1g/cm3的盐水,器材有:托盘天平(砝码有100g、50g、10g、5g各1个,2个20g)、水(密度为1g/cm3)、盐、烧杯等。水加入盐后体积变化忽略不计。
(1)称量所需水的质量,把天平放在水平台面上,调节天平平衡,再将烧杯放在天平左盘,在右盘中加减砝码并移动游码,天平再次平衡后,所加砝码和游码的位置如图所示,则烧杯质量为____g,保持游码位置不变,接下来的具体操作是:___________,然后向烧杯中加水直至天平再次平衡;
(2)称量所需盐的质量,在天平左、右盘中,各放入一张纸片,调节天平平衡,在右盘中加入5g砝码,将游码移到标尺的 _____g刻度线处,在天平左盘中加盐,直至天平再次平衡。
【答案】 ①. 46 ②. 在天平右盘中加入一个100g砝码,并取下一个20g砝码 ③. 3
【解析】
【详解】(1)[1][2]由图可知,烧杯质量为
m=20g+20g+5g+1g=46g
要配制80mL密度为1.1g/cm3的盐水,由于水加入盐后体积变化忽略不计,则所需水的质量
m水=ρ水V=1g/cm3×80cm3=80g
由于两个20g砝码已经使用,故先在天平右盘中加入先在天平右盘中加入一个100g砝码,并取下一个20g砝码,然后向烧杯中加水直至天平再次平衡。
(2)[3]所需盐的质量
m盐=m盐水-m水=ρ盐水V-m水=1.1g/cm3×80cm3-80g=8g
称量所需盐的质量时,由于先在右盘中已经加入5g砝码,故应游码移到标尺的3g刻度线处,在天平左盘中加盐,直至天平再次平衡。
三、简答题(本题共6小题,共44分)
24. 如图所示,将质量相同的水、浓盐水和酒精分别装入A、B、C三根完全相同的足够长的试管中,图A中已将水的液面位置标出,请在图B、图C中大致画出浓盐水和酒精的液面位置。
【答案】
【解析】
【详解】水、浓盐水和酒精的质量相同,三种液体的密度关系为
ρ酒精<ρ水<ρ盐水
根据公式可知,酒精、水和盐水的体积大小
V酒精>V水>V盐水
由于三个试管足够长、且横截面积相同,根据公式可知,酒精、水和盐水在试管中的深度
h酒精>h水>h盐水
则图B、图C中浓盐水和酒精的液面大致位置如图所示:
25. 用水平力将弹簧压在竖直墙壁上,画出弹簧对手的弹力的示意图。
【答案】
【解析】
【详解】弹簧被压缩,弹簧要恢复原状,弹簧对手产生了弹力作用,弹簧对手产生的力水平向右,手是受力物体,如图
26. 如图所示的木块重10N,它受到大小为8N的水平拉力F时,在水平面上向右做匀速直线运动,请画出它所受重力和摩擦力的示意图。
【答案】
【解析】
【详解】物体受到的重力方向竖直向下;由于物体相对地面向右做匀速直线运动,物体在水平方向上所受的摩擦力与拉力是一对平衡力,大小相等,方向相反。作力的示意图时,如果知道力的大小需要标出来,同一物体受到几个力的作用时,所受到的力较大时,表示该力的线段要长些。如图所示:
27. 小明利用天平测量一块橡皮泥的质量:
(1)他将天平放在____上,将游码移到横梁标尺左端的___ 处,发现指针指在分度盘的右侧,这时他应将平衡螺母向___ 端移动,使天平平衡;
(2)他测量橡皮泥质量时的情形如图甲所示,其违反操作规范的是___;
(3)改正错误后,重新测量。用天平测量另一块橡皮泥的质量时,加入50g、20g、10g砝码各一,再加入最小的砝码5g后,指针静止时如图乙所示,接下来的操作是______,待天平平衡后,测得物体质量为82.4g,请在图丙标尺上标出游码的位置;( )
(4)一个橡皮泥小球,把它压成小薄饼后,它的质量______(选填“不变”或“变化”);理由是___(从下面选项中选择)。
A.薄饼面积大 B.橡皮泥没多也没少
C.压扁时会损失质量 D.薄饼质量更分散。
【答案】 ①. 水平桌面 ②. 零刻度线 ③. 左 ④. 物体与砝码位置放反 ⑤. 取下5g砝码,向右移动游码 ⑥. ⑦. 不变 ⑧. B
【解析】
【详解】(1)[1][2][3]调节天平时,首先将天平放在水平桌面上,再把游码移到标尺的零刻线处,然后观察指针是否指到分度盘的中央位置,或左右偏转的格数相同,平衡螺母应该向上翘的方向移动。指针静止时指在分度盘的右侧,平衡螺母向左移动。
(2)[4]由图甲可知,物体与砝码位置放反,天平称量物体质量时,物体要放在天平的左盘,砝码要放在天平的右盘。
(3)[5]加入50g、20g、10g砝码各一,再加入最小的砝码5g后,指针向右偏,接下来取下5g砝码,向右移动游码,相当于在右盘加质量较小的砝码。
[6]物体质量为
82.4g=50g+20g+10g+2.4g
说明游码的位置在2.4g,标尺的分度值是0.2g,如图所示:
(4)[7][8]一个橡皮泥小球,把它压成小薄饼后,尽管形状发生变化,但是橡皮泥没多也没少,即质量不变。故选B。
28. 下表是小明在探究“重力的大小跟质量的关系”实验中得到的实验数据。
(1)实验中,需要的测量工具是_______和 __________;
(2)上表空白处缺少的栏目是__________________;
(3)在图中,根据上面表格中的数据画出重力与质量之间关系的图线_______;
(4)分析数据,可以得到的结论是:____________________。该结论对于月球上的物体_______(选填“仍成立”或“不成立”);
(5)实验时,多次测量的目的是___________;
(6)小亮取了质量不同的苹果、小木块、小铁球各一个,并分别测出它们的质量和重力,来探究物体所受重力大小与质量的关系,你认为小亮同学的做法_____。
A.不合理,因为他没有用同种物质的物体做实验
B.不合理,因为他没有使物体的质量成整数倍变化
C.合理,因为他的操作比甲同学更简便
D.合理,因为他同样可以得到的物体所受重力大小与质量的关系
【答案】 ①. 天平 ②. 弹簧测力计 ③. 重力与质量比值 ④. ⑤. 物体受到重力的大小跟物体质量成正比 ⑥. 仍成立 ⑦. 寻找普遍规律 ⑧. D
【解析】
【详解】(1)[1][2]本实验是探究重力的大小跟质量的关系,需测量重力与质量,故需要天平和弹簧测力计。
(2)[3]探究“重力的大小跟什么因素有关”实验,故要求出重力与质量的比值,上表空白处缺少的栏目是:重力与质量的比值。
(3)[4]由表格数据描点连线,如图所示
(4)[5]根据表中数据,质量增大为原来的几倍,物体所受的重力也增大为原来的几倍,即物体所受重力大小与质量成正比。
[6]在月球上,物体质量不变,重力大约为在地球上重力,重力依然与质量成正比。所以该结论对于月球上的物体仍成立。
(5)[7]由于一次实验得到的结论具有偶然性,故实验时,多次测量的目的是寻找普遍规律。
(6)[8]要探究物体所受重力大小与质量的关系,需改变物体的质量,虽然苹果、小木块、小铁球的材料不同,但是不影响探究结果,故小亮同学的做法合理,故D符合题意,ABC不符合题意。
故选D。
29. 在探究“滑动摩擦力的大小与什么有关”的实验中,所用装置如图所示。
(1)从弹簧测力计直接读出的是对木块的拉力大小,实验中需要让拉力与木块所受滑动摩擦力大小相等,则应满足的主要条件是:木块放在水平面上,拉动木块时,木块应处于_________运动状态,拉力方向水平;
(2)拉动木块前,应将弹簧测力计沿________(水平/竖直)方向进行调零;
(3)利用如图甲所示的装置进行相关实验后,在木块上再叠放另一个木块来进行实验。分析叠放木块与不叠放木块两种情况对应的数据,是为了验证猜想:滑动摩擦力的大小与______的关系;
(4)学生对测量“滑动摩擦力大小”的实验进行了实验改进:水平匀速拉动木板,待测力计示数稳定后如图乙所示,测力计A的示数为3N,测力计B的示数为____N,木块受到滑动摩擦力方向水平向 _________。若测力计A的拉力增加至4N,测力计B的示数将 ____(选填“变大”“变小”或“不变”);另一小组测量时发现测力计B的示数很难稳定,原因可能是 __;(整个过程中,木块始终未脱离木板)
(5)下列的实验中弹簧测力计的示数等于木块所受滑动摩擦力的是 _____。
A. 木块在水平面做匀速直线运动
B. 木块在水平面做匀速直线运动,测出砂和桶的总重(不计绳重和滑动摩擦)
C. 木块保持静止
D. 木块沿斜面做匀速直线运动
【答案】 ①. 匀速直线 ②. 水平 ③. 压力 ④. 1.6 ⑤. 右 ⑥. 不变 ⑦. 木板表面粗糙程度不均匀 ⑧. B
【解析】
【详解】(1)[1]木块放在水平面上,拉动木块时,木块应处于匀速直线运动状态,拉力方向水平,此时木块在水平方向上受到平衡力的作用,测力计示数等于木块所受滑动摩擦力大小。
(2)[2]根据(1),应用弹簧测力计沿水平方方向拉动木块做匀速直线运动,故拉动木块前,应将弹簧测力计沿水平方向进行调零。
(3)[3]利用如图甲所示的装置进行相关实验后,在木块上再叠放另一个木块来进行实验,此时压力变大了,而接触面粗糙程度不变,分析叠放木块与不叠放木块两种情况对应的数据,是为了验证猜想:滑动摩擦力的大小与压力的关系。
(4)[4][5][6]木块相对地面处于静止状态,受到测力计的拉力与受到长木板施加的滑动摩擦力为一对平衡力,大小相等,方向相反,因测力计的拉力方向为水平向左,故木块所受的摩擦力方向为水平向右;水平匀速拉动木板,若测力计A的拉力增加至4N,因压力大小和接触面粗糙程度不变,木块受到的滑动摩擦力大小不变,故测力计B的示数将不变。
[7]另一小组测量时发现测力计B的示数很难稳定,因木块对木板的压力不变,原因可能是木板表面粗糙程度不均匀。
(5)[8] A.弹簧测力计斜向上拉动木块,拉力与摩擦力不在同一直线上,拉力与摩擦力不是一对平衡力,大小不相等,故A不符合题意;
B.木块在水平桌面做匀速直线运动,此时摩擦力等于沙桶的重力,沙桶的重力大小等于弹簧测力计示数,所以摩擦力大小等于弹簧测力计示数,故B符合题意;
C.木块静止,所受的摩擦力是静摩擦,故C不符合题意;
D.木块沿斜面做匀速直线运动,此时重力在斜面也有分力,所以摩擦力与弹簧测力计施加的拉力大小不相等,不是一对平衡力,此时摩擦力大小不等于弹簧测力计的示数,故D不符合题意。
故选B。
30. 小明同学利用实验器材测量牛奶的密度。
(1)把天平放在水平桌面上,使天平平衡;
(2)在烧杯中倒入适量牛奶,测出烧杯和牛奶总质量为76.2g。将烧杯中部分牛奶倒入量筒中,如图甲,则量筒内牛奶体积是 ______cm3;
(3)再测出烧杯和剩余牛奶的质量,天平平衡时右盘中的砝码和游码位置如图乙。则量筒中牛奶的质量为 ______g,牛奶的密度为 ______g/cm3;
(4)实验后,小明又设计了不用量筒测量牛奶密度的方法,实验方案如下:
① 用天平测出烧杯的质量m0;
② 用天平测出装满水的烧杯的总质量m1;
③ 用天平测出装满牛奶的烧杯的总质量m2;
④ 牛奶的密度表达式:ρ=______(用m0、m1、m2、ρ水表示);
⑤ 若②中没有装满水便测出总质量m1,牛奶密度的测得值将比实际值偏 ______(大/小)。
【答案】 ①. 40 ②. 42 ③. 1.05 ④. ⑤. 大
【解析】
【详解】(2)[1] 如图甲,量筒的分度值为,示数为,则量筒内牛奶的体积是。
(3)[2][3] 如图乙,天平横梁标尺的分度值为0.2g,则烧杯和剩余牛奶的质量为
则量筒中牛奶的质量为
则牛奶的密度为
(4)[4] 装的水和牛奶的体积相同,根据则有
解得牛奶的密度为。
[5] 若②中没有装满水便测出总质量m1,则测得的偏小,根据可知牛奶密度的测得值将比实际值偏大。
31. 小夏准备利用弹簧测力计制成一杆简单实用的液体密度秤,如图,已知秤钩下的容器重G=0.5N,容积V=100mL,在容器中加满待测液体就可以直接“称”出该液体的密度。问:
(1)密度为“0”的刻度应标在多少牛的刻度上;
(2)水的密度应标在多少牛的刻度上;
(3)此“密度秤”的测量范围。
【答案】(1)0.5N;(2)1.5N;(3)0~4.5g/cm3
【解析】
【详解】解:(1)容器中还没有倒入液体时,容器重力为0.5N,所以示数为0.5N时,即密度秤的零刻度。
(2)在容器中加满水,则水的体积
V水=V=100mL=100cm3=1×10-4m3
则水的重力
G水=m水g=ρ水V水g=1×103kg/m3×1×10-4m3×10N/kg=1N
总重力
G总1=G水+G0=1N+0.5N=1.5N
即水的密度应标在1.5N的刻度上。
(3)在容器中加满待测液体,测力计示数为最大值5N时,液体的重力为
G总2=G液-G0=5N-0.5N=4.5N
液体的质量为
液体的体积
V=100ml=100cm3=1×10-4m3
液体的最大密度为
所以,此“密度秤”的测量范围是0~4.5g/cm3。
答:(1)密度为“0”的刻度应标在0.5N的刻度上;
(2)水的密度应标在1.5N的刻度上;
(3)此“密度秤”的测量范围是0~4.5g/cm3。实验序号
物体质量m/kg
重力G/N
_____
①
0.1
1
②
0.2
2
③
0.3
3
相关试卷
这是一份2023-2024学年江苏省无锡市(锡山区锡东片)物理九上期末教学质量检测模拟试题含答案,共15页。试卷主要包含了答题时请按要求用笔等内容,欢迎下载使用。
这是一份江苏省无锡市(锡山区锡东片)2023-2024学年物理八上期末达标检测试题含答案,共13页。试卷主要包含了考生必须保证答题卡的整洁,下列估测正确的是,下列措施中为了减慢蒸发的是等内容,欢迎下载使用。
这是一份江苏省无锡市锡山区锡东片2023-2024学年物理八上期末预测试题含答案,共12页。试卷主要包含了关于匀速直线运动速度公式v=等内容,欢迎下载使用。