2024年河南省南阳市油田中考一模物理试卷(原卷版+解析版)
展开
这是一份2024年河南省南阳市油田中考一模物理试卷(原卷版+解析版),文件包含2024年河南省南阳市油田中考一模物理试卷原卷版docx、2024年河南省南阳市油田中考一模物理试卷解析版docx等2份试卷配套教学资源,其中试卷共24页, 欢迎下载使用。
注意事项:
1.本试卷共6页,五大题,21小题,满分70分,考试时间60分钟。
2.本试卷上不要答题,请按答题卡注意事项的要求直接把答案填写在答题卡上。答在试卷上的答案无效。
一、填空题(本题共6小题,每空1分,共14分)
1. “低碳生活”是我们国家一直提倡的绿色发展理念,生活中常用的煤、石油、天然气、太阳能中,符合这一理念的能源是______;请你提出一种为了节约能源的绿色出行方式:______。
2. 神舟十七号于2023年10月26日11时14分发射,火箭起飞时会产生巨大轰鸣,轰鸣声是由火箭发射时所产生的高温高压气体爆炸而剧烈______产生的,电视屏幕前观看直播的观众听到的轰鸣声是通过______传至人耳的。
3. 如图是商丘市汉梁文化公园“郁金香”盛开的图片,我们能从不同角度赏花,是因为光照射到花朵的表面发生了______;微风拂过,“郁金香”花朵来回晃动,说明力可以改变物体的______。
4. 如图所示,是过年期间小颖奶奶制作的“拔丝香蕉”,闻起来香甜浓郁,这是_______现象;在制作的过程中,香蕉的内能 _______(选填“增大”“减小”或“不变”),这是通过 ________的方式改变内能的。
5. 17世纪,科学家牛顿发现了太阳光的色散现象:让一束太阳光照射到三棱镜上,由于三棱镜对各种单色光的________(选填“反射”或“折射”)程度不同而被“分解”成各种色光;几种色光也可以混合成另外颜色的光,如图所示光的三原色示意图中,在区域1应为________色光,区域2的应为________色光。
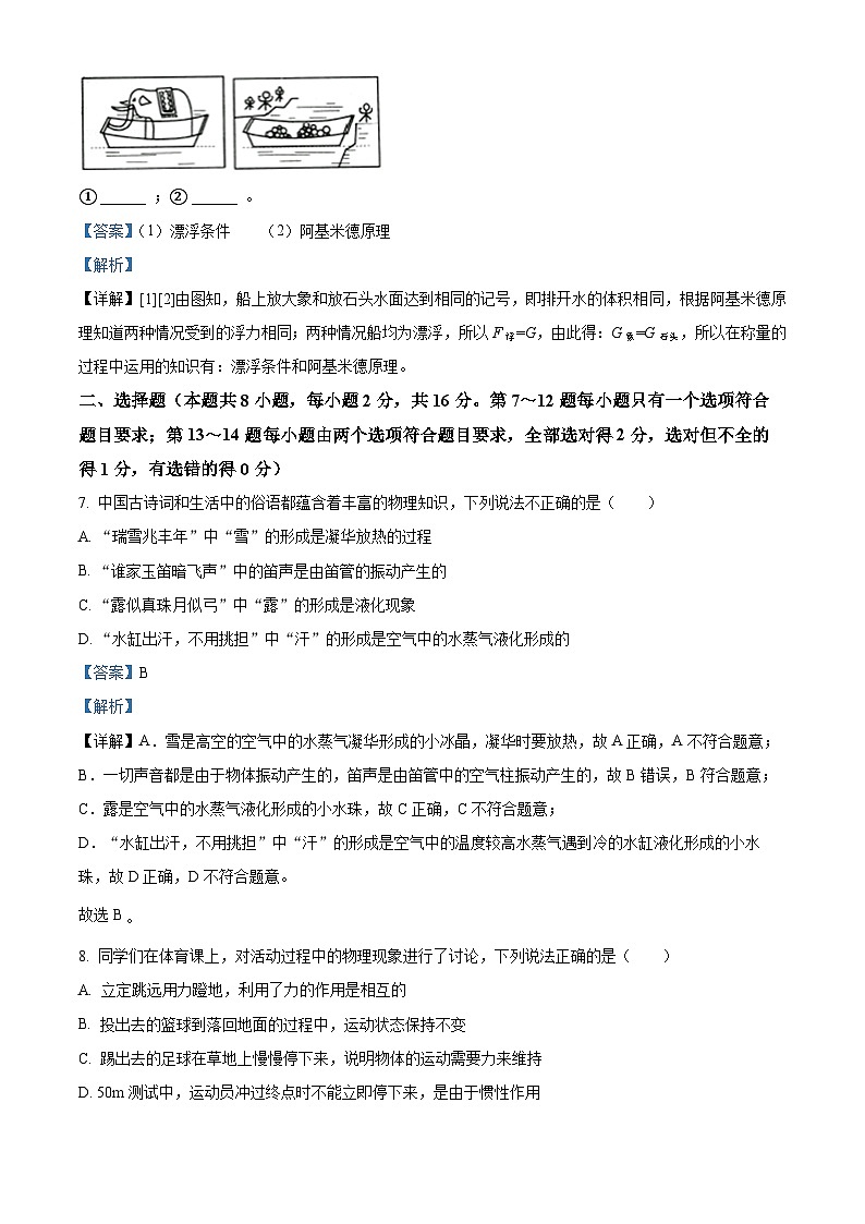
6. 如图,展示了一个广为人知的历史故事“曹冲称象”,曹冲运用了等效替代的方法,巧妙地测出了大象的体重,请你写出他运用的与浮力相关的两条知识。
① ______ ;② ______ 。
二、选择题(本题共8小题,每小题2分,共16分。第7~12题每小题只有一个选项符合题目要求;第13~14题每小题由两个选项符合题目要求,全部选对得2分,选对但不全的得1分,有选错的得0分)
7. 中国古诗词和生活中的俗语都蕴含着丰富的物理知识,下列说法不正确的是( )
A. “瑞雪兆丰年”中“雪”的形成是凝华放热的过程
B. “谁家玉笛暗飞声”中的笛声是由笛管的振动产生的
C. “露似真珠月似弓”中“露”的形成是液化现象
D. “水缸出汗,不用挑担”中“汗”形成是空气中的水蒸气液化形成的
8. 同学们在体育课上,对活动过程中的物理现象进行了讨论,下列说法正确的是( )
A. 立定跳远用力蹬地,利用了力的作用是相互的
B. 投出去的篮球到落回地面的过程中,运动状态保持不变
C. 踢出去的足球在草地上慢慢停下来,说明物体的运动需要力来维持
D. 50m测试中,运动员冲过终点时不能立即停下来,是由于惯性作用
9. 如图甲是探究“阻力对物体运动的影响”实验装置。下列与此实验有关的说法错误的是( )
A. 实验中每次让小车从斜面顶端由静止滑下的目的是使小车到达水平面的速度大小相等
B. 实验中改变木板表面的粗糙程度是为了改变运动的小车所受的阻力大小
C. 根据实验现象及进一步推理,如果小车运动时不受阻力,它将做匀速直线运动
D. 如图乙所示,小球从A点由静止释放摆动到右侧最高点C时,若小球所受的力全部消失,可判断小球将做匀速直线运动
10. 盐水选种是古代我国劳动人民的发明的一种巧妙的挑选种子的方法,用盐水选种时需要配制一定浓度的盐水,然后把种子倒入盐水中,则漂浮于盐水面的是次种,沉入容器底的是良种,有关盐水选种过程中下列说法正确的是( )
A. 良种所受浮力小于重力,次种所受浮力大于重力
B. 若良种和次种的体积相同,则良种受到的浮力较大
C. 盐水选种时所用盐水密度都要大于所有种子的密度
D. 若要选出更饱满种子,则需要往盐水中加入适当水
11. 如图所示,杠杆OBA可绕O点在竖直平面内转动,OB=2BA,在A点施加竖直向上的动力F1使杠杆OBA水平平衡(杠杆重力及摩擦均忽略不计),下列说法正确的是( )
A. 在A点施加竖直向上的力F1时,该杠杆是费力杠杆
B. 作用在A点的力F1的大小为0.5G
C. 如果重物的悬挂点B向O点移动,要使杠杆水平平衡,F1应变小
D. 若将作用于A点的力F1变为图中F2,要使杠杆水平平衡,F2应小于F1
12. 如图所示是电阻R1、R2的电压—电流关系图像,下列说法正确的是( )
A. 电阻 R1两端电压为4V时,通过R1的电流是0.3A
B. 电阻 R1、R2串联,当电流为0.2A时,R1、R2两端总电压为3V
C. 电阻 R1、R2并联到2V电压下,干路中的电流是0.3A
D. 电阻 R1和R2阻值之比是1∶2
13. 2023 年 10月 26日,航天员汤洪波、唐胜杰、江新林搭乘神舟十七号载人飞船,成功入驻天和核心舱。下列说法正确的是( )
A. 在天和核心舱里,不能利用弹簧测力计测量物体的重力
B. 在天和核心舱里,声音传播的速度和电磁波的速度相等
C. 在天和核心舱里,所有的物品由于失重,质量变为零
D. 在天和核心舱里,航天员可以通过实验验证牛顿第一定律
14. 如图甲所示,电源电压保持不变,R1=10Ω。闭合开关S,将滑动变阻器R2的滑片P从b端移动到a端的过程中,电流表示数随滑动变阻器R2连入电路的阻值的变化关系如图乙所示。下列说法正确的是( )
A. 电源电压为6V
B. R1的最小电功率为1.6W
C. 滑动变阻器R2的最大阻值为30Ω
D. 当滑片P位于中点时,R1与R2的电功率之比为2∶3
三、作图题(本题共2小题,每小题2分,共4分)
15. 为测量容器中水的深度,一同学将刻度尺竖直插入水中,如图所示。从A处向水中看去,看到刻度尺上B点在水中所成的像位于C点,同时看到水中D点的像也位于C点。请据此:(1)用虚线画出水面位置;(2)完成看到D点的光路图。
16. 如图甲所示,避险车道内铺有厚厚的碎石,失控车辆一旦冲入就会因陡坡、碎石摩擦而快速停下,这在很大程度上保护了驾乘人员和车辆的安全。请你在图乙中画出失控车辆冲入坡道时的受力示意图。
四、实验探究题(本题共3小题,第17题4分,第18题6分,第19题9分,共19分)
17. 在探究“固体熔化时温度变化的规律”的实验中,将质量相等的A、B两种固体物质分别放入两个相同的试管中,再将两个试管同时放入装有水的大烧杯中加热,如图甲所示,图乙和图丙是根据实验数据绘制出的A、B两种物质温度随时间变化的图像。
(1)由图乙和图丙可知,一定属于晶体的是______(选填“A”或、“B”)物质;
(2)B物质在第8min时内能______(选填“大于”、“小于”或“等于”)第6min时的内能;
(3)丙图中第0~4min比第10~14min升温快,是因为B物质在第0~4min时的______小。物质B在熔化过程中的特点是______。
18. 某兴趣小组在探究“影响滑动摩擦力的大小因素”时,做了如图所示的实验。
(1)在测量滑动摩擦力的大小时,水平方向上匀速拉动弹簧测力计,根据______的原理得出滑动摩擦力的大小等于弹簧测力计的示数。
(2)要探究滑动摩擦力的大小与压力大小的关系,需要选择______两次实验进行比较。
(3)比较甲、丙两次实验数据可初步得出的结论:在压力一定时,接触面越粗糙,滑动摩擦力越______(选填“大”或“小”)。
(4)小组同学利用甲图实验器材,继续探究滑动摩擦力的大小与速度的关系,改变拉力的大小,多次实验,实验数据记录如下表,可以得到的结论是:滑动摩擦力的大小与物体运动的速度______(选填“有关”或“无关”。)
(5)实验结束后,小组成员认为如图丁所示实验装置也能进行实验,你认为______(选填“甲”或“丁”)的实验装置更好一些,理由是______。
19. 在“探究电流与电阻关系”的实验中,可供使用的实验器材有:电源(电压恒为3V)、电流表、电压表、滑动变阻器、开关各一个,三个阻值不同的定值电阻(5Ω、10Ω、20Ω)和导线若干。
(1)用笔画线表示导线,把图甲实物图连接完整(要求:向左移动滑片电流表示数变大);( )
(2)连接电路时,开关应处于___________ 状态;
(3)正确连接电路后,闭合开关,发现电压表和电流表均无示数,用一根导线分别与定值电阻和电流表并联,两表仍无示数,当导线与滑动变阻器并联时,发现两表指针有明显偏转,故障原因是___________ ;
(4)排除故障后,闭合开关,电压表的示数为0.6V,电流表的示数如图乙所示,则电流为___________ A,使用的定值电阻阻值为___________ Ω;
(5)图丙是根据测量的数据绘制的电流与电阻关系的图像,分析图像可得出结论:___________ ;此实验中控制的导体两端的电压是___________ V。
(6)小明利用电源(电压恒定)、电流表、阻值为R0的定值电阻、铭牌磨损的滑动变阻器、开关和单刀双掷开关各一个,设计了如图丁的电路,测量未知电阻Rx的阻值,请将实验步骤补充完整:
①开关S闭合,开关S1接a时,移动变阻器的滑片到某一位置,此时电流表的示数为I1;
②开关S闭合,开关S1接b时,变阻器的滑片___________ (选填“移到最左端”、“移到最右端”或“保持不动”),此时电流表的示数为I2;
③电阻Rx= ___________ (用I1、I2和R0表示)。
五、综合应用题(本题共2小题,第20题8分,第21题9分,共17分)
20. 如图所示,一块重为5N的磁铁吸在竖直放置的粗糙钢板上,磁铁在钢板上5s匀速向下运动0.5m,已知钢板重为200N,磁铁对钢板的压力为10N,磁铁与钢板之间的接触面积为0.01m2,求:(g取10N/kg)。
(1)磁铁下落速度是___________,磁铁所受摩擦力为___________;
(2)钢板的质量为多少?___________
(3)磁铁对钢板的压强是多少?___________
(4)5s内,磁铁克服摩擦力做了多少功___________?克服摩擦力做功的功率大小为多少?___________
21. 如图所示,小灯泡L标有“6V 3W”的字样,不考虑灯丝电阻的变化,滑动变阻器的最大阻值R为24Ω,定值电阻R0阻值为24Ω,电源电压保持不变。当S闭合,S1、S2断开,滑片P滑到中点时,小灯泡恰好正常发光。求:
(1)小灯泡正常发光时的电流。
(2)电源电压。
(3)当开关S、S1、S2都闭合时,电路消耗总功率的最小值。
试验次数
1
2
3
4
运动速度/()
0.3
0.4
0.5
0.6
测力计的示数/N
1.2
1.2
1.2
1.2
相关试卷
这是一份2024年河南省濮阳市油田十二中中考物理一模试卷(原卷版+解析版),文件包含2024年河南省濮阳市油田十二中中考物理一模试卷原卷版docx、2024年河南省濮阳市油田十二中中考物理一模试卷解析版docx等2份试卷配套教学资源,其中试卷共25页, 欢迎下载使用。
这是一份2024年河南省南阳市中考一模物理试题(原卷版+解析版),文件包含2024年河南省南阳市中考一模物理试题原卷版docx、2024年河南省南阳市中考一模物理试题解析版docx等2份试卷配套教学资源,其中试卷共23页, 欢迎下载使用。
这是一份2024年河南省南阳市镇平县中考一模物理试题(原卷版+解析版),文件包含2024年河南省南阳市镇平县中考一模物理试题原卷版docx、2024年河南省南阳市镇平县中考一模物理试题解析版docx等2份试卷配套教学资源,其中试卷共21页, 欢迎下载使用。

