数据的收集与整理-中考数学二轮考前复习试题(全国通用)
展开
这是一份数据的收集与整理-中考数学二轮考前复习试题(全国通用),共8页。试卷主要包含了单选题,填空题,解答题等内容,欢迎下载使用。
一、单选题
1.某校有教师80名,为体现“人文关怀,尊师重教”,学校决定按月为教师过集体生日.办公室先随机抽查统计了其中13名教师的出生月份,则下列说法正确的是( )
A.这是一个抽样调查,样本是被抽查的13名教师
B.这个问题中的总体是80名教师
C.“这13名教师中有人出生月份相同”是随机事件
D.这是一个抽样调查,样本是被抽查的13名教师的出生月份
2.下列说法正确的是( )
A.为了解长沙市中学生的睡眠情况,应该采用全面调查的方式
B.一组数据1,5,3,2,3,4,8的众数和中位数都是3
C.某种彩票的中奖机会是1%,则买100张这种彩票一定会中奖
D.若甲组数据的方差s甲2=0.1,乙组数据的方差s乙2=0.2,则乙组数据比甲组数据稳定
3.下列命题是真命题的是( )
A.同位角相等B.第七次全国人口普查是全面调查
C.是分数D.“对顶角相等”的逆命题是真命题
4.下面调查方式中,合适的是( )
A.试航前对我国第一艘国产航母各系统的检查,选择抽样调查方式
B.了解一批袋装食品是否含有防腐剂,选择普查方式
C.为有效控制“新冠疫情”的传播,对国外入境人员的健康状况,采用普查方式
D.调查某新型防火材料的防火性能,采用普查的方式
5.以下情形,适合采用抽样调查的是( )
A.成都某中学有一位同学确诊感染新冠肺炎,现需了解全校师生的健康情况
B.某疫苗研发团队获批在人群中开展Ⅲ期临床研究,评估疫苗的安全性
C.了解郑州市某班学生对“新冠肺炎预防知识”的掌握情况
D.在世界杯比赛前,对参赛运动员进行兴奋剂检测
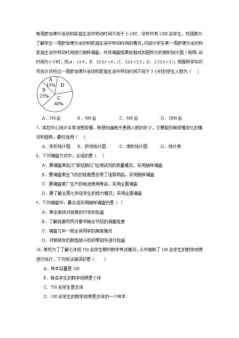
6.为丰富学生的劳动体验,提高劳动能力,深化对劳动价值的理解,某中学要求该校学生每周参加课外活动和家庭生活中劳动时间不低于3小时.该校共有1200名学生,校团委为了解学生一周参加课外活动和家庭生活中劳动时间的情况,对部分学生某一周参课外活动和家庭生活中劳动时间进行抽样调查,并将调查结果绘制成如图所示的扇形统计图(说明:设时间为t小时,则A.,B.,C.,D.),根据所学知识可估计该校这一周参加课外活动和家庭生活中劳动时间不低于3小时的学生人数为( )
A.240名B.480名C.960名D.1000名
7.疾控中心统计冬季流感疫情,既想知道每天患病人数的多少,又要能反映疫情变化的情况和趋势,最好选用( )
A.条形统计图B.折线统计图C.扇形统计图D.统计表
8.下列调查方式中,合适的是( )
A.要调查某批次“新冠肺炎”检测试剂的质量情况,采用抽样调查
B.要调查乘坐飞机的旅客是否带了违禁物品,采用抽样调查
C.要调查某厂生产的电池使用寿命,采用全面调查
D.要了解全国七年级学生的视力情况,采用全面调查
9.下列调查中,最合适采用抽样调查的是( )
A.乘坐高铁对旅客的行李的检查
B.了解抚顺市民对春节晚会节目的满意程度
C.调查九年一班全体同学的身高情况
D.对新研发的新型战斗机的零部件进行检查
10.某校为了了解七年级750名学生期中数学考试情况,从中抽取了100名学生的数学成绩进行统计,下列说法错误的是( )
A.样本容量是100
B.每名学生的数学成绩是个体
C.750名学生是总体
D.100名学生的数学成绩是总体的一个样本
二、填空题
11.如图,某县对辖内的50所中小学上半年工作情况进行了专项督导考核,成绩分别记为A、B、C、D四等,绘制了扇形统计图,则该县被考核的学校中取得D等成绩的有 所.
12.调查机构对某地区1000名20~30岁年龄段观众周五综艺节目的收视选择进行了调查,相关统计图如下,请根据图中信息,估计该地区20000名20~30岁年龄段观众选择观看《最强大脑》的人数约为 人.
13.一个样本含有20个数据:68、69、70、66、68、64、65、65、69、62、67、66、65、67、63、65、64、61、65、66,在列频率分布表时,如果组距为2,那么应分为 组,在64.5~66.5这一小组的频率为
14.为了了解参加某运动会的2000名运动员的年龄情况,从中抽取了100名运动员的年龄,这次调查的方式是 ,总体是 ,个体是 ,样本是 .
15.如果你是“神舟八号”的总设计师,发射之前需要检测零部件的安装是否到位,需采用哪种调查方式 .
16.为了解某地区七年级8460名学生中会游泳的学生人数,随机调查了其中400名学生,结果有150名学生会游泳,样本容量是 .
17.抛20次硬币,出现“正面朝上”的频率为0.45,则出现“反面朝上”的次数为 .
18.体育老师从七年级学生中抽取40名参加全校的健身操比赛.这些学生身高(单位:)的最大值为186,最小值为155.若取组距为3,则可以分成 组.
19.一个样本容量为80的样本,最大值是139,最小值是67,取组距为10,则可分 组.
20.某自然保护区为了估计区内金丝猴的数量,第一次捕捉了24只并在做了标记后全部放回.第二次捕捉了80只,发现有4只是上次做了标记的.根据以上的方法,估计该保护区金丝猴的总只数为 只.
三、解答题
21.育委员统计了全班同学60秒跳绳的次数,列出了频数分布表和频数分布直方图(如图).
(1)频数分布表中= ,补全频数分布直方图;
(2)上表中组距是 ,组数是 组;
(3)全班共有多少人?
(4)跳绳次数在100≤﹤140范围内的学生有多少人?占全班同学的百分比是多少?
22.如图,在一个游戏活动节目中,需要设计一个可以自由转动的转盘,转盘被分成两个标有数字的扇形区域.转动转盘,待转盘自动停止后,指针指向一个扇形的内部,则该扇形内的数字即为转出的数字.(若指针指向两个扇形的交线,则重新转动转盘,直到指针指向一个扇形的内部为止)
下表是进行试验时,转动转盘记录的一些数据:
(1)根据上表数据,估计标有数字“1”的扇形区域的圆心角度数为________.(该圆心角度数为的倍数)
(2)转动转盘两次,用画树状图或列表法求出这两次转出的数字之和等于3的概率.
23. 杭州市推行垃圾分类已经多年,但在厨余垃圾中除了厨余类垃圾还混杂着非厨余类垃圾,如图是杭州市某一天收到的厨余垃圾的统计图
(1)试求出m的值
(2)杭州市那天共收到厨余垃圾约200吨,请计算其中混杂着的玻璃类垃圾的吨数
24.某中学为了解本校九年级女生“一分钟仰卧起坐”项目的成绩情况,从九年级随机抽取部分女生进行该项目测试,并将测试的成绩(次)数据,绘制成频数分布表和扇形统计图.部分信息如下,根据提供的信息解答下列问题:
(1)______,在扇形统计图中第③小组对应的扇形的圆心角度数为______;
(2)若测试九年级女生“一分钟仰卧起坐”次数不低于44次的成绩为优秀,本校九年级女生共有360人,请估算该校九年级女生“一分钟仰卧起坐”成绩为优秀的人数;
(3)把在第①小组内的三个女生分别记为:、、,把在第⑤小组内的两个女生分别记为:、,从第①小组和第⑤小组总共5个女生中随机抽取2个女生进行“你对中考体育考试选项的看法”的问卷调查,求第①小组和第⑤小组都有1个女生被选中的概率.
25.为响应国家的“一带一路”经济发展战略,树立品牌意识,我市质检部门对A、B、C、D四个厂家生产的同种型号的零件共2000件进行合格率检测,通过检测得出C厂家的合格率为95%,并根据检测数据绘制了如图1、图2两幅不完整的统计图.
(1)抽查D厂家的零件为 件,扇形统计图中D厂家对应的圆心角为 ;
(2)抽查C厂家的合格零件为 件,并将图1补充完整;
(3)通过计算说明合格率排在前两名的是哪两个厂家.
参考答案:
1.D
2.B
3.B
4.C
5.B
6.C
7.B
8.A
9.B
10.C
11.2.
12.6800.
13. 5
14. 抽样调查 参加某运动会的2000名运动员的年龄 参加某运动会的每一名运动员的年龄 抽取的100名运动员的年龄
15.普查
16.400
17.11
18.11
19.8
20.480
21.(1)
(2)组距是20,组数为7组
(3)50人
(4)31人,
22.(1)
(2)
23.(1)69.02;(2)1.8吨.
24.(1)10,90°;(2)108人;(3)
25.(1)500,90°;(2)380;(3)合格率排在前两名的是C、D两个厂家
次数
60≤﹤80
80≤﹤100
100≤﹤120
120≤﹤140
140≤﹤160
160≤﹤180
180≤﹤200
人数
2
18
13
8
4
1
转动转盘的次数()
150
200
400
600
落在“1”区域的次数()
52
67
133
200
落在“1”区域的频率()
组号
分组
频数
①
3
②
15
③
④
10
⑤
2
相关试卷
这是一份猜想与证明-中考数学二轮考前复习试题(全国通用),共9页。试卷主要包含了单选题,填空题,解答题等内容,欢迎下载使用。
这是一份归纳与类比-中考数学二轮考前复习试题(全国通用),共10页。试卷主要包含了单选题,填空题,解答题等内容,欢迎下载使用。
这是一份观察与实验-中考数学二轮考前复习试题(全国通用),共8页。试卷主要包含了单选题,填空题,解答题等内容,欢迎下载使用。

