陕西省西安市蓝田县大学区2023-2024学年高一下学期期中地理试题(原卷版+解析版)
展开
这是一份陕西省西安市蓝田县大学区2023-2024学年高一下学期期中地理试题(原卷版+解析版),文件包含陕西省西安市蓝田县大学区2023-2024学年高一下学期期中地理试题原卷版docx、陕西省西安市蓝田县大学区2023-2024学年高一下学期期中地理试题解析版docx等2份试卷配套教学资源,其中试卷共27页, 欢迎下载使用。
注意事项:
1.本试卷满分100分,考试时间75分钟。
2.答卷前,考生务必将自己的姓名、准考证号填写在答题卡上。
3.回答选择题时,选出每小题答案后,用2B铅笔把答题卡上对应题目的答案标号涂黑。
4.考试结束后将答题卡收回。
第I卷(选择题)
一.选择题(共24小题,每小题2分,共48分)
某干旱、半干旱地区人口持续增长。下图示意该地区25人/平方千米等人口密度线的变化。据此完成下面小题。
1. 下列对该地区人口分布的描述,正确的是( )
A 西北多东南少B. 南多北少C. 东北多西南少D. 均匀分布
2. 若M地人口密度高于周边地区,则下列关于M地特征的叙述,不正确的是( )
A. 水源充足B. 资源丰富C. 交通便利D. 地势高峻
【答案】1. A 2. D
【解析】
【1题详解】
图中等人口密度线由西北向东南推进,且该地区人口持续增长,即人口向东南方向发展,密度线值应是由西北向东南递减,所以人口西北多东南少,A正确,BCD错误。故选A。
【2题详解】
注意题干是选不正确的选项。M地人口密度高于周边,说明该地利于人口生存的条件较好,水源充足、资源丰富、交通便利等有利于人口生存和分布,ABC叙述正确,不符合题意;而地势高峻不利于人类生存,D错误,符合题意。故选D。
【点睛】影响人口分布自然环境因素。地形:平原和低山丘陵区,人口较密集;而高山与高原人口较稀疏。气候:气候温暖湿润,适合人类居住,所以人口分布较多区,大多气候适宜。如热带地区,大多在高原地带(海拔高,气温凉爽)。而高温潮湿地区与寒冷干旱区人口就较少。河流:人口最早大多聚集在河流附近。土壤:土壤肥沃,便于从事农业活动。农业发达地区,人口密度大。矿产资源:矿产资源丰富有利于发展工业活动,会吸引人口集聚,同时资源的开采,也易形成矿业城市。自然灾害:自然灾害频发地,人口数量少。比如河流旁大多也是地势较高区域,低洼处人口就较少。如果是现在新形成的人口密集区,应该还要去考虑生态环境。
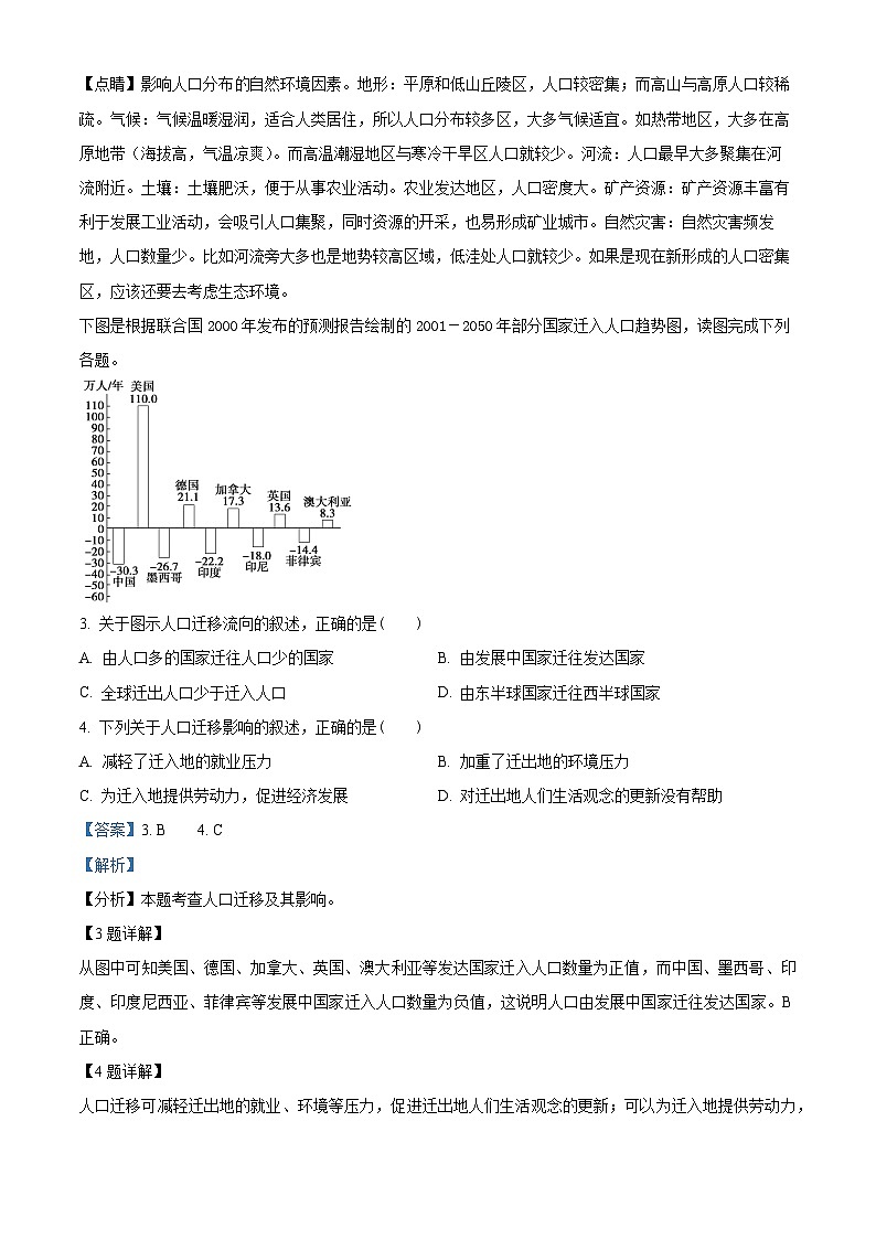
下图是根据联合国2000年发布的预测报告绘制的2001-2050年部分国家迁入人口趋势图,读图完成下列各题。
3. 关于图示人口迁移流向的叙述,正确的是( )
A. 由人口多的国家迁往人口少的国家B. 由发展中国家迁往发达国家
C. 全球迁出人口少于迁入人口D. 由东半球国家迁往西半球国家
4. 下列关于人口迁移影响的叙述,正确的是( )
A. 减轻了迁入地的就业压力B. 加重了迁出地的环境压力
C. 为迁入地提供劳动力,促进经济发展D. 对迁出地人们生活观念的更新没有帮助
【答案】3. B 4. C
【解析】
【分析】本题考查人口迁移及其影响。
【3题详解】
从图中可知美国、德国、加拿大、英国、澳大利亚等发达国家迁入人口数量为正值,而中国、墨西哥、印度、印度尼西亚、菲律宾等发展中国家迁入人口数量为负值,这说明人口由发展中国家迁往发达国家。B正确。
【4题详解】
人口迁移可减轻迁出地的就业、环境等压力,促进迁出地人们生活观念的更新;可以为迁入地提供劳动力,促进迁入地的经济发展。C正确。
下图为某特大城市及其周边地区各类土地付租能力与该地区地形剖面示意图。读图,完成下面小题。
5. 图中b1、b2功能区相同,但级别不同,发展b2功能区的原因最可能是( )
A. 位于城市工业区附近,工人上下班较方便B. 位于农耕区附近,乳、肉、蛋丰富
C. 位于盛行风的上风向,环境优美D. 位于背风坡地区,空气湿度小,光照充足
6. a、b1、c城市功能区分别可能是( )
A. 工业区、居住区和商业区B. 商业区、居住区和工业区
C. 居住区、商业区和工业区D. 工业区、商业区和居住区
【答案】5. C 6. B
【解析】
【分析】
【5题详解】
图中a位于城市中心,为商业区,b1位于城市中心附近,为住宅区,因为b1、b2功能区相同,可知,b2也是住宅区。根据信息“级别不同”,可推测,b1位于市中心附近,为低级住宅区,b2位于高坡,附近有景区和林地,环境优美,且位于盛行风的上风向,空气清新,所以为高级住宅区。因此发展b2功能区的原因最可能是位于盛行风的上风向,环境优美,C正确。b2位于耕地和林地之间,可知,该功能区远离城市,远离城市工业区,A错误。耕地主要发展种植业,乳、肉、蛋不丰富,B错误。虽然位于背风坡地区,但是附近林地、耕地多,空气湿度比较大,虽然本题没有关于南北方向的信息,但是根据高级住宅区一般建在自然条件优越的地方,可以推测光照比较充足,D错误。故选C。
【6题详解】
根据上题分析,已知a为商业区,b1为居住区。c位于住宅区外围地区,可知,c为工业区。B正确,A、C、D错误。故选B。
【点睛】低级住宅区分布于内城,工业区附近,与低地、工业区相联系;高级住宅区分布于城市外缘,与高坡、文化区相联系。
下图为横贯某城市中心的一条主要街道景观图。据此完成下面小题。
7. 上图中②③④⑤功能区类型分别是( )
A. 工业区、商业区、工业区、住宅区B. 住宅区、工业区、商业区、工业区
C. 住宅区、商业区、住宅区、工业区D. 商业区、工业区、住宅区、商业区
8. 形成该街道功能分区的主要因素是( )
A. 历史因素B. 社会因素C. 经济因素D. 行政因素
【答案】7. C 8. C
【解析】
【分析】
【7题详解】
读图分析③位于城市中心,建筑物高达,符合城市中心商业区的特征;①和⑤有烟囱景观,且由于对环境污染比较大,分布在城市外缘,为工业区;②和④中都有绿化带,位于商业区和工业区之间,既便于上班,又便于购物,所以应为住宅区。综上所述,C符合题意,排除ABD。故选C。
【8题详解】
由市中心向外依次为商业区、住宅区、工业区,这是由经济因素决定的。城市功能分区的因素有①历史因素,它是城市功能区形成的基础因素,A错误。②社会因素(包括社会地位和知名度、生活方式、宗教信仰),影响居住区的分化,B错误。③经济发展水平,决定城市功能区的模式,一般经济越发达,城市功能区越丰富;据上题分析可知,该城市虫心为商业区,向外为住宅区,最外为工业区,主要是由于各个经济活动的付租能力决定的,因此主要影响因素为经济因素,C正确。④行政因素,引导和划定不同的功能区,D错误。故选C。
【点睛】“六看法”判断城市三大功能区。(1)看面积:居住区面积最大,其次是工业区,商业区面积最小。(2)看距市中心远近:一般情况下,距离市中心由近及远依次为商业区、居住区、工业区。(3)看形态:商业区一般呈点状、条状,居住区和工业区一般呈片状。(4)看人口变化:商业区昼夜人口差别最大,白天人口多,晚上人口少;居住区与商业区变化相反;工业区人口昼夜差别最小。(5)看建筑物密度:商业区建筑物高大稠密,居住区次之,工业区建筑物密度最小。(6)看分布趋势:居住区、工业区不断向郊外移动,市中心比例逐年下降;商业区虽然也有向郊区交通便捷处移动的趋势,但幅度较小,在市中心上升幅度较大。
读“中国城市化进程示意图”,完成下面小题。
9. 关于我国城市化进程特点的正确叙述是( )
A. 1950~1960年,城市化进程变慢B. 1960~1970年,城市化水平较高
C. 1970~1980年,城市化水平降低D. 1980~2010年,城市化进程较快
10. 我国城市化进程中,大量人口从农村迁入城市的主要影响因素是( )
A. 经济因素B. 文化因素C. 历史因素D. 环境因素
【答案】9. D 10. A
【解析】
【9题详解】
读图可知,1950~1960年,城市化进程快,A错误;1960~1970年,城市化水平较低,B错误;1970~1980年,城市化水平基本不变,C错误;1980~2010年,城市化进程较快,D正确。故选D。
【10题详解】
由于社会经济发展不平衡,城市地区经济发达,基础设施完善,而农村地区经济落后,迫使大量人口迁移城市,即城市化进程中,大量人口从农村迁入城市的主要影响因素是经济因素。A正确,文化、历史、环境因素不是主要因素,BCD不符合题意。故选A。
【点睛】影响人口迁移的因素有自然环境因素、社会经济因素和政治因素。自然因素包括气候、土壤、水和矿产资源;社会经济因素包括经济发展、交通和通信、文化教育及婚姻家庭;政治因素包括政策、战争、国家政治变革和政治中心改变等。其中经济因素对人口迁移的影响是主要的、经常起作用的因素。
崇明岛位于长江入海口,在上海长江大桥通车前,崇明岛对外交通皆为水路,独特的地理条件让崇明农村房屋具有鲜明的地域特色。每栋住宅都自建“护城河”,当地人称为宅沟,居民在垫高的宅基地上建房。岛上至今仍保留有传统的村落老宅。下图为宅沟院落的图片。据此完成下面小题。
11. 宅沟的主要作用是( )
A. 防盗排涝B. 保护河岸C. 防风防火D. 引海水晒盐
12. 当前城镇化要求以人为本,要让居民“看得见山,望得见水,记得住乡愁”,因此崇明岛( )
A. 乡村建筑风格体现整齐划一布局B. 河渠水面尊重河道自然走向
C. 农田景观重新规划追求几何形态D. 森林绿地以点状布局在村舍之中
【答案】11. A 12. B
【解析】
【11题详解】
由材料“栋住宅都自建‘护城河’,当地人称为宅沟,居民在垫高的宅基地上建房”可知,由于崇明岛位于长江口,早期宅沟院落式住宅主要是抬高房屋高度以减少被水淹,洪水期,长江洪水流到长江口所产生的水位上涨很有限,海水涨落产生的潮汐引起的水位增高,比洪水带来的威胁更大,因此需要排涝,同时还可以达到防盗的效果,A正确;与保护河岸、防风防火、引海水晒盐等其它因素无关,BCD错误。故选A。
【12题详解】
由题干可知,镇化要求以人为本,要让居民“看得见山,望得见水,记得住乡愁”,因此乡村建筑风格体现应当体现当地鲜明的地域特色,而不是整齐划一布局,A错误;城镇建设要遵循自然规律、因地制宜,因此,河渠水面尊重河道自然走向,恢复自然生态,B正确;农田景观重新规划追求几何形态,不能体现当地独特的地理条件及鲜明的地域特色,C错误;森林绿地应以面状布局在村舍之中,才具有生态作用,D错误。故选B。
【点睛】传统民居形成深受自然地理环境的影响,各地民居也反映出当地的自然环境特征,传统民居的取材、布局、朝向、房屋结构等都与自然环境密切相关。
硒砂瓜被称为“戈壁西瓜”,为提高品质,当地种植户在裸露的沙地上,铺上一层10-15cm厚的碎石砂砾。下图是某地4月末西瓜种植前,砂田和裸田不同深度土壤含水量图。据此完成下面小题。
13. 关于该地4月末西瓜种植前,砂田、裸田含水量的说法,正确的是( )
A. 砂田和裸田的含水量都随深度增加而减少
B. 砂田土壤不同深度含水量的差异比裸田大
C. 裸田的土壤含水量比砂田更利于农作物萌发
D. 砂田比裸田更能增大地表水下渗,减少土壤水蒸发
14. 当地种植硒砂瓜的优势区位因素和限制性区位因素分别是( )
A. 光照、水源B. 地形、水源C. 光照、昼夜温差D. 砂石、土壤
【答案】13. D 14. A
【解析】
【13题详解】
结合材料读图分析,砂田和裸地的含水量都随深度增加而增加,A错误;裸地土壤不同深度含水量的差异比砂田大,B错误;砂田的土壤含水量较裸地高,更利于农作物萌发,C错误;砂田在不同深度都比裸地土壤含水量大,可知砂田比裸地更能增大地表水下渗,减少土壤水分蒸发,D正确。故选D。
【14题详解】
该地位于我国西北干旱地区,种植硒砂瓜的优势区位因素是光照充足,昼夜温差大;限制性因素是降水稀少,水源不足。故选A。
【点睛】砂田有利于增大昼夜温差;增加地表水的下渗,减少蒸发;减少风力对表层土壤的侵蚀。
总部位于长春的某大型国有车企于1996年、2011年分别在长春、成都投资兴建整车厂,采用平台化生产方式。该车企2013年、2018年分别在佛山、天津投资兴建整车厂,采用模块化生产方式。模块化生产是指模块化供应商将汽车20000多个零部件像积木一样组合集成为1000余个模块,整车厂再将这些模块总装成整车,如下图所示。据此完成下面小题。
15. 该车企选择佛山、天津布局整车厂主要考虑的因素是( )
A. 市场B. 交通C. 劳动力D. 基础设施
16. 与平台化生产相比,模块化生产的主要优势是( )
①扩大市场②降低生产成本③提高生产技术④提高生产效率
A. ①②B. ①③C. ②③D. ②④
【答案】15. A 16. D
【解析】
【15题详解】
根据所学知识可知,佛山、天津所地区经济发展水平较高,人口密集,消费市场广阔,A正确;交通条件、劳动力、基础设施对于汽车整车厂选址影响较小,BCD错误。所以选A。
【16题详解】
根据图示信息可知,模块化生产方式是将零部件组装之后,供给给整车厂,能够简化整车厂的组装任务,能够有效降低生产成本,②正确;模块化生产方式承担一部分组装环节,能减少整车厂的生产任务,提高整车厂的生产效率,④正确;模块化生产对于市场和生产技术的影响较小,①③错误。所以选D。
【点睛】模块化生产是指将复杂繁琐的生产进行简单化分解,再由分解后的各个模块集成生产的动态模式。现如今我们经常提到的汽车品牌中有很多都运用了这个技术,如大众MQB、沃尔沃CMA、丰田TNGA,吉利BMA、宝马UKF等。
开普敦是南非的主要港口和第二大城市。其建于1652年,曾经是欧洲殖民者扩张时期重要的供应站,现迅速发展成为南非第二大城市,有多条铁路、公路通往内陆地区及其他国家。下面是开普敦城区及交通线路分布图。读图回答下面小题。
17. 开普敦早期城市形成的有利区位条件是( )
A. 地理位置优越,铁路公路发达B. 属于地中海气候,温和湿润
C. 该地矿产资源丰富,矿业发达D. 优良的港湾,海运交通便利
18. 图示铁路线对开普敦的主要影响是( )
A. 促进了内陆城市的发展B. 带动了沿线经济的增长
C. 扩大了港口的服务范围D. 带动了沿线城市的兴起和发展
【答案】17. D 18. C
【解析】
【17题详解】
开普敦建于欧洲殖民者扩张时期,是当时重要的供应站,是南非的主要港口。优良的港湾、便利的海运交通是开普敦早期城市形成的有利区位条件,D正确;铁路、公路通往内陆地区及其他国家,利于城市发展,但不是早期城市形成的有利区位条件,A错误;宜人的气候对城市发展有一定积极作用,但不是主要有利区位因素,B错误;从图中可以看出,该地矿产资源较少,C错误。故选D。
【18题详解】
开普敦是南非重要的港口和城市,从开普敦辐射出的多条铁路线、公路线对铁路沿线城市、铁路沿线经济、内陆地区等都产生一定的影响,但本题强调的是对开普敦的主要影响,促进了内陆城市的发展、带动了沿线经济的增长、带动了沿线城市的兴起和发展不符合题意,ABD错误。铁路线通往内陆地区不仅扩大了开普敦的港口服务范围,也使城镇空间沿铁路线向外拓展分布,C正确。故选C。
【点睛】交通运输布局变化的影响:
(1)聚落空间形态沿交通干线扩展,交通干线成为聚落的主要发展轴:株洲市沿铁路发展,武汉市沿江分布。
(2)交通运输网的形成,促使多个城市相互连接,形成沿交通网分布的大城市带:波士顿—纽约—华盛顿大城市带。由主要高速公路和铁路等运输干线相连。
农业农村部开展的“粮改饲”,重点是调整玉米种植结构,大规模发展适应草食畜牧业需要的青贮玉米(是指把包括玉米穗在内的玉米植株全都收割下来经过切碎、加工后用发酵的方法制作成青贮饲料的玉米,用来冬天饲喂牲畜),下图为河北北部某地“玉米种植收储饲用”模式。据此完成下面小题。
19. 河北用青贮玉米作为饲料的生态效益主要有( )
①减轻水土流失②减少秸秆燃烧③增加土壤有机质④增加耕地资源
A. ①②B. ①③C. ②③D. ③④
20. 河北“玉米种植收储饲用”模式的特点是( )
A. 用地规模扩大B. 集约化程度低C. 资源利用率高D. 玉米总产量高
【答案】19. C 20. C
【解析】
【19题详解】
读图联系由已学可知,把全株玉米作为青贮饲料与水土保持无关,无法减轻水土流失,①错误;可以减少秸秆燃料,②正确;全株玉米作为青贮饲料后,奶牛产生的粪便作为有机肥可以增加土壤有机质,③正确;该措施只是对全株玉米的循环利用,并没有增加耕地资源,④错误。综上所述,C正确,ABD错误。故选C。
【20题详解】
由材料“是指把包括玉米穗在内的玉米植株全都收割下来经过切碎、加工后用发酵的方法制作成青贮饲料的玉米,用来冬天饲喂牲畜”可知该模式只是对玉米秸秆的循环利用,并没有占用或扩大用地规模,A错误;该模式将大量玉米秸秆收储饲用,集约化程度高,B错误;该模式也并没有增大玉米产量,D错误;该模式对玉米秸秆资源充分有效利用,C正确。故选C。
【点睛】玉米青贮的好处有:(1)提高植物利用率,减少养分流失:青贮玉米在生产过程中,氧化分解较弱,养分损失较少,一般小于10%。而且茎叶鲜嫩多汁,易消化的维生素、蛋白质、脂肪等营养丰富。(2)玉米青贮可以增加牲畜的食欲:玉米青贮经微生物发酵后,将碳水化合物转化为乳酸、乙酸、琥珀酸和醇类,气味酸甜,消化率高,适口性好,能刺激牲畜食欲,促进消化。所以青贮玉米被称为“草罐头”,一年四季都可以用来喂牲畜。
兰渝铁路北起甘肃省兰州市,南至重庆市,2008年开工建设,2017年9月全线开通运营。20世纪50年代,我国铁道部曾组织专家对兰渝铁路四川广元至重庆段进行勘察选线,随后取消了兰渝铁路的建设计划。下图为兰渝铁路线示意图。据此完成下面小题。
21. 兰渝铁路线修建的最大自然障碍是( )
A. 地势起伏较大B. 全线高温多雨C. 沿线河流纵横D. 洪涝灾害频繁
22. 20世纪50年代,铁道部取消兰渝铁路建设计划的主要原因可能是( )
A. 自然环境恶劣B. 经济技术落后C. 城市密度较小D. 区域落后闭塞
【答案】21. A 22. B
【解析】
【21题详解】
读图可知,兰渝铁路线穿越黄土高原、秦岭、大巴山地及四川盆地等地形区,地势起伏较大,工程难度大,严重制约着铁路线的施工建设,A正确;穿越了温带季风气候和亚热带季风气候,沿线夏季高温多雨,在恶劣天气可以可以短暂停工,因此相对地形而言对铁路建设的影响较小,B错误;河流、洪涝灾害相对地形的影响更小,CD错误。故选A。
【22题详解】
由已学可知,重大交通工程建设需要有强有力的经济和技术作为后盾,而20世纪50年代我国正处于建国初期,国家经济技术十分落后,而兰渝铁路沿线地形复杂,勘察和修建难度较大,故暂时取消建设计划,B正确;自然环境一直都相对恶劣,A错误;铁路建设的目的就是要加强区域的联系,促进沿线的工业化和城市化,因此城市密度小、区域落后闭塞不是当时取消兰渝铁路建设计划的主要原因,CD错误。故选B。
【点睛】交通线的区位分析在宏观上要考虑自然、社会经济、科技三大因素,在微观上考虑的是在交通量最大、线路最短、占用耕地最少三者之间寻求平衡,并从自然条件优势、经济条件和必要性三方面去分析。交通线的区位,社会经济因素一决定因素;自然因素一制约因素;科技因素一保障因素。
黑河中游流域地处青藏高原和内蒙古高原过渡地带,是甘肃省重要的商品粮和瓜果蔬菜基地,其绿洲区集中了全流域90%以上的耕地和人口,其生态环境的变化对整个流域的生态环境、经济可持续发展和人民生活水平的提高有着重大而深远的影响。据此回答下面小题。
23. 目前,该区域面临的生态环境问题主要有( )
①水土流失②植被退化③土地沙漠化、盐碱化④旱涝灾害频发
A. ①②B. ②③C. ②④D. ①③
24. 黑河下游的弱水河段,近几十年来逐渐由常年性水流变为季节性水流,下游的湖沼湿地也日渐干涸,并向荒漠转变。其人为原因主要是( )
A. 雪线上升,冰雪融水减少B. 降水减少,气候变干
C. 植被减少,蒸发、下渗增加D. 上中游流域用水量大
【答案】23. B 24. D
【解析】
【23题详解】
黑河中游流域位于西北内陆,绿洲区人口和耕地集中,大量引用河水,导致河流下游水量减少,绿洲植被退化,②正确;该区域气候干旱,大量引水灌溉会出现土地盐碱化现象,河流下游植被退化会造成土地沙漠化现象,③正确;水土流失和旱涝灾害多发生季风气候区,①④错误。故选B。
【24题详解】
造成河流下游流量减少、湖沼湿地日渐干涸并且向荒漠转变的原因既有自然原因(全球变暖、气候干旱、蒸发增加等),也有人为原因(上中游流域用水量大等),这里主要人为原因是发展灌溉农业,上中游流域用水量大造成的,D正确;雪线上升,冰雪融水减少、 降水减少,气候变干、 植被减少,蒸发、下渗增加都不属于人为原因,ABC错误。故选D。
【点睛】黑河是我国第二大内陆河,发源于祁连山中段,流域东起山丹县境内的大黄山,与石羊河流域接壤,西以嘉峪关境内的黑山为界,与疏勒河流域毗邻,北至中蒙边界。
第II卷(非选择题)
二、非选择题(共52分)
25. 阅读材料,回答下列问题。
深圳在1980年(正式设立经济特区)以前,城市人口仅1万人,农村人口为30万人,城区面积仅3.8平方千米,最高建筑为5层楼房。1999年深圳经济特区建成区面积已达140.59平方千米。2004年深圳全面城镇化正式启动,深圳市最后的宝安、龙岗两区18个镇的27万农村人口全部从“村里人”变成“城里人”。2020年,是深圳经济特区建立40周年。40年间,深圳从默默无闻的小镇发展成为常住人口1000万以上的“创新之都”。到2025年,深圳经济实力、发展质量将跻身全球城市前列,建成现代化国际化创新型城市。
(1)根据材料,简述深圳市城镇化的主要表现。
(2)分析深圳在城镇化过程中可能产生的环境发展问题。
(3)随着城镇化的发展,深圳的农业生产也发生了明显的变化。自20世纪90年代以来,桑基、蔗基鱼塘大量减少,果基、花基鱼塘面积明显增加。请分析产生这一现象的原因。
【答案】(1)城市人口数量增加,城市人口比重不断增加;城市用地规模不断扩大;农村人口向城市集聚。
(2)大气污染;水污染;噪声污染;固体废弃物污染等。
(3)随着城镇化的发展,城市人口增多,市场对水果、花卉等农产品的需求增多;由于土地劳动力价格上涨,生产桑蚕、甘蔗的成本大幅上涨,利润下降。
【解析】
【分析】本大题以深圳城镇化为材料设置试题,涉及城镇化的标志、城镇化对地理环境的影响等知识点,考查学生从材料和图文中获取地理信息、运用所学知识解决实际地理问题的能力,考查区域认知、综合思维等地理学科核心素养。
【小问1详解】
据材料"以前,城市人口仅1万人,农村人口为30万人"“40年间,深圳从默默无闻的小镇发展成为常住人口1000万以上的“创新之都””可知,城市人口数量增加,城市人口比重上升;城区面积从3.8平方千米变成140.59平方千米,城市用地规模扩大;宝安、龙岗两区18个镇的27万农村人口全部从“村里人”变成“城里人”,农村人口向城市集聚。
【小问2详解】
深圳在城市化过程中,由于人口和产业活动过于密集,向自然环境排放的废弃物增加,容易产生环境污染问题,如大气污染,水污染,噪声污染和固体废弃物污染。
【小问3详解】
改革开放使深圳的工业化和城市化迅速发展,城市规模的扩大、城市群的出现使当地的农业结构不断调整,城郊农业的比重不断提高。随着城市化的发展,城市人口增多,市场对水果、水产、花卉等农产品需求增多;由于土地、劳动力价格上涨,生产桑蚕,甘蔗的成本大幅上涨,利润下降;需要种植一些单位产值高的农产品,因此桑基,蔗基鱼塘大量减少,果基、花基鱼塘面积明显增加。
26. 阅读材料,回答问题
材料一:胭脂虫是一种寄生在仙人掌上的昆虫。其体内含胭脂红,可以制备成胭脂红色素并广泛应用于制衣、食品、化妆品、医药、饮料等行业,是一种品质优良的纯天然动物色素。胭脂虫发育的最低温度为15.6 ℃,20~30 ℃时,胭脂虫种群发育与温度呈正相关,30 ℃时种群增长最快。胭脂虫主要借助风力繁殖扩散,降雨能极大地减少胭脂虫的种群数量。
加那利群岛是一多山的群岛,曾是胭脂红色素的主产地。1831年,群岛的胭脂红色素的生产量只有4千克。到1850年,年产量已提高到40万千克,短期内成为这种染料的主要出口地。1850年至19世纪末期,随着人工合成颜料的出现,胭脂虫行业趋于衰落。
材料二:下图分别示意加那利群岛位置及胭脂虫图片。
(1)分析加那利群岛发展胭脂虫行业的有利自然条件。
(2)说明19世纪期间加那利群岛胭脂虫行业发生了哪些变化,并推测发生这些变化的原因。
(3)我国某企业计划在吐鲁番盆地或台湾岛西部建立胭脂虫养殖园。根据胭脂虫的生存环境要求,你认为哪个地区更适宜?请判断并说明理由。
【答案】(1)群岛地处30°N附近,气温适宜;受副热带高气压和寒流影响,降水较少,适合胭脂虫生长;气候条件适宜种植仙人掌,胭脂虫养殖食物来源丰富;受冬季西风及海陆风影响,有利于胭脂虫的繁殖扩散。
(2)1831年至1850年,胭脂虫养殖规模迅速增长,主要是因为市场需求扩大,价格上涨;1850年至19世纪末期,胭脂虫行业趋于衰落,主要是因为人工合成颜料开始大规模生产,其生产成本低,价格优良,逐渐取代胭脂红色素。
(3)台湾岛西部更适宜。理由:纬度低,冬季气温高,有利于胭脂虫生存;背风地带降水少,光热充足,有利于仙人掌种植。
【解析】
【分析】本题以胭脂虫为材料设置试题,涉及了农业区位因素、区域可持续发展等知识,考查学生获取和提取地理信息,描述和阐述地理事物,论证讨论地理知识的能力,旨在培养学生综合思维等核心素养。
【小问1详解】
由所学知识可知,加那利群岛发展胭脂虫行业的有利气候条件,需要结合胭脂虫的生长习性,从气温、降水、热量等方面回答。由图示信息“胭脂虫发育的最低温度为15.6℃,20~30℃时,胭脂虫种群发育与温度呈正相关,30℃时种群增长最快”和图示信息可知,由于加那利群岛地处30°N附近,气温较高,气温适宜胭脂虫生长;由“胭脂虫主要借助风力繁殖扩散,降雨能极大地减少胭脂虫的种群数量”可知,该地受副热带高气压的影响,气候干旱,降水少;沿岸有加那利寒流影响,起到了降温减湿的作用,适合胭脂虫生长;冬季受西风及海陆风影响,有利于胭脂虫的繁殖扩散;由“胭脂虫是一种寄生在仙人掌上的昆虫”并图示信息可知,该地适宜种植仙人掌的生长,为养殖胭脂虫提供了丰富的食物来源。
【小问2详解】
由材料“1831年,群岛的胭脂红色素的生产量只有4千克。到1850年,年产量已提高到40万千克,短期内成为这种染料的主要出口地”并结合所学的知识可知,1831年至1850年,胭脂虫养殖规模迅速增长,主要是因为市场需求扩大,胭脂虫价格上涨;由“1850年至19世纪末期,随着人工合成颜料的出现,胭脂虫行业趋于衰落”可知,1850年至19世纪末期,由于工业合成染料开始大规模生产,而工业合成染料生产成本低,价格优惠,逐渐取代胭脂红色素,使胭脂虫行业趋于衰落。
【小问3详解】
由前2题分析可知,由于台湾纬度低,冬季气温高,有适合胭脂虫生存的温度条件;台湾西侧位于山地的背风,降水少,晴天多,光热充足,有利于仙人掌种植,可以为胭脂虫提供充足的食物来源,所以台湾岛西部更适宜建立胭脂虫养殖园。
27. 阅读图文材料,完成下列要求。
河南南阳是医圣张仲景故里,当地中医药事业在全国地级市位居前列。福森药业公司位于南阳渐川县。好山好水出好药,依托八百里伏牛山天然药库的资源优势,福森药业公司成立之初以中药材种植和医药制造为主。2018年,该公司决定在珠海横琴新区中医药产业园建立子公司。珠海横琴中医药产业园是依托"粤港澳"合作断模式的示范区,旨在与澳门合作,吸引国内外大型医药企业聚集,打造集中医医疗、养生保健、科技转化、健康精品研发、会展物流于一体的国际中医药产业基地,为中国中医药走向世界开辟新通道。下图为浙川和横琴位置示意图。
(1)分析福森药业成立之初以中药材种植和医药制造为主的原因。
(2)简述在珠海横琴建立子公司对福森药业发展的影响。
(3)分析澳门成为横琴打造中医药产业园区合作对象的优势条件。
【答案】(1)山区面积广,药材种类多;水质好,环境优美,中草药品质好;公司中草药种植为医药制造提供充足优质的原料;南阳中医药发展历史悠久,产业基础好。
(2)依托横琴中医药产业园技术优势,提高企业研发水平;开拓国际市场,扩大企业销售范围;有助于企业更好分工和协作生产,充分利用不同区域优势,实现产业升级。
(3)澳门距离横琴近,便于联系;澳门技术发达;澳门对外联系紧密,利于拓展海外市场;澳门文化多元,利于推广中医药。
【解析】
【分析】本题以淅川和横琴位置示意图及相关知识为载体,主要涉及福森药业成立之初的区位,以及福森药业可持续发展等知识,主要考查学生获取和解读地理信息的能力,调动和运用地理知识的基本技能。
【小问1详解】
福森药业成立之初以中药材种植和医药制造为主的原因可以从原料、土地、市场、交通等方面进行分析。由材料可知,南阳依托八百里伏牛山天然药库的资源优势,说明药材种类多,产量大,药材为高山植物,质量最佳,为药材加工业提供丰富、优质的原料;当地晴天多,易于药材晾晒加工;是医圣的故里,所以制药历史悠久,技术先进,从事中药材和医药制造的人才较多;当地中医药事业在全国地级市位居前列,易形成规模效应。
【小问2详解】
根据材料,珠海横琴中医药产业园是依托"粤港澳"合作断模式的示范区,旨在与澳门合作,吸引国内外大型医药企业聚集,打造集中医医疗、养生保健、科技转化、健康精品研发、会展物流于一体的国际中医药产业基地,为中国中医药走向世界开辟新通道。因此在珠海建立子公司可以对福森药业品牌进行宣传;东部技术先进,利用东部地区的先进技术,提高企业研发水平;澳门对外联系紧密,利于拓展海外市场,扩大企业销售范围;还可以开发不同类型的医药部门,增加产品类型,延长产业链,开拓市场。
【小问3详解】
从图上可知,澳门离产业园区近,信息联系便利;澳门技术先进,医药养生信息灵敏;澳门旅游人数多,市场广阔,需求量大;根据材料,与澳门合作,吸引国内外大型医药企业聚集,打造集中医医疗、养生保健、科技转化、健康精品研发、会展物流于一体的国际中医药产业基地,为中国中医药走向世界开辟新通道,说明澳门产业链完善,集聚效应明显,利于拓展海外市场。
28. 阅读图文资料,回答问题。
隋唐以后,我国经济重心和人口重心逐步转移到南方,在长达1 000多年的历史长河中,江浙地区的经济发展翘楚中华。以稻米、桑蚕生产为代表的农业,以丝绸、陶瓷为代表的手工业名扬天下。下图为沪宁杭地区的全国历史文化名城分布图。
(1)“水巷小桥多,人家尽枕河。”(参见图中照片)简析该区域内众多古城形成这种聚落景观的地理原因。
(2)“故人西辞黄鹤楼,烟花三月下扬州。”简析隋唐以后扬州成为我国古代著名商都的区位条件。
(3)19世纪中期以后江浙地区古城纷纷衰落。简析该地区影响城市发展的区位条件发生了哪些变化。
【答案】(1)该区域地势低平,水网密布,陆上交通不便;傍水而居,水运便利,用水方便。
(2)扬州位于长江和京杭大运河这两条重要的古代交通线交汇点附近,交通方便,服务范围广;地处当时的全国经济重心和人口重心,经济发达、人口众多,有稳定的商品来源和销售区。
(3)交通运输条件的变化(铁路和近代海运的兴起);工业技术革命的兴起(大机器生产代替手工业;茶叶、丝绸、陶瓷生产技术外传及新产地的竞争)导致经济优势衰退。
【解析】
【分析】考查影响聚落形成的区位因素,商业中心的区位条件,城市发展的区位条件。
【详解】(1)图示江浙位于长江三角洲地区,该区域地势低平,水网密布,陆上交通不便,主要交通工具是小船。人们傍水而居,水运便利,用水方便。形成这种“水巷小桥多,人家尽枕河。”的景观。
(2)城市发展的区位条件主要从交通、腹地、经济、人口、市场等方面分析。隋唐以后,我国经济重心和人口重心逐步转移到南方,在长达1 000多年的历史长河中,江浙地区的经济发展翘楚中华。扬州位于长江和京杭大运河这两条重要的古代交通线交汇点附近,水路交通方便,服务范围广。扬州地处当时的全国经济重心和人口重心,经济发达,人口众多,有稳定的商品来源和销售区。
(3)19世纪中期以后江浙古城纷纷衰落,主要是交通运输条件的变化,铁路和近代海运的兴起,水运的运输地位下降。江浙以稻米、桑蚕生产为代表的农业,以丝绸、陶瓷为代表的手工业名扬天下。工业技术革命的兴起,大机器生产代替手工业。茶叶、丝绸、陶瓷生产技术外传及新产地的竞争,市场竞争力增大,导致江浙地区的经济优势衰退。
【点睛】长江三角洲地区,地势低平,水网密布,陆上交通不便,主要交通工具是小船。城市发展的区位条件主要从交通、腹地、经济、人口、市场等方面分析。隋唐以后,我国经济重心和人口重心逐步转移到南方,江浙地区的经济发展翘楚中华。
相关试卷
这是一份陕西省西安市蓝田县田家炳中学等大学区2023-2024学年高一下学期4月期中地理试题(原卷版+解析版),文件包含陕西省西安市蓝田县田家炳中学等大学区2023-2024学年高一下学期4月期中地理试题原卷版docx、陕西省西安市蓝田县田家炳中学等大学区2023-2024学年高一下学期4月期中地理试题解析版docx等2份试卷配套教学资源,其中试卷共28页, 欢迎下载使用。
这是一份陕西省西安市蓝田县田家炳中学等大学区2023-2024学年高二下学期4月期中地理试题(原卷版+解析版),文件包含陕西省西安市蓝田县田家炳中学等大学区2023-2024学年高二下学期4月期中地理试题原卷版docx、陕西省西安市蓝田县田家炳中学等大学区2023-2024学年高二下学期4月期中地理试题解析版docx等2份试卷配套教学资源,其中试卷共24页, 欢迎下载使用。
这是一份陕西省西安市蓝田县大学区2023-2024学年高一下学期期中地理试题,共9页。试卷主要包含了考试结束后将答题卡收回,图示铁路线对开普敦的主要影响是等内容,欢迎下载使用。

