广东省深圳市蛇口育才教育集团2023-2024学年第二八年级下学期期中考试物理试卷(原卷版+解析版)
展开说明:1.答题前,请将姓名、准考证号和座位号用黑色字迹的钢笔或签字笔填写在答题卡指定的位置上,并将准考号用2B铅笔填涂完整。
2.全卷共4页。考试时间60分钟,满分70分。
3.作答选择题时,选出每小题答案后,用2B铅笔把答题卡对应题目答案标号的信息点框涂黑。如需改动,用橡皮擦干净后,再选涂其他答案。作答非选择题时,用黑色字迹的钢笔或签字笔将答案写在答题卡指定区域内。写在本试卷或草稿纸上,其答案一律无效。
4.考试结束后,请将答题卡交回。
一、单项选择题(本大题共7小题,每小题2分,共14分。在每小题的四个选项中,只有一个最符合题意)
1. 下列物理量符合实际情况的是( )
A. 考场内的大气压约为1×108PaB. 一瓶矿泉水的质量约为200kg
C. 考场内课桌的高度约为200cmD. 托起一个鸡蛋的力约为0.5N
【答案】D
【解析】
【详解】A.标准大气压的值为1×105Pa,考场内的大气压可能比标准大气压偏大,但不可能太大,不可能为1×108Pa,故A不符合题意;
B.一瓶矿泉水的质量约为500g,故B不符合题意;
C.考场内课桌的高度约为80cm,故C不符合题意;
D.一个鸡蛋的重力约为0.5N,托起一个鸡蛋的力约为0.5N,故D符合题意。
故选D。
2. 下列四幅图中,不能说明大气压存在的是
A. 吸盘式挂钩
B. 用吸管吸饮料
C. 瓶吞鸡蛋
D. 帕斯卡裂桶实验
【答案】D
【解析】
【详解】A、吸盘放在墙上后,用力挤压,排出一定的气体,内部气压减小,外部大气压不变,外部压强大于内部压强,受力面积相同,外部压力大于内部压力,压住吸盘,使它牢牢的固定在墙上,故A不符合题意;
B、当用口吸吸管时,口内气压减小,小于外界大气压,大气压压着饮料进入口中,故B不符合题意;
C、瓶内点燃酒精棉球,鸡蛋封住瓶内的气体,当酒精燃烧,消耗掉瓶内一部分气体,瓶内气压减小,外部压强大于内部压强,大气压将鸡蛋压入瓶内,故C不符合题意;
D、帕斯卡裂桶实验,说明液体的压强随着深度的增加而增大,故D符合题意.
故选D.
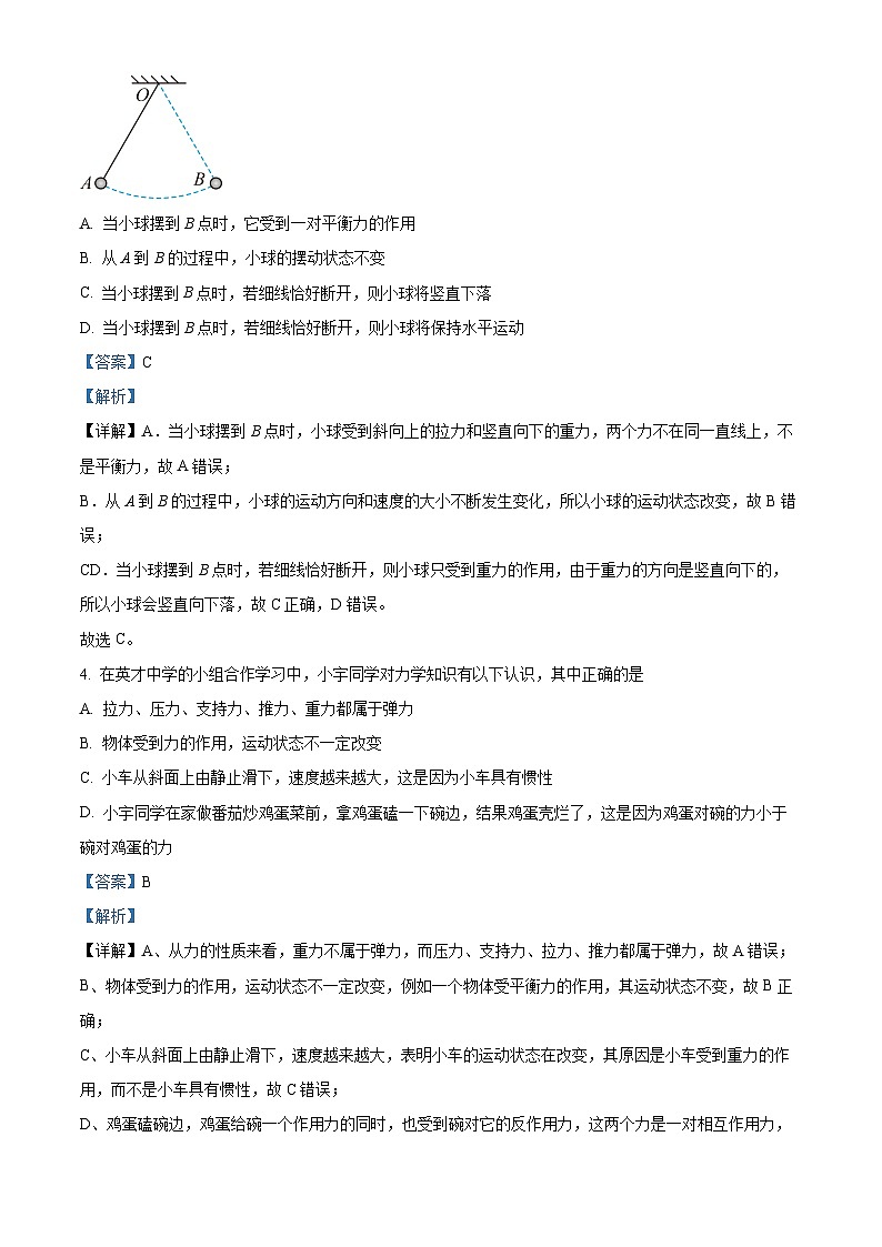
3. 如图所示,在竖直平面内用轻细细线悬挂一个小球,将小球拉至A点,使细线处于拉直状态,由静止开始释放小球,不计阻力,小球可在A,B两点间来回摆动,下列说法正确的是( )
A. 当小球摆到B点时,它受到一对平衡力的作用
B. 从A到B的过程中,小球的摆动状态不变
C. 当小球摆到B点时,若细线恰好断开,则小球将竖直下落
D. 当小球摆到B点时,若细线恰好断开,则小球将保持水平运动
【答案】C
【解析】
【详解】A.当小球摆到B点时,小球受到斜向上的拉力和竖直向下的重力,两个力不在同一直线上,不是平衡力,故A错误;
B.从A到B的过程中,小球的运动方向和速度的大小不断发生变化,所以小球的运动状态改变,故B错误;
CD.当小球摆到B点时,若细线恰好断开,则小球只受到重力的作用,由于重力的方向是竖直向下的,所以小球会竖直向下落,故C正确,D错误。
故选C。
4. 在英才中学的小组合作学习中,小宇同学对力学知识有以下认识,其中正确的是
A. 拉力、压力、支持力、推力、重力都属于弹力
B. 物体受到力的作用,运动状态不一定改变
C. 小车从斜面上由静止滑下,速度越来越大,这是因为小车具有惯性
D. 小宇同学在家做番茄炒鸡蛋菜前,拿鸡蛋磕一下碗边,结果鸡蛋壳烂了,这是因为鸡蛋对碗的力小于碗对鸡蛋的力
【答案】B
【解析】
【详解】A、从力的性质来看,重力不属于弹力,而压力、支持力、拉力、推力都属于弹力,故A错误;
B、物体受到力的作用,运动状态不一定改变,例如一个物体受平衡力的作用,其运动状态不变,故B正确;
C、小车从斜面上由静止滑下,速度越来越大,表明小车的运动状态在改变,其原因是小车受到重力的作用,而不是小车具有惯性,故C错误;
D、鸡蛋磕碗边,鸡蛋给碗一个作用力的同时,也受到碗对它的反作用力,这两个力是一对相互作用力,大小相等,故D错误.
故选B.
5. 放在水平桌面上的文具盒保持静止,下面各对力属于平衡力的是( )
A. 文具盒受到的重力和桌面对文具盒的支持力
B. 文具盒受到的支持力和文具盒对桌面的压力
C. 文具盒受到的支持力和桌子对地面的压力
D. 文具盒受到的重力和文具盒对桌面的压力
【答案】A
【解析】
【详解】二力平衡的条件是作用在物体上的力,大小相等,方向相反,作用在同一条直线上.
A.文具盒受到的重力和桌面的支持力,符合题意;
B.文具盒受到的支持力和文具盒对桌面的压力,不合题意;
C.文具盒受到的支持力和桌子对地面的压力,不合题意;
D.文具盒受到的重力和文具盒对桌面的压力,不合题意。
故选A。
6. 如图所示是“探究重力的大小跟质量的关系”实验,得到下表数据。下列有关说法错误的是( )
A. 本实验中需要用到的测量工具是天平和弹簧测力计
B. 本实验中当钩码静止时,弹簧测力计的示数等于钩码所受的重力大小
C. 分析表中数据可知:物体的质量与它所受的重力成正比
D. 分析表中数据可知:物体的质量为时,它受到的重力为6.86N
【答案】C
【解析】
【详解】A.分析表格数据可知,实验中需要测量物体的质量和重力,所以实验中需要用到的测量仪器是天平和弹簧测力计,故A正确,不符合题意;
B.当钩码静止时,钩码对弹簧测力计拉力与钩码的重力大小相等,弹簧测力计的示数等于钩码所受的重力,故B正确,不符合题意;
C.质量是物质的一种属性,与物体的重力无关,由表中数据可知
为正比例函数,说明物体所受的重力跟它的质量成正比,故C错误,符合题意;
D.当物体的质量为时,它受到的重力为
故D正确,不符合题意。
故选C。
7. 如图甲所示,放在粗糙程度不变的水平地面上的物体,用方向不变的力F向右推物体,推力F的大小随时间的变化关系如图乙所示,物体的运动速度随时间的变化关系如图丙所示,下列说法正确的是( )
A. 在2~4秒内物体受到的摩擦力逐渐增大
B. 在t=3s时,物体受到的摩擦力为6N
C. 在t=1s时,物体受到的摩擦力为2N
D. 在4~6秒内物体受到的摩擦力为2N
【答案】C
【解析】
【详解】ABD.在4~6s内,物体匀速运动,所以受力平衡,滑动摩擦力等于拉力4N,在2~4s内,物体运动,因为压力和粗糙程度没变,滑动摩擦力仍为4N,故ABD错误;
C.在t=1s时,由丙可知,物体静止,由图乙知,物体受2N的力,所以静摩擦力为2N,故C正确。
故选C。
二、作图题(本题共﹖小题,每题2分,共4分)
8. 工人利用传送带运送包装好的防疫物资。如图所示,防疫物资M正随水平传送带向右匀速移动,请作出此时物资M的受力示意图。
【答案】
【解析】
【详解】由于物体和传送带一起匀速运动,相对静止,所以M不受摩擦力的作用,只受重力和支持力的作用;如图所示:
9. 在图中画出静止的缆车轿厢(以方框表示)的受力示意图(不计空气阻力)。
【答案】
【解析】
【详解】缆车轿厢静止,受力平衡,受到竖直向下的重力和竖直向上的拉力,如图所示
三、填空题(本题共3小题,每空1分,共9分)
10. 如图,小明手握一瓶重为6N的矿泉水,矿泉水瓶竖直静止在空中,手的握力为15N,则矿泉水瓶受到的摩擦力为________N,方向为_____________。若使手的握力增大到30N,则矿泉水瓶受到的摩擦力为__________N。
【答案】 ①. 6 ②. 竖直向上 ③. 6
【解析】
【详解】[1]矿泉水瓶竖直静止在空中,它在竖直方向上受到的摩擦力和重力是一对平衡力,大小相等,方向相反,矿泉水瓶受到的重力为6N,方向竖直向下,所以,矿泉水瓶受到的摩擦力为6N,方向竖直向上。
[2]若使手的握力增大到30N,矿泉水瓶仍处于静止状态,它在竖直方向上受到的摩擦力和重力仍是一对平衡力,大小相等,则矿泉水瓶受到的摩擦力仍为6N。
11. 现在各中小学都坚持“每天锻炼一小时”。如图所示是同学们课外活动在玩“造房子”游戏。小香同学单脚站立依次将“物块”踢进事先在地上画好的框内完成“造房”任务。当“物块”被踢出时,主要表明力可以改变物体的________;踢出的“物块”还能继续前进是由于物体具有__________;“物块”最后停下来是因为受到____________。
【答案】 ①. 运动状态 ②. 惯性 ③. 阻力
【解析】
【详解】[1]脚踢物块,物块由静止变为运动,改变了物块的运动状态,所以主要表示力可以改变物体运动状态。
[2]踢出“物块”,由于“物块”具有惯性,所以还能继续前进。
[3]力可以改变物体的运动状态,“物块”最后停下来是因为受到阻力。
12. 意大利科学家___________最先用实验的方法测出大气压的值,一个标准大气压等于________mm水银柱产生的压强;小明把自制的简易气压计(如图所示)从山脚下带到山顶上时,玻璃管内水柱的高度将__________(选填、上升”、“不变”或“下降”)。
【答案】 ①. 托里拆利 ②. 760 ③. 上升
【解析】
【详解】[1][2]意大利科学家托里拆利最先用实验的方法,利用约1m长的玻璃管和密度很大的水银及水银槽,测出大气压的值,一个标准大气压等于760mm水银柱产生的压强,约等于1.013×105Pa。
[3]大气压随高度的增大而减小,小明把自制的简易气压计从山脚下带到山顶上时,外界大气压变小,瓶内的水在水面上方气压的作用下进入玻璃管,玻璃管内水柱的高度将上升。
四、实验探究题(本题共3小题,每空1分,共15分)
13. (1)同学把甲、乙两弹簧测力计互拉,甲拉乙的力为F1,乙拉甲的力F2如图所示,则:
①F2为_________N;
②小明发现F1的示数与F2__________(选填:“相同”或“不相同”),且两力在同一直线上。他认为:F1和F2,这两个力,二力平衡。小明的判断是__________的(选填:“错”或“对”),依据是____________。
(2)桌子和砝码的总质量为1kg,桌腿由四根铁钉组成。如图甲所示,开始时将其轻放在水平沙地表面。最后静止时,它陷进了沙地中,如图乙所示。但把它放在水平松木表面时,却没有陷进去如图丙所示。
①在图甲所示的情景中,沙地受到的压强是2.5×106Pa,则图丙所示松木受到的压强是__________(选填“大于”、“等于”、“小于”)2.5×106Pa:
②____________(选填“沙地”或“松木”)能承受的最大压强较大,你判断的依据是__________。
【答案】 ①. 2.2 ②. 相同 ③. 错 ④. 见解析 ⑤. 等于 ⑥. 松木 ⑦. 见解析
【解析】
【详解】(1)①[1]如图弹簧测力计分度值为0.2N,此时拉力为2.2N。
②[2][3][4]二力平衡条件:作用在同一物体上,大小相等,方向相反,且作用在同一条直线上。图中,F1的示数与F2相同,两个力大小相等,不是作用在同一个物体上,故不是平衡力,小明的判断是错误的。
(2)①[5]如图甲、丙,压力相同,受力面积相同,根据可得,甲、丙的压强相同。
②[6][7]沙地和松木受到的压强相同,但将桌子和砝码放在水平沙地表面,最后静止时,它陷进了沙地中,但把它放在水平松木表面时,却没有陷进去。所以松木能承受的最大压强较大。
14. 在探究“影响滑动摩擦力大小的因素”的实验中,装置如图所示,铅块和木块的外形相同但表面粗糙程度不同,让铅块通过细线与弹簧测力计相连并利用滑轮改变了拉力的方向(忽略滑轮的摩擦)。
(1)图甲中,将铅块放在水平木板上,竖直向上拉测力计,当铅块沿水平方向做__________运动时,拉力大小等于铅块所受到的摩擦力。若拉力变大时,铅块与木板间的摩擦力将___________(选填“变大”、“变小”或“不变”);
(2)比较甲、乙两次实验,可以得接触面粗糙程度一定时,_________越大,滑动摩擦力越大;
(3)图丙中,铅块水平运动时所受滑动摩擦力___________(选填“大于”、“等于”或“小于”)图甲中铅块所受滑动摩擦力。
【答案】 ①. 匀速直线 ②. 不变 ③. 压力 ④. 等于
【解析】
【详解】(1)[1][2]图甲中,将铅块放在水平木板上,竖直向上拉测力计,当铅块沿水平方向做匀速直线运动时,铅块在水平方向上受到平衡力的作用,根据二力平衡的条件,拉力大小等于铅块所受到的摩擦力。若拉力变大时,因压力大小和接触面的粗糙程度不变,铅块与木板间的摩擦力将不变。
(2)[3]甲、乙两次实验,接触面粗糙程度相同,乙中压力大,测力计示数也大,摩擦力也大,比较甲、乙两次实验,可以得在接触面粗糙程度一定时,压力越大,滑动摩擦力越大。
(3)[4]图丙中和图甲中,因铅块的压力大小和接触面的粗糙程度不变,故铅块水平运动时所受滑动摩擦力等于图甲中铅块所受滑动摩擦力。
15. 如图所示是用压强计“探究影响液体内部压强大小的因素”的实验装置。
(1)在使用压强计前,发现U形管左右两侧的水面有一定的高度差,如图甲,其调节的方法是____(填“A”或“B”),使U形管左右两侧的水面相平;
A.将右侧支管中高出的水倒出 B.取下软管重新安装
(2)如图乙所示,保持金属盒在此深度不变,转动金属盒的方向,U形管两侧水面的高度差______(填“增大”、“减小”或“不变”);
(3)比较图中的乙和丙图,可以得到:液体的压强与______有关;
(4)比较图中______两图,可以得到液体的压强与液体密度有关。
【答案】 ①. B ②. 不变 ③. 深度 ④. 丙、丁
【解析】
【详解】(1)[1]若在使用压强计前发现U形管中有高度差,进行调节时,只需要将软管取下,再重新安装,这样U形管中两管上方的气体压强就是相等的(都等于大气压),当橡皮膜没有受到压强时,U形管中的液面就是相平的。
故选B。
(2)[2]将金属盒停在某一深度,并改变金属盒膜朝向时,两管中液面高度差不变,说明液体压强不变,可以得到同一液体,同一深度,向各个方向的压强相等,即液体内部压强与方向无关。
(3)[3]比较图乙和丙,液体密度相同,探头所在深度不同,U形管两侧液面的高度差不同,可以得到液体的压强与深度有关。
(4)[4]要探究压强与液体密度的关系,应使探头深度相同,液体密度不同,所以应选择丙、丁两图。
五、计算题〈本题共2小题,共15分)
16. 如图所示,一辆汽车在平直的公路上匀速向前行驶,它所受的阻力为3500N,此时汽车所受阻力是车重的0.1倍,g=10N/kg。(不计空气阻力)试问:
(1)汽车行驶过程中,如果打开车窗,窗帘会向_________(选填“内”或“外”)飘;
(2)汽车的动力是多少_________?
(3)汽车的总质量是多少_________?
(4)地面对汽车的支持力是多少_________?
【答案】 ①. 外 ②. 3500N ③. 3500kg ④. 35000N
【解析】
【详解】(1)[1]车行驶时,打开车窗,由于车外空气流速快、压强小,车内空气流速慢、压强大,窗帘受到压强差,所以窗帘布会向窗外飘出。
(2)[2]汽车在平直的公路上匀速向前行驶,它所受的阻力为3500N,水平方向上的阻力和动力是一对平衡力,大小相等,故汽车所受的动力3500N。
(3)[3]汽车的总重力为
汽车的总质量为
(4)[4]汽车在平直的公路上匀速向前行驶,受力平衡,在竖直方向上受到的支持力和重力是一对平衡力,大小相等,故地面对汽车的支持力为
F支=G=35000N
17. 如图所示,两个薄壁圆柱形容器甲、乙置于水平地面。甲容器重为5N,底面积为50cm2。g=10N/kg,ρ水=1.0×103kg/m3。
(1)若甲中水的体积为2×10-3m3,求水受到的重力;
(2)求水对甲容器底部的压强和甲容器对地面的压强;
(3)甲容器中水的深度为多少﹖现向乙容器中加入某液体,使其深度为甲容器中水深的0.8倍,但要求甲、乙中液体对容器底部的压强相等,求乙容器中液体的密度。
【答案】(1)20N;(2)4×103Pa; 5×103Pa;(3)0.4m;1.25×103kg/m3
【解析】
【详解】解;(1)水的质量
m水=ρ水V=1.0×103kg/m3×2×10-3m3=2kg
水受到重力为
G=m水g=2kg×10N/kg=20N
(2)甲容器中水的深度为
水对甲容器底部的压强为
p1=ρ水gh1=1.0×103kg/m3×10N/kg×0.4m=4×103Pa
甲容器对地面的压力为
F=G+G′=20N+5N=25N
甲容器对地面的压强为
(3)乙容器液体的深度为
h2=0.8h1=0.8×0.4m=0.32m
甲、乙中液体对容器底部的压强相等,乙中液体对容器底部的压强
p′=p1=4×103Pa
由p=ρgh可知,液体的密度为
答:(1)水受到的重力20N;
(2)水对甲容器底部的压强是4×103Pa;甲容器对地面的压强是5×103Pa;
(3)甲容器中水的深度为0.4m;乙容器中液体的密度1.25×103kg/m3。
六、综合题(本题共2小题,每空1分,共13分)
18. 地效飞行器,作为贴海面或水面高速行驶的运载工具,兼具舰船及飞机的特点,在近海军事行动中,有广泛的用途。机翼下表面离地面很近,形成气流的堵塞,使机翼受到的升力增加,称为地面效应。由于地效这种特殊的现象,当飞机飞的特别贴近地面(或水面〉时,它的升力会突然变得比正常情况下大很多。地效飞行器在飞行过程中受到的阻力较小,因此其速度也快得多。如图所示为某型号地效飞行器,如表是它的参数。升阻比是指飞行器在飞行过程中,升力与飞行阻力的比值。(g=10N/kg)
(1)地效飞行器贴近地面(或水面)高速飞行时,机翼上方气流流速比下方气流流速________(选填“快”或“慢”),压强_________(选填“大”或“小”);
(2)下列现象能用地效飞行器借助机翼获得升力的原理来解释的是__________。
A.高铁站台离边缘不远处的黄色安全线
B.通过拍打窗帘来清除它上面的灰尘
C.用注射器吸取药液
D.用吸管喝饮料
(3)相比于普通的水上载具,地效飞行器在水面上方飞行时,与水面脱离接触,大大减小了___________;
(4)当飞行器受到的升力____________(选填“大于”“小于”或“等于”)总重时才能起飞;当飞行器以最大载重起飞后,飞机的升阻比为30时,飞行器水平匀速飞行过程中前进的动力为___________N。
【答案】 ①. 快 ②. 小 ③. A ④. 摩擦力 ⑤. 大于 ⑥. 1600
【解析】
【详解】(1)[1][2]地效飞行器贴近地面(或水面)高速飞行时,机翼上方气流流速比下方气流流速大,流速越大的位置,压强越小,所以机翼上方压强小。
(2)[3]A.当高铁急速驶过车站,警戒线区域内空气流速会变大,由流体压强与流速的关系可知,警戒线以内的地方空气压强减小,而此时人外侧的空气流动速度慢,人外侧的空气压强大,会产生一个向内侧的压强差,将人推向列车,易出现危险,故A符合题意;
B.通过拍打窗帘清除它上面的灰尘,窗帘运动时,灰尘由于惯性将保持静止状态,则灰尘会脱离窗帘,是利用灰尘的惯性,故B不符合题意;
C.注射器吸取药液时,把注射器活塞往外拉时,注射器内的气体体积增大,气压减小,药液在管外的大气压的作用下进入注射器,故C不符合题意;
D.用吸管吸饮料,利用的是大气压,故D不符合题意;
故选A。
(3)[4]地效飞行器在水面上方飞行时,与水面脱离接触,可起到减小摩擦力的作用。
(4)[5][6]当飞行器受到的升力大于总重时,合力向上,飞行器才能起飞,地效飞行器满载的质量
m=m自身+m载=3300kg+1500kg=4800kg
飞行器满载的总重力
G=mg=4800kg×10N/kg=4.8×104N
飞行器水平匀速飞行过程中为平衡状态,因此升力
F升=G=4.8×104N
飞行器水平匀速飞行过程中前进的动力
19. 阅读材料:完成下列小题。
负压鱼缸
传统鱼缸深度最大不超过60cm,以人的手掌摸到缸底为宜。成年人站立可以勉强操作鱼缸,便决定了传统鱼缸与底座的总体高度为人的腋下高度,不超过1.2m~1.3m。
如果说传统鱼缸是“卧式”鱼缸,负压鱼缸(图甲)则是“立式”鱼缸,可以增加高度,换水、喂鱼相当方便,不受操作的限制,“负压”是低干一个标准大气压的气体压力状态。负压鱼缸的结构采用独特设计,该设计使负压鱼缸顶部保持负压状态,水不会从缸底出口流出。一般负压鱼缸配有电子控制系统以及一台真空泵,如图乙所示,可以通过抽吸形成一寇负压。负压鱼缸解决了传统鱼缸无法超越的基础性难题:即在操作限制的情况下,可以增加鱼缸的高度,方便观赏,解决了传统家居鱼缸能宽不能高的难题。
(1)上述的新型鱼缸__________(选填“属于”或“不属于”)连通器,鱼缸上方气体压强_________(选填“大于”“等于”或“小于”)大气压;
(2)鱼缸换水时要排出竖直缸内的水,此时真空泵需要________(选填“增加”或“减少”)鱼缸内空气;
(3)热爱开动脑筋的小明想起了托里拆利实验,按照大气压强为105Pa计算。请你根据图乙给出的条件,计算出负压缸顶部液面上方的气压为_________Pa,鱼缸底部位置的水压为__________Pa;(ρ水=1.0×103kg/m3,g=10N/kg)
(4)了解了负压鱼缸后,小明为家里的盆景制作了一个自动供水装置(见图丙)。用玻璃瓶灌满水后倒立在盆景盘里,瓶中的水__________(选填“会”或“不会”)流出。接着用注射器吸走部分盆景盘里的水来模拟绿化吸水,当盘中的水位下降到使瓶口露出水面时,瓶中的水__________(选填“会”或“不会”)流出。
【答案】 ①. 不属于 ②. 小于 ③. 增加 ④. 9×104 ⑤. 3×103 ⑥. 不会 ⑦. 会
【解析】
【详解】(1)[1][2]上述新型鱼缸的负压缸与外面的大气不相连通,不是上端开口、底部互相连通的容器;所以该鱼缸不属于连通器,鱼缸上方气体压强小于大气压,形成一定负压。
(2)[3]鱼缸换水时要排出竖直缸内的水,此时真空泵需要增加鱼缸内空气,让水柱下降。
(3)[4][5]负压缸内1m水柱产生的压强为
p=ρgh=1.0×103kg/m3×10N/kg×1m=1×104Pa
负压缸顶部的压强为
p′=p0−p=105Pa−1×104Pa=9×104Pa
由图知鱼缸底部位置水的深度
h′=30cm=0.3m
所以鱼缸底部位置的水压为
p'=ρgh'=1.0×103kg/m3×10N/kg×0.3m=3×103Pa
(4)[6][7]一个标准大气压可以支持的水柱高约为10m,用玻璃瓶灌满水后倒立在盆景盘里,瓶中的水不会流出,靠大气压将瓶内的水托住。当盘中的水位下降到使瓶口露出水面时,瓶中的水会在重力的作用下流出来,此时内外大气相通。。自重/kg
3300
最大载重/kg
1500
单次最大飞行距离Akm
600
升阻比
20~40
飞行高度/m
1~4
最大飞行速度/(km/h)
200
广东省深圳市蛇口育才教育集团2023-2024学年八年级下学期期中物理试卷: 这是一份广东省深圳市蛇口育才教育集团2023-2024学年八年级下学期期中物理试卷,共27页。试卷主要包含了单项选择题,作图题,填空题,实验探究题,计算题,综合题等内容,欢迎下载使用。
重庆育才中学教育集团2023-2024学年八年级下学期期中自主作业物理试题 (原卷版+解析版): 这是一份重庆育才中学教育集团2023-2024学年八年级下学期期中自主作业物理试题 (原卷版+解析版),文件包含重庆育才中学教育集团2023-2024学年八年级下学期期中自主作业物理试题原卷版docx、重庆育才中学教育集团2023-2024学年八年级下学期期中自主作业物理试题解析版docx等2份试卷配套教学资源,其中试卷共35页, 欢迎下载使用。
2024年重庆市育才中学教育集团中考一诊测试物理试卷(原卷版+解析版): 这是一份2024年重庆市育才中学教育集团中考一诊测试物理试卷(原卷版+解析版),文件包含2024年重庆市育才中学教育集团中考一诊测试物理试卷原卷版docx、2024年重庆市育才中学教育集团中考一诊测试物理试卷解析版docx等2份试卷配套教学资源,其中试卷共28页, 欢迎下载使用。

