2024年河南省巩义市回郭镇中考第一次模拟测试化学试卷
展开注意事项:
1.本试卷共4页,四个大题,25个小题,满分50分,考试时间50分钟。
2.本试卷上不要答题,请按答题卡上注意事项的要求直接把答案填写在答题卡上,答在试卷上的答案无效。
相对原子质量 H:1 C:12 N:14 0:16 Na:23Mg:24 Al:27 Cl:35. 5 K:39 Ca:40 Fe:56 Cu:64
一、选择题(本题包括14个小题,每小题1分,共14分。每小题只有一个选项符合题意)
1.漯河市临颍县生产的麻糖远近闻名。麻糖是大麦发芽后与玉米搅拌在一起作为原料制成的,其中富含的营养素是
A.维生素B.糖类C.蛋白质D.油脂
2.神舟十七号载人飞船预计在2024年4月返回。返回舱在返回过程中,一定涉及化学变化的是
A.脱离空间站B.外壳烧蚀C.自由下落D.打开降落伞
3.2024年六五环境日中国的主题是“全面推进美丽中国建设”。下列做法符合这一主题的是
A.利用廉价材料高效地将太阳能转化为电能
B.将废旧电池深埋处理,防止填充物污染地表
C.大量燃放烟花爆竹,营造节日氛围
D.尽量使用一次性餐具,改进卫生水平状况
4.我国下列科学家在制碱工业做出突出贡献的是
A.张青莲B.屠呦呦C.李四光D.侯德榜
5.下列各组物质由同一种分子构成的是
A.水和双氧水B.氧气和臭氧C.冰和水蒸气D.石墨和石墨烯
6.多彩的化学物质组成了五彩缤纷的化学世界。下列物质属于纯净物的是
A.黑色的二氧化锰B.深紫色的碘酒
C.蓝色的硫酸铜溶液D.红色的赤铁矿
7.2023年11月我国首台中速大功率氨(NH3)燃料发动机点火成功,氨燃烧的化学方程点燃式为4NH3+3O22N2+6X,X的化学式是
A.NOB.H2OC.H2O2D.HNO3
8.规范的操作可以减少不必要的麻烦,避免危险和提高实验的成功率,下列实验操作正确的是
A.用滴管取液体B.取用块状药品
C.液体的量取D.试管的洗涤
9.水是重要的溶剂。下列有关水和溶液的说法正确的是
A.氯化钠在20℃时的溶解度为36g,那么20℃时50g水中最多能溶解18gNaC1
B.通过过滤、消毒、蒸馏等净化操作后,只能去除不溶性杂质
C.要把接近饱和的石灰水溶液变为饱和溶液可蒸发水分或降低温度
D.电解水实验结束时产生的氢气和氧气的质量比为2:1,体积比为8:1
10.工业上制硝酸的某步反应的微观过程如图所示,下列有关该反应的说法错误的是
A.该反应涉及3种氧化物B.丙的化学式为HNO3
C.该反应不遵守质量守恒定律D.甲排放到空气中会造成酸雨
11.误差分析是定量实验的一个重要内容。下列分析不正确的是
A.测定空气里氧气含量时,红磷燃烧过程中弹簧夹未夹紧,会导致测量结果偏大
B.配制6%的氯化钠溶液,氯化钠中含有杂质,导致氯化钠溶液的溶质质量分数偏大
C.在电解水实验中,发现正极与负极产生的气体体积比小于1:2,可能与气体的溶解性有关
D.粗盐提纯中,蒸发时未用玻璃棒不断搅拌会造成粗盐的产率降低
12.下列有关 NH4NO3的认识, 正确的是
A. NH4NO3中氮元素的化合价为 +1价B.能用水鉴别NH4NO3和NaOH
C.氮元素的质量分数是 17.5%D. NH4NO3属于盐、复合肥
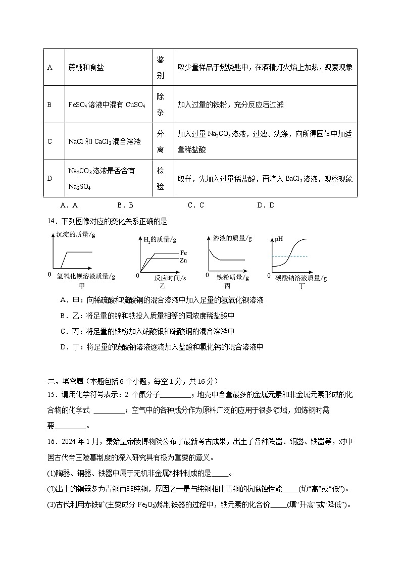
13.下列实验操作不能达到实验目的的是
A.AB.BC.CD.D
14.下列图像对应的变化关系正确的是
A.甲:向稀硫酸和硫酸铜的混合溶液中加入足量的氢氧化钡溶液
B.乙:将足量的锌和铁投入质量相等的同浓度稀盐酸中
C.丙:将足量的铁粉加入硝酸银和硝酸铜的混合溶液中
D.丁:将足量的碳酸钠溶液逐滴加入盐酸和氯化钙的混合溶液中
二、填空题(本题包括6个小题,每空1分,共16分)
15.请用化学符号表示:2 个氮分子 ;地壳中含量最多的金属元素和非金属元素形成的化合物的化学式 ;空气中的各种成分作为原料广泛的应用于很多领域,如炼钢时需要 。
16.2024年1月,秦始皇帝陵博物院公布了最新考古成果,出土了各种陶器、铜器、铁器等,对中国古代帝王陵墓制度的深入研究具有极为重要的意义。
(1)陶器、铜器、铁器中属于无机非金属材料制成的是 。
(2)出土的铜器多为青铜而非纯铜,原因之一是与纯铜相比青铜的抗腐蚀性能 (填“高”或“低”)。
(3)古代利用赤铁矿(主要成分Fe2O3)炼制铁器的过程中,铁元素的化合价 (填“升高”或“降低”)。
17.甲、乙、丙三种物质的溶解度曲线如图。回答下列问题:
(1)t3℃,将35克甲加入到50克水中,所得溶液质量为 。
(2)t1℃,将乙溶液的状态由M点变为N点,方法是 。
(3)t3℃时甲、乙、丙三种物质的饱和溶液同时降温至t2℃时,所得溶液中溶质质量分数由大到小的顺序为 。
18.为探究中和反应,小明将稀盐酸滴入氢氧化钠溶液中,该过程中发生反应的化学方程式为 ,下面四幅图表示向氢氧化钠溶液中滴加过量稀盐酸的不同时间点的微观粒子示意图,请按时间先后排序 (填字母序号)。
19.乙醇汽油是一种新型替代能源,它是由90%的普通汽油与10%的燃料乙醇调和而成的。写出乙醇完全燃烧的化学方程式: 。现将一定量乙醇和氧气置于密闭容器中点燃恰好完全反应,产物为二氧化碳、一氧化碳和水,待恢复到室温,测得混合气体中碳元素占30%,则参加反应的氧气与生成的水的质量比为 。
20.A、B、C、D是初中化学常见的四种物质,其中A、B、C均由三种元素组成,B、C、D为不同类别的物质,且B是一种重要的化工原料,广泛应用于制取肥皂以及石油、造纸、纺织和印染等工业。图中“―”表示相连的两种物质能反应,“→”表示物质通过一步反应能转化为另一种物质。
(1)写出物质A的一种用途: 。
(2)物质D的化学式为 。
(3)写出A与C反应的化学方程式: 。
三、简答题(本题包括4个小题,共10分)
21.请用所学化学知识回答下列问题:
(1)用微粒观点解释:公共场所严禁吸烟,否则会导致别人被动吸烟。
(2)具有保存价值的档案应用碳素墨水书写,其原理是什么?
22.将未经打磨的铝条放入盛有稀盐酸的密闭容器中,用压强传感器测得容器内气体压强和反应时间的变化曲线如图所示(装置气密性良好)。
(1)写出A-B段所发生反应的化学方程式。
(2)自200秒后压强迅速变大的原因有哪些?
23.某化学兴趣小组利用如图所示装置对二氧化碳的性质进行验证。
(1)甲中观察到紫色石蕊变成红色,使紫色石蕊试液变色的物质是 。
(2)乙中观察到的现象是 ;写出该反应的化学方程式: 。
(3)丙中下方蜡烛先熄灭上方蜡烛后熄灭,由此可得出二氧化碳的性质为 。
24.某化学小组设计以下流程除去粗盐中含有的可溶性杂质CaCl2和MgSO4及不溶性杂质泥沙。
(1)写出操作①②中均需用到的一种玻璃仪器。
(2)写出加入X溶液时发生反应的化学方程式。
(3)写出溶液I中含有的杂质。
四、综合应用题(共10分)
25.碳及其化合物与生产、生活密切相关,是化学学习和研究的重要内容。
(1)请将右边虚线框内碳原子的结构示意图补画完整。
(2)金刚石和石墨都属于碳单质,它们的化学性质相似,物理性质却有很大差异,其原因是 (填字母代号)。
a.构成它们原子的大小不同 b.两种物质由不同种原子构成
c.构成它们的原子数目不同 d.两种物质里碳原子的排列方式不同
(3)如图装置可做一氧化碳还原氧化铁的实验,并检验生成的气体产物。硬质玻璃管内反应的化学方程式为 。
(4)某化学小组选用以下部分装置制取纯净、干燥的。
①若将A、B连接,B中溶液不变浑浊,这是因为中混有哪种杂质? 。
②为达到实验目的,所选用装置从左到右的正确连接顺序为:A接 接 接 (填字母)。
(5)CO和均属于碳的氧化物,但化学性质不同的微观原因是 。
(6)如图是探究性质的趣味实验装置。
注入浓NaOH溶液后,可观察到软塑料瓶变瘪,请分析原因。
(7)现用含80%的大理石和稀盐酸反应制取4.4 g二氧化碳,理论上需这种大理石的质量是多少?
2023-2024学年河南省巩义市回郭镇中考第一次模拟测试
化学试题参考答案
1.B
2.B
3.A
4.D
5.C
6.A
7.B
8.D
9.A
10.C
11.B
12.B
13.C
14.C
15. 2N2 Al2O3 O2
16.(1)陶器
(2)低
(3)降低
17.(1)80g
(2)加溶剂(或加水)
(3)乙>甲>丙
18. HCl+NaOH=NaCl+H2O a c b d
19. 44:27
20.(1)改良酸性土壤(或配制农药波尔多液等)
(2)CO2
(3)
21.(1)分子在不断运动
(2)常温下,碳的化学性质稳定
22.(1)。
(2)铝和酸反应生氢气;铝和盐酸反应放热。
23.(1)H2CO3/碳酸
(2) 澄清的石灰水变浑浊
(3)二氧化碳的密度大于空气、二氧化碳不可燃也不助燃
24.(1)玻璃棒
(2)Ba(OH)2+MgSO4=BaSO4↓+Mg(OH)2↓
(3)碳酸钠和氢氧化钠(或Na2CO3和NaOH)
25.(1)
(2)d
(3)
(4) HCl/氯化氢 D C F
(5)分子构成不同
(6)氢氧化钠与二氧化碳反应生成碳酸钠和水,导致软塑料瓶内气体减少,压强减小,所以软塑料瓶变瘪
(7)解:设理论上需要这种大理石的质量是x
x=12.5g
答:理论上需要这种大理石的质量是12.5g选项
物质
目的
主要实验操作
A
蔗糖和食盐
鉴别
取少量样品于燃烧匙中,在酒精灯火焰上加热,观察现象
B
FeSO4溶液中混有CuSO4
除杂
加入过量的铁粉,充分反应后过滤
C
NaCl和CaCl2混合溶液
分离
加入过量Na2CO3溶液,过滤、洗涤,向所得固体中加适量稀盐酸
D
Na2CO3溶液是否含有Na2SO4
检验
取样,先加入过量稀盐酸,再滴入BaCl2溶液,观察现象
贵州省兴仁市回龙镇回龙中学2023-2024学年化学九年级第一学期期末检测模拟试题含答案: 这是一份贵州省兴仁市回龙镇回龙中学2023-2024学年化学九年级第一学期期末检测模拟试题含答案,共8页。试卷主要包含了下列有关粗盐提纯说法正确的是,下列有关水的说法不正确的是等内容,欢迎下载使用。
河南省巩义市2023-2024学年九上化学期末联考模拟试题含答案: 这是一份河南省巩义市2023-2024学年九上化学期末联考模拟试题含答案,共11页。试卷主要包含了考生必须保证答题卡的整洁,下列变化中属于化学变化的是,下列能源中,不属于新能源的是,下列对有关事实的解释,错误的是等内容,欢迎下载使用。
2023年河南省南阳市镇平县郭庄乡普通中学中考模拟化学试题(含解析): 这是一份2023年河南省南阳市镇平县郭庄乡普通中学中考模拟化学试题(含解析),共16页。试卷主要包含了单选题,填空题,简答题,推断题,综合应用题等内容,欢迎下载使用。

