安徽省宿州市省、市示范高中2023-2024学年高一下学期期中考试地理试卷(Word版附解析)
展开
这是一份安徽省宿州市省、市示范高中2023-2024学年高一下学期期中考试地理试卷(Word版附解析),文件包含安徽省宿州市省市示范高中2023-2024学2023-2024学年高一下学期4月期中地理试题Word版含解析docx、安徽省宿州市省市示范高中2023-2024学2023-2024学年高一下学期4月期中地理试题Word版无答案docx等2份试卷配套教学资源,其中试卷共19页, 欢迎下载使用。
命题:泗县一中李永;审核:泗县一中王晓丹
(满分100分,考试时间75分钟)
第Ⅰ卷
一、单项选择题(本大题共16小题,每题有四个选项,只有一个选项符合要求。每题3分,共48分)
“人户分离”指经常居住地和常住户口登记地不一致的情况。2021年5月发布的第七次安徽省人口普查数据显示,安徽省常住人口中,人户分离人口为1810万人,其中,市辖区内人户分离人口为422.8万人,流动人口为1387.2万人。流动人口中,跨省流入人口为155万人,省内流动人口为1232.2万人。与安徽省第六次全国人口普查相比,人户分离人口增加1099.9万人,增长154.91%;市辖区内人户分离人口增加279.8万人,增长195.68%;流动人口增加820.1万人,增长144.63%。据此完成下列小题。
1. 造成安徽省“人户分离”的主要原因有( )
①城乡区域间经济水平差异②人均消费水平③户籍管理制度④对外开放程度差异
A. ②③B. ①②C. ②④D. ①③
2. 为了缓解“人户分离”现象及其产生的负面影响,可采取的措施是( )
A. 加快乡村建设,缩小城乡差距B. 扩大城镇用地,促进区域城镇化发展
C. 完善交通网络,提高交通通达度D. 提高生产技术,推广农业机械化生产
【答案】1. D 2. A
【解析】
【1题详解】
“人户分离”指经常居住地和常住户口登记地不一致的情况,由于城乡区域间经济发展水平差异大,导致广大务工人员从农村向城市、从欠发达地区向发达地区迁移流动,但受到严格的户籍管理制度影响,大部分人口无法在经常居住地落户,从而出现“人户分离”的现象,①③正确;人均消费水平高可能会使迁入人口生活成本上升,人们迁入减少,从而减少“人户分离”现象,②错误;安徽省的省内流动量远远高于跨省流动人口,但是人户分离人口多,所以与地区对外开放程度无关,④错误;D正确,ABC错误。故选D。
2题详解】
“人户分离”会导致农村劳动力和人才流失,同时也会加重城市就业、交通、住房、环境等方面的压力,其产生的根本原因在于城乡社会经济发展水平差异大,因此缓解该问题应加快乡村建设,缩短城乡差距,A正确;扩大城镇用地、完善交通网络会促进城市化,加重“人户分离”的现象,BC错误;提高生产技术,推广农业机械化生产会减少农村对劳动力的需求,加快农村劳动力外迁,不是缓解该现象的最佳措施,D错误。故选A。
【点睛】人户分离人口增长较快,直接影响城市治理现代化体系建设;造成社会成员身份标签化,不利于经济发展和社会稳定;人户分离还是家庭户规模持续缩小的影响因素,加速传统社会解构,给公共服务和社会化服务行业带来重大挑战。
读我国人口密度分布图,完成下列小题。
3. 影响A地区人口分布的最主要因素是( )
A. 水源B. 光照C. 矿产D. 地形
4. B地区资源环境承载力小的主要原因是( )
A. 交通不便B. 资源短缺C. 经济落后D. 生态脆弱
【答案】3. A 4. D
【解析】
【3题详解】
读图可知,图中A地区位于我国西北内陆,气候干旱,降水少,水资源少,只在有水资源的绿洲地区人口分布相对密集,水资源缺少的地区人口稀疏或无人分布,因此影响人口分布的最主要因素是水资源,A正确;光照、矿产、地形也对当地人口分布有一定程度的影响,但没有水资源影响更大,不是最主要影响因素,排除BCD。故选A。
【4题详解】
B地区为青藏高原,海拔高,气温低,生态环境脆弱,资源环境承载力较小,D正确。B地区地处偏远,且海拔较高,交通不便,但是交通对资源环境承载力的影响较小,A错误。青藏高原地热能、太阳能等资源丰富,B错误。经济落后对资源环境承载力的影响较小,C错误,故选D。
【点睛】影响人口分布的主要因素:自然条件(地形、气候、河流和水源等);社会经济条件(经济发展水平,收入、就业状况,城市化水平,交通状况);开发历史长短。
下图为“某乡村规划效果图(局部)”,读图,完成下列小题。
5. 如果该村落有一个便利店,最有可能在位置( )附近。
A. ①B. ②C. ④D. ⑤
6. 该“乡村规划效果图”的制作主要利用的地理信息技术是( )
A. 遥感B. 全球定位导航系统C. 地理信息系统D. 数字地球
【答案】5. D 6. C
【解析】
【5题详解】
村落人口少,便利店应该位于村落的中心位置,⑤处有广场,村民在此进行休闲娱乐活动,客流量大,通达度好,⑤处靠近休闲厅和创意田园,外来游客多,客源充足,D正确;①处位于村庄外围,人口少,交通不便,A错误;②处靠近河流,交通不便,人口少,B错误;④处房屋密度小,人流量小,C错误;故选D。
【6题详解】
“乡村规划效果图”需要对村庄的地形、河流、人口分布、建筑等进行综合分析,地理信息系统可以综合分析地理信息,给决策者提供依据,C正确;遥感是人眼的延伸,主要是观测变化,A错误;全球定位导航系统主要功能是定位导航,B错误;数字地球是地球虚拟系统,不适合做乡村规划图,D错误;故选C。
【点睛】地理信息技术的应用的领域主要表现为:遥感在资源普查、环境和灾害监测中的应用(可对农作物进行估产、有助于防灾减灾);全球定位系统在定位导航中的应用(主要用于位置方面的定位和导航);地理信息系统在城市管理中的功能(用于城市的信息管理与服务、交通道路管理、环境管理以及城市规划、防灾减灾等)。数字地球是一个以地球坐标为依据的、具有多分辨率的海量数据和多维显示的地球虚拟系统。数字地球看成是“对地球的三维多分辨率表示、它能够放入大量的地理数据”。
地域文化是人类在特定的地域范围内、在自然环境的基础上、在长期的生产生活中创造的产物。下图为我国某地的特色民居素描图和实景图,据此完成下列小题。
7. 影响该地民居朝向的主导因素是( )
A. 河流流向B. 光照C. 个人喜好D. 主导风向
8. 地坑院顶部周围通常会修建矮墙,其主要目是( )
A. 防风沙掩埋B. 为遮阴纳凉C. 防雨水灌院D. 为节省建材
【答案】7. B 8. C
【解析】
【7题详解】
读图文材料可以判断,该地为我国北方黄土高原地区,正午太阳在正南方,地坑院位于地面以下,采光不好,为了增加采光,民居朝南B正确;房屋居住的舒适性、采光效果影响房屋建设,河流流向和个人喜好对地坑院民居朝向影响不大,且当地河流少,AC错误;该地主导风向是西北、东南风,地坑院位于地下,受风力影响小,因此主导风向对朝向影响不大,D错误。故选B。
【8题详解】
地坑院比周围地势低,四周建有矮墙能够防止地面雨水灌入院内,C正确;修建矮墙防风作用小,且地坑院地势低,容易堆积沙尘,A错误;矮墙较矮遮阴效果不好,B错误;修建矮墙会消耗建材,D错误,故选C。
【点睛】自然地理环境要素对民居分布有较大影响。一般而言,民居的方位观、形态受采光、地形影响。民居的墙体厚度取决于保暖或通风透气等要求。屋顶坡度受排水要求的影响,屋檐受排水和采光的影响。民居的窗户大小、朝向受采光、防风影响。民居的建筑材料与取材是否方便有关。
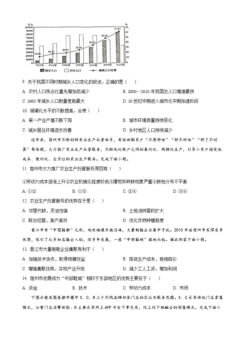
建国以来我国城镇化水平不断提高,下图为“我国历次人口普查城乡人口统计图”.据此完成下面小题。
9. 关于我国不同时期城乡人口变化的叙述,正确的是( )
A. 农村人口所占比重先增加后减少B. 2000—2010年我国总人口增速最快
C. 1982年城乡人口数量差距最大D. 20世纪中期进入城市化中期加速阶段
10. 城镇化水平的不断提高,会使( )
A. 第一产业产值不断下降B. 城市环境质量持续恶化
C. 城乡居住环境逐步改善D. 乡村地区人口持续减少
【答案】9. C 10. C
【解析】
【9题详解】
结合城镇人口比重变化可知,城镇人口比重增加,乡村人口比重减小,A错误;结合柱状图可知,我国人口总量,53000万人(1953年);65000万人(1964年);98000万人(1982年);110000万人(1990年);120000万人(2000年);130000万人(2010年);140000万人(2020年),人口增长率大约为22%;55%;12%;9%,8%;7%,1982年人口增长速度最快,B错误;结合柱状图可知,城乡人口差距为42000万人(1953年);42000万人(1964年);59000万人(1982年);50000万人(1990年);33000万人(2000年);500万人(2010年);37000万人(2020年),1982年城乡人口数量差距最大,C正确;20世纪中期(1953)进入城市化处在初级阶段(城镇人口占比约为13.26),D错误。故选C。
【10题详解】
城镇化水平的不断提高,会使第三产业成为主导产业,第一产业占比减小,产值增加,A错误;城镇化水平的不断提高,不一定会造成城市环境质量不断恶化,只有不合理的城市化,才会造成城市环境质量不断恶化,B错误;城镇化水平的不断提高,会促进区域经济的发展,缩小城市差距,城乡居住环境不断改善,C正确;根据图中信息,乡村地区人口并没有持续减少,占比减小,D错误,所以选C。
【点睛】城镇化的意义:1、吸收剩余劳动力,缩小城乡间的差距。2、有利于改善地区的产业结构。3、城市化与工业化是相互影响的。4、城市是区域科技和文化的中心,提高了区域的整体发展水平。5、城市文化影响乡村的生产和生活。
近年来,宿州市不断创新农业生产托管体系,有效破解农户“不愿种地”“种不好地”“种了不划算”等难题,大力推广农业生产托管服务,不断优化散户之间的集约化、规模化生产,引导小农户接受低成本、便利化、全方位的农业生产服务。完成下面小题。
11. 宿州市大力推广农业生产托管服务原因有( )
①劳动力成本逐渐上升②农业机械化程度较低③撂荒和弃耕现象严重④耕地分布不平衡
A. ①②B. ①③C. ②④D. ③④
12. 农业生产托管服务的优势在于是( )
A. 邻里代耕,灵活性强B. 土地流转面积扩大
C. 联合经营,高产高效D. 优化作物种植制度
【答案】11. B 12. C
【解析】
【11题详解】
随着经济的发展和城市化进程的加快,大量农村劳动力转移到城市,导致农村劳动力成本逐渐上升。为了降低生产成本,提高农业生产效率,宿州市大力推广农业生产托管服务,以集约化和规模化的生产方式替代传统的分散经营,从而降低劳动力成本,①正确;题目中并没有直接提到宿州市农业机械化程度较低的情况。而且,通常来说,推广农业生产托管服务是为了更好地利用现代科技和机械化手段来提高农业生产效率,②错误;宿州市在推广农业生产托管服务时,明确提出了要破解农户“不愿种地”、“种不好地”、“种了不划算”等难题。这些难题很可能与撂荒和弃耕现象有关。通过推广托管服务,可以引导小农户接受低成本、便利化、全方位的农业生产服务,减少撂荒和弃耕现象,提高土地利用效率,③正确;题目中并没有提到宿州市耕地分布不平衡的问题。而且,耕地分布不平衡与农业生产托管服务的推广之间并没有直接的联系,④错误。综上所述,B符合题意,ACD错误。故选B。
【12题详解】
农业生产托管服务是指在不改变土地承包关系的前提下,农户将土地的耕、种、管、收等部分当全部作业环节委托给社会化组织完成,实现联合经营,高产高效,C正确;邻里代耕,灵活性强,不是农业生产托管服务的优点,A错误;由于不改变土地承包关系,土地流转面积没有扩大,B错误;没有优化作物种植制度,D错误。故选C。
【点睛】农业生产托管服务出现,有利于农业生产水平的提高。一方面,提供托管服务的专业合作社通过标准化施肥,避免了农药、化肥的过度使用,连片作业又使农业机械设备有了用武之地,从而提高生产效率,减少各环节的人工、机械费用。另一方面,"田保姆"也为农民带来便利。农民把种田事宜交给"田保姆",自己可以腾出精力去打工、创业。
晋江市有“中国鞋都”之称,地处福建东南沿海,大量制鞋企业集中于此。2010年后宿州市发挥自身优势,吸引了众多知名鞋企入驻,经多年发展,一座“中部鞋城”拔地而起。据此回答下面小题。
13. 晋江市大量制鞋企业集聚有利于( )
A. 加强技术协作,取得规模效益B. 降低生产成本,竞相降价
C. 增强集聚优势,实现产业升级D. 减少工人工资,增加利润
14. 宿州市发展成为“中部鞋城”相较于东部地区的优势主要在于( )
A. 资金B. 技术C. 劳动力成本D. 市场
【答案】13. A 14. C
【解析】
【13题详解】
晋江市大量制鞋企业集聚有利于加强技术协作,取得规模效益,降低生产成本,增强集聚优势,A对;竞相降价不是企业集聚的目的,且易造成恶性竞争,B错;制鞋企业属于同一类企业,其集聚难以实现产业升级,C对;企业集聚不会减少工人工资的开支,D错。故选A。
【14题详解】
结合所学知识,宿州市地处安徽省,而安徽省位于我国中部经济地带,东部地区为东部经济地带,所以宿州市发展成为“中部鞋城”相较于东部地区的优势主要在于劳动力成本低,而东部地区资金、技术、市场更具优势。综上所述,C对,排除ABD。故选C。
【点睛】工业集聚好处:便于企业间交流与协作;降低中间产品的运输费用和能源消耗,进而降低生产成本,提高生产效率和利润;获得规模效益,提高市场竞争力;共享基础设施,节约生产建设投资。
下图示意我国某都市圈中X、C、R三个不同品牌奶茶门店的区位及服务范围。X、C采用传统门店零售模式,注重门店消费体验;R主要采用网上APP平台下单交易,线上线下相融合的销售模式,完成下面小题。
15. X与C门店在核心商圈布局的主要目的是( )
A. 加强分工协作B. 共用基础设施C. 获得集聚效应D. 靠近消费市场
16. 与X、C门店相比,R门店的营销模式( )
A. 不受地理位置限制B. 经营成本较低
C. 不利于营销策略的优化D. 与顾客互动性差
【答案】15. D 16. B
【解析】
【15题详解】
结合材料可知,X和C均为奶茶门店,均采用传统门店零售模式,注重门店消费体验,因此两店铺集聚在商圈中心,最可能的目的靠近消费市场,以吸引更多的客源,D正确;X和C同为奶茶门店,门店之间不存在分工协作,A错误;共享基础设施不是咖啡门店集聚的主要目的,B错误;结合材料可知,两个门店都是注重门店消费体验,靠近核心商圈,能够获得集聚效应,但最主要的目的依旧是想要看机消费市场,C错误。故选D。
【16题详解】
R门店采用网上APP平台下单,虽然顾客可以在任何地方下单,但其位置也不会离消费市场太远,A错误。R门店所在区域不核心商圈,因此与X、C门店相比,店铺租金较低,因此经营成本低于X、C门店,B正确。线上销售模式可以更容易地收集和分析顾客数据,从而优化营销策略,C错误。线上销售模式同样可以通过多种方式(如在线客服、用户评价等)与顾客进行互动,甚至在某些方面可能更具互动性,D错误。故选B。
【点睛】"新零售"模式打破了线上和线下之前的各自封闭状态,线上线下得以相互融合、取长补短且相互依赖,线上更多履行交易与支付的职能,线下通常作为筛选与体验的平台,高效物流则将线上线下相连接并与其共同作用形成商业闭环。
第Ⅱ卷
二、综合题(本大题共3题,共52分)
17. 阅读图文材料,完成下列要求。
材料一:卡塔尔,位于波斯湾西南岸的卡塔尔半岛上,属热带沙漠气候,全国地势低平,石油和天然气资源非常丰富,总面积11521平方千米,海岸线长563千米,截至2023年10月,卡塔尔人口约309万,其中卡塔尔公民约占15%,外籍人口主要来自印度、巴基斯坦和东南亚。第二十二届国际足联世界杯在卡塔尔举行,这是史上首次在中东国家境内举行的世界杯。
材料二:卡塔尔地理位置示意图。
材料三:卡塔尔支柱产业是石油、天然气以及与之相关的石化产业,长期以来占卡塔尔GDP的50%以上。2022年,卡塔尔是世界第一大液化天然气出口国,当年液化天然气出口量约8000万吨,约占全球液化天然气贸易量的三分之一。
(1)根据人口迁移“推拉理论”,分析卡塔尔吸引外籍劳工的拉力条件。
(2)印度、巴基斯坦劳工是卡塔尔外籍劳工的主要生力军,分析其原因。
(3)简述外籍劳工涌入对卡塔尔的影响。
【答案】(1)劳动力短缺,就业机会较多;卡塔尔经济发达,收入较高。
(2)巴基斯坦和印度人口众多,劳动力丰富;巴基斯坦和印度经济落后工资较低,而卡塔尔的工资较高,吸引力强;巴基斯坦和印度距离卡塔尔较近;都以白种人为主,语言和习俗相似,方便工作交流。
(3)积极影响:为卡塔尔来带来大量优质廉价劳动力,缓解了卡塔尔的劳动力不足,促进了卡塔尔石油化工等行业的发展。
消极影响:大量外来人口涌入,增大当地的资源环境压力,产生一系列生态环境与社会问题。
【解析】
【分析】本题以卡塔尔为背景材料,涉及人口迁移、人口迁移对环境的影响等知识点,主要考查学生的材料分析和解读能力,有效信息的提取和应用能力。
【小问1详解】
卡塔尔吸引外籍劳工的拉力条件可结合材料从就业、收入、生活、政策等方面回答。卡塔尔人口较少,劳动力短缺,就业机会多;由于石油资源的开采,卡塔尔经济发达,收入较高,生活富足。
【小问2详解】
根据所学知识可知,印度、巴基斯坦都是人口大国,人口多、剩余劳动力丰富;距离卡塔尔较近,有利于人口的迁入;两国都属于发展中国家,劳动力廉价,工资较低,而卡塔尔的工资较高,吸引力强;印度、巴基斯坦也与沙特阿拉伯一样,以白种人为主,人们的生活习惯基本类似,语言和习俗相似,工作生活方便。
【小问3详解】
积极影响:大量外籍劳工涌入,为卡塔尔来带来大量优质廉价劳动力,缓解了卡塔尔的劳动力不足的局面,促进了卡塔尔石油化工等行业的发展。消极影响:大量外来人口涌入,增大当地的资源的消耗,加大环境的污染,加大环境压力,产生一系列生态环境与社会问题。
18. 城市是人类活动对地理环境影响最深刻的地方,优越的地理环境更有利于城市的发展。读“我国某城镇规划图”,完成下列问题。
(1)图例甲、乙中,表示商业区的是____;某开发商准备在C地开发高级住宅区,主要原因是什么____?
(2)能大致表示AB间地租变化情况的曲线是( )
A. B.
C. D.
(3)结合所学知识简述发展中国家城镇化的特点?
(4)城市建设过程中,会对地理环境产生诸多不利影响。为实现城市的可持续发展,你认为可以采取哪些有效措施?
【答案】(1) ①. 甲 ②. 位于城市主导风向的上风向,河流上游;地势较高,靠近林区,环境质量教好;靠近文化教育中心,远离市区,环境污染小。 (2)D
(3)城镇化起步较晚,速度较快,总体水平较低,目前多处于城镇化的中期阶段。
(4)合理布局城市功能区:治理环境污染;开发新区,建立卫星城:植树种草,提高植被覆盖率;改善交通条件和居住条件等。
【解析】
【分析】本大题以某城市功能区分布图为背景材料,涉及城市功能分区及影响因素、城市地租水平的变化规律及影响因素、城市化问题及解决措施等相关知识,主要考查学生的区域认知、综合思维、人地协调观等学科素养。
【小问1详解】
根据城市功能分区的规律,甲所代表的区域位于市中心位置,且位于主干道的交会处,交通通达度高,为商业区;高级住宅区一般分布在地势高、通风好、风景优美、交通便利、远离工业区、近文化区社会知名度高、基础设施完善的地方。从图中可以看出C处开发成高级住宅区的原因有靠近文化教育中心,文化氛围好;靠近森林,环境优美;远离工业区,环境污染小;位于城市主导风向的上风向,环境质量好;河流上游,水质好。
【小问2详解】
AB沿线通过市中心,市中心低价最高,地租水平最高,AB沿线地租基本上以市中心的最高地租为中心向AB两侧递减,由此可知,D正确,ABC错误。故选D。
【小问3详解】
发展中国家城镇化起步较晚,目前城市化发展速度较快,但城市化总体发展水平较低,目前多处于城镇化的中期阶段。
【小问4详解】
城市建设对地理环境的影响主要是生态问题(植被破坏,生物多样性减少,耕地面积减少,水资源短缺、地面下沉、水质恶化,城市热岛)、污染问题(大气污染、水污染、固体垃圾污染)和社会环境问题(交通拥堵、住房紧张、就业困难、社会秩序混乱),产生城市化问题的根本原因是城市规模的无限扩大,城市人口的迅猛增长,工厂的集聚,社会经济发展水平与城市化水平不相适应。对此可采取的措施有促进社会经济发展;合理布局城市功能区,减轻环境污染;分散城市职能,开发新区,建立卫星城;加强城市管理,治理环境污染;改善交通和居住条件,改善人居环境;植树种草,提高植被覆盖率等。
19. 阅读材料,回答问题。
草莓芳香多汁,营养丰富,素有“早春第一果”的美称。草莓喜温凉气候,喜光,浅根,喜水怕涝,适宜生长在肥沃、疏松中性或微酸性壤土中。皖北某镇西傍石梁河,北临新汴河,东部南部是一列低矮的岗地低丘,十万亩耕地就处在岗地与滩地的过渡地带,砂礓黏土含水但不积水,富含钙、铁、磷、镁等多种矿物质,是种植草莓的理想土质。该镇依靠自身自然优势,采取塑料大棚中垄上覆盖黑色薄膜方式发展草莓种植,产品畅销长三角地区。下图该镇区位图以及草莓种植景观图。
(1)分析该镇适合发展草莓产业的自然条件优势。
(2)请为该镇打造自己的草莓品牌建言献策。
(3)请指出大棚中草莓种植采用垄上覆盖薄膜的原因。
【答案】(1)气候温和湿润;土壤富含多种矿物质,适宜草莓种植;靠近河流,灌溉水源充足;地势较高,排水条件较好等。
(2)利用现代技术培育新的优良品种,促进草莓品种多样化;延长草莓的产业链,增加以草莓为原料的食品种类;积极发展绿色农业,提高草莓品质;利用媒体、网络等,加大宣传力度,拓展销售渠道,增加市场份额。
(3)覆盖薄膜可以减少土壤热量散失,利于草莓的早熟;可以减少土壤水分蒸发;可以抑制杂草生长;可以减轻病虫害等。
【解析】
【分析】本题以皖北某镇草莓种植相关材料为背景,设置3道题目,知识点涉及农业区位因素、农业发展的方向与措施等内容,考查学生地理知识的迁移与调动能力,蕴含综合思维、区域认知等地理学科核心素养。
【小问1详解】
该镇适合发展草莓产业的自然条件优势主要从气候、土壤、河流等角度分析。皖北处在亚热带季风气候区,气候温和湿润,结合材料可知,该处土壤富含多种矿物质,如钙、铁、磷、镁等,适宜草莓种植;结合地图可知,靠近河流,灌溉水源充足;在岗地与滩地的过渡地带,地势较高,排水条件较好,满足草莓喜水怕涝特征。
【小问2详解】
该镇打造自己的草莓品牌可以从品种、种植技术、宣传知名度等角度分析。该镇可以加大科技投入,利用现代技术培育新的优良品种,促进草莓品种多样化,丰富产品类型;对草莓进行加工,延长草莓的产业链,增加以草莓为原料的食品种类;积极发展绿色农业、生态农业,提高草莓品质;利用媒体、网络等,加大宣传力度,拓展销售渠道,增加市场份额,认证品牌标志。
【小问3详解】
大棚中草莓种植采用垄上覆盖薄膜的原因主要从热量、水分、杂草等角度分析。覆盖地膜减少地面长波辐射散失,减少土壤热量散失,维持草莓热量需求,利于草莓的早熟;覆盖地膜可以减少土壤水分蒸发,保持土壤湿润;黑色地膜阻隔光线,可以抑制杂草生长;覆盖地膜便于管理,可以减轻病虫害等。
相关试卷
这是一份安徽省宿州市十三校联考2023-2024学年高一上学期1月期末地理试卷(Word版附解析),文件包含安徽省宿州市十三校联考2023-2024学年高一上学期1月期末地理试题原卷版docx、安徽省宿州市十三校联考2023-2024学年高一上学期1月期末地理试题Word版含解析docx等2份试卷配套教学资源,其中试卷共21页, 欢迎下载使用。
这是一份安徽省宿州市省、市示范高中2023-2024学年高一上学期期末考试地理试题(PDF版附答案),共7页。
这是一份安徽省宿州市省、市示范高中2023-2024学年高一上学期期中教学质量检测地理试卷(含答案),共15页。试卷主要包含了单选题,材料分析题等内容,欢迎下载使用。

