


统部编版语文小升初模拟试卷一(含答案)
展开
这是一份统部编版语文小升初模拟试卷一(含答案),共11页。试卷主要包含了积累与运用,口语表达,文言文阅读,名著阅读,现代文阅读,习作等内容,欢迎下载使用。
一、积累与运用(共39分)
(一)读拼音,在虚宫格中工整规范地写词语。(6分)
biànlùngàjièqiácuìfánɡàiyīnqièjūɡōnɡ
(二)填空。(每空1分,共8分)
1.“瘦”字,用部首查字法先查____________部,再查____________画。与“瘦”字偏旁相同的字我还知道____________、____________。
2.“矗”字,用音序查字法先查大写字母____________,再查音节____________。“矗”的字形很有特点,这种结构的字我还知道____________、____________。
(三)认真读下列的题目,请填涂正确答案的序号。(每小题1分,共4分)
3.下面词语中加点字的注音完全正确的一项是( )
A.机杼(zhù)依偎(wēi)惆怅(chàng)奄奄一息(yǎn)
B.搀扶(chān)抽噎(yè)追悼(dà)千锤万凿(zá)
C.尽管(jìn)教诲(huì)花圃(pǔ)戛然而止(jiá)
D.机械(jiè)弓缴(zhuó)坚劲(jìn)锲而不舍(qiè)
4.选出下列每组词语中没有错别字的一项。
(1)A.万像更新B.司空见贯C.自作自受( )
(2)A.忠生难忘B.别出心裁C.令人欣服( )
(3)A.焉知非福B.不以为燃C.废尽口舌( )
(4)A.前所末有B.喜极而弃C.无独有偶( )
5.下列选项中每一个词语都含有反义词的一项是( )
A.一丝不苟争先恐后无独有偶万象更新
B.无穷无尽无中生有千真万确大同小异
C.起死回生深入浅出始终如一推陈出新
D.来龙去脉成千上万天南海北前赴后继
6.下列加点的成语使用不恰当的一项是( )
A.这条街改造成商业街后,行人从早到晚川流不息。
B.这部电影故事情节曲折,人物形象生动、确实引人入胜。
C.实现中华民族伟大复兴,需要各族人民同心协力地奋斗。
D.他明知难以抵赖但表面却从容不迫地抽着烟,看着审讯人员。
(四)按要求完成下列句子。(每小题2分,共10分)
7.(1)猴子表演节目。(扩句)
____________的猴子_______________地表演________________的节目。
(2)每一个老师都愿望自己的学生能成为有用的人。(修改病句)_______________________________________________________________________________________
(3)海上日出的景象不是伟大的奇观吗?(改为感叹句,句意不变)_______________________________________________________________________________________
(4)请你写一句激励人努力读书的名言。____________________________________________
(5)“孰为汝多知乎?”的正确解释是:______________________________。
(五)把积累的诗句填入下列句中。(每空1分,共5分)
8.
(1)“杂交水稻之父”袁隆平生前的“禾下乘凉梦”,让我想起了《悯农》中“锄禾日当午,汗滴禾下土。谁知盘中餐,_______________”这样的诗句。
(2)端午节过后,还有中秋节和重阳节。在这两个传统节日中,表达思念之情的诗句有“今夜月明人尽望,______________。”独在异乡为异客,______________。”
(3)即将毕业的我们可以用王勃的诗句“海内存知己,__________”与同学送别。
(4)同样是送别,不同的诗人却有君不同的送别方式。王维把酒送别元二:“劝君更尽一杯酒,____________。”“汪伦踏歌为李白送行:”李白乘舟将欲行,____________。”李白目送孟浩然的帆影消失在碧空的尽头……
二、口语表达。(每空2分,共6分)
9.临近毕业,学校小记者开始行动了。他们计划做一期主题为“小学毕业生的理想”的报道。现在你正在接受采访。小记者:你好,同学!请问,你的理想是什么?
我:__________________________________________________________________________________
小记者:你能具体说说,是什么原因让你树立这样的理想吗?
我:__________________________________________________________________________________
小记者:希望你朝着自己的理想,不懈努力!加油。
我:__________________________________________________________________________________
三、文言文阅读(共7分)
阅读一。
郑人买履(lǚ)
郑人有欲买履者,先自度①(duó)其足,而置之其坐②。至之市,而忘操③之。已得履,谓曰:“吾忘持度(dù)!”返归取之。及④反⑤,市罢,遂⑥(suì)不得履。人曰:“何不试之以足?”曰:“宁⑦(nìng)信度,无⑧自信也。”
【注】①度(duó):测量。②坐:同“座”,座位。③操:拿,携带。④及:到,等到。⑤反:同“返”,返回。⑥遂:终于。⑦宁:宁可。⑧无:不,没有。
10.郑人最可笑的语言是哪句?用“_____”画出。(1分)
11.用现代汉语翻译下列句子。(4分)
(1)郑人有欲买履者,先自度其足,而置之其坐。
_______________________________________________________________________________________(2)宁信度,无自信也。
_______________________________________________________________________________________
12.《郑人买履》这则寓言告诉我们的道理是____________________________________________________(2分)
四、名著阅读。(共10分)
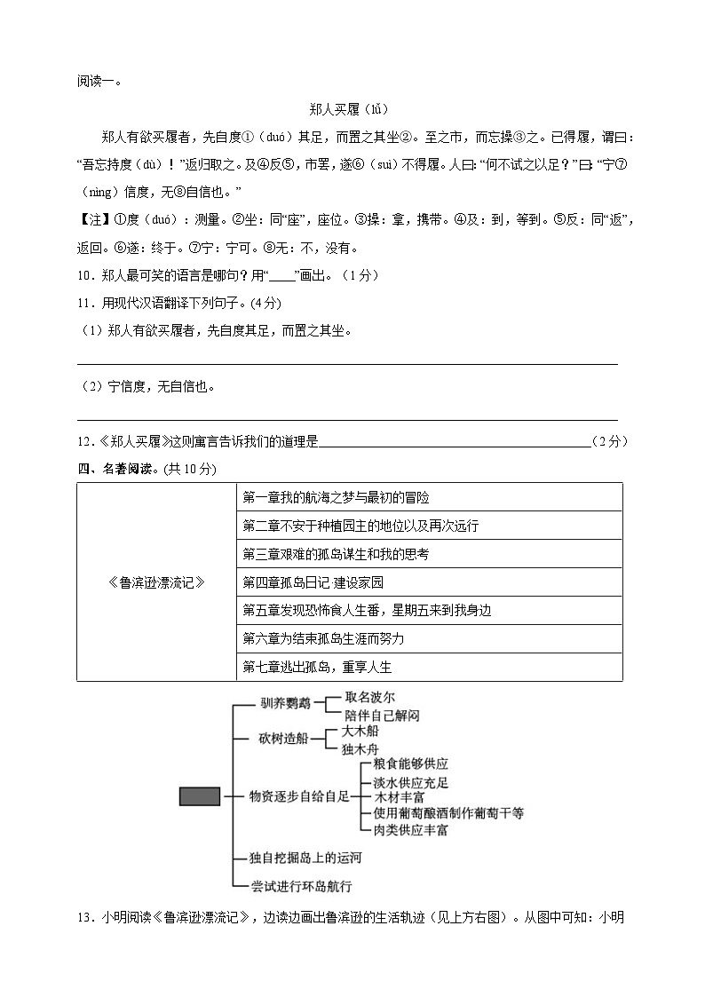
13.小明阅读《鲁滨逊漂流记》,边读边画出鲁滨逊的生活轨迹(见上方右图)。从图中可知:小明已经读到了小说的第________章。(2分)
14.结合下面小明撰写的章节梗概,想一想:“埋甲壳虫这件事”给鲁滨逊带来的触动是____________;鲁滨逊在孤岛生存必须解决的困难是:____________、____________。(3分)初到荒岛,埋甲壳虫这件事对我触动很大。我发现了淡水,找到那艘船,得到了船上的生活必需品。岛上有棵果树,还有山羊。我第一次播下大麦和稻子的种子时,浪费了一半,原因是播种得不是时候。我挖地窖储存淡水,砍劈大树做成长木板。我想制造一个捣小麦的石臼,最后却只好挖空了一大块木头。
15.小明很喜欢小说中的这样一句话:“害怕危险的心理比危险本身还要可怕一万倍。”请你结合小说内容,说说对这句话的理解或得到的启示,再写下来。(3分)
_______________________________________________________________________________________
16.本学期,你一定还阅读了有关“游历、冒险”的其他外国名著,请根据下面的故事情节,将对应的人物序号填写在横线上。(2分)
A.尼尔斯B.汤姆•索亚C.爱丽丝
①乌普萨拉有一位大学生弄丢了朋友的手稿,____________帮助大学生找回丢失的手稿,经历这件事他明白了背弃朋友是丑恶的行为。
②三名花匠把红玫瑰种成了白玫瑰,王后非常生气决定砍掉他们的脑袋,是____________救了花匠。
五、现代文阅读(13分)
小蝴蝶花
小蝴蝶花生长在草丛里,从紫色的花瓣里不时地飘散出一丝淡淡的清香,(逗引招惹)着蝴蝶从远处飞来。它多么高兴啊!
她看看一左一右,不过是平凡的小草,有的不开花,有的开出一朵半朵的小花,也很不惹眼,更没有什么清香。小蝴蝶花一下子变得自馁了,它说:“看来,我是百花中最寒碜的花了,什么人也不会理睬我了!”
不久,小蝴蝶花被花匠发现,被移植到一个万紫千红的花园里。它初到这里,很有些耳目昏眩。它看着那白玉栏杆里的牡丹,开得那么富丽堂皇;那正在(怒放开放)的碧桃,开得比朝霞还要鲜艳。数不尽的名花奇葩在争艳斗芳,说不清的花香在空气中迂回(流淌流荡)。小蝴蝶花骄傲了,它说:“看来,我是百花中最了不起的花了,可惜被埋没在这里,和这些平凡的小草小花为伍,几时有出头之日啊!”
小蝴蝶花正在(愧疚惭愧)的时候,想不到一群孩子在观看了牡丹、碧桃之后,又来访问它了。有一个孩子嚷道:“来看哪,这是什么花呀?”
“它叫小蝴蝶花。”另一个孩子答道。
“多么好的小蝴蝶花呀!”孩子们都蹲在小蝴蝶花的跟前……
小蝴蝶花的心情平静了。它这才知道过去在小草小花中骄傲起来固然不对现在在牡丹碧桃中间感到自馁也是没有理由的
17.在最后一小节没有标点的地方加上标点。(2分)
18.用\划去括号中不正确的读音。(2分)
飘散(sǎnsàn)朝(zhāchá)霞
19.划去文中括号里用得不恰当的词语。(4分)
20.从文中找出下列词的近义词。(3分)
头昏目眩( )姹紫嫣红( )争奇斗艳( )
21.文中第2、3自然段中有两句话对调一下才能通顺,请分别用直线和曲线将它们画出来。
六、习作(25分)
22.生活中,总有一些日子、一些场景、一些事情,会给你带来不一样的情感体验。比如,小学阶段最后一个六一儿童节,刚刚过去的端午节,或者“难忘小学生活”综合性学习中的点点滴滴。请从以上三个话题中任选一个,并选择其中令你印象深刻的事情,把事情的经过和你的情感体验写出来。习作要求:
(1)题目自拟。
(2)文从字顺,内容具体,表达真情实感。
(3)书写规范、
(4)文中不要出现真实的校名和人名。
《鲁滨逊漂流记》
第一章我的航海之梦与最初的冒险
第二章不安于种植园主的地位以及再次远行
第三章艰难的孤岛谋生和我的思考
第四章孤岛日记·建设家园
第五章发现恐怖食人生番,星期五来到我身边
第六章为结束孤岛生涯而努力
第七章逃出孤岛,重享人生
参考答案
一、积累与运用
(一)辩论告诫憔悴妨碍殷切鞠躬
【解析】本题主要考查考生对字音字形的识记能力。学生应在理解的基础上认读生字,完成此类题目要结合拼音进行拼读,拼读时注意音节的声韵母及声调。学生需要注意“辩、憔悴、鞠躬”的写法。
2.(1)疒九疾病(2)Cchù犇磊
【解析】
1.本题考查的是学生查字典的能力。部首查字法的一般步骤为:①确定要查的字的部首,并数出部首是几画,除去部首还有几画。②在“部首目录”相应的笔画数中找到要查字的部首,再到“检字表”相应的笔画数中找到要查的字以及它在字典正文中的页码。“瘦”字用部首查字法先查疒部,然后再查9画。与“瘦”字偏旁相同的字还有:疤、疮、疼、疲、疯、疫、痛、瘸、疚、痕、疾、症、瘪、癌、癞、瘫、痒、痴、瘘、瘠、疠、癖。
2.本题考查的是学生查字典的能力。音序查字法的步骤为:①确定所查字读音的第一个字母,即音序,并在字典或词典《汉语拼音音节索引》中找到这个字母。②在这一字母相应部分找到该字的音节,看清这个音节旁标明的页码。“矗”字的拼音为chù,所以用音序查字法应先查大写字母C,再查音节chù。与“矗”的字形结构相同的字还有:鑫、森、淼、焱、垚。
3.A
【解析】本题主要考查字音。A正确。B错误。抽噎yè应为yē。C错误。尽管jìn应为jǐn。
D错误。机械jiè应为xiè。
4.CBAC
【解析】本题考查了学生辨析错别字的能力。根据平时所学生字及平时的积累,结合具体语境,对每个词中的字进行分析完成即可。(1)A.万像更新——万象更新;B.司空见贯——司空见惯。(2)A.忠生难忘——终身难忘;C.令人欣服——令人信服。(3)B.不以为燃——不以为然;C.废尽口舌——费尽口舌。(4)A.前所末有——前所未有;B.喜极而弃——喜极而泣。
5.C
【解析】本题主要考查对反义词的理解。A.“无独有偶”中的“无和有”是一对反义词,其他没有。B.“无中生有”中“无和有”是一对反义词,“大同小异”中“大和小”、“同和异”是一对反义词,其他没有。C.“死和生”、“深和浅”、“入和出”、“始和终”、“陈和新”是一对反义词。D.“来和去”、“南和北”“前和后”是一对反义词,其他没有。
6.D
7.
(1)淘气认真精彩
(2)每一个老师都希望自己的学生能成为有用的人。
(3)海上日出的景象真是伟大的奇观啊!
(4)书犹药也,善读之可以医愚。
(5)谁说您十分有智慧呢?
【解析】(1)本题考查扩句。扩句就是给句子加上相应的修饰语,让句句子更加生动,具体。
如:可爱的猴子快乐地表演让人喜欢的节目。(2)本题考查修改病句。首先要找到病因:用词不当。应把“愿望”改为“希望”。故答案为:每一个老师都希望自己的学生能成为有用的人。(3)本题考查改为感叹句。首先要去掉反问词“吗”,再把“不是”改为“真是”,在句末加上感叹词“啊”,句末的问号改为句号。故答案为:海上日出的景象真是伟大的奇观。(4)根据题目要求,写出一句关于激励人努力读书的名言。如:黑发不知勤学早,白首方悔读书迟。(5)“孰为汝多知乎?”出自文言文《两小儿辩日》,意思:谁说您十分有智慧呢?
8.
(1)粒粒皆辛苦
(2)不知秋思落谁家每逢佳节倍思亲
(3)天涯若比邻
(4)西出阳关无故人忽闻岸上踏歌声
【解析】本题考查了古典诗词的默写,诗歌默写熟读熟记,在理解的基础上背诵,多读多听多说多写。(1)“谁知盘中餐,粒粒皆辛苦。”出自李绅的《悯农》。(2)“今夜月明人尽望,不知秋思落谁家。”出自唐代诗人王建的《十五夜晚月》。“独在异乡为异客,每逢佳节倍思亲。”出自唐代诗人王维的《九月九忆山东兄弟》。(3)“海内存知己,天涯若比邻,”出自王勃的《送杜少府之任蜀州》。(4)“劝君更尽一杯酒,西出阳关无故人。”出自王维的《送元二使安西》。“李白乘舟将欲行,忽闻岸上踏歌声。”出自唐朝诗人李白的《赠汪伦》。
二、口语表达
9.
我长大了想当一名画家。
我想画长城,画故宫,画我们祖国日新月异的变化。
谢谢。我会努力,让更多美好的事物出现在我的画笔下。
【解析】本题考查口语交际。
完成本题要注意分析所给材料,明确口语交际的内容,然后组织语言。结合题目中的要求,语句要通顺,要有条理。小记者:你好,同学!请问,你的理想是什么?我:我长大想当一名军人。小记者:你能具体说说,是什么原因让你树立这样的理想吗?我:军人可以保家卫国,有国才有家。小记者:希望你朝着自己的理想,不懈努力!加油。我:谢谢。我会努力的。
三、文言文阅读
10.宁信度,无自信也。
11.
(1)郑国有一个人想去买一双鞋,他先量了一下自己脚的尺码,然后把量好的尺码放在了座位上。
(2)我宁可相信量好的尺码,也不相信自己的脚。
12.讽刺那些不从实际出发,信守教条办事呆板的人,告诉我们要灵活变通,不能固执己见。
【解析】译文:有个想要买鞋子的郑国人,他先量自己的脚,并把量好的尺码放在了自己的座位上。到了集市,却忘了带量好的尺码。已经拿到鞋子,才想起自己忘了带尺码,于是就说:“我忘记带量好的尺码了。”就返回家去取量好的尺码。等到他返回集市的时候,集市已经散了,于是就没有买到鞋。有人问他说:“你为什么不用你的脚试鞋呢?”他说:“宁可相信量好的尺码,也不相信自己的脚。”
10.本题考查的是对文段内容的分析和理解。结合原文的内容进行分析,可以得出郑人最可笑的语言是“宁信度,无自信也。”意思是宁可相信量好的尺码,也不相信自己的脚。
11.本题考查的是翻译句子。结合语句中的关键词进行分析。
(1)本句话中“欲”的意思是想要,“度”的意思是测量,“置”的意思是放置,整句话的意思是郑国有一个人想去买一双鞋,他先量了一下自己脚的尺码,然后把量好的尺码放在了座位上。
(2)本句话中“信”的意思是相信,“无”意思是不。整句话的意思是我宁可相信量好的尺码,也不相信自己的脚。
12.本题考查的是本篇文章的哲理。寓意:讽刺了那些墨守陈规,不尊重客观事实的人。理论:讽刺了那些固执己见,死守教条,不知变通,不懂得根据客观实际采取灵活对策的人。
四、名著阅读
13.六
14.不能轻言放弃生的希望食物淡水
15.这句话告诉我们:危险并不可怕,可怕的是惧怕危险。让我明白了:一个具有大无畏冒险进取精神的人,即使在恶劣的环境中,也终将会成为一个成功者,一个英雄,并让我学会了生存,学会独立,在困难面前永不低头,让我做一个聪明机智又具有顽强意志的人。
16.AC
【解析】
13.本题考查课文阅读理解。从右图中“驯养鹦鹉”“砍树造船”“物资逐步自给自足”“独自挖掘岛上的运河”可以看出属于第六章“为结束孤岛生涯而努力”。
14.此题考查文章的理解能力。①熟读文章内容结合段落重点:“初到荒岛,看见一只甲壳虫。这个细节印象很深,刚刚遇难,绝望之迹看见沙滩上的一只甲壳虫,他抓起一把又一把的沙子把甲壳虫埋住,可一会甲壳虫又会重新爬出,”此段我们可知鲁滨逊不轻言放弃的精神,也许日后鲁滨逊正是凭者着这种甲壳虫精神在荒岛生活了35年之久。②、③由课文内容可知鲁滨逊在荒岛上曾遇到过:住在哪儿?怎么盖房子;怎么把房子隐蔽起来;怎么制作储藏室;怎么把大船上的物品运到荒岛上;怎样制作工具;怎样捉山羊;怎样养山羊;怎样种小麦;怎么防止被野人发现和怎样教野等。总结起来生存所要解决的困难时食物和淡水。
15.此题考查句子的理解。熟读课文了解鲁宾孙面对危险时的心理变化,他是如何不像困难低头的,有哪种精神值得我们学习。对我们有哪些帮助。答案不是唯一,合理即可。
16.此题考查课外阅读的理解。
①结合文章内容可知,尼尔斯不愿意白鹅莫顿独自一个人去经历旅程的艰难险阻,他们帮助大学生找回了丢失的手稿,因为珍惜友谊,愿意与患难与共的朋友一起去抵御旅程的刀风剑雨,尼尔斯再一次放弃了,成为正常人的机会。
②结合文章内容:因为三名花匠把红玫瑰种成了白玫瑰,所以王后非常生气决定砍掉他们的脑袋,爱丽丝是如何解救了花匠。“爱丽丝把三名花匠拿起来放进旁边的一只大花盆。三名兵士转来转去找不着,就悄悄地跟队伍走了。皇后问起士兵是否杀了花匠,士兵撒谎说已经杀了。”
五、现代文阅读
17.,、,、。
18.划掉:sǎnchá
19.划掉:招惹开放流荡愧疚
20.耳目晕眩万紫千红争艳斗芳
21.它说:“看来,我是百花中最寒碜的花了,什么人也不会理睬我了!”
它说:“看来,我是百花中最了不起的花了,可惜被埋没在这里,和这些平凡的小草小花为伍,几时有出头之日啊!”
【解析】
17.本题考查标点符号。“它这才知道”是句子中一般性停顿,后面用“,”,“小草”“牡丹”是句子内部并列成分之间的停顿,后面用“、”,“小花中骄傲起来固然不对”是句子内部较长的停顿,用“,”“牡丹碧桃”两个词语是同类之间的并列,用“、”“碧桃中间感到自馁也是没有理由的”是陈述句的结尾,后面用“。”。故答案为:,、,、。
18.本题考查字音。根据语境判断词意,根据词意判断字音,“飘散”向四处飘动,飞散。“散”读“sàn”;“朝霞”太阳升起时东方的云霞,“朝”读“zhā”。故划去:sǎnchá
19.本题考查近义词辨析。根据语境和词语含义、用法的不同来做出选择。“逗引”用语言行动招引。“招惹”主动引起。在这个句子里,作者用拟人修辞写蝴蝶被花香吸引,“逗引”更恰当。“怒放”开放得热烈。“开放”花开。显然“怒放”更符合万紫千红,百花争艳的语境。“流荡”闲荡,闲游。“流淌”本意是液体流,这里作者“流淌”来表现花香的浓郁。“惭愧”因有缺点或错误而感到不安。“愧疚”惭愧内疚。这里用“愧疚”更能表现小蝴蝶花不安的心理。故答案为:划掉:招惹开放流荡惭愧。
20.本题考查近义词。头晕目眩:头发昏,眼发花,感到一切都在旋转,近义词“头晕眼花”。姹紫嫣红:形容各种花朵娇艳美丽。近义词“万紫千红”。争奇斗艳:形容百花竞放、十分艳丽。近义词“争妍斗艳”。
21.本题考查对课文内容的理解。课文第二自然段讲的是小蝴蝶花看见周围平凡的小草很骄傲,应该会说“看来,我是百花中最了不起的花了,可惜被埋没在这里,和这些平凡的小草小花为伍,几时有出头之日啊!”课文第三自然段讲的是小蝴蝶花被花匠移植到一个万紫千红的花园里,看到其它花都开得很漂亮,所以它很自馁,会说:“看来,我是百花中最寒碜的花了,什么人也不会理睬我了!”故“小蝴蝶花一下子变得自馁了,它说:‘看来,我是百花中最寒碜的花了,什么人也不会理睬我了!’”“小蝴蝶花骄傲了,它说:‘看来,我是百花中最了不起的花了,可惜被埋没在这里,和这些平凡的小草小花为伍,几时有出头之日啊!’”交换。
六、习作
22.范文:
难忘小学生活
光阴似箭,日月如梭,不知不觉我就要小学毕业了。在这六年的小学阶段里,我发生过许许多多的事。经过这些事我才真正体会到——团结就是力量;才真正知道老师对我们每一个同学都是非常关心的。
我清楚地记得在五年级的“六一”儿童节。我们学校将要举办一个文艺术表演,为了这个表演,学校里的每个班都忙着排练节目。当然,我们班也不例外。我们表演的节目是“无奈的小鸡”,我们认真地去排练节目。在排练中,我看到老师和同学们都辛苦了,连我自己也觉得辛苦了,但我常鼓励自己:“加油!我一定行的!”经过这长久的勤奋地排练,最后在文艺表演中获得了“第一名”。那时,我才真正体会到--团结就是力量。我还记得在考毕业试前的一个星期,有一天,我生病了。因为在那天晚上,我同时吃了西瓜和婆婆包的粽,又喝了许多汽水,把肚子给吃坏了。到了第二天,我肚子非常痛,简直就比死还难受。那时在上数学课,我实在受不了了。我到姚老师那里去搽药油和打电话给妈妈,姚老师和蔼地说:“怎么样?肚子还很痛吗?来!喝一些温水。”过了一会儿,老师又说:“怎么样?肚子还痛吗?你妈妈怎么还不来呀!”姚老师急得像热锅上的蚂蚁--团团转,又不停地打电话给我妈妈。那时,我的心里就像打翻了五味瓶:酸、甜、苦、辣、咸,真不是滋味。我只想对老师说:“谢谢您!
那时,我才真正知道老师对我们每一个同学都是非常关心的。在这个小学毕业后,我最依依不舍的是老师和同学们。我会永远记住这难忘的小学生活,这快乐的时光!
【解析】
本题考学生的习作能力。本题为话题作文,要求从“不一样的情感体验”、“刚刚过去的端午节”、“难忘小学生活”三个话题中选择其中一个,将自己印象深刻的事情记叙下来,将事情的经过以及自己情感的变化表达出来。题目自拟。开头:简单的介绍自己印象深刻的是一件什么事情。中间:叙事的作文首先要交代清楚时间、地点、人物、事件。一般要按事情发展的时间顺序、空间顺序等,把一件事的起因、经过、结果写清楚,交代清楚前因后果、来龙去脉。写事离不开写人,在记事过程中,一定要把人物的语言、神态、动作、心理活动等写细致,写逼真,这样才能表达出人物的思想品质,才能更好地表达这件事所包含的意义,即文章的中心思想。最后要把自己当时的情感表达出来。结尾:总结全文,点明主题。
相关试卷
这是一份小升初语文综合模拟试卷15(部编版,含答案),共12页。试卷主要包含了分板块予以稳固与加强,发现规律,挖掘方法,举一反三,勤阅读等内容,欢迎下载使用。
这是一份统部编版语文小升初模拟试卷二(含答案),共12页。试卷主要包含了积累与运用,口语交际,阅读理解,祝愿语,署名,日期等内容,欢迎下载使用。
这是一份统部编版小升初毕业考试语文模拟试卷(附答案),共8页。试卷主要包含了积累运用,阅读,习作表达等内容,欢迎下载使用。