还剩20页未读,
继续阅读
所属成套资源:2024年中考历史二轮复习专题训练题(49份)
成套系列资料,整套一键下载
2023年四川省成都市中考历史真题变式练习中国现代(含解析答案)
展开相关试卷
2023年海南省中考历史真题变式练习中国近代史(含解析):
这是一份2023年海南省中考历史真题变式练习中国近代史(含解析),共22页。试卷主要包含了选择题等内容,欢迎下载使用。
2023年海南省中考历史真题变式练习中国现代史(含解析):
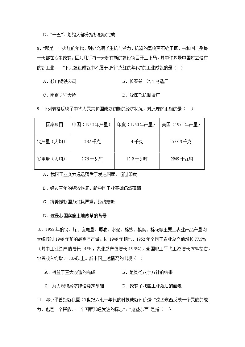
这是一份2023年海南省中考历史真题变式练习中国现代史(含解析),共11页。试卷主要包含了选择题等内容,欢迎下载使用。
2023年海南省中考历史真题变式练习中国古代史(含解析):
这是一份2023年海南省中考历史真题变式练习中国古代史(含解析),共22页。试卷主要包含了选择题等内容,欢迎下载使用。

