还剩3页未读,
继续阅读
山东省宁津县两校2023-2024学年八年级下学期5月期中历史试题(无答案)
展开
这是一份山东省宁津县两校2023-2024学年八年级下学期5月期中历史试题(无答案),共6页。试卷主要包含了选择题,简答题,材料解析题,探究题等内容,欢迎下载使用。
相关试卷
山东省青岛市即墨区多校联考2023-2024学年七年级下学期4月期中历史试题(无答案):
这是一份山东省青岛市即墨区多校联考2023-2024学年七年级下学期4月期中历史试题(无答案),共4页。试卷主要包含了单项选择题,材料解析题等内容,欢迎下载使用。
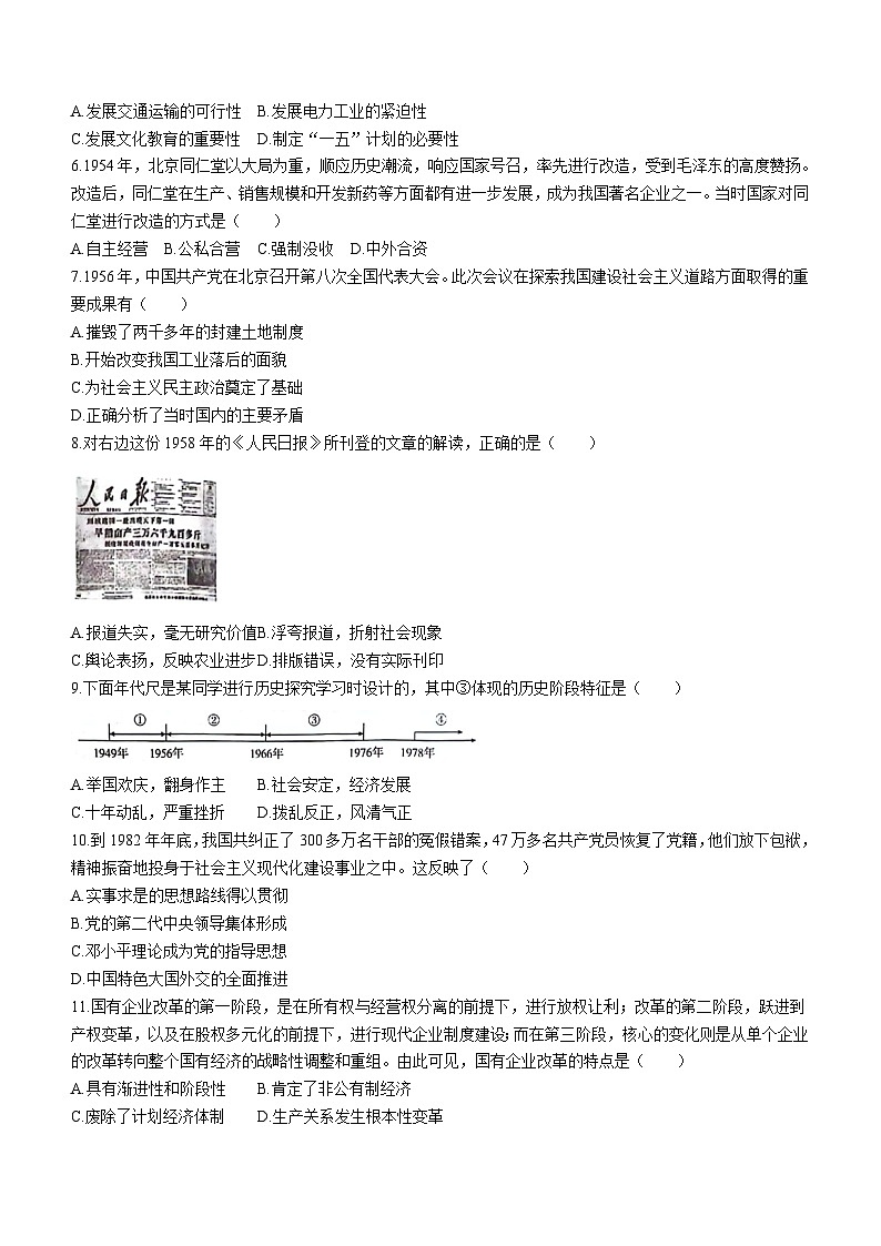
山东省宁津县时集中学2023-2024学年七年级下学期期中考试历史试题:
这是一份山东省宁津县时集中学2023-2024学年七年级下学期期中考试历史试题,共3页。试卷主要包含了选择题等内容,欢迎下载使用。
山东省宁津县时集中学2023-2024学年下学期期中考试八年级历史试题:
这是一份山东省宁津县时集中学2023-2024学年下学期期中考试八年级历史试题,共3页。

