





所属成套资源:2024年中考物理专项练习(全国通用)
专题06 实验题2024年中考物理专项练习(全国通用)_zip
展开
这是一份专题06 实验题2024年中考物理专项练习(全国通用)_zip,文件包含专题06实验题2024年中考物理专项练习全国通用原卷版docx、专题06实验题2024年中考物理专项练习全国通用解析版docx等2份试卷配套教学资源,其中试卷共95页, 欢迎下载使用。
我们可以预见实验题将更加注重对基础实验技能的考查。这包括实验器材的选择、实验步骤的设计以及实验数据的处理等方面。学生需要熟练掌握基本的实验操作技能,能够根据实验目的选择合适的器材,设计合理的实验步骤,并能够准确地处理和分析实验数据。
实验题将更加注重对实验原理的理解和应用。学生不仅需要掌握基本的实验原理,还需要能够将其应用于实际实验中,解决实验中出现的问题。同时,学生还需要具备一定的创新思维,能够根据实验目的和原理设计出新颖的实验方案,解决实验中的难题。
实验题还将更加注重对实验安全和实验道德的考查。学生需要了解实验安全的基本知识和实验道德的基本要求,能够在实验中遵守安全规范和道德规范,保障实验的安全和顺利进行。
最后,实验题还将更加注重对跨学科知识的考查。随着科学技术的不断发展,物理与其他学科的交叉融合越来越紧密。因此,实验题将更加注重对跨学科知识的考查,要求学生能够综合运用多学科知识,解决实际问题。
2024年中考物理“实验题”命题趋势将更加注重对学生实践能力和创新思维的考查,同时也将更加注重对实验原理、实验安全和实验道德的理解和应用,以及跨学科知识的考查。这将有助于培养学生的实践能力和创新精神,提高他们解决实际问题的能力。
(限时20分钟)
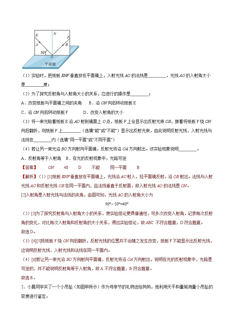
1.在“探究光的反射规律”的实验中,如图所示,水平放置平面镜,白色纸板竖直立在平面镜上,纸板由E、F两部分组成,可以绕ON翻折。
(1)实验时,把纸板ENF垂直放在平面镜上,入射光线AO的法线是 ,光线AO的入射角大小是 度;
(2)为了探究反射角与入射角大小的关系,应进行的操作是 ;
A.改变纸板与平面镜之间的夹角 B.沿ON向后转动纸板E
C.沿ON向后转动纸板F D.改变入射角的大小
(3)将一束光贴着纸板E沿AO射到镜面上O点,纸板F上会显示出反射光束OB,接着将纸板F绕ON向后翻折,则纸板F上 (选填“能”或“不能”)显示出反射光束,由此说明反射光线、入射光线与法线在 内(选填“同一平面”或“不同平面”)
(4)若让另一束光沿BO方向射向平面镜,反射光将沿OA方向射出。该实验现象说明 。
A.反射角等于入射角 B.在光的反射现象中,光路可逆
2.小晨同学买了一个小吊坠(如图甲所示)作为母亲节的礼物送给妈妈,他利用天平和量筒测量小吊坠的密度进行鉴定。
(1)将天平放在 上,拨动 至标尺左端零刻度线,此时指针偏向分度盘中线左侧,他应该将平衡螺母向 (选填“左”或“右”)移动,直至天平平衡;
(2)将解去挂绳的小吊坠放在左盘,往右盘加减砝码,当最后放入5g的砝码时,发现指针指在分度盘中线的右侧,则他下一步的操作是( )
A.向右移动游码 B.向左移动平衡螺母 C.取出5g的砝码
(3)天平再次平衡后,砝码和游码的位置如图乙所示,则该小吊坠的质量为 g;
(4)先向量筒中加入30mL的水,将重新系好挂绳的小吊坠轻放入量筒中,水面如图丙所示,则小吊坠的体积为 cm3;
(5)小晨将测得的密度和表格中数据进行对比,发现小吊坠可能是 制作而成的,他仔细分析了自己的测量过程发现,小吊坠密度的测量值与真实值相比 (选填“偏大”“偏小”或“不变”)。
3.某物理实验小组正在使用“伏安法”测量未知电阻阻值,实验电路如图甲所示(电源电压3V)。
(1)请你用笔画线代替导线,将图甲中电路连接完整,导线不得交叉 ;闭合开关S前,应将滑动变阻器滑片P移到最 端(选填“左”或“右”)。
(2)闭合开关后,发现电流表无示数,电压表有示数且示数接近3V,则电路故障原因可能是 。
(3)排除故障后,当滑片移到某一位置时,电压表示数为1.6V,电流表示数如图乙所示,其读数为 A,则未知电阻 Ω。接下来测量多组实验数据算出平均值,这是为了减小测量带来的 。
(4)利用图甲实验器材还能完成下列探究实验 (选填“A”或“B”)。
A.探究电流与电压的关系 B.探究电流与电阻的关系。
(5)实验中电流表突然损坏,小组同学经过讨论设计了一种实验方案也可测出阻值。电路如图丙所示,电源电压未知且恒定不变,a、b为滑动变阻器左右两个端点,滑动变阻器最大阻值为,请你把以下测量步骤补充完整。
①闭合开关S,滑片p移到a端时,读出电压表示数为;
②闭合开关S, ,读出电压表示数为;
③待测电阻 (用已知和测量出的物理量符号表示)。
4.用如图甲装置,探究平面镜成像的特点:
(1)为了便于确定像的位置,玻璃板应 放置在水平桌面的白纸上;
(2)将蜡烛1放在A位置,可看到它在玻璃板后面的像。拿一支相同的蜡烛2竖立着在玻璃板后面移动,直到看上去它跟蜡烛1的像 时,该位置记为A';
(3)将光屏放在A'位置,任意转动都承接不到像,可知平面镜成的像是 像;
(4)改变蜡烛1的位置,重复步骤(2),可得像与物位置的对应关系如图乙,可知平面镜成像时,像与物关于镜面 ;
(5)将图乙中C处的蜡烛沿直线CC'向玻璃板方向移动1cm,此时像与物之间的距离是 cm,像的大小的变化情况是 。
5.小滨同学“探究凸透镜成像的规律”。
(1)如图甲所示,小滨让凸透镜正对平行光,调整凸透镜到光屏的距离,光屏上会出现一个很小、很亮的光斑,则该凸透镜的焦距f= cm;
(2)小滨在组装器材时,将蜡烛、凸透镜和光屏依次放在光具座上,点燃蜡烛并调节烛焰、凸透镜、光屏的中心在同一高度上,目的是让烛焰的像成在 ;
(3)如图乙所示,小滨将凸透镜固定在50cm刻度线处,当蜡烛距凸透镜15cm时,移动光屏,可在光屏上得到一个倒立、 (选填“缩小”、“等大”或“放大”)的实像,利用该成像规律制成的光学仪器是 (选填“照相机”、“投影仪”或“放大镜”)。此时,若在凸透镜与光屏之间放置一远视镜片,要在光屏上成清晰的像,光屏应向 (选“左”、“右” )移动;
(4)小滨在实验过程中,光屏上得到清晰的像,突然,一只飞虫落到了凸透镜表面上,则光屏上出现 。
A.飞虫的像 B.飞虫的影子 C.仍是烛焰的像
6.小明在做“研究影响摩擦力大小的因素”实验时,利用一套器材依次完成图所示的实验,其中甲、乙图中长木板正面朝上,丙图中长木板反面朝上,长木板的反面比正面粗糙。
(1)小明提出如下猜想:①滑动摩擦力的大小与接触面所受的压力有关:②滑动摩擦力的大小与接触面的粗糙程度有关。如果小明要验证猜想①,他应该选择 两图所示的实验来操作;如果小明要验证猜想②,他应该选择 两图所示的实验来操作;
(2)实验中,小明用弹簧测力计水平拉动木块,使它沿水平长木板做匀速直线运动,此时弹簧测力计对木块的拉力与木块受到的滑动摩擦力大小相等,这是利用了 的知识;
(3)小明分别对猜想①②进行了实验验证。在图甲、丙实验中弹簧测力计的示数分别为0.8N、1.2N,在图乙实验中,弹簧测力计的示数如图所示,示数为 N。小明多次实验后得出结论:接触面所受的压力越大,滑动摩擦力越大;接触面越粗糙,滑动摩擦力越大;
(4)许多情况下摩擦是有用的,人们常常设法增大它。请写出一个通过增加接触面的粗糙程度来增大摩擦的实例: ;
(5)实验后,小明和同学们对实验中存在的问题进行了交流,改进了实验方案,设计了如图所示的实验装置:将弹簧测力计固定不动,木块挂在弹簧测力计的挂钩上:不拉木块,改为拉动长木板,使长木板与木块相对运动。再次验证了猜想①②得出相同结论。针对实验改进,同学们提出了以下观点,其中不正确的是 (选填序号)。
A.改进后,拉动长木板时不必保持匀速运动,更易于操作
B.改进后,弹簧测力计示数较稳定,容易读出正确的数值
C.改进后,木块稳定时受到的滑动摩擦力小于弹簧测力计对木块的拉力
7.综合实践课上,小微同学用“伏安法”测量小灯泡正常发光时的电阻,选用的小灯泡L标有“2.5V”字样、电源电压恒为4.5V、滑动变阻器规格为“30Ω 1A”。
(1)请在答图甲中用笔画线代替导线,帮小薇完成实物电路的连接;( )
(2)闭合开关前,滑动变阻器的滑片P应处于最 (选填“左”或“右”)端;
(3)闭合开关进行实验,移动滑动变阻器的滑片P过程中,她应注视 (选填“电压表”、“电流表”或“滑动变阻器”)的变化情况,当停止移动滑片P时,她发现电表指针左右摆动,再观察小灯泡也忽明忽暗,其原因可能是 (选填字母符号);
A.滑动变阻器接触不良 B.小灯泡短路
(4)排除故障后继续实验,她将得到的数据记录在表格中,当电压表示数为2.5V时,电流表的示数如图乙所示为 A,则小灯泡正常发光时的电阻为 Ω(保留一位小数)。她发现小灯泡电阻发生了变化,其原因是灯丝电阻受 的影响;
(5)实验结束后,她看见桌面上还有一个阻值为15Ω的定值电阻,想按照表格给定的四组电压值,验证“导体中电流与电压的关系”,但使用目前已有器材无法完成,若想完成实验,她只需更换哪一个元件,并说明新元件的规格要求: 。
8.用如图甲所示装置“探究冰熔化时温度的变化规律”:
①将碎冰装入试管中,安装好器材开始实验,熔化过程中试管中的碎冰逐渐变少,此过程碎冰吸收热量,温度 ;
②图乙是实验过程中某时刻温度计示数,此时温度为 ℃;
③实验结束后烧杯中的水没有沸腾,但水面却降低了,原因是水温升高,蒸发 (选填“加快”或“减慢”)。
9.某个LED发光的颜色与通过其电流方向的关系如图1
(1)该LED在两次实验中发光情况如图2所示,两次实验线圈均在转动,线圈1顺时针转动,由此可知线圈2 转动(选填“顺时针”“逆时针”)。
(2)如图3,导体棒a与该LED相连;在某磁场中,使a垂直于纸面左右往复运动(虚线为运动轨迹),LED交替发出红、黄光,则该过程a中电流方向 (选填“不变”“变化”),该磁场可能的分布包括图4中哪些选项 ?
10.“探究电流与电压和电阻的关系”的实验中,准备的电学器材如下:电源、电流表、电压表、滑动变阻器标有“30Ω 1A”、定值电阻、、、、开关、导线若干。
(1)“探究电流与电压的关系”实验
①某同学 开关,按如图甲所示电路图连接实物。试触时发现:电流表指针向零刻度线左侧偏转,如图乙所示,则电路连接出现的错误是 。
②纠正错误后开始实验,应将滑动变阻器滑片向 选填“左”或“右”滑动,使电阻两端电压由1.5V逐渐增大到2V、2.5V,读出所对应的电流值。其中第二次电流表示数如图丙所示为 。实验数据如表所示。
③分析数据,得出结论:电阻一定时,导体中的电流与导体两端电压成 比。
④善于预习的小辉,分析表中数据可知该同学所用的定值电阻阻值为 。
(2)“探究电流与电阻的关系”实验
①将的定值电阻接入、两点间,调节滑动变阻器的滑片,使电压表示数为,读出电流表示数。
②接下来用的电阻替换的电阻,闭合开关,调节滑动变阻器的滑片,使电压表示数 (选填“大于”、“小于”或“等于”)2V时,读出电流表示数。
③将实验器材中 (选填“”或“”定值)电阻接入、两点间,无论怎样移动滑片都无法完成实验。
11.兴趣小组探究影响浮力大小的因素。
(1)提出如下猜想
猜想1:与物体浸在液体中的深度有关
猜想2:与物体浸在液体中的体积有关
猜想3:与液体的密度有关
小组为验证上述猜想,用弹簧测力计、4个相同的小长方体磁力块、2个分别盛有水和盐水的烧杯等,按图甲步骤进行实验:
①利用磁力将4个磁力块组合成长方体物块;
②根据图A、B、C的测量结果,小明认为猜想1是正确的,小华却认为不一定正确。你觉得小华的理由是 ;
③小华为了证明自己的想法,利用上述器材设计实验D,根据A、B、D的测量结果,可得:浮力大小与物体浸在液体中的深度无关,请在图D中画出她实验时长方体物块的放置图;
④兴趣小组进一步研究得出浮力大小与物体浸在液体中的体积有关:
⑤根据A、C、E的结果,得出浮力大小还与 有关。
(2)小华把4个磁力块组合成下图,她还能探究浮力大小与 的关系。
(3)爱思考的小明又进一步研究水产生的浮力与水自身重力的关系,设计了如下实验:取两个相同的容积均为300mL的一次性塑料杯甲、乙(杯壁厚度和杯的质量不计),甲杯中装入50g水,乙杯中装入100g水,然后将乙杯放入甲杯中,发现乙杯浮在甲杯中。这时甲杯中水产生的浮力为 N;这个实验说明,液体 (能/不能)产生比自身重力大的浮力。(g取10N/kg)
12.小明的奶奶过生日时,爸爸给奶奶买了一条金项链,小明想测量这条金项链的密度。
(1)小明将天平放在水平工作台面上,发现天平如图甲所示,小明应先 ,然后再调节平衡螺母使天平平衡;
(2)测量过程中,当天平右盘内所加砝码和游码的位置如图乙所示时,天平恰好平衡,则金项链的质量是 ;
(3)将金项链浸没在装有水的量筒中,量筒中水面的位置如图丙所示,金项链的体积是 。小明计算出这条金项链的密度是 ;
(4)爸爸提出不用量筒,用图丁的弹簧测力计也能测出这条金项链的体积,他设想将金项链挂在弹簧测力计下读出弹簧测力计的示数,然后将金项链浸没在水中(但不沉底)读出弹簧测力计的示数,利用两次示数之差可以计算出金项链浸没在水中时受到的浮力,然后通过浮力计算出金项链的体积。你认为爸爸的测量方案是否可行 ,理由是 。
13.疫情期间,停课不停学,某同学在妈妈的协助下,利用家中物品探究二力平衡的条件。
【实验器材】晾衣架两个、相同的矿泉水瓶若干、小卡片若干、细线、水、剪刀等。
【设计实验】如图1所示
(1)将小卡片两侧各系一根细线,再把细线的另一端分别穿过晾衣架;
(2)将两个矿泉水瓶分别绑在细线两端,请妈妈用两手各提起一个晾农架,按照以下步骤进行实验,观察并记录小卡片的受力及运动情况。
【进行实验】
(1)如图1所示,提起两个装有水量不等的矿泉水瓶;
(2)如图2所示,提起两个装有水量相等的矿泉水瓶,再将其中一只手逐渐放低,使小卡片倾斜至如图3所示;
(3)用剪刀把图3中的小卡片从中间剪断;
(4)更换小卡片,重新组装,如图4所示,使小卡片扭转一定的角度。
请将表格中①的内容补充到横线上:① ;
【结论】上述实验表明,二力平衡的条件是:作用在同一物体上的两个力,必须大小 ,方向相反,并作用在 上;
【交流与评估】
(1)本实验中的晾衣架起到了改变拉力的 的作用,它类似于简单机械中的 ;
(2)静止在水平桌面上的剪刀,它受到的 力和 力是一对平衡力。
14.用如图所示的电路测量小灯泡的电阻,小灯泡的额定电压为2.5V。
(1)用笔画线代替导线,将图1中的器材连接成完整电路 ;
(2)连接电路后,闭合开关,灯泡不亮,电流表和电压表都有较小的示数,无论怎样移动滑片,灯泡都不发光,两表示数均无变化,其原因可能是: ;
A.灯泡短路
B.灯泡断路
C.滑动变阻器接的是下端两接线柱
(3)故障排除后,移动滑片到某一位置,电压表的示数如图2所示,此时灯泡两端的电压为 V。要测量灯泡的额定电流,应将图1中滑动变阻器的滑片向 (选填“A”或“B”)端移动,使电压表的示数为 V;
(4)移动滑片,记下多组数据,并绘制成图3所示图像,则灯泡正常发光时电阻为 Ω(结果保留一位小数)。
(5)用该灯泡和电压表,测未知电阻Rx的阻值,电路图如图4。步骤如下:
①只闭合S0、S1,移动滑片,使电压表示数为1V,由图3可知灯泡的电流为 A,即为Rx的电流;
②保持滑片位置不变,只闭合S0、S2,电压表示数为2.6V,则此时Rx的两端的电压为 V;
③Rx的阻值为 Ω。
15.探究“电流与电阻的关系”时,可供实验器材有:三节新的干电池(电压为4.5V)、电流表、电压表、滑动变阻器(标有“20Ω 2A”字样)、定值电阻5个(5Ω、10Ω、15Ω、20Ω、50Ω),开关一个,导线若干。小静等同学设计了如图甲所示的电路图:
(1)请用笔画线代替导线将图乙中的实物图连接完整,要求:滑片向右移动时电阻变大;
(2)闭合开关,电流表无示数,电压表有示数,并接近电源电压,则故障原因是: ;
(3)排除故障后,将定值电阻由5Ω更换为10Ω时,应向 (选填“左”或“右”)适当调节滑动变阻器的滑片,使电压表示数保持不变;
(4)图丙是根据实验数据画出的定值电阻的I-R图像,其中阴影部分面积表示的物理量是 ,其数值为 ;
(5)实验中,在接入50Ω的定值电阻后,小静同学无论怎样移动滑片,都不能使电压表示数达到原来的数值,为了能完成这次实验,小静采取的措施可行的是 ;
A.调高电源电压
B.更换一个最大阻值为30Ω的滑动变阻器
C.再串联一个10Ω的电阻
D.将电压表改接到滑动变阻器两端
(6)如图图像中能大致反映本实验中各物理量之间关系的是 。
A.电流表示数I与R阻值的关系 B.电压表示数U与R阻值的关系
C.变阻器接入电路阻值RP与R阻值的关系 D.电阻的功率PR与R阻值的关系
16.在探究声音的传播时,对课本的实验进行改进,如图。
(1)为了避免声音通过底部固体传出,利用磁悬浮装置使发声体悬浮于空中,A磁体上端为N极,则B磁体下端为 极;
(2)将内部充有少量空气的气球口系紧,并悬挂于玻璃罩内壁,实验过程发现气球体积变大,说明罩内气压变 ;
(3)罩内空气不断减少,最后几乎听不到声音了,但发声体上方的轻质小球照旧跳动,说明发声体仍在 ;
(4)本实验无法抽成绝对真空,需在实验的基础上,进一步推理得出:真空 传声。写出一个运用类似研究方法的实验: 。
17.热爱劳动的津津,在家学做天津特色菜“贴饽饽熬鱼”时,一个饮料瓶不小心落到了松软的玉米面团上,在面团上留下较深的痕迹。于是他灵机一动,利用玉米面团和装有水的饮料瓶,依次做了如图所示的实验,对如下两个问题进行了探究。
问题一:压力作用效果跟哪些因素有关
问题二:重力势能大小跟哪些因素有关
(1)做实验①②③是为了探究 (选填“问题一”或“问题二”);
(2)利用实验④⑤可探究重力势能大小与 是否有关;
(3)《民法典》中规定“禁止从建筑物中抛掷物品”,生活中更要杜绝“高空抛物”这种严重危害公共安全的行为,“高空抛物”危害性大的原因,可通过分析实验⑤⑥得出的结论来解释,请你写出该结论 。
18.汽车的超载、超速行驶很容易造成交通事故。小东由此想要探究动能大小与质量、速度的关系。实验过程如图,其中。
(1)三次实验应让小球由静止开始滚下。实验中,动能的大小是通过 来反映的;
(2)甲、乙两次实验探究的是动能与 的关系;
(3)进行图丙实验时,木块被撞后滑出木板掉落,由此可推断A、B两球的质量关系是:mA mB,与乙图实验进行比较,可以得出: 相同时,质量越大,动能越大。为了实验安全,需改进丙图实验,再与乙图实验对比,在不改变木板长度的情况下,以下可行的方法是 (填写正确选项前的字母)。
A.换用质量更小的钢球 B.给水平木板铺上毛巾
C.适当降低钢球B的高度 D.换用一个较重的木块
(4)善于动脑的小东又设计了如图丁所示的方案:用同一个钢球两次将同一弹簧压缩到不同程度,两次实验弹簧具有的弹性势能 (填“相同”或“不同”)。放手后将小球弹出去撞击放在同一位置的木块时的速度也不同,从而验证了动能与速度的关系。接着让质量不同的两个钢球两次将同一弹簧压缩到相同程度,放手后将小球弹出去撞击放在同一位置的木块,这样做 (填“能”或“不能”)验证动能与质量的关系。
19.某实验小组在“比较A、B液体谁更适合做发动机冷却剂”的实验中,他们设计了两种实验方案。
方案一:将质量相等、初温相同的甲、乙液体,分别装入两只规格相同的烧杯中,分别用两只酒精灯对烧杯加热,如图甲所示;
方案二:将质量相等、初温相同的甲、乙液体,分别装入两只规格相同的试管中,再将两支试管放在盛有水的烧杯中,用酒精灯对烧杯加热,如图乙所示。
实验小组经过讨论,选择方案二进行实验,观察实验现象,记录相关数据,并绘制出图像,如图丙所示。
(1)他们一致认为方案二较好,因为该方案具有 的优点。(答出一个即可)
(2)从图像上可以看出:A液体的沸点是 ℃。
(3)从图像上看,A液体的比热容 (选填“大于”“小于”或“等于”)B液体比热容。
(4)通过对实验结果的分析,可以知道: (选填“A”或“B”)液体更适合做汽车发动机的冷却液。
20.探究水沸腾前后温度变化的特点,所用器材有铁架台、烧瓶、温度计、秒表、石棉网等。
(1)在安装如图甲的装置时,要保证用酒精灯的外焰加热,应先固定 (a/b/c)的位置;
(2)实验中,从水温升到90℃开始,每隔1min读一次温度并记入表格,第2min时温度计示数如图乙,读数为 ℃;
(3)由实验数据可知,水的沸点为 ℃;
(4)实验完成后熄灭酒精灯,将烧瓶从铁架台上取下。拿橡皮塞塞紧瓶口,用冷水喷烧瓶底(如图丙),里面的水 沸腾。
(限时25分钟)
1.在“探究杠杆的平衡条件”实验中:
(1)小明安装好杠杆后,发现其左端下沉,如图甲所示。为使杠杆在水平位置平衡,应将平衡螺母向 调节;
(2)如图乙所示,杠杆调节平衡后,在A处悬挂3个钩码,每个钩码重0.5N。如果在B处施加一个拉力使杠杆在水平位置再次平衡,当方向为 时,拉力最小,大小为 N;
(3)课后,小明制作了一个简易杠杆,调节杠杆在水平位置平衡,然后在它两边恰当位置分别放上不同数量的同种硬币,使其在水平位置再次平衡,如图丙所示,则力臂 。若两边同时各取走一枚硬币,则杠杆的 端将下沉。
2.用图1所示的实心陶瓷材质的冰墩墩模型来估测镇江香醋的密度。
(1)将天平放在水平桌面上并将游码归零后,若指针静止时位置如图2所示,则应将平衡螺母向 (选填“左”或“右”)端调节;
(2)用天平测量冰墩墩质量,当天平平衡时,右盘中的砝码和游码位置如图3所示,其质量为 g,体积为 cm3;(陶瓷材料的密度为2.7×103kg/m3)
(3)如图4所示,在甲、乙两只烧杯中分别倒入适量香醋后,用天平测出烧杯乙和香醋的总质量m1=135.2g;
(4)如图5所示,将冰墩墩用细线系住后放入烧杯甲中,在烧杯壁上标记液面的位置;
(5)将冰墩墩取出, ,测出烧杯乙及剩余香醋的总质量m2=102.8g;
(6)根据以上实验数据,求得镇江香醋的密度,ρ= g/cm3,与真实值相比,用本方案所测出的香醋密度 (选填“偏大”、“偏小”或“相同”)。
3.小华偶然间整直向下看到放在玻璃砖下面的字发生了错位。
(1)他想光斜射时才发生偏折,才会出现“池底变浅”的现象,那么光在垂直入射时,光线不再偏折,还会有“池底变浅”的现象吗?上述过程在科学探究中做 (选填“设计实验”“提出问题”或“分析论证”)。
(2)①联想到“平面镜成像”找像位置的方法,于是他按如图所示将玻璃砖紧贴物体摆放在水平桌面上的一张白纸上,标记出物体的位置。按照图乙的方式沿水平方向观察物体(观察盒上的条形码)。当看到物体经玻璃砖成的像时,前后移动小卡片,使小卡片与像在同一个平面上,将小卡片此时的位置标记在白纸上,这样就找到了放置一块玻璃砖时 的位置。
②随后,他将玻璃砖离开物体向观察者移动一小段距离后进行观察,发现像的位置不变,说明玻璃砖与物体的距离 影响成像位置(选填“会”或“不会”)。
(3)为了观察不同厚度玻璃的成像情况,他将第二块相同玻璃砖紧贴在第一块后面,如图丙所示,观察并记录像的位置;他再将第三块相同玻璃砖紧贴在前两块后面,如图丁所示,观察并记录像的位置。记录数
①分析图的数据可知,用一块玻璃砖观察时,像与物体的距离是 cm;
②三次实验都说明了光在垂直入射时,像的位置会 观察者(选填“靠近”或“远离”)。
(4)从图的实验数据还可以得出:玻璃的厚度越厚,像与物的距离越 。
(5)从以上探究可知,从竖直方向看到的池底比它的实际位置 (选填“浅”或“深”)。
4.某校九年级一班物理兴趣小组的同学,学习了磁现象的知识后,深受物理学家奥斯特和法拉第科学探索精神的影响,怀着极大的兴趣对下列实验进行了探究。
(1)如图甲,将小磁针放在南北方向的直导线正下方,小磁针静止,N极指向北。如图乙触接电源,小磁针的N极向纸外偏转。断开连接后,小磁针恢复到图甲位置。如图丙,将电源正负极对调,再次触接电源,小磁针的N极向纸内偏转。则:
①通电导线周围存在磁场,且磁场的方向与 有关;
②断开电源后,小磁针恢复到图甲状态,这是因为小磁针受到了 的作用;
③如图丁所示,高速电子束飞过小磁针上方时,小磁针将发生如图 所示方向的偏转,原因是 。
(2)利用图戊所示的装置,让闭合电路中的一部分导体AB在磁场中运动,观察电流表指针的偏转情况,记录在下表中。已知当电流从电流表的左侧接线柱流入时,指针向左偏转;从右侧接线柱流入时,指针向右偏转。
根据表中记录的实验信息,完成下列问题:
④由第1、2两次实验可知,导体棒AB平行于磁感线运动,闭合回路中 (填“会”或“不会”)产生感应电流;
⑤由第3、4两次实验可知,导体棒AB中感应电流的方向与 的方向有关。如果固定导体棒AB,水平向右移动磁铁,电流表的指针向 偏转;
⑥本实验的设计不完整,不能探究感应电流的方向与磁场方向的关系。为了使探究过程更加完整,应 ;
⑦小明将电流表换成完好的小灯泡,再做第3、4两次实验时小灯泡不亮,最可能的原因是 ;
⑧发电机的原理与本实验的原理一样,己图为发电机的示意图,图中时刻线框水平,箭头为线框旋转的方向,此时ab边中的电流方向 (填“由a到b”或“由b到a”)
5.小明利用两节干电池、电流表、电压表、开关、滑动变阻器、阻值为、和的定值电阻各一个以及导线若干等器材,进行了“探究电流与电阻的关系”的实验:
(1)请用笔画线代替导线将图甲实物图连接完整,要求滑动变阻器的滑片向左移动时电流表示数变大 ;
(2)先把的电阻接入电路中,将滑片移至阻值最大端,闭合开关后,发现电压表有示数且接近电源电压,电流表无示数,其原因可能是 ;
(3)排除故障后继续实验,电流表示数如图乙,为 A;接下来换上的电阻进行实验,闭合开关后,滑片应该向 端移动,使电压表的示数保持不变;
(4)通过表中实验数据可以得出的结论是: ;
(5)上述实验完成后,他想测量另一个铭牌模糊不清的滑动变阻器Rx的最大阻值,在保证电路安全的情况下,设计了如图丙所示的电路(电源电压恒定但未知,定值电阻的阻值为R0),请将他的实验步骤补充完整:
①闭合开关S,将滑动变阻器的滑片移至最左端,读出电压表的示数为U1;
② ,读出电压表的示数为U2;
③滑动变阻器最大阻值Rx= (用已知量和测量量的符号表示)。
6.小明利用图甲所示电路测量未知电阻RX的阻值,电源电压保持不变,滑动变阻器铭牌标有“30Ω 2A”字样,RX的阻值约为。
(1)请用笔画线代替导线,将图甲中的实物电路连接完整 (要求滑动变阻器的滑片P向左滑动时,电流表示数变大);
(2)闭合开关,两电表均无示数;将电压表改接在变阻器两端时,两电表均无示数;将电压表改接在开关两端时,电压表有示数,电流表无示数。则电路故障是 ;
(3)排除故障后,闭合开关,移动变阻器的滑片P至某一位置,此时电压表示数为,电流表示数如图乙所示,则未知电阻RX= Ω;
(4)小明利用图甲电路测量另一未知电阻RX′,将RX′正确接入电路,但发现无论如何移动滑片P,电流表示数几乎为0,电压表示数接近,经判断得知RX′阻值较大,利用该电路无法测出RX′阻值。小明查阅资料获知,电压表相当于一个能显示自身两端电压的定值电阻,且阻值较大,于是他找了一个2kΩ的定值电阻,设计了如图丙所示电路,电源电压恒为3V。闭合开关,并进行了如下操作:
①S1接1时,记录电压表示数为2.5V;
②S2接2时,记录电压表示数为2V;
③计算待测电阻RX′= Ω。
7.小红陪奶奶就医时,看见如图甲所示竖直放置的静脉输液装置,观察到输液管口的盐水一滴一滴地往下滴,于是,地提出一个问题:管口处水流出的速度大小与哪些因素有关?并作出如下猜想:
猜想1:随着输液瓶中液面不断下降,速度变小
猜想2:换粗一些的输液管,速度变大
猜想3:增加图甲中输液管的长度h,速度变大
为检验上述猜想,她准备了如下器材进行探究:铁架台、锥形瓶、量杯、双孔软木塞、橡胶软管、弹簧夹、秒表,4根粗细均匀的玻璃管:a管(长20cm、内孔直径3mm)、b管(长20cm、内孔直径6mm)、c管(长25cm、内孔直径3mm),长5cm的d管。
探究过程如下:
(1)如图乙所示,雏形瓶中装有红色的水,a、d管通过双孔软木塞插入瓶中,两管上方端口接近瓶口并齐平,a管下端放入量杯,d管下端套有橡胶软管,并用弹簧夹夹住,装置是竖直放置。此时,a管下端管口无水流出,这是由于 的作用;
(2)松开弹簧夹,水从a管口流出,用秒表测出量杯中的水分别达到20mL、40mL、60mL、80mL、100mL水位时的时间t,记录在表1中;
表1:
①依据所测数据,在图丙中画出量杯中水的体积V与时间t的图像 ;
②每秒钟从a管口流出的水量是 mL;a管口处水流出的速度大小为 m/s(保留1位小数);
(3)将a管换成b管,重复步骤(2)的操作,将所侧数据记录在表2中;
表2:
分析表1和表2的数据,可知猜想2是 (选填“正确”“错误”)的;
(4)若要检验猜想3,请简要写出你的操作: 。
8.用5Ω、10Ω、20Ω的三个定值电阻探究电流与电阻的关系,实验所用电源电压为6V。
(1)请用笔画线代替导线将图甲所示电路连接完整(滑动变阻器的滑片向右移动时电流表的示数变大) ;
(2)先将5Ω的定值电阻接入电路,闭合开关后,电流表有示数,电压表无示数,可能是定值电阻 路;
(3)排除故障后进行实验,移动滑动变阻器的滑片,当电流表的示数如图乙所示时记录数据,则本实验中控制的定值电阻两端的电压为 V;
(4)断开开关,将5Ω的定值电阻换成10Ω的定值电阻,闭合开关,应将滑动变阻器的滑片向 (选填“左”或“右”)端移动;移动滑片的过程中,眼睛应观察 表的示数;
(5)根据实验数据描绘出电流与电阻倒数的图象如图丙所示,由图象可知,电压一定时,电流与电阻成 比;
(6)分析实验数据可知,本实验所用滑动变阻器的最大阻值应不小于 Ω。
9.小李同学想探究“浮力的大小跟排开液体所受重力的关系”。
(1)实验步骤如图(a)所示,甲、乙、丙、丁中的弹簧测力计的示数分别为、、、,物体受到的浮力 ;
(2)小李利用三个不同物体a、b、c进行实验探究,实验数据如下表:
分析表中物体a、b的实验数据,小李得出的结论是: ;
(3)小李在探究物体c所受浮力的实验中,排除各种测量误差因素的影响,发现物体c排开水的重力明显小于它所受浮力,请分析实验操作中造成这种结果的原因: ;
(4)小张利用身边的器材对小李的实验进行改进:两个相同的弹簧测力计A和B、重物、溢水杯(由饮料瓶和吸管组成)、薄塑料杯(质量忽略不计)等器材,装置如图(b)所示。实验时小张逐渐向下移动水平横杆,使重物缓慢浸入盛满水的溢水杯中,观察到弹簧测力计A的示数逐渐 ,弹簧测力计B的示数逐渐 ,若弹簧测力计A的示数变化量为,弹簧测力计B的示数变化量为,则它们的大小关系是 (选填“>”、“=”或“
相关试卷
这是一份专题06 综合(压轴题)2024年中考物理专项练习(全国通用)_zip,文件包含专题06综合压轴题2024年中考物理专项练习全国通用原卷版docx、专题06综合压轴题2024年中考物理专项练习全国通用解析版docx等2份试卷配套教学资源,其中试卷共75页, 欢迎下载使用。
这是一份专题06 机械运动2024年中考物理专项练习(全国通用)_zip,文件包含专题06机械运动原卷版docx、专题06机械运动解析版docx等2份试卷配套教学资源,其中试卷共56页, 欢迎下载使用。
这是一份专题04 作图题2024年中考物理专项练习(全国通用)_zip,文件包含专题04作图题2024年中考物理专项练习全国通用原卷版docx、专题04作图题2024年中考物理专项练习全国通用解析版docx等2份试卷配套教学资源,其中试卷共49页, 欢迎下载使用。