





2024年山西省吕梁市中考模拟考试道德与法治试题(原卷版+解析版)
展开
这是一份2024年山西省吕梁市中考模拟考试道德与法治试题(原卷版+解析版),文件包含2024年山西省吕梁市中考模拟考试道德与法治试题原卷版docx、2024年山西省吕梁市中考模拟考试道德与法治试题解析版docx等2份试卷配套教学资源,其中试卷共22页, 欢迎下载使用。
注意事项:
1.本试卷分为第1卷和第1I卷两部分,全卷共6页,满分75分,考试时间70分钟。
2.答案全部在答题卡上完成,答在本试卷上无效。
3.考试结束后,只收回答题卡。
第I卷选择题(共20分)
一、选择题(在每小题的四个选项中,只有一项最符合题意,请选出并在答题卡上将该项涂黑。本大题共10个小题,每小题2分,共20分)
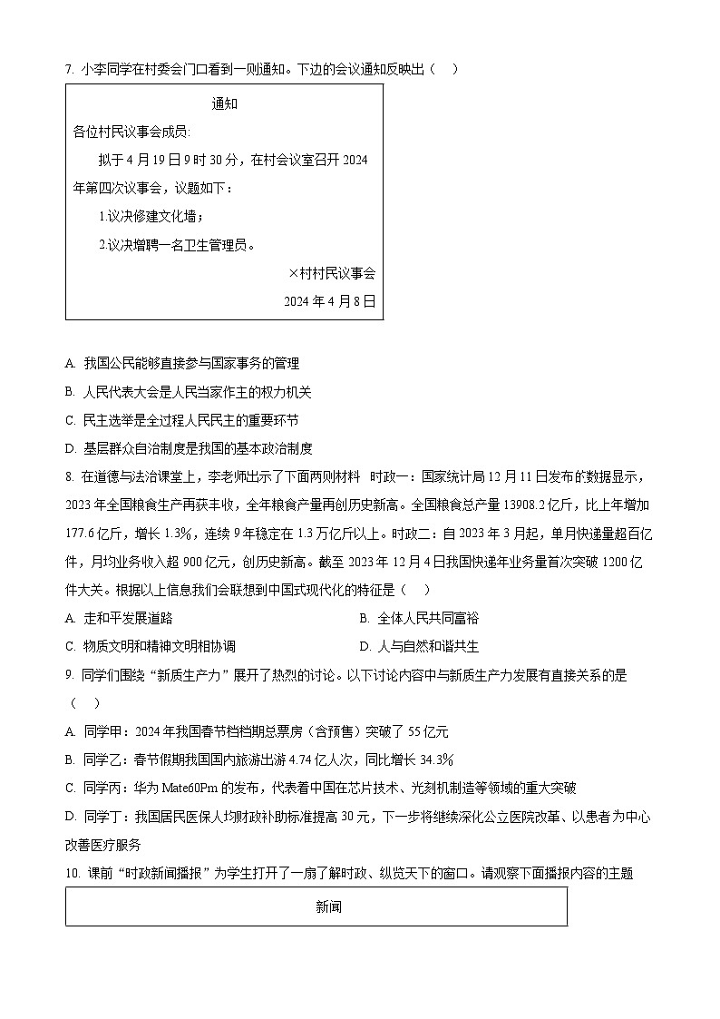
1. 下图是小李同学收集的2024年政府工作报告中有关今年发展主要预期目标的相关数据。但笔记本图示部分有一处不小心掉上墨汁了,此处数据应该是( )
A. 4.5%B. 5%C. 5.5%D. 6%
2. 临近中考,小陈对自己的强项弱项进行了全面分析,并和好友就学科互助达成一致,约定要一起考入重点高中。两人经常对学习的疑问进行探究研讨,有时候为了解决一个问题争的面红耳赤,问题解决后,两人又相视而笑。对此认识正确的是( )
A. 竞争必然伤害友谊,友谊不能没有原则
B. 全面认识自己需要听取别人的正确意见
C. 学贵有疑,要培养批判精神和合作能力
D. 要根据个人兴趣爱好做好未来职业规划
3. 某班道德与法治课堂上,老师展示了下面两则资料,可以看出其共同的主题是( )
A. 诚信为本B. 公平正义C. 德润人心D. 法安天下
4. 同学们自主学习需要搜集有关人格尊严权的事例,下列可以入选的是( )
A. 小夏被保安怀疑偷窃商品,要求对他进行搜身
B. 小季通过12345热线反映校园周边工地噪音问题
C. 小华在公园散步时制止了市民向湖里放生外来物种鳄鱼
D. 小王家的智能门锁具有摄像功能,可以清晰看到邻居家的入户影像
5. 校团委以“远离违法犯罪”为议题,开展了一次法治宣传活动,宣传课PPT上出示了这样一则案例图示:
上图中“?”处的依据是( )
A. 违法民事法律规范,破坏公共设施B. 严重不良行为,触碰社会道德底线
C. 违反行政法律法规,具有社会危害性D. 触犯刑法,具有严重社会危害性
6. 加强和巩固民族团结,维护祖国统一,是中华民族的最高利益。某校以此为主题举行了图片展览,下面是展览中的三幅图片,对此认识正确的是( )
A. 图一是西藏自治区的著名建筑,该地区是我国面积最大的自治区
B. 图二所在地区为宁夏回族自治区,该地区的著名节日为那达慕大会
C. 我国针对图三地区采取的基本方针是“和平统一、一国两制”
D. 三幅图片共同反映了坚持民族区域自治,铸牢中华民族共同体意识
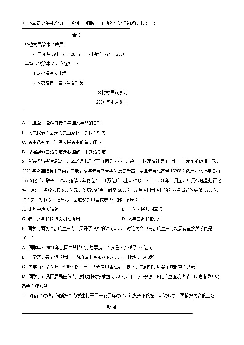
7. 小李同学在村委会门口看到一则通知。下边的会议通知反映出( )
A. 我国公民能够直接参与国家事务的管理
B. 人民代表大会是人民当家作主的权力机关
C. 民主选举是全过程人民民主的重要环节
D. 基层群众自治制度是我国的基本政治制度
8. 在道德与法治课堂上,李老师出示了下面两则材料 时政一:国家统计局12月11日发布数据显示,2023年全国粮食生产再获丰收,全年粮食产量再创历史新高。全国粮食总产量13908.2亿斤,比上年增加177.6亿斤,增长1.3%,连续9年稳定在1.3万亿斤以上。时政二:自2023年3月起,单月快递量超百亿件,月均业务收入超900亿元,创历史新高。截至2023年12月4日我国快递年业务量首次突破1200亿件大关。根据以上信息我们会联想到中国式现代化的特征是( )
A. 走和平发展道路B. 全体人民共同富裕
C. 物质文明和精神文明相协调D. 人与自然和谐共生
9. 同学们围绕“新质生产力”展开了热烈的讨论。以下讨论内容中与新质生产力发展有直接关系的是( )
A. 同学甲:2024年我国春节档档期总票房(含预售)突破了55亿元
B. 同学乙:春节假期我国国内旅游出游4.74亿人次,同比增长34.3%
C. 同学丙:华为Mate60Pm的发布,代表着中国在芯片技术、光刻机制造等领域的重大突破
D. 同学丁:我国居民医保人均财政补助标准提高30元,下一步将继续深化公立医院改革、以患者中心改善医疗服务
10. 课前“时政新闻播报”为学生打开了一扇了解时政、纵览天下的窗口。请观察下面播报内容的主题
下列主题与上述新闻最密切的是( )
A. 文化多样性B. 政治多极化C. 经济全球化D. 和平与发展
第II卷非选择题(共55分)
二、简答题(29分)
11. 心理成长工作室
下面是某校心理成长工作室日志的片段,请阅读以下内容并回答问题。
假如你是该校心理成长工作室的小助理,你将如何帮助心理老师对小华进行心理疏导?
12. 法治新闻
2023年12月,某县公安局成功破获一起危害珍贵、濒危野生动物案,猎捕野生动物的陷阱23个,疑似野生动物喜马拉雅麝(国家一级保护动物)的皮毛一张、尸体一具,疑似岩羊(国家二级保护动物)蹄三尺。两名嫌疑人已被该县公安局依法刑事拘留,案件正在进一步办理中。
学习小组根据搜集的上述新闻,探究案件进展,布置了下面的法庭。对此,有的同学产生了疑问:
甲同学:既然是县公安局刑事拘留,可见该案件是行政违法行为,审理时不应该是右面的法庭布局。
乙同学:公诉人究竟是什么样的人?为什么会在这个诉讼庭里?
(1)请你给他们解决困惑。
(2)这一案件给我们青少年带来哪些警示?
13 中国村播·蒙自领跑
“石榴籽计划”直播公益培训实训课程在云南省红河哈尼族彝族自治州蒙自市米线小镇启动。学员们通过对直播平台的学习,推介、销售特色农产品,为家乡农产品代言。据了解,蒙自市千名“村播”培育行动通过政府搭台、行业助力、企业唱戏、市场运作的形式,推行“主播培训+产品包装+品牌设计+直播带货”全运营模式,推动当地“数商兴农”。该培育行动已吸引当地千余人加入乡土“村播”队伍,推动更多青年人才返乡创业,助力乡村振兴。
上面是“我为家乡发展代言”活动中搜集到的时政素材,请分析该地区乡村振兴有哪些成功的经验可以供我省借鉴?
14. 周末,小宁叔叔邀请他们一家到饭店吃饭。点餐时,小宁说:“叔叔,少点一些,够吃就好。”叔叔说:“那怎么行,难得聚在一起,我们讲究多点菜,体现对客人的尊重!”如果你是小宁,你准备如何劝说叔叔?
三、分析说明题(10分)
15. 特殊的奖品
2024年1月20日,在广东珠海斗门区白石小学举行了一场特殊的“散学典礼”。学生们获得了两三米高的甘蔗,300斤白萝卜,还有250斤蕉芋、150斤大米等等重达1600斤的“食”在礼物。这些接地气的奖品,是每个年级负责一块土地,孩子们利用劳动课或课余时间,通过改良土壤,在学校“耕读园”的耕种成果。恰逢假期前夕,师生们一起提前收割,并把它们作为期末奖励,在散学典礼当天派发给品学兼优、表现优异的学生。
同学们说,“这样的期末奖品比发奖金、给奖状酷多了,真是过瘾!”请思考同学们为什么会发出这样的赞叹?
四、实践探究题(16分)
16. 一条钟楼街,半部府城史。钟楼街,是太原府城内一条始于宋代、盛于明清、兴于民国的千年古街,历史悠久,遗存丰富,人文荟萃,商贸昌隆;特别是在新中国成立之后,更成为省城太原最繁华热闹的商业街区,承载了数代太原人的城市记忆,以及无数外省人的城市印象。
山西省太原市某中学以“制作太原钟楼街微手册”为主题开展了一次项目式学习活动。具体内容如下:
(1)在项目筹备阶段,请你选择下面一个问题给项目组提出建议。
问题一:项目要求以班为单位,实行组长负责制,为了更好的组织此次项目活动,你认为作为组长,应具备哪些能力?
问题二:为了更好地完成该项目活动,除了本学科的知识我们还可能需要运用哪些学科的知识?
项目追踪:
各组走进钟楼街,老鼠窟元宵、开明照相馆、老香村、百年邮局、乾和详······每一块“金字招牌”的背后都蕴含着老一辈们深厚的文化底蕴和商业智慧。
项目探究:
设计团队充分探寻历史文脉、收集历史信息,积极发掘地方工匠、探索传统工艺,并广泛征询广大市民与原住居民的意见建议,共计修复五纵两横历史街巷7条,不同时期历史建筑20余处,传承老字号10余间,并探索出一条将传统建筑风貌与现代商业空间相结合的设计方法,在保护和修复了历史风貌的同时,为后期现代空间的植入、新型业态的引进创造了条件。
(2)请结合材料说明钟楼街近几年面貌改进、形成“金字招牌”景象的原因有哪些?
(3)请你为这些老字号更好地传承和发展,提出一点建议。
(4)经过课堂展示和评选,最佳“手册”新鲜出炉。大家对这本手册爱不释手。
①有同学提议:要在钟楼街销售这本制作的“手册”,同学们纷纷表示支持。如果要销售该手册,从法律角度思考我们应事先做好什么准备?
②也有同学建议将钟楼街整体申报世界文化遗产,如果要申报应该去哪儿申报?(写出序号即可)
(5)听完项目汇报,同学们都感到颇有收获。请将你的感悟写出来与大家分享。★国内生产总值增长左右
★城镇新增就业1200方人以上
★粮食产量1.3万亿斤以上
★居民消费价格涨幅3%左右
★单位国内生产总值能耗降低25%左右
资料一:
资料二:
百年老店门口的对联
上联:一药一性岂敢指鹿为马
下联:百病百方焉敢以牛代羊
通知
各位村民议事会成员:
拟于4月19日9时30分,在村会议室召开2024年第四次议事会,议题如下:
1.议决修建文化墙;
2.议决增聘一名卫生管理员。
×村村民议事会
2024年4月8日
新闻
2024年是中法建交60周年。来自中国景德镇陶瓷和来自法国巴黎的彩妆,最近被一起装进了礼盒,在巴黎中国文化中心“丝路瓷行——中国陶瓷文化欧洲巡展”巴黎站亮相。
礼盒由一支法式正红口红和景德镇名瓷对杯组成,通过中国传统艺术与法式时尚色彩的碰撞,向大众展示法中文化多元交融之美。
心理成长工作室日志
经过和小华同学谈话我了解到,临近中考,他最近经常莫名其妙地烦躁,越是着急越是学习效率低,上次模考成绩一落千丈,感觉越来越不如别人了。周末,他拒绝集体活动,总是在家拿着手机刷视频打发时间,妈妈为此与他沟通多次,他知道妈妈说的对,却总是管不住自己,妈妈无奈把他手机没收了。他感觉又愤怒又伤心……
项目任务:请制作一份《太原钟楼街微手册》
项目要求:
1.以班为单位,分组进行,实行组长负责制,合作完成。
2.两周后进行展示,评选“最佳手册”并向当地文旅部门推荐。
相关试卷
这是一份2024年山西省吕梁市中考模拟考试道德与法治试题,共8页。
这是一份2024年山西省吕梁市中阳县中考三模道德与法治试题(原卷版+解析版),文件包含2024年山西省吕梁市中阳县中考三模道德与法治试题原卷版docx、2024年山西省吕梁市中阳县中考三模道德与法治试题解析版docx等2份试卷配套教学资源,其中试卷共18页, 欢迎下载使用。
这是一份2024年山西省运城市中考一模道德与法治试题(原卷版+解析版),文件包含2024年山西省运城市中考一模道德与法治试题原卷版docx、2024年山西省运城市中考一模道德与法治试题解析版docx等2份试卷配套教学资源,其中试卷共20页, 欢迎下载使用。