所属成套资源:【二轮复习】高考数学 模块五 空间向量与立体几何(考点精练)
【二轮复习】高考数学专题5 空间向量与立体几何(考点精练).zip
展开
这是一份【二轮复习】高考数学专题5 空间向量与立体几何(考点精练).zip,文件包含二轮复习高考数学专题5空间向量与立体几何考点精练原卷版docx、二轮复习高考数学专题5空间向量与立体几何考点精练原卷版docx、二轮复习高考数学专题5空间向量与立体几何考点精练解析版docx、二轮复习高考数学专题5空间向量与立体几何考点精练解析版docx等4份试卷配套教学资源,其中试卷共142页, 欢迎下载使用。
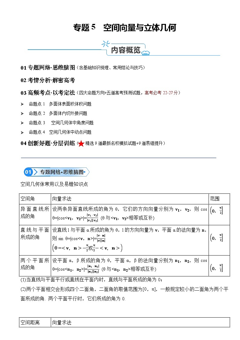
01专题网络·思维脑图(含基础知识梳理、常用结论与技巧)
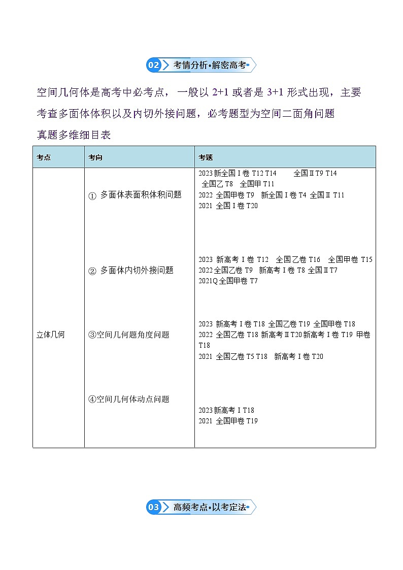
02考情分析·解密高考
03高频考点·以考定法(四大命题方向+五道高考预测试题,高考必考22-27分)
命题点1 多面体表面积体积问题
命题点2 多面体内切外接问题
命题点3 空间几何体中角度问题
命题点4 空间几何体中动点问题
04创新好题·分层训练( 精选9道最新名校模拟试题+9道易错提升)
空间几何体常用以及易错知识点
(1)当直线与平面平行或直线在平面内时,直线与平面所成的角为0;
(2)两个平面相交会形成四个二面角,二面角的取值范围为[0,π],一般规定较小的二面角为两个平面所成的角. 两个平面平行时,它们所成的角为0.
PAGE \* MERGEFORMAT 1
原创精品资源独家享有版权,侵权必究!
1. 四点共面的充要条件
空间中任一点P位于平面MAB内的充要条件是存在有序实数对(x,y),
使MP=xMA+yMB,或对空间中任一点O,有OP=OM+xMA+yMB
(或OP=(1-x-y)·OM+xOA+yOB).
2. 定比分点坐标公式
已知A(x1,y1,z1),B(x2,y2,z2)两点,点M在直线AB上,AM=λMB (λ∈R且λ≠-1)则称点M为有向线段AB的定比分点,其坐标为x1+λx21+λ,y1+λy21+λ,z1+λz21+λ.空间角
向量求法
范围
异面直线所成的角
设两条异面直线所成的角为θ,它们的方向向量分别为v1,v2,则cs θ=|cs|=|v1⋅v2||v1||v2| (θ与相等或互补)
0,π2
直线与平面所成的角
设直线l与平面α所成的角为θ,l的方向向量为v,平面α的法向量为n,则sin θ=|cs|=v⋅nvn
θ=-π2或π2-
0,π2
两个平面所成的角
设平面α,β所成的角为θ,平面α,β的法向量分别为n1,n2,则cs θ=|cs|=|n1⋅n2||n1||n2| (θ与相等或互补)
0,π2
空间距离
向量求法
点到直线的距离
设直线l的方向向量为v,点P为l外一点,点A为l上任一点,则点P到l的距离d=|AP|2-|AP→⋅v||v|2
点到平面的距离
设n为平面α的法向量,点A为平面α内任一点,则平面α外任一点P到平面α的距离d=|AP⋅n||n|
两平行线间的距离
在平行直线m,n上分别任取一点A,P,设直线m的方向向量为v,则两平行线m,n间的距离d=|AP|2-|AP⋅v||v|2 (也可转化为点线距求解)
两平行平面间的距离
在平行平面α,β上各取一点A,B,设平面α的法向量为n,则两平行平面α,β之间的距离d=|AB⋅n||n| (也可转化为点面距求解)
空间几何体是高考中必考点,一般以2+1或者是3+1形式出现,主要考查多面体体积以及内切外接问题,必考题型为空间二面角问题
真题多维细目表
命题点1 多面体表面积体积问题
典例01.(2022·全国甲卷)甲、乙两个圆锥的母线长相等,侧面展开图的圆心角之和为,侧面积分别为和,体积分别为和.若,则( )
A.B.C.D.
典例02 (2023·全国Ⅱ)已知圆锥的顶点为P,底面圆心为O,AB为底面直径,,,点C在底面圆周上,且二面角为45°,则( ).
A.该圆锥的体积为B.该圆锥的侧面积为
C.D.的面积为
典例03.(2023·全国·Ⅰ卷)在正四棱台中,,则该棱台的体积为 .
典例04.(2023·全国乙卷)如图,在三棱锥中,,,,,的中点分别为,点在上,.
(1)求证://平面;
(2)若,求三棱锥的体积.
命题点2 多面体内切外接问题
典例01 (2022·全国Ⅰ卷)已知正四棱锥的侧棱长为l,其各顶点都在同一球面上.若该球的体积为,且,则该正四棱锥体积的取值范围是( )
A.B.C.D.
典例02(2023·全国Ⅰ卷)下列物体中,能够被整体放入棱长为1(单位:m)的正方体容器(容器壁厚度忽略不计)内的有( )
A.直径为的球体
B.所有棱长均为的四面体
C.底面直径为,高为的圆柱体
D.底面直径为,高为的圆柱体
典例03.(2023·全国乙卷)已知点均在半径为2的球面上,是边长为3的等边三角形,平面,则 .
典例04 (2023·全国甲卷)在正方体中,E,F分别为AB,的中点,以EF为直径的球的球面与该正方体的棱共有 个公共点
命题点3 空间几何体中角度问题
典例01(线面角问题)
(2022·全国甲卷)在长方体中,已知与平面和平面所成的角均为,则( )
A.B.AB与平面所成的角为
C.D.与平面所成的角为
典例02(线面角、线线角问题)
(2022·全国Ⅰ卷)已知正方体,则( )
A.直线与所成的角为B.直线与所成的角为
C.直线与平面所成的角为D.直线与平面ABCD所成的角为
典例03(线面角解答题)
3.(2023·全国甲卷)如图,在三棱柱中,底面ABC,,到平面的距离为1.
(1)证明:;
(2)已知与的距离为2,求与平面所成角的正弦值.
典例04(二面角问题)
(2023·全国·Ⅱ卷)如图,三棱锥中,,,,E为BC的中点.
(1)证明:;
(2)点F满足,求二面角的正弦值.
命题点4 空间几何体中动点问题
典例01(2023·全国·统考Ⅰ卷)如图,在正四棱柱中,.点分别在棱,上,.
(1)证明:;
(2)点在棱上,当二面角为时,求.
典例02.(2021·全国·甲卷)已知直三棱柱中,侧面为正方形,,E,F分别为和的中点,D为棱上的点.
(1)证明:;
(2)当为何值时,面与面所成的二面角的正弦值最小?
预计2024年高考中立体几何也会是以小题加解答题形式出现,小题将是以空间几何体体内切外接球,线面角,以及体积为主,解答题则是以线面垂直以及二面角为主。
1.中国国家馆,以城市发展中的中华智慧为主题,表现出了“东方之冠,鼎盛中华,天下粮仓,富庶百姓”的中国文化精神与气质.如图,现有一个与中国国家馆结构类似的正四棱台,上下底面的中心分别为和,若,,则正四棱台的体积为( )
A.B.C.D.
2.在梯形中,,将 沿折起,连接,得到三棱锥,则三棱锥体积最大时,其外接球的表面积为( )
A.B.C.D.
二、多选题
3.在正方体中,点P满足,则( )
A.对于任意的正实数,三棱锥的体积始终不变
B.对于任意的正实数,都有平面
C.存在正实数,使得异面直线与所成的角为
D.存在正实数,使得直线与平面所成的角为
4.如图,在四棱锥中,底面,四边形是直角梯形,,,点在棱上.
(1)证明:平面平面;
(2)当时,求二面角的余弦值.
5.如图,在四棱锥中,,.
(1)求证:平面平面;
(2)若线段上存在点,满足,且平面与平面的夹角的余弦值为,求实数的值.
(★精选9道最新名校模拟考试题+9道能力高频考点提升题)
A·新题速递
一、单选题
1.(2024上·山东德州·高三德州市第一中学校考期末)盖碗是由茶碗、茶盖、茶船三件套组成,盖碗又称“三才碗”,蕴含了古代哲人讲的“天盖之,地栽之,人育之”的道理.如图是乾隆时期的山水人物方盖碗的茶盖和茶碗,近似看作两个正四棱台的组合体,其中茶碗上底面的边长为﹐下底面边长为,高为,则茶水至少可以喝(不足一碗算一碗)( )
A.7碗B.8碗C.9碗D.10碗
2.(2024上·四川达州·高三统考期末)球面上两点之间的最短连线的长度,就是经过这两点的大圆(大圆就是经过球心的平面截球面所得的圆)在这两点间的一段劣弧的长度,我们把这个弧长叫做这两点间的球面距离.已知长方体的所有顶点都在同一个球面上,且,,则,D两点间的球面距离为( )
A.B.C.D.
3.(2024·安徽·模拟预测)在正方体中,E,F分别为棱,的中点,过直线EF的平面截该正方体外接球所得的截面面积的最小值为,最大值为,则( )
A.B.C.D.
4.(2024上·黑龙江哈尔滨·高三哈尔滨市第六中学校校联考期末)过正四棱锥的高的中点作平行于底面的截面,若四棱锥与四棱台的表面积之比为,则直线与底面所成角的余弦值为( )
A.B.C.D.
二、多选题
5.(2024上·湖南长沙·高三雅礼中学校考阶段练习)已知三棱锥P-ABC内接于球O,PA⊥平面ABC,,AB⊥AC,,点D为AB的中点,点Q在三棱锥P-ABC表面上运动,且,已知在弧度制下锐角,满足:,,则下列结论正确的是( )
A.过点D作球的截面,截面的面积最小为B.过点D作球的截面,截面的面积最大为
C.点Q的轨迹长为D.点Q的轨迹长为
6.(2024·江西鹰潭·贵溪市实验中学校考模拟预测)若点P是棱长为2的正方体表面上的动点,点M是棱的中点,则( )
A.当点P在底面ABCD内运动时,三棱锥的体积为定值
B.当时,线段AP长度的最大值为3
C.当直线AP与平面ABCD所成的角为45°时,点P的轨迹长度为
D.直线DM被正方体的外接球所截得的线段的长度为
三、填空题
7.(2024上·山东德州·高三德州市第一中学校考阶段练习)葫芦是一种爬藤植物,在我国传统文化中,其枝密集繁茂,象征着儿孙满堂、同气连枝;其音近于“福禄”,寓意着长寿多福、事业发达;其果口小肚大,代表着心胸开阔、和谐美满.如图,一个葫芦的果实可以近似看做两球相交所得的几何体,其中的下半部分是半径为的球的一部分,的上半部分是半径为3的球的一部分,且,则过直线的平面截所得截面的面积为 .
四、解答题
8.(2024·全国·高三专题练习)如图,在多面体ABCDEF中,四边形与均为直角梯形,平面,.
(1)已知点G为AF上一点,且,求证:BG与平面DCE不平行;
(2)已知直线BF与平面DCE所成角的正弦值为,求AF的长及四棱锥D-ABEF的体
9.(2024·广西·模拟预测)如图,在四棱锥中,,,四边形是菱形,,是棱上的动点,且.
(1)证明:平面.
(2)是否存在实数,使得平面与平面所成锐二面角的余弦值是?若存在,求出的值;若不存在,请说明理由.
B·易错提升
一、单选题 一、单选题
1.(2024·河北联考模拟)如图,西周琱生簋(guǐ)是贵族琱生为其祖先制作的宗庙祭祀时使用的青铜器.该青铜器可看成由上、下两部分组成,其中上面的部分可看作圆台,下面的部分可看作圆柱,且圆台和圆柱的高之比约为,圆台的上底面与圆柱的底面完全重合,圆台上、下底面直径之比约为,则圆台与圆柱的体积之比约为( )
A.B.
C.D.
2.(2024·云南·校联考模拟预测)如图,在直三棱柱中,面,,则直线与直线夹角的余弦值为( )
B.C.D.
3.(2024·河南·高三模拟)设为两个不同的平面,为三条不同的直线,则下列命题正确的是( )
A.若,则B.若,则
C.若,则D.若,则
二、多选题
4.(2024上·河北邯郸·高三磁县第一中学)勒洛三角形也被称为定宽曲线,勒洛三角形的立体版就是如图所示的立体图形,它能在两个平行平面间自由转动,并且始终保持与两平面都接触,它是以正四面体的四个顶点为球心,以正四面体的棱长为半径的四个球的公共部分组成的,因此它能像球一样来回滚动.这种立体图形称为勒洛四面体,若图中勒洛四面体的四个顶点分别为P、A、B、C,任意两个顶点之间的距离为1,则下列说法正确的是( )
A.图中所示勒洛四面体表面上任意两点间距离的最大值为1
B.图中所示勒洛四面体的内切球的表面积为
C.平面截此勒洛四面体所得截面的面积为
D.图中所示的勒洛四面体的体积是
5.(2024上·湖南长沙·高三雅礼中学校考阶段练习)已知三棱锥P-ABC内接于球O,PA⊥平面ABC,,AB⊥AC,,点D为AB的中点,点Q在三棱锥P-ABC表面上运动,且,已知在弧度制下锐角,满足:,,则下列结论正确的是( )
A.过点D作球的截面,截面的面积最小为B.过点D作球的截面,截面的面积最大为
C.点Q的轨迹长为D.点Q的轨迹长为
三、填空题
6.(2024·吉林·统考二模)足尖虽未遍及美景,浪漫却从未停止生长. 清风牵动裙摆,处处彰显着几何的趣味. 下面的几何图形好似平铺的一件裙装,①②③⑤是全等的等腰梯形,④⑥是正方形,其中,若沿图中的虚线折起,围成一个封闭几何体,则的体积为 ; 的外接球的表面积为 .
四、解答题
7.(2024上·江苏苏州·高三校考期末)如图所示,四边形ABCD为圆柱ST的轴截面,点Р为圆弧BC上一点(点P异于B,C).
(1)证明:平面PAB⊥平面PAC;
(2)若,(),且二面角的余弦值为,求的值.
8.(2024·江西赣州·南康中学校联考模拟预测)如图,在四棱锥中,为中点,平面平面,,.
(1)求证:平面;
(2)在棱上是否存在点,使得平面与平面夹角的余弦值为?若存在,求出点的位置;若不存在,说明理由.
9.(2024·四川南充·统考一模)如图,在四棱锥中,平面,,,.
(1)求证:平面;
(2)若,二面角的正切值为,求直线与平面所成角的正弦值.
考点
考向
考题
立体几何
多面体表面积体积问题
多面体内切外接问题
③空间几何题角度问题
④空间几何体动点问题
2023新全国Ⅰ卷T12 T14 全国ⅡT9 T14
全国乙T8 全国甲T11
2022 全国甲卷T9 新全国Ⅰ卷T4 全国Ⅱ T11
2021 全国Ⅰ卷T20
2023 新高考Ⅰ卷T12 全国乙卷T16 全国甲卷T15 2022全国乙卷T9 新高考Ⅰ卷T8 全国ⅡT7
2021Q全国甲卷T7
2023 新高考Ⅰ卷T18 全国乙卷T19 全国甲卷T18
2022 全国乙卷T18 新高考ⅡT20新高考Ⅰ卷T19 甲卷T18
2021 全国乙卷T5 T18 新高考Ⅰ卷T20
2023新高考ⅠT18
2021 全国甲卷T19
相关试卷
这是一份【二轮复习】高考数学考点5-2 立体几何解答题中与旋转体有关的问题(考点精练).zip,文件包含二轮复习高考数学考点5-2立体几何解答题中与旋转体有关的问题原卷版docx、二轮复习高考数学考点5-2立体几何解答题中与旋转体有关的问题解析版docx等2份试卷配套教学资源,其中试卷共24页, 欢迎下载使用。
这是一份【二轮复习】高考数学考点5-1 立体几何解答题中的斜体建坐标系问题(考点精练).zip,文件包含二轮复习高考数学考点5-1立体几何解答题中的斜体建坐标系问题原卷版docx、二轮复习高考数学考点5-1立体几何解答题中的斜体建坐标系问题解析版docx等2份试卷配套教学资源,其中试卷共20页, 欢迎下载使用。
这是一份【二轮复习】高考数学专题02 函数图象及性质(考点精练).zip,文件包含二轮复习高考数学专题02函数图象及性质考点精练原卷版docx、二轮复习高考数学专题02函数图象及性质考点精练解析版docx等2份试卷配套教学资源,其中试卷共36页, 欢迎下载使用。

